



1.理解健康体检基本项目制订的原则。
2.掌握健康体检基本项目架构。
3.掌握健康体检基本项目主要内容。
4.能够针对不同体检人群做出个性化体检方案。
健康体检或称健康检查是指对无症状个体和群体的健康状况进行医学检查与评价的医学服务行为及过程,其重点是对慢性非传染性疾病及其风险因素进行筛查与风险甄别评估,并提供健康指导建议及健康干预方案。健康体检是实施疾病预防和开展健康管理的基本途径及有效手段之一,具有群体性和社会性的特点。
参考我国发表于 2014 年《中华健康管理学杂志》的《健康体检基本项目专家共识》,健康体检基本项目的制订可以遵循以下原则:
(1)针对人群中的重要健康问题,以健康评价和健康风险筛查为目的,重点掌握受检者健康状况,早期发现疾病线索,且对所筛查的疾病具备有效治疗方法,而且早期治疗效果好,达到二级预防的目的。
(2)体检项目需简便、快速、经济、安全、真实可靠,灵敏度与特异度较高,无严重创伤或痛苦,具有很好的可普及性和可接受性。
(3)体检筛查疾病的自然病程清晰(包括疾病潜伏期、疾病发展变化全过程),且体检筛查的疾病有足够的领先时间,通过筛检提前发现的疾病与患者自己出现症状后就医被确诊的间隔时间足够长。
(4)受检者通过体检所取得的效益应明显大于消耗的成本,充分体现最佳成本效益原则,避免优先采用一些高精尖医疗技术设备而加重受检者的经济负担。
(5)为保证健康体检的质量和安全,体检项目所采用的仪器、设备及试剂必须经国家食品药品监督管理局(State Food and Drug Administration,SFDA)认证,有正式批准文号。
1.中国指南
基本项目目录的设置遵循科学性、适宜性及实用性的原则,采用“1+X”的体系框架,“1”为基本体检项目,包括健康体检自测问卷、体格检查、实验室检查、辅助检查、体检报告首页 5 个部分。“X”为专项体检项目,包括主要慢性非传染性疾病风险筛查及健康体适能检查项目。备选项目提出了每个专项检查的适宜人群和年龄范围,以满足当前我国民众对健康体检及健康管理服务多样化的要求,为我国健康管理(体检)机构的体检项目及套餐设置提供了基本学术遵循,并为进一步研究制订相关技术标准与操作指南提供基础。
“基本项目(必选项目)”与“专项检查(备选项目)”的关系:“必选项目”是基础,是开展健康体检服务的基本检测项目,也是形成健康体检报告及个人健康管理档案的必要项目;“备选项目”是个体化深度体检项目,主要针对不同年龄、性别及慢性病风险个体进行的专业化筛查项目。
2.国外现状
2018 年美国家庭医生学会(American Academy of Family Physician, AAFP)发布《初级保健成年男性健康体检指南》(简称 AAFP 指南),学者汪洋、许岩丽对AAFP 指南进行了解读。
AAFP 指南在体检项目设计上呈现出以下 3 个明显特征:
(1)注重体检者的病史:明确建议体检医生考虑内科病史、外科病史、目前服用的药物、过敏反应、与慢性病及癌症有关的家族病史、与生活方式风险有关的社会史 6 项内容。
(2)建议进行体检的项目分为 4 类:生活方式与精神健康风险,慢性病筛查,癌症,免疫疾病。推荐全科医生从病因开始考虑体检项目。
(3)高度重视循证评级,AAFP 指南为每一个具体项目提供国际统一的证据质量和推荐强度分级系统GRADE(Grading of Recommendations Assessment, Development, and Evaluation)及SORT(The Standards of Reporting Trials,试验规范报告)的证据评级,对每一个体检项目的建议,均建立在临床证据评价系统的基础上。
AAFP 指南的设计思路体现了对最新国内外循证医学证据的重视、将诊断思维纳入体检中、鼓励全科医生发挥主观能动性、体检方案的制订从患病风险出发体现个性化、能对体检者的生活方式进行主动干预,这些也是中国体检行业需要认真思考的问题。
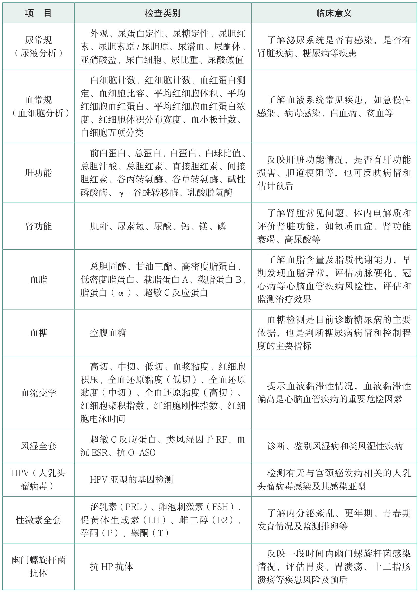
基本体检项目(必选项目)主要内容包括健康体检自测问卷、体格检查、实验室检查、辅助检查、体检报告首页 5 个部分。其中,体格检查、实验室检查、辅助检查 3 个部分构成体检基本项目的主要内容(表 1.3);健康体检自测问卷见第一章第一节调查问卷设计,体检报告首页见第一章第二节健康档案建立。
表 1.3 健康体检基本项目目录(试行)
1.体格检查
体格检查包括一般检查和物理检查两个部分。一般检查包括身高、体重、腰围、臀围、血压、脉搏;物理检查包括内科、外科、眼科、耳鼻咽喉科、口腔科、妇科检查等。 其中血压、体重、腰围及体重指数等指标均具有较高级别的循证医学研究证据,是健康体检和健康管理的重要指标和数据。
2.实验室检查
实验室检查包括常规检查、生化检查、细胞学检查 3 个部分。常规检查包括血常规、尿常规、粪便常规+潜血,粪便潜血实验是直、结肠癌早期风险筛查指南中推荐的筛查项目;生化检查包括肝功能、肾功能、血脂、血糖和尿酸等检查项目具较高的循证医学证据,并被国内外慢性病风险预防指南推荐;宫颈细胞学检查是女性宫颈癌的早期初筛项目。
3.辅助检查
辅助检查包括心电图检查、X线检查、超声检查 3 个部分。常规心电图检查和腹部B超检查是《诊断学》(第八版)和《健康体检管理暂行规定》中要求设置的项目,X线检查项目的设置严格遵循了国家卫健委《关于规范健康体检应用放射检查技术的通知》要求,只设置了对成年人进行胸部X线正/侧位拍片检查,取消了胸部透视检查。
我国的慢性病早期风险筛查项目包括心血管病(高血压、冠心病、脑卒中)、糖尿病、慢性阻塞性肺病(Chronic Obstructive Pulmonary Disease, COPD)、慢性肾脏疾病、肿瘤早期筛查(食道癌、胃癌、结直肠癌、肺癌、乳腺癌、宫颈癌、前列腺癌)等,所有专项检查项目均列出了相应的指南和重要研究报告,以便查询(表 1.4)。美国家庭医生学会AAFP 指南中列出,成年男性慢性病筛查包括 8 项筛查内容,高血压、肥胖、2 型糖尿病、腹主动脉瘤、血脂异常、骨质疏松症、慢性阻塞性肺疾病、丙型肝炎,其中拥有A、B级循证证据支持的检查共有 6 种(表 1.5)。AAFP指南中成年男性癌症筛查部分包括 5项检查内容,即睾丸癌、皮肤癌、前列腺癌、结直肠癌、肺癌,其中拥有 A、 B 级循证证据支持的检查仅有结直肠癌与肺癌两种 (表 1.6)。
表 1.4 健康体检备选项目目录(试行)
续表
续表
表 1.5 AAFP 指南有关慢性病筛查的体检项目
BMI = Body Mass Index。
表 1.6 AAFP 指南有关癌症筛查的体检项目
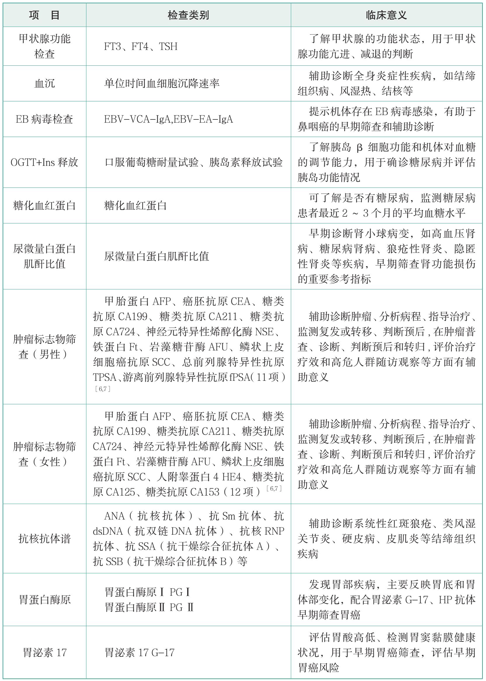
健康体检筛查项目的含义与临床意义,见表 1.7。
表 1.7 体检项目检查类别与临床意义
续表
续表
续表
续表
续表
续表
肿瘤标志物(Tumor Marker),是指特征性存在于恶性肿瘤细胞,或由恶性肿瘤细胞异常产生的物质,或是宿主对肿瘤的刺激反应而产生的物质,并能反映肿瘤组织发生、细胞分化、细胞功能、监测肿瘤对治疗反应的一类物质。近年来,健康管理行业蓬勃发展,部分肿瘤标志物也被列入健康体检的项目,下面介绍几种常见肿瘤标志物在辅助诊断肿瘤方面的临床意义。
1. 甲胎蛋白(AFP)
AFP是一种单链糖蛋白,分子量约为 70 kD,主要由胎儿肝细胞及卵黄囊合成,成人血清中含量极低。临床上主要作为原发性肝癌的血清标志物,用于原发性肝癌的筛查、诊断及疗效监测。其他相关肿瘤,如卵巢肿瘤、畸胎瘤、胰腺癌、胃癌、肺癌等,AFP含量也增高。急慢性肝炎、酒精性肝硬化等良性肝病患者,血清AFP水平有不同程度升高;妊娠期孕妇AFP也会呈现阳性。
2.癌胚抗原(CEA)
CEA是一种具有人类胚胎抗原特性的酸性糖蛋白,分子量约为 200 kD,正常成人血清中含量极低,是广谱的肿瘤相关抗原,不能作为诊断某种恶性肿瘤的特异性指标,但在肿瘤的鉴别诊断、病情监测、疗效评价等方面有重要临床价值。血清CEA升高主要见于结肠癌、直肠癌、乳腺癌、胃癌、胰腺癌等。另外,吸烟、妊娠期和心血管疾病、糖尿病、非特异性结肠炎等人群中,血清CEA也会升高。
3.糖类抗原 125(CA125)
CA125 是一种糖蛋白,来源于胚胎发育期体腔上皮,正常卵巢组织中不表达,CA125是卵巢癌的特异性标志物。其他肿瘤如子宫内膜癌、宫颈癌、胰腺癌、肠癌、乳腺癌、肺癌,CA125 水平也会升高;非恶性肿瘤如子宫内膜异位症、盆腔炎、卵巢囊肿、肝炎、胰腺炎等,CA125 也会有不同程度升高。
4.糖类抗原 199(CA199)
CA199 是一种黏蛋白抗原,分子量为 10 kD,是与胰腺癌、胆囊癌、结肠癌和胃癌相关的肿瘤标志物,又称“胃肠癌相关抗原”,是迄今报道对胰腺癌敏感性最高的标志物。临床上消化道恶性肿瘤(如胰腺癌、肝胆系癌、胃癌、结直肠癌)患者血清中CA199 水平明显增高,其他消化系统良性疾病(如慢性胰腺炎、胆石症等)患者血清中CA199 也会出现低浓度、一过性增高。
5.糖类抗原 153(CA153)
CA153 是最早发现于乳腺癌细胞膜上的糖类抗原物质,属于一种糖蛋白,体外免疫学方法定量检测CA153 用于辅助诊断原发性乳腺癌,常作为乳腺癌诊断、术后随访、监测复发的指标。CA153 在其他恶性肿瘤中也有一定的阳性率,如肺癌、肾癌、结肠癌、胰腺癌、卵巢癌、宫颈癌、原发性肝癌等。
6.糖类抗原 724(CA724)
CA724 是一种黏蛋白样的高分子量糖蛋白,分子量为 220 ~ 400 kD,正常人血清中含量较低,异常升高见于消化道肿瘤、卵巢癌等。在胃癌患者中有较高的阳性率,在多种恶性肿瘤疾病(如卵巢癌、结直肠癌、胰腺癌、胆囊癌等)也发现CA724 有一定阳性率。CA724 可用于对恶性肿瘤患者进行动态监测,以辅助判断疾病进程或治疗效果,但不能作为恶性肿瘤早期诊断或确诊的依据。
7.前列腺特异性抗原(PSA)
PSA是一种单链多肽,属于具有组织特异性的有糜蛋白酶样作用的丝氨酸蛋白酶族,只存在于人前列腺腺泡及导管上皮细胞胞浆中,不表达于其他细胞,正常人血清中含量较低。PSA检测用于辅助诊断前列腺癌,绝大多数前列腺癌患者中PSA水平升高,前列腺炎、良性前列腺增生患者PSA水平也升高。fPSA/tPSA与直肠指检一起联合,用于 50 岁及以上男性前列腺癌的辅助检查。tPSA的连续测定,有助于肿瘤患者的管理。已证实,fPSA/tPSA比值可提高tPSA值在 4 ~ 10 ng/mL“灰区”内的患者的检测灵敏度和特异性。
8.神经元特异性烯醇化酶(NSE)
NSE是参与糖酵解途径的烯醇化酶中的一种,存在于神经组织和神经内分泌组织中。NSE目前认为是小细胞肺癌和神经母细胞瘤的肿瘤标志物,可早期发现肺癌。监测小细胞肺癌和神经母细胞瘤的病情、治疗反应和预报复发其他相关肿瘤(如肺腺癌、大细胞肺癌等)也有一定表达。
9.细胞角蛋白 19 片段(CYFRA2-1)
CYFRA2-1 是一种与肺癌相关的肿瘤标志物,属于中间丝蛋白家族,分子量约为40 kD,主要存在于食管癌、肺癌等上皮细胞起源的肿瘤细胞的胞浆中。上皮细胞凋亡时,其细胞中含有的角蛋白的碎片降解后变成可溶性物质进入血液中,使其含量增高,CYFRA2-1 常被认为是细胞角蛋白 19 的有效检测片段。CYFRA2-1 是非小细胞型肺癌的首选标志物,其临床灵敏度为 54%。一些良性疾病也会引起血清CYFRA2-1 水平的增高,如肺结核、慢性阻塞性肺疾病、急性肺炎、慢性肾衰及肝硬化等。
10.人附睾蛋白 4(HE4)
HE4 也称乳清酸性蛋白,是一种分泌型糖蛋白,分子量为 44 ~ 50 kD,在呼吸和生殖系统组织上皮中呈低水平表达,但在卵巢癌细胞中呈高水平表达,是一种新的卵巢癌肿瘤标志物,灵敏度高于CA125。HE4 作为上皮性卵巢癌的肿瘤标志物,已经被美国食品药品监督管理局(FDA)批准作为监测疾病进展及复发的标志物。
11.铁蛋白(FERR)
FERR的分子结构是由一层蛋白壳围绕着铁和磷酸盐分子组成的铁核,分子量500 kD,是一种广泛存在的储铁蛋白,存在于几乎所有的身体组织中,尤其是肝细胞和网状内皮细胞内。测定血清铁蛋白是判断体内铁储量的重要指标,正常人体中铁蛋白会在一定范围内波动,患有相关疾病时出现异常。临床上会导致铁蛋白升高的疾病主要为恶性肿瘤疾病,如肝癌、乳腺癌、白血病等;临床上会导致铁蛋白降低的疾病常见于缺铁性贫血、慢性病贫血等疾病,其他影响因素(如炎症性疾病、肝硬化、急性心肌梗死早期、反复输血等)也会引起铁蛋白的升高。
12.鳞状上皮细胞癌抗原(SCC)
SCC是一种糖蛋白,分子量为 48 kD,是一种特异性很好的反映鳞状细胞癌生物学特性的重要肿瘤标志物,存在于子宫、子宫颈、食管、肺、头颈等鳞状细胞癌细胞的胞质内,敏感性较低。其血清水平检测广泛应用于多种器官鳞状细胞癌的诊断以及治疗效果的临床评价,如宫颈癌、头颈部癌、食管癌、肺癌和气管癌、泌尿生殖道和肛门部位鳞癌等。在某些良性病变,如肺炎、肺结核、皮肤病、慢性肾病等,SCC值也有所升高。
1.常见肿瘤筛查项目组合(以肺癌、消化道肿瘤为例)
(1)常规体检+肺部肿瘤筛查(表 1.8)。
表 1.8 男女性常见体检与肺部肿瘤筛查
续表
(2)常规体检+消化系统肿瘤筛查(表 1.9)。
表 1.9 男女性常见体检与消化系统肿瘤筛查
续表
(3)常规体检+妇科、乳腺肿瘤筛查(表 1.10)。
表 1.10 女性常见体检与妇科、乳腺肿瘤筛查
2.一般项目体检
(1)常见疾病筛查(< 40 岁)(表 1.11)。
表 1.11 常见疾病筛查(< 40 岁)
续表
(2)常见疾病筛查(≥ 40 岁)(表 1.12)。
表 1.12 常见疾病筛查(≥ 40 岁)
续表
(3)孕前套餐(表 1.13)。
表 1.13 孕前套餐
续表
3.心脑血管疾病危险因素筛查(表 1.14)。
表 1.14 心脑血管疾病危险因素筛查
续表
周先生,男,45 岁,身高 170 cm,体重 84 kg,腰围 101 cm,血压 152/90 mmHg。近期同事因心梗去世,内心恐慌,担心个人的健康问题,请医生协助检查了解健康状况并能给予指导。所在单位工作人员中共同的生活方式如下:工作压力大,经常加班,经常熬夜,睡眠不足,一般每天只能保证 5 h的睡眠;午餐几乎都在单位餐厅,晚餐多为餐馆饮食,常常饮酒、吸烟;体力活动很少。近一个月,周先生自感乏力、嗜睡、全身酸痛,记忆力、体力、耐力全面减退,小便时发现尿液有较多泡沫。有阑尾切除手术史;其父母均有高血压史;其姐姐 52 岁,患糖尿病 5 年。综合以上信息,请为周先生设计体检方案。
【设计要点】
综合体检者一般情况如年龄、性别、职业、经济状况等;目前健康状况、疾病既往史、家族史;生活方式如膳食、体力活动和运动、吸烟饮酒、睡眠休息等情况;体格检查情况;健康素养及心理状况等,重点考虑心脑血管疾病、内分泌代谢疾病,烟酒不良嗜好对肝肾功能、呼吸系统的影响,也需考虑心理因素对其健康的影响。体检项目包括体格检查(身高、体重、腰围、血压、物理检查);实验室检查(血尿粪常规、肝功、肾功、血糖、血脂、尿酸、血同型半胱氨酸);辅助检查(胸片、心电图、腹部超声);专项检查(心脏及血管的超声检查、肺功能检查等)。
1.制订体检项目的原则有哪些?
2.作为健康管理师,如何根据体检者的身体状况、家族史、生活史、经济状况及检查项目的特点给出合适的体检方案?
(孙荣、廖庆华)
[1]中华医学会健康管理学分会,中华健康管理学杂志编委会。健康体检基本项目专家共识[J].中华健康管理学,2014,8(2):81-90.
[2]吴建军,孔浩。流行病学[M].武汉:华中科技大学出版社,2019.
[3]Heidelbaugh J J. The adult well-male exa mination [J].Am Fam Physician,2018,98(12): 729-737.
[4]汪洋,许岩丽.2018 年美国家庭医生学会《初级保健成年男性健康体检指南》解读[J].中国全科医学,2019,22(14):1637-1640,1647.
[5]中国医师协会呼吸医师分会,中华医学会呼吸病学分会,中国康复医学会呼吸康复专业委员会,等. 中国慢性呼吸道疾病呼吸康复管理指南[J].中华健康管理学杂志,2021,15(6):521-538.
[6]中华医学会检验分会,卫生部临床检验中心,中华检验医学杂志编辑委员会。肿瘤标志物的临床应用建议[J].中华检验医学杂志,2012,35(2):103-116.
[7]李林海。常见肿瘤标志物的临床应用及进展[J].中华检验医学杂志,2016,39(12):995-998.