



尽管小剂量的宏观液态金属已被证明具有生物相容性,但液态金属纳米颗粒的毒性仍缺少系统深入的研究。目前,越来越多的证据表明液态金属纳米颗粒在体外和体内都表现出优异的生物安全性。
镓基液态金属的生物毒性受其尺寸、合金组分、表面修饰物等诸多因素的影响。表面修饰被证明是一种提高液态金属微纳米材料的生物安全性的有效方法。例如水凝胶包裹的液态金属微纳米材料安全浓度可达2 mg/mL [132] 。
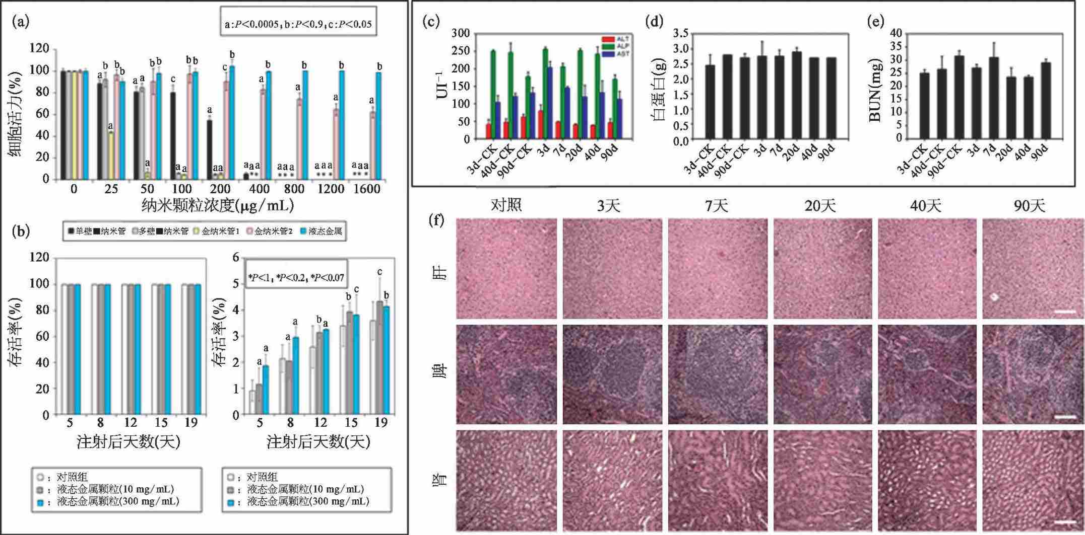
体外实验显示,与其他刚性纳米材料相比,如单壁碳纳米管、多壁碳纳米管和金纳米棒,液态金属纳米颗粒即使在高浓度下也表现出低毒性(超过90%的HeLa细胞在1 600μg/mL的浓度中存活)[图1-15(a)]。此外,Wang等证明,即使在300 mg/L的浓度下,超过80%的肝细胞仍然存活 [133] 。Chechetka等研究了镓基液态金属微纳米材料在体外的生物毒性。结果表明,与传统无机材料相比,液态金属微纳米材料在细胞内具有更高的安全浓度阈值 [134] 。
体内实验表明,注射了高浓度(330μg/mL)液态金属纳米颗粒的小鼠的生存能力和体重并没有出现明显变化。此外,Lu等评价了液态金属颗粒对小鼠的毒性 [20] ,液态金属颗粒对肝功能的重要指标,包括丙氨酸转氨酶(ALT)、天冬氨酸转氨酶(AST)、碱性磷酸酶(ALP)和白蛋白浓度均无影响。接受治疗的小鼠血液中的尿素水平(肾功能的重要指标)也在正常范围内[图1-15(c)~(e)]。他们还对主要器官(肝、脾和肾)进行了组织学评估,并未发现明显的器官损伤[图1-15(f)]。这些结果证明了液态金属纳米颗粒的生物相容性。此外,Liu等通过将0.2mL的Ga液滴直接注入实验小鼠的胃中来评估较大尺寸的液态金属液滴的毒性。在为期20 d的观察中,实验小鼠与对照组在体重、进食和排泄及胃部与肠道切片等方面均无明显差异 [135] 。
 
    图1-15 液态金属纳米颗粒的毒理学评估
(a)被不同纳米材料处理的细胞的活力,包括碳纳米管、金纳米棒和液态金属纳米颗粒。(b)被不同浓度的液态金属纳米颗粒处理的小鼠的生存能力和体重。19天后,高浓度的液态金属纳米颗粒对小鼠的生存能力和体重没有负面影响。(c)~(e)液态金属颗粒对多种重要的指标的影响。(f)小鼠主要器官的组织切片 [20,134] 。
液态金属纳米颗粒对生物体表现出低毒性的机制仍然没有完全确定,目前仅能从以下几个方面进行解释:一是液态金属纳米颗粒在暴露于酸性环境时会被逐渐降解,即细胞中的液态金属纳米颗粒会在酸性环境中转化为Ga 3+ 。另一个因素是残留的液态金属纳米颗粒可以通过肾脏或其他排泄物去除。排泄监测试验表明,Ga和In的排泄浓度随时间稳定下降 [19] 。总之,液态金属纳米颗粒的毒性的系统评估尚未建立,但越来越多的证据表明液态金属纳米颗粒有望成为理想的诊断治疗生物材料。