



风景名胜资源价值评价的基础是风景名胜资源现状调查。风景名胜资源调查包括风景名胜项目区的地质与地形地貌景观、气象气候与天象景观、水体景观、生物景观与园林景观、建筑景观、胜迹与风物等八类风景名胜资源的现状调查。
风景名胜资源调查工作包括收集项目区的自然与社会环境的基础背景资料、景观资源相关资料、多学科综合考察或实地调查三个方面的工作内容。经过对资料进行规范细致的分析整理,可以系统全面地掌握风景名胜资源的类型、数量、分布和保护利用状况。
风景名胜资源调查的程序安排是确定调查区域→收集概况资料→制订调查提纲→系统调查和典型调查→整理分析资料。
风景名胜资源的主要调查方法有:实地考察法,二手资料分析法,风景名胜资源调查表法,摄影,录像法,制作影像图法等。
风景名胜资源调查必须针对具体调查区域的特点,选择相应的调查提纲和调查方式,调查内容要涵盖重点内容或典型代表性内容。
风景名胜资源调查包括对项目区地质与地形地貌景观、气象气候与天象景观、水体景观、生物景观、园林景观、建筑景观、胜迹与风物等八类风景名胜资源调查。八类风景名胜资源的调查必须做到细致、全面,调查内容如下:
1.地质与地形地貌风景名胜资源
景观对象包括:①典型地质构造;②标准地质剖面;③自然灾变遗迹;④生物化石出产地;⑤观赏岩石和矿物;⑥山岳峡谷;⑦岩溶景观;⑧火山熔岩;⑨干旱风沙景观;⑩(黄土、丹霞)蚀余景观;⑪海蚀、海积遗迹;⑫冰川活动遗迹;⑬其他地景等。
调查内容是:
(1)调查地质与地形地貌风景名胜资源的形态、规模、色彩、动静、季节变化、环境优美程度等方面情况,确定地质与地形地貌风景名胜资源的奇特性与美感度。
(2)调查地质与地形地貌风景名胜资源在项目区内维持区域生态环境基础稳定、提供健身探险、参与体验等方面情况,确定地质与地形地貌风景名胜资源生态服务功能;调查地质与地形地貌塑造景观和优美环境情况,确定地质与地形地貌风景名胜资源的环境宜人性。
(3)调查地质与地形地貌风景名胜资源在地球环境演化过程与遗迹保存、构造特征、地质剖面意义、化石出产与自然奇观等方面情况,确定资源科学研究意义;调查地质与地形地貌类风景名胜资源的野外科学考察与环境教育用途等方面情况,确定资源的环境教育意义。
(4)调查地质与地形地貌风景名胜资源相联系的历史名人与事件、历史遗迹与文物、场所等方面情况,确定资源的年代久远性及历史保护价值。
(5)调查地质与地形地貌风景名胜资源的时代文化内涵、文化名人活动与作品意义等方面情况,确定资源的社会认同度;调查地质与地形地貌类风景名胜资源的社会影响范围与程度等方面情况,确定资源的社会文化影响力。
2.气象气候与天象风景名胜资源
景观对象包括:①日景月景;②云景雾景;③雨景;④雾凇雨凇;⑤宝光蜃景;⑥冰雪霜露;⑦舒适气候地;⑧自然声像;⑨星相观测地;⑩其他天景等。
调查内容是:
(1)调查气象气候与天象风景名胜资源的形态、图像、色彩、宜人程度、区域气候生物景观等方面情况,确定资源的奇特性与美感度。
(2)调查气象气候与天象风景名胜资源的舒适程度与健身疗养功能、旅游产业环境塑造与地方生态产业发展等方面情况,确定气象气候与天象风景名胜资源的生态服务功能;从气象气候与天象塑造风景名胜资源方面情况确定环境宜人性。
(3)调查气象气候与天象风景名胜资源的形成因素与环境条件、特殊区域环境以及气象气候与天象开发等方面情况,确定资源的科学研究意义;调查气象气候观测、环境监测、环境保护教育等方面情况,确定资源的环境教育意义。
(4)调查气象气候与天象风景名胜资源相联系的历史事件、名人与纪念地等方面情况,确定资源的历史久远性;调查气象气候与天象风景名胜资源中的历史遗迹与文物等方面情况,确定资源的历史保护价值。
(5)调查气象气候与天象风景名胜资源相关的故事传说与时代意义等方面情况,确定资源的社会认同度;调查气象气候与天象风景名胜资源的社会影响范围、程度等方面情况,确定资源的社会影响力。
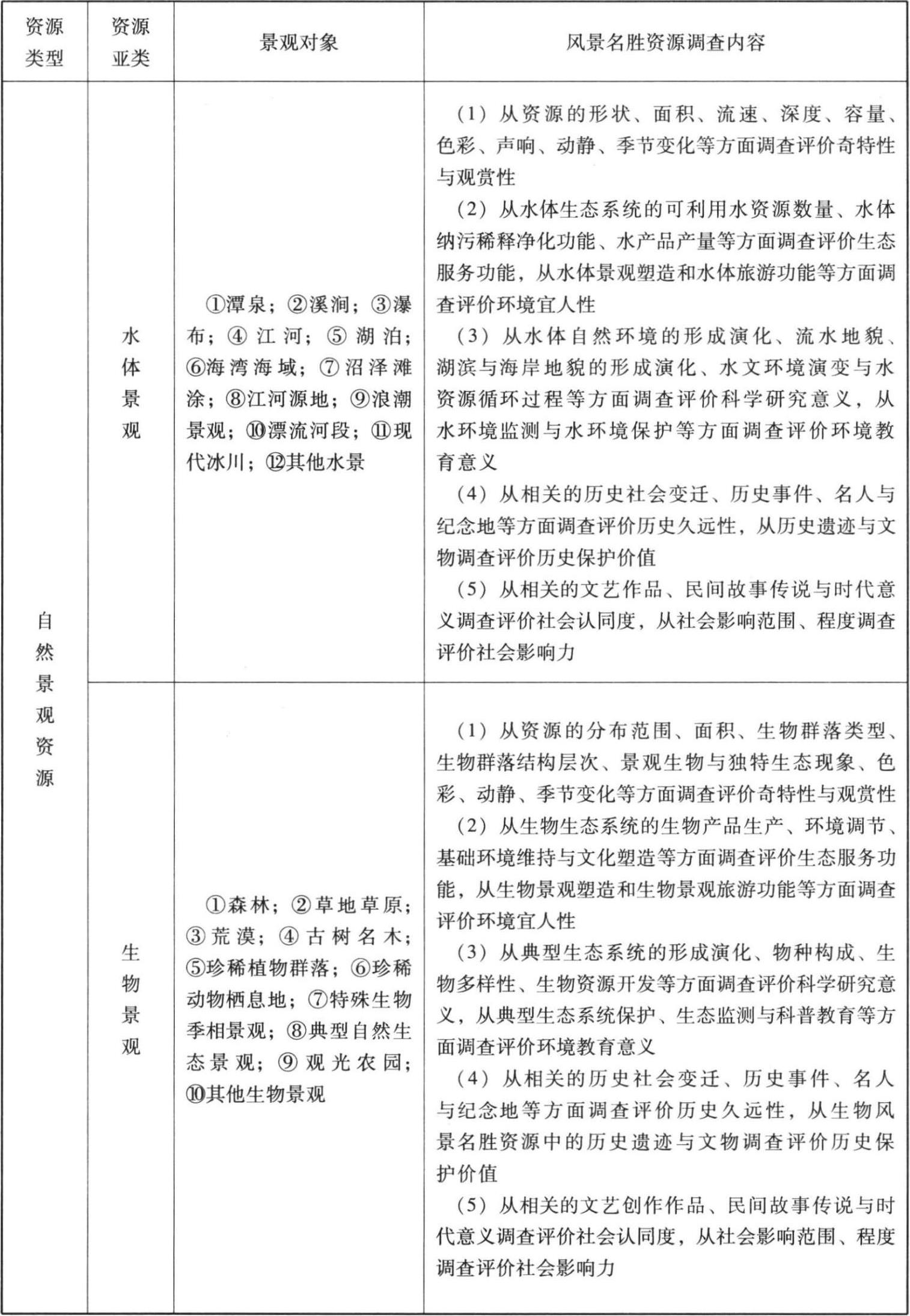
3.水体风景名胜资源
景观对象包括:①潭泉;②溪涧;③瀑布;④江河;⑤湖泊;⑥海湾海域;⑦沼泽滩涂;⑧江河源地;⑨浪潮景观;⑩漂流河段;⑪现代冰川;⑫其他水景。
调查内容是:
(1)调查水体风景名胜资源的形状、面积、流速、深度、容量、色彩、声响、动静、季节变化等方面情况,确定资源的奇特性与美感度。
(2)调查水体生态系统的可利用水资源数量、水体纳污稀释净化功能、水产品产量等方面情况,确定资源的生态服务功能;调查水体景观塑造和水体旅游功能等方面情况,确定资源的环境宜人性。
(3)调查水体自然环境的形成演化、流水地貌、湖滨与海岸地貌的形成演化、水文环境演变与水资源循环过程等方面情况,确定资源的科学研究意义;调查水环境监测与水环境保护等方面情况,确定资源的环境教育意义。
(4)调查水体风景名胜资源相关的区域历史社会变迁、历史事件、名人与纪念地等方面情况,确定资源的历史久远性;调查水体风景名胜资源中历史遗迹与文物等方面情况,确定资源的历史保护价值。
(5)调查与水体风景名胜资源有关的文艺作品、民间故事传说与时代意义等方面情况,确定资源的社会认同度;调查水体风景名胜资源的社会影响范围、程度等方面情况,确定资源的社会影响力。
4.生物风景名胜资源
景观对象包括:①森林;②草地草原;③荒漠;④古树名木;⑤珍稀植物群落;⑥珍稀动物栖息地;⑦特殊生物季相景观;⑧典型自然生态景观;⑨观光农园;⑩其他生物景观。
调查内容是:
(1)调查生物风景名胜资源的分布范围、面积、生物群落类型、生物群落结构层次、景观生物与独特生态现象、色彩、动静、季节变化等方面情况,确定资源的奇特性与美感度。
(2)调查生物生态系统的生物产品生产、环境调节、基础环境维持与文化塑造等方面情况,确定资源的生态服务功能;调查生物景观塑造和生物景观旅游功能等方面情况,确定资源的环境宜人性。
(3)调查生物风景名胜资源的典型生态系统形成演化、物种构成、生物多样性、生物资源开发等方面情况,确定资源的科学研究意义;调查典型生态系统保护、生态监测与科普教育等方面情况,确定资源的环境教育意义。
(4)调查与生物风景名胜资源相关区域的历史社会变迁、历史事件、名人与纪念地等方面情况,确定资源的历史久远性;调查生物风景名胜资源中的历史遗迹与文物等方面情况,确定资源的历史保护价值。
(5)调查与生物风景名胜资源有关的文艺创作作品、民间故事传说与时代意义等方面情况,确定资源的社会认同度;调查生物风景名胜资源的社会影响范围、程度等方面情况,确定资源的社会影响力。
5.园林风景名胜资源
景观对象包括:①历史名园;②现代主题公园;③植物园;④动物园;⑤庭宅花园;⑥专类游园;⑦陵园墓园;⑧其他园景。
调查内容是:
(1)调查园林的造园风格、手法、布局、意境、景观动静变化与组合、单体景观建筑造型、材料、古树名木、区域环境特点与民族特征等方面情况,确定资源的奇特性与美感度。
(2)调查园林人为生态系统的环境调节、基础环境维持与园林文化塑造等方面情况,确定资源的生态服务功能;调查园林的自然环境与人文环境的美感等方面情况,确定资源的环境宜人性。
(3)调查园林的人文内涵、造园构思与规划布局、造园时代背景条件、造型艺术与材料选用、园林环境特点等方面情况,确定资源的科学研究意义;调查园林环境文化、园林环境结构与环境保护等方面情况,确定资源的环境教育意义。
(4)调查园林建造的年代与保存过程等情况,确定资源的历史久远性;调查园林的造园时代特征、造园艺术成就、园林环境文化等方面情况,确定资源的历史保护价值。
(5)调查园林的社会功能、艺术与科学技术成就等方面情况,确定资源的社会认同度;调查园林的社会知名度、影响范围与程度、保护力度等方面情况,确定资源的社会影响力。
6.建筑风景名胜资源
景观对象包括:①风景建筑;②民居宗祠;③文娱建筑;④商业服务建筑;⑤宫殿衙署;⑥宗教建筑;⑦纪念性建筑;⑧工程构筑物;⑨其他建筑。
调查内容是:
(1)调查建筑的造型、结构、布局、材料、宗教设施与宗教礼制、宗教活动习俗、宗教礼仪等方面情况,确定资源的奇特性与美感度。
(2)调查建筑人为—自然生态系统的生物产品生产、环境调节、基础环境维持与建筑环境文化塑造等方面情况,确定资源的生态服务功能;调查建筑风景名胜生态系统对环境氛围的塑造、建筑与环境的相融性与相互映衬效果等方面情况,确定资源的环境宜人性。
(3)调查建筑的建造时代背景条件、科学技术成就、艺术手法、实用功能、民族特征与区域建筑环境特点等方面情况,确定资源的科学研究意义;调查典型建筑与文物保护、建筑环境文化等方面情况,确定资源的环境教育意义。
(4)调查建筑的建造年代与社会时代背景等方面情况,确定资源的历史久远性;调查建筑反映的历史环境条件与历史变迁、建筑文化的扩散与交流、宗教传播与发展等方面情况,确定资源的历史保护价值。
(5)调查建筑的社会功能、科学技术成就等方面情况,确定资源的社会认同度;调查建筑的社会知名度、影响范围与程度等方面情况,确定资源的社会影响力。
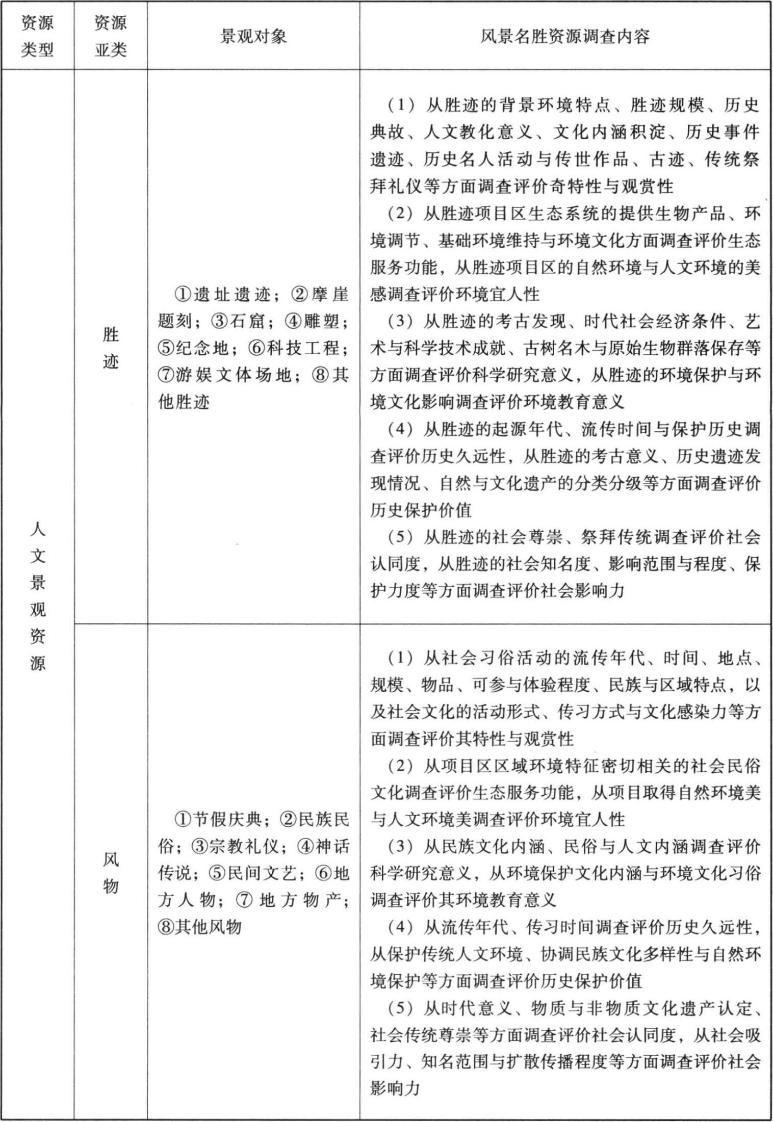
7.胜迹风景名胜资源
景观对象包括:①遗址遗迹;②摩崖题刻;③石窟;④雕塑;⑤纪念地;⑥科技工程;⑦游娱文体场地;⑧其他胜迹。
调查内容是:
(1)调查胜迹的背景环境特点、胜迹规模、历史典故、文化内涵积淀、历史事件遗迹、历史名人活动与传世作品、古迹、传统祭拜礼仪、利用程度等方面情况,确定资源的奇特性与美感度。
(2)调查胜迹项目区生态系统的生物产品生产、环境调节、基础环境维持与环境文化方面情况,确定资源的生态服务功能;调查胜迹项目区的自然环境与人文环境的美感等情况,确定资源的环境宜人性。
(3)调查胜迹的考古发现、时代社会经济条件、艺术与科学技术成就、古树名木与原始生物群落保存等方面情况,确定资源的科学研究意义;调查胜迹的环境保护与环境文化影响等方面情况,确定资源的环境教育意义。
(4)调查胜迹的起源年代、流传时间与保护历史等情况,确定资源的历史久远性;调查胜迹的考古意义、历史遗迹发现情况、自然与文化遗产的分类分级等方面情况,确定资源的历史保护价值。
(5)调查胜迹的社会尊崇、祭拜传统等方面情况,确定资源的社会认同度;调查胜迹的社会知名度、影响范围与程度、保护力度等方面情况,确定资源的社会影响力。
8.风物风景名胜资源
景观对象包括:①节假庆典;②民族民俗;③宗教礼仪;④神话传说;⑤民间文艺;⑥地方人物;⑦地方物产;⑧其他风物。
调查内容是:
(1)调查风物的社会习俗活动的流传年代、时间、地点、规模、物品、可参与体验程度、民族与区域特点,以及社会文化的活动形式、传习方式与文化感染力等方面情况,确定资源的奇特性与美感度。
(2)调查与项目区域环境特征密切相关的社会民俗文化情况,确定资源的生态服务功能;调查项目区的自然环境美与人文环境美等方面情况,确定资源的环境宜人性。
(3)调查风物的民族文化内涵、民俗与人文内涵等方面情况,确定资源的科学研究意义;调查风物对环境保护文化内涵与环境文化习俗的影响等方面情况,确定资源的环境教育意义。
(4)调查风物的流传年代、传习时间等情况,确定资源的历史久远性;调查风物对保护传统人文环境、协调民族文化多样性与自然环境等方面情况,确定资源的历史保护价值。
(5)调查风物的时代意义、物质与非物质文化遗产认定、社会传统尊崇等方面情况,确定资源的社会认同度;调查风物的社会吸引力、知名范围与扩散传播程度等方面情况,确定资源的社会影响力。
各类风景名胜资源的调查对象与调查内容参见表 2-1。
表 2-1 风景名胜资源和景观调查表
续表 2-1
续表 2-1
续表 2-1