购买
下载掌阅APP,畅读海量书库
立即打开
畅读海量书库
扫码下载掌阅APP

三、汽车电子元器件针脚的类型及识别方法

汽车电子元器件的导线针脚(也称端子或接脚)根据其作用可分为电源、搭铁、信号、屏蔽线等类型。对于针脚的类型识别,除了根据电路图的针脚编号、线束颜色、线束直径等技术信息外,可以采用万用表等检测设备检测端子的电阻、电压等参数进行识别。

1. 电源针脚

(1)电源针脚的类型

汽车电子元器件的电源针脚包括供给加热、动作,以及参考电源等类型。

1)加热、动作电源: 汽车电子元器件中,供给传感器的加热电源、执行器的动作电源通常是蓄电池的12V电源,经点火开关、继电器、熔丝连接到电子元器件的针脚;也有部分电子元器件的12V电源由电控单元/控制模块(ECU/ECM)提供。

图1-1-40是丰田汽车热线式空气流量计的电路图,加热电源(1号针脚+B)来自电子燃油喷射系统EFI继电器。

2)参考电源: 开关量信号电子元器件的参考电源一般是来自ECU/ECM提供的12V电压,传感器(如电位计、温度传感器等)的参考电源都来自ECU/ECM,一般为5V,也有8V、9V或12V(如霍尔传感器的参考电源)。

图1-1-41是丰田汽车冷却液温度传感器的电路图,参考电源(2号针脚THW)来自电控模块ECM(E11插接器19号针脚THW的5V电压)。

图1-1-40 热线式空气流量计电路图

图1-1-41 冷却液温度传感器电路图

(2)电源针脚的识别方法

汽车电子元器件的电源针脚识别方法是采用万用表的电压档,在点火开关ON或电子元器件工作的状态下直接检测对应针脚的电压,并与正常值进行比较。

对应12V的电源,也可以采用试灯测试,如果试灯点亮则电源正常。

2. 搭铁针脚

(1)搭铁针脚的类型

汽车电子元器件的搭铁(接地)有两种,一种是直接到车身的搭铁,另一种是通过ECU/ECM的搭铁。

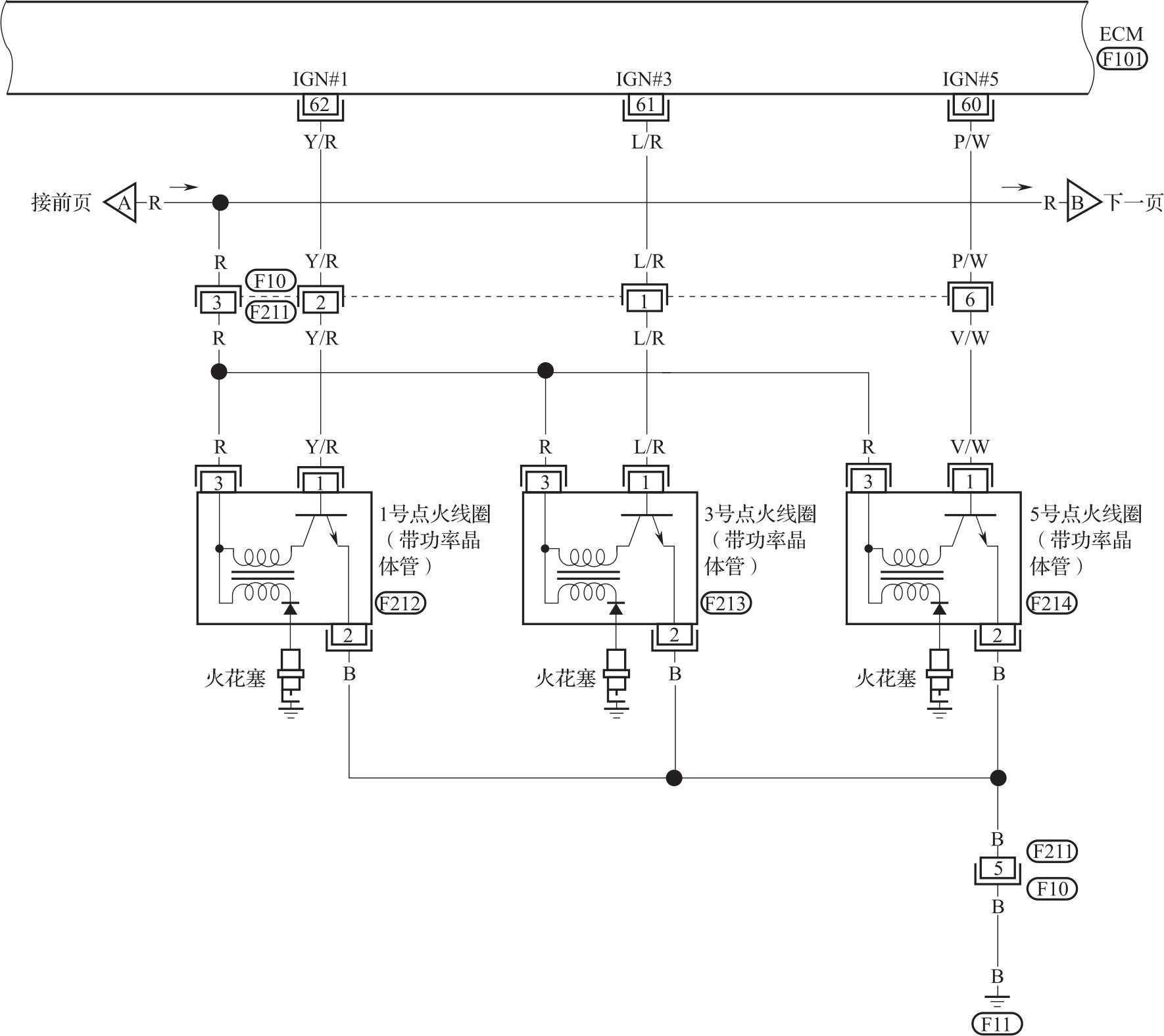
1)直接车身搭铁: 直接车身搭铁一般用于多个针脚的执行器搭铁线,如继电器、点火线圈等。

图1-1-42是日产汽车独立点火系统电路图,图中1号、3号、5号点火线圈的2号针脚导线汇集到一起,在车身编号为“F11”的搭铁点,连接到车身金属部分。

2)通过ECU/ECM搭铁: 同一个电控系统的传感器,为了确保搭铁可靠以及节省针脚,通常会把多个传感器搭铁针脚的导线汇集到一起,通过ECU/ECM的共用搭铁端子进行搭铁。

图1-1-40空气流量计的5号针脚E2和图1-1-41冷却液温度传感器1号针脚E2,导线都经过电控模块ECM的E11插接器28号端子E2进行搭铁。

图1-1-42 日产汽车独立点火系统电路图

(2)搭铁针脚的识别方法

汽车电子元器件的搭铁(接地)识别方法有两种,一种是电阻检测识别,另一种是电压检测识别。

1)电阻: 采用万用表的电阻档检测电阻,检测电子元器件搭铁针脚(含导线)与车身搭铁之间的电阻值,应为0Ω。

2)电压: 采用万用表的电压档检测电压,检测电子元器件搭铁针脚(含导线)与蓄电池电源或电源针脚之间的电压值,应为蓄电池电压或对应的电压值。

3. 信号针脚

(1)信号针脚的类型

汽车传感器、执行器类的电子元器件,根据输入、输出信号针脚数量有单信号和双(多)信号两种类型。

1)单信号: 单信号是指传感器的输出信号或执行器的输入控制信号只有1个信号针脚。

图1-1-41中冷却液温度传感器2号针脚THW,在传感器工作时是信号针脚,向ECM发送冷却液温度信号。图1-1-42中1号、3号、5号点火线圈的1号针脚就是控制信号针脚,ECM通过信号针脚控制点火线圈点火,每个点火线圈只有1个信号针脚(2号针脚是搭铁、3号针脚是电源),因此是单信号的电子元器件。

2)双(多)信号: 双信号,即一个电子元器件有两个或多个信号针脚,传输的信号可能相同也可能不同。

图1-1-43是大众/奥迪汽车电子节气门的电路图,具有节气门位置信号1(J338的1号针脚G187)和节气门位置信号2(J338的4号针脚G188),具有两个节气门位置信号针脚和节气门电动机控制信号针脚。

图1-1-43 大众/奥迪汽车电子节气门电路图

J220-发动机电控单元J338-电子节气门总成G186-节气门电动机G187-节气门位置信号1 G188-节气门位置信号2

(2)信号针脚的识别方法

汽车电子元器件信号针脚识别方法是根据该针脚信号的类型(电压或频率信号),采用万用表对应档位进行检测,根据信号变化的结果与正常值进行比较,判断是否为信号针脚。

例如图1-1-43中的电子节气门总成J338,如果用万用表检测J338的1号和4号针脚的电压,在电子节气门动作时电压会发生变化,可以判断为信号针脚;对于2号和6号针脚,电压为5V的是参考电源针脚,0V的是搭铁针脚;对于节气门电动机G186的3号和5号针脚,因为是执行器,通过目测导线的截面面积(1.0mm 2 )比其他的导线截面面积(0.35mm 2 )粗即可识别,如果用万用表测量电压,则会有12V的电压。

4. 屏蔽线针脚

(1)屏蔽线针脚的类型

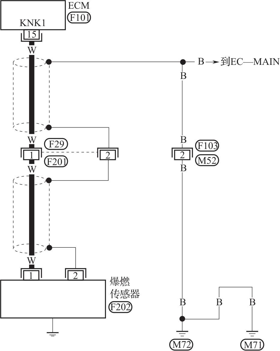
为了避免信号受到干扰,对于产生持续变化或微弱信号的传感器,信号线外皮通常会有屏蔽线,屏蔽线可能占用传感器插接器的针脚,也可能不占用。图1-1-44是爆燃传感器的电路图,连接爆燃传感器与发动机控制模块ECM的导线外部即包含有屏蔽线(图中的虚线),从图中可以看出,爆燃传感器一侧的屏蔽线连接到传感器的2号针脚,而ECM一侧的屏蔽线则不占用ECM的针脚。

图1-1-44 爆燃传感器电路图

(2)屏蔽线针脚的识别方法

为了屏蔽信号,屏蔽线由金属网及绝缘层构成,比一般的导线粗而且硬,因此目测即可识别对应的针脚。从图1-1-44可以看出,屏蔽线连接到车身搭铁,因此也可以用万用表测量与车身之间的电阻是否导通来识别对应的针脚。 Q1U7F6M+BjZ9u7cm8bl/WibSyc6q1NdIM7Bp+XKHwNbUcPK8XWXa3I8bg8bT1KNp

点击中间区域
呼出菜单
上一章
目录
下一章
×