



MATLAB是美国MathWorks公司出品的商业数学软件,用于数据分析、无线通信、深度学习、图像处理与计算机视觉、信号处理、量化金融与风险管理、机器人、控制系统等领域。本章主要介绍MATLAB的工作环境、M文件、通用命令与快捷键、帮助系统等,帮助初学者尽快了解MATLAB的基本操作。
学习目标:
(1)熟悉MATLAB的工作环境。
(2)掌握M文件的基本操作。
(3)掌握MATLAB的通用命令。
(4)熟悉MATLAB的帮助系统。
1.1
MATLAB是一种专业的计算机应用程序,起初用于工程科学的矩阵数学运算。目前,它已逐渐发展为一种极其灵活的计算体系,用于解决各种重要的科学技术问题。
MATLAB是Matrix与Laboratory两个词的组合,意为矩阵工厂(矩阵实验室),主要面向科学计算、可视化及交互式程序设计的高科技计算环境。
MATLAB将数值分析、矩阵计算、科学数据可视化及非线性动态系统的建模和仿真等诸多强大功能集成在一个易于使用的视窗环境中,为科学研究、工程设计及必须进行有效数值计算的众多科学领域提供了一种全面的解决方案,并在很大程度上摆脱了传统非交互式程序设计语言的编辑模式。
MATLAB具有以下优势特点:
(1)高效的数值计算及符号计算功能,能使用户从繁杂的数学运算分析中解脱出来;
(2)完备的图形处理功能,实现计算结果和编程的数据可视化;
(3)友好的用户界面及接近数学表达式的自然化语言,使用户易于学习和掌握;
(4)功能丰富的应用工具箱(如信号处理工具箱、通信工具箱等),为用户提供了大量方便实用的处理工具。
MATLAB由一系列工具组成。这些工具方便用户使用MATLAB的函数和文件,其中许多工具采用的是图形用户界面。包括MATLAB桌面和命令窗口、历史命令窗口、编辑器和调试器、路径搜索和用于用户浏览帮助、工作空间、文件的浏览器。
随着MATLAB的商业化及软件本身的不断升级,MATLAB的用户界面也越来越精致,更加接近Windows的标准界面,人机交互性更强,操作更简单。简单的编程环境提供了比较完备的调试系统,程序不必经过编译就可以直接运行,而且能够及时报告出现的错误并进行出错原因分析。
MATLAB是一个高级的矩阵(阵列)语言,它包含控制语句、函数、数据结构、输入和输出、面向对象编程等特点。用户可以在命令窗口中将输入语句与执行命令同步,也可以先编写好一个较大的复杂应用程序(M文件)后,再一起运行。
MATLAB语言是基于最为流行的C++语言基础上的,因此语法特征与C++语言极为相似,而且更加简单,更加符合科技人员对数学表达式的书写格式。而且这种语言可移植性好、可拓展性极强,这也是MATLAB能够深入科学研究及工程计算各个领域的重要原因。
MATLAB是一个包含大量计算算法的集合,其拥有600多个工程中要用到的数学运算函数,可以方便地实现用户所需的各种计算功能。函数中所使用的算法都是科研和工程计算中的最新研究成果,而且经过了各种优化和容错处理。
在通常情况下,可以用MATLAB来代替底层编程语言,如C、C++等。在计算要求相同的情况下,使用MATLAB的编程工作量会大大减少。MATLAB的函数集包括从最简单最基本的函数到诸如矩阵、特征向量、快速傅里叶变换的复杂函数。
函数所能解决的问题其大致包括矩阵运算和线性方程组的求解、微分方程和偏微分方程组的求解、符号运算、傅里叶变换和数据的统计分析、工程中的优化问题、稀疏矩阵运算、复数的各种运算、三角函数和其他初等数学运算、多维数组操作以及建模动态仿真等。
MATLAB自产生之日起就具有方便的数据可视化功能,以将向量和矩阵用图形表现出来,并且可以对图形进行标注和打印。高层次的作图包括二维和三维的可视化、图像处理、动画和表达式作图。这些均可用于科学计算和工程绘图。
MATLAB不仅具有一般数据可视化软件具有的功能(如二维曲线和三维曲面的绘制和处理等),而且对于一些其他软件所没有的功能(如图形的光照处理、色度处理和四维数据表现等),同样表现了出色的数据处理能力。同时对一些特殊的可视化要求,如图形对话等,MATLAB也有相应的功能函数,保证了不同层次的功能要求。
MATLAB对许多专门领域都开发了功能强大的模块集和工具箱。一般来说,它们都是由特定领域的专家开发的,用户可以直接使用工具箱学习、应用和评估不同的方法而不需要自己编写代码。
这些工具箱(Toolbox)包括数据采集、数据库接口、概率统计、样条拟合、优化算法、偏微分方程求解、神经网络、小波分析、信号处理、图像处理、系统辨识、控制系统设计、LMI控制、鲁棒控制、模型预测、模糊逻辑、金融分析、地图工具、非线性控制设计、实时快速原型及半物理仿真、嵌入式系统开发、定点仿真、DSP与通信、电力系统仿真等。
MATLAB可以利用MATLAB编译器和C/C++数学库和图形库,将自己的MATLAB程序自动转换为独立于MATLAB运行的C/C++代码。同样,也允许用户编写可以和MATLAB进行交互的C/C++语言程序。另外,MATLAB网页服务程序还允许在Web应用中使用自己的MATLAB数学和图形程序。
MATLAB的一个重要特点就是具有一套程序扩展系统和一组称之为工具箱的特殊应用子程序。工具箱是MATLAB函数的子程序库,每一个工具箱都是为某一类学科专业和应用而定制的,主要包括信号处理、控制系统、神经网络、模糊逻辑、小波分析和系统仿真等方面的应用。
在MATLAB开发环境中,用户更方便控制多个文件和图形窗口;在编程方面支持函数嵌套、有条件中断等;在图形化方面,有更强大的图形标注和处理功能;在输入输出方面,可以直接与Excel和HDF5进行连接。
1.2
在初次启动MATLAB时,需要将安装文件夹(默认路径为C:\Program Files\MATLAB\R2022a\bin)的MATLAB.exe应用程序添加为桌面快捷方式,双击该快捷方式图标即可打开MATLAB操作界面。
启动MATLAB后的操作界面如图1-1所示,默认情况下,操作界面包含选项卡、功能区、当前文件夹、命令行窗口、工作区等区域。
图1-1 操作界面(主界面)
利用MATLAB中的当前文件夹窗口可以组织、管理和使用所有MATLAB与非MATLAB文件,如新建、复制、删除、重命名文件夹和文件等。
另外,还可以利用该窗口打开、编辑和运行M文件(程序文件)及载入MAT文件(数据文件)等。当前文件夹窗口如图1-2所示。
图1-2 当前文件夹窗口
MATLAB的当前目录是系统默认的实施打开、装载、编辑和保存文件等操作时的文件夹。设置当前目录,就是将此默认文件夹改变成用户希望使用的文件夹,即用来存放文件和数据的文件夹。
MATLAB默认主界面的中间部分为命令行窗口。命令行窗口是接收命令输入的窗口,可输入的对象除MATLAB命令外,还包括函数、表达式、语句及M文件名或MEX文件名等。本书将这些可输入的对象统称为语句。
1.语句的输入
MATLAB的工作方式之一是在命令行窗口中输入语句,然后由MATLAB逐句解释执行并在命令行窗口中给出结果。命令行窗口可显示除图形以外的所有运算结果。
命令行窗口中的每行语句前都有一个提示符“>>”,即命令提示符。在此符号后(也只能在此符号后)输入各种语句并按Enter键,方可被MATLAB接收和执行。执行的结果通常就直接显示在语句下方。
【例1-1】 命令语句的输入。
直接在命令行窗口中依次输入下面的语句并观察输出结果。其中%表示注释,不参与运行,输入时可不输入%及%以后的内容。
由whos命令可以看出,输入a=2回车后即可创建标量a,其存储格式为1×1的矩阵,占用了8字节的内存空间,数据类型为双精度浮点型数据。
2.命令行窗口中数值的显示格式
MATLAB的默认显示格式为:当数值为整数时,以整数显示;当数值为实数时,以short格式显示,如果数值的有效数字超出了显示范围,则以科学记数法显示。
表1-1给出了命令行窗口中数值的显示格式(style)。其中最后两种格式用于控制屏幕显示格式,而非数值显示格式。
表1-1 命令行窗口中数值的显示格式
续表
说明:MATLAB的所有数值均按IEEE浮点标准规定的长型格式存储,显示的精度并不代表数值的实际存储精度(或数值参与运算的精度)。
3.数值显示格式的设置方法
数值显示格式的设置方法有以下两种。
(1)单击“主页”→“环境”→“预设”按钮,在弹出的“预设项”对话框中选择“命令行窗口”选项,进行数值显示格式设置,如图1-3所示。
图1-3 “预设项”对话框
(2)为了满足不同格式显示结果的需要,MATLAB提供了format函数,用于数值显示格式的设置,其格式如下:
如要用long格式,只需在命令行窗口中输入format long语句即可。使用命令的目的是方便在程序设计时进行格式设置。
不仅数值显示格式可以自行设置,数字和文字的字体显示风格、大小、颜色也可由用户自行挑选。在“预设项”对话框左侧的格式对象树中选择要设置的对象,再配合相应的选项,便可对所选对象的风格、大小、颜色等进行设置。
【例1-2】 显示格式设置示例。
直接在命令行窗口中依次输入下面的语句,并观察输出结果。
4.命令行窗口清屏
当命令行窗口中执行过许多命令后,经常需要对命令行窗口进行清屏操作,通常有以下两种方法。
●执行“主页”→“代码”→“清除命令”→“命令行窗口”命令。
●在命令提示符后直接输入clc语句。
以上两种方法都能清除命令行窗口中显示的内容,但并不能清除工作区中显示的内容。
5.命令历史记录
在命令行窗口中使用过的语句均存储在命令历史记录窗口中,在命令行窗口中输入键盘中的方向箭头“↑”,即可弹出命令历史记录窗口,如图1-4所示。
对于命令历史记录窗口中的内容,可在选中的前提下将它们复制到当前正在工作的命令行窗口中,以供进一步修改或直接运行。
注意:
在历史命令窗口中,当语句前面有
提示符时,表示该命令有错,不能运行。
图1-4 历史命令窗口
执行“主页”→“代码”→“清除命令”→“命令历史记录”命令,可以清除命令历史记录窗口中的内容。
在默认情况下,工作区位于MATLAB操作界面的右侧。工作区窗口拥有许多其他应用功能,如内存变量的打印、保存和编辑等。
操作时只需在工作区窗口中选择相应的变量,然后单击鼠标右键,在弹出的快捷菜单中选择相应的菜单命令即可,如图1-5所示。
在MATLAB中,数组和矩阵是十分重要的基础变量,因此,MATLAB专门提供了变量编辑器工具来编辑数据。
图1-5 快捷菜单
双击工作区窗口中的某个变量,会弹出如图1-6所示的变量编辑器窗口。在该编辑器窗口中,可以对变量及数组进行编辑操作。同时,利用“绘图”选项卡下的功能命令,可以很方便地绘制各种图形。
图1-6 变量编辑器窗口
当MATLAB对函数或文件等进行搜索时,都是在其搜索路径下进行的。如果调用的函数在搜索路径之外,那么MATLAB会认为该函数不存在。
提示
通常,MATLAB系统的函数(包括工具箱函数)都在系统默认的搜索路径中,但是用户自己书写的函数有可能并没有保存在搜索路径下。要解决这个问题,只需把程序所在的目录扩展成MATLAB的搜索路径即可。
在MATLAB命令行窗口中输入某一变量(如dinghai)后,MATLAB将进行如下操作。
(1)检查dinghai是不是MATLAB工作区中的变量名,如果不是,则执行下一步;
(2)检查dinghai是不是内置函数,如果不是,则执行下一步;
(3)检查当前文件夹下是否存在一个名为dinghai.m的文件,如果无,则执行下一步;
(4)按顺序检查所有MATLAB搜索路径中是否存在dinghai.m文件;
(5)如果到目前为止还没有找到这个dinghai,MATLAB就给出一条错误信息。
MATLAB在执行相应的指令时,都是基于上述搜索策略完成的。如果dinghai是一个变量,MATLAB就使用这个变量;如果dinghai是一个内置函数,MATLAB就调用这个函数;如果dinghai.m是当前文件夹或MATLAB搜索路径中的一个文件,MATLAB就打开这个文件夹或文件,然后执行这个文件中的指令。
实际上,MATLAB的搜索过程比上面的描述要复杂得多。但在大部分情况下,上述搜索过程已能满足大多数MATLAB操作。
MATLAB设置搜索路径的方法有两种:一种是用“设置路径”对话框来设置,另一种是用命令来设置。现将这两种方法分述如下。
1.利用对话框设置搜索路径
查看MATLAB的搜索路径,可以通过选项卡命令和函数两种方法来进行。单击“主页”→“环境”→“设置路径”按钮,弹出“设置路径”对话框,如图1-7所示。通过该对话框,可为MATLAB添加或删除搜索路径。
图1-7 “设置路径”对话框
2.利用命令设置搜索路径
在MATLAB中,能够将某一路径设置成可搜索路径的命令有两个:path和addpath。其中,path用于查看或更改搜索路径,该路径存储在pathdef.m中;addpath将指定的文件夹添加到当前MATLAB搜索路径。
【例1-3】 设存在路径“F:\Matlab\Myown”,试用path和addpath命令将其设置成可搜索路径。
说明:读者直接照搬上面的命令即可,无须关注这两个命令的语法结构。
1.3
所谓M文件,简单来说就是用户首先把要实现的命令写在一个以.m为扩展名的文件中,然后由MATLAB系统进行解读,最后运行出结果。由此可见,MATLAB具有强大的可开发性和可扩展性。
在MATLAB中,M文件有函数和脚本两种格式。两者的相同之处在于它们都是以.m为扩展名的文本文件,不进入命令行窗口,而是由专用编辑器来创建外部文本文件。但是两者在语法和使用上略有区别,下面分别介绍这两种格式。
通常,M文件是文本文件,因此可使用一般的文本编辑器编辑M文件,存储时以文本模式存储,MATLAB内部自带了M文件编辑器与编译器。打开M文件编辑器方法如下:
(1)执行“主页”→“文件”→“新建”→“脚本”命令。
(2)单击“主页”→“文件”→
(新建脚本)按钮。
(3)单击“主页”→“文件”→
(新建实时脚本)按钮。
打开M文件编辑器后的MATLAB主界面如图1-8所示,此时主界面功能区出现“编辑器”选项卡,中间命令行窗口上方出现“编辑器”窗口。
图1-8 M文件编辑器
编辑器是一个集编辑与调试两种功能于一体的工具环境。在进行代码编辑时,通过它可以用不同的颜色来显示注解、关键词、字符串和一般程序代码,使用非常方便。在书写完M文件后,也可以像一般的程序设计语言一样,对M文件进行调试、运行。
MATLAB中许多常用的函数(如sqrt、inv和abs等)都是函数式M文件。在使用时,MATLAB获取传递给它变量,利用操作系统所给的输入,运算得到要求的结果并返回这些结果。
函数文件类似于一个黑箱,由函数执行的命令及由这些命令创建的中间变量都是隐含的;运算过程中的中间变量都是局部变量(除特别声明外),且被存放在函数本身的工作空间内,不会和MATLAB基本工作空间的变量相互覆盖。
除MATLAB内置函数外,用户还可以自行定义函数,通常用function进行声明,下面通过一个示例进行说明,本书后文会做具体介绍。
【例1-4】 函数应用示例。
(1)启动MATLAB后,单击“主页”→“文件”→
(新建脚本)按钮,打开M文件编辑器窗口。
(2)在编辑器窗口中输入以下内容(创建名为funa.m的M文件)。
(3)单击“编辑器”→“文件”→
(保存)按钮,在弹出的“选择要另存的文件”对话框中保存文件为funa.m。
(4)在命令行窗口中输入以下命令并显示输出结果。
function函数的第一行为函数定义行,以function语句作为引导,定义了函数名称(funa)、输入自变量(var)和输出自变量(f);函数执行完毕返回运行结果。
提示
函数名和文件名必须相同,在调用该函数时,需要指定变量的值,类似于C语言的形式参数。
function为关键词,说明此M文件为函数,第二行为函数主体,规范函数的运算过程,并指出输出自变量的值。
在函数定义行下可以添加注解,以%开头,即函数的在线帮助信息。在MATLAB的命令行窗口中输入“help函数主文件名”,即可看到这些帮助信息。
注意:
在线帮助信息和M函数定义行之间可以有空行,但是在线帮助信息的各行之间不应有空行。
脚本是一个扩展名为.m的文件,其中包含了MATLAB的各种命令语句。它与批处理文件类似,在MATLAB命令行窗口中直接输入该文件的主文件名,MATLAB即可逐一执行该文件内的所有命令语句,这与在命令行窗口中逐行输入这些命令语句一样。
脚本式M文件运行生成的所有变量都是全局变量,运行脚本后,生成的所有变量都驻留在MATLAB基本工作空间内,只要不使用clear命令清除,且命令窗口不关闭,这些变量将一直保存在工作空间中。基本工作空间随MATLAB的启动而生成,在关闭MATLAB软件时,该基本工作空间会被删除。
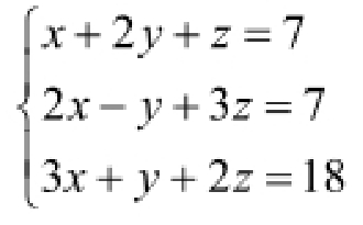
【例1-5】 脚本应用示例。求三元一次方程组的解。
(1)在编辑器窗口中输入以下内容(创建名为sroot.m的M文件)。
(2)单击“编辑器”→“文件”→
(保存)按钮,在弹出的“选择要另存的文件”对话框中保存文件为sroot.m。
(3)在命令行窗口中输入以下命令并显示输出结果。
从上面的求解可知, x =7, y =1, z =-2。上述用到了MATLAB中矩阵的输入方式,本书后文将会介绍。
下面对M文件必须遵循的规则及两种格式的异同做简要说明。
(1)在M文件中(包括脚本和函数),所有注释行都是帮助文本,当需要帮助时,返回该文本,通常用来说明文件的功能和用法。
(2)函数式M文件的函数名必须与文件名相同。函数式M文件有输入参数和输出参数;脚本式M文件没有输入参数或输出参数。
(3)函数可以有零个或多个输入和输出变量。利用内置函数nargin和nargout可以查看输入和输出变量的个数。在运行时,可以按少于M文件中规定的输入和输出变量的个数进行函数调用,但不能多于这个标称值。
(4)函数式M文件中的所有变量除特殊声明外都是局部变量,而脚本式M文件中的变量都是全局变量。
(5)若在函数文件中发生了对某脚本文件的调用,该脚本文件运行生成的所有变量都存放于该函数工作空间中,而不是存放在基本工作空间中。
(6)从运行上看,与脚本文件不同的是,函数文件在被调用时,MATLAB会专门为它开辟一个临时工作空间,称为函数工作空间,用来存放中间变量,当执行完函数文件的最后一条命令或遇到return时,就结束该函数文件的运行。同时,该函数工作空间及其中所有的中间变量将被清除。函数工作空间相对于基本空间来说是临时的、独立的,在MATLAB运行期间,可以产生任意多个函数工作空间。
提示
变量的名称可以包括字母、数字和下画线,但必须以字母开头,并且在M文件设计中是区分大小写的。变量的长度不能超过系统函数namelengthmax规定的值。
1.4
在使用MATLAB时,经常会涉及命令与函数、表达式与语句的不同表述,为帮助读者尽快掌握MATALB,本节对这些表述进行讲解。
命令与函数是MATLAB的灵魂,使用MATLAB离不开对命令与函数的操作。
1.命令
一条命令通常完成一种操作,如clear命令用于清除工作空间的内存变量。有的命令可能后面带有参数,如“addpath F:\MATLAB\M-end”命令用于添加新的搜索路径。
在MATLAB中,命令与函数都存储在函数库里。MATLAB有一个专门的函数库general,就是用来存放通用命令的。一条命令也是一条语句。
2.函数
MATLAB中包含了大量函数,可以被直接调用。仅MATLAB基本部分包括的函数类别就有20多种,而每一类别中又有少则几个、多则几十个函数。
除基本部分外,还有各种工具箱(工具箱实际上也是由一组组用于解决专门问题的函数构成的),MATLAB自带的工具箱已多达几十种。函数最一般的引用格式如下:
例如,要引用正弦函数,可书写成sin(A),A就是一个参数,它可以是一个标量,也可以是一个数组。而对数组求其正弦值是针对其中各元素进行的,这是由数组的特征决定的。
MATLAB提供了大量标准初等数学函数,包括abs、sqrt、exp和sin等。生成负数的平方根或对数不会导致错误,系统会自动生成相应的复数结果。另外,MATLAB还提供了许多其他高等数学函数,包括贝塞尔函数和Gamma函数等。
利用elfun函数,可以查看初等数学函数列表:
利用specfun和elmat函数,可以查看高等数学函数和矩阵函数列表:
MATLAB中的函数分为内置函数(如sqrt和sin)及自定义函数。其中,内置函数运行非常高效,但计算的详细信息不能访问;自定义函数利用MATLAB编程语言来实现。
1.表达式
MATLAB中的表达式是由常量(数字等)、变量(自由变量和约束变量,包括标量、向量、矩阵和数组等)、函数、运算符、分组符号(括号)等有意义的排列所得的组合。例如,A||B-sin(A*pi)+sqrt(B)就是一个表达式。
表达式又分为算术表达式、逻辑表达式、符号表达式,后文会进行讲解。
2.语句
语句是程序设计中的概念,在MATLAB中,表达式本身即可被视为一条语句。而典型的MATLAB语句是赋值语句(如F=A||B-sin(A*pi)),其一般结构如下:
如同其他的程序设计语言一样,MATLAB除赋值语句外,还有函数调用语句、循环控制语句、条件分支语句等。
【例1-6】 赋值语句示例及运行结果。
在命令行窗口中输入以下命令并显示输出结果。
1.5
通用命令是MATLAB中经常使用的一组命令,这些命令可以用来管理目录、命令、函数、变量、工作空间、文件和窗口。在后面的学习中会经常用到,下面对这些命令进行简单归纳,并不做详细介绍。
在使用MATLAB编写程序代码的过程中,会经常使用的命令称为常用命令,如表1-2所示。其中clc、clf、clear是最为常用的命令,使用时直接在命令行窗口输入命令即可。
表1-2 常用命令
在MATLAB命令行窗口中,为了便于对输入的内容进行编辑,MATLAB提供了一些控制光标位置和进行简单编辑的常用编辑键与组合键,即快捷键。掌握这些快捷键,可以在输入命令的过程中获得事半功倍的效果。表1-3列出了一些常用快捷键。
表1-3 常用快捷键
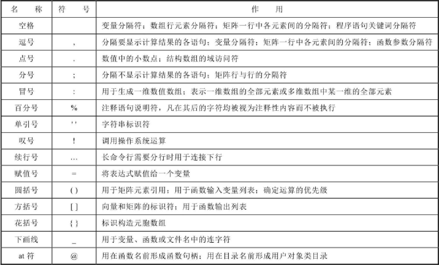
在MATLAB中,一些标点符号也被赋予了特殊的意义或代表一定的运算。MATLAB中的标点符号作用如表1-4所示,所有的标点符号均需要在英文状态下输入。
表1-4 MATLAB中的标点符号作用
1.6
MATLAB为用户提供了帮助系统,可以帮助用户更好地了解和运用MATLAB。本节就来介绍帮助系统的使用方法。常见的帮助命令如表1-5所示。
表1-5 常见的帮助命令
在MATLAB中,所有执行命令或函数的M源文件都有较详细的注释。这些注释都是用纯文本的形式来表示的,一般都包括函数的调用格式或输入函数、输出结果的含义。
1.help命令
如果要在命令行窗口中显示MATLAB的帮助信息,则可以采用help命令,其格式如下:
通过分类搜索可以得到相关类型的所有命令。表1-6给出了部分分类搜索类型。
表1-6 部分分类搜索类型
2.lookfor命令
lookfor命令是在所有的帮助条目中搜索关键字,通常用于查询具有某种功能而不知道准确名字的命令,其格式如下:
【例1-7】 在MATLAB中查阅帮助信息。
解:根据MATLAB的帮助体系,用户可以查阅不同范围的帮助信息,具体步骤如下。
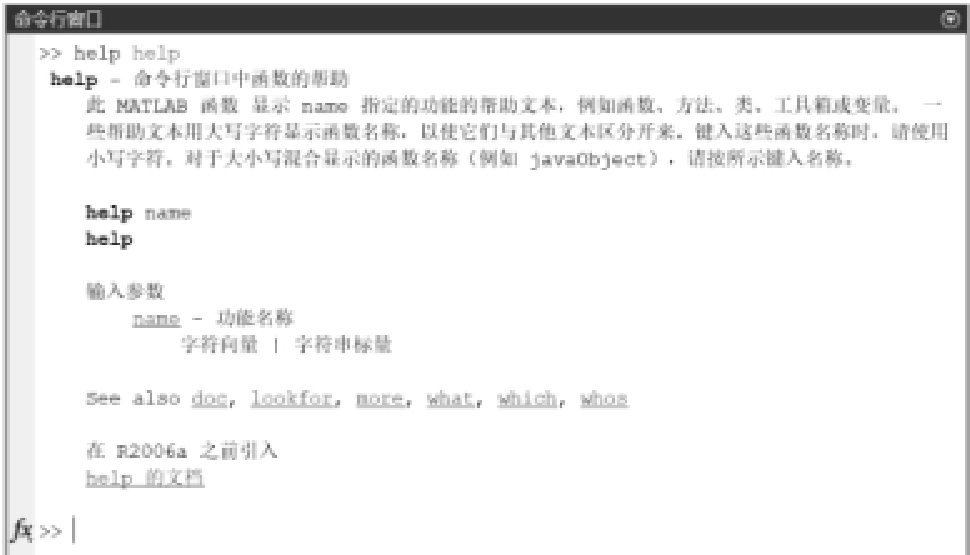
(1)在MATLAB的命令行窗口中输入help help命令,然后按Enter键,可以查阅如何在MATLAB中使用help命令,如图1-9所示。
图1-9 使用help命令的帮助信息
窗口中显示了如何在MATLAB中使用help命令的帮助信息,用户可以详细阅读上面的信息来了解如何使用help命令。
(2)在MATLAB的命令行窗口中输入help命令,然后按Enter键,查阅最近依次所使用命令主题的帮助信息。
(3)在MATLAB的命令行窗口中输入help topic命令,然后按Enter键,查阅关于该主题的所有帮助信息。
上面简单地演示了如何在MATLAB中使用help命令,以获得各种函数、命令的帮助信息。在实际应用中,用户可以灵活使用这些命令搜索所需的帮助信息。
在MATLAB中,提供帮助信息的“帮助”交互界面主要由帮助导航器和帮助浏览器两部分组成。这个帮助文件和M文件中的纯文本帮助无关,它是MATLAB专门设置的独立帮助系统。该系统对MATLAB的功能叙述得全面、系统,而且界面友好、使用方便,是用户查找帮助信息的重要途径。
用户可以在操作界面中单击“主页”→“资源”→
(帮助)按钮,即可打开“帮助”交互界面,如图1-10所示。
图1-10 “帮助”交互界面
在MATLAB中,各个工具包都有设计好的示例程序,这些示例对提高初学者MATLAB的应用能力有着重要的作用。
在MATLAB的命令行窗口中输入demo命令,就可以进入关于示例程序的帮助系统,如图1-11所示。用户可以打开实时脚本进行学习。
图1-11 示例程序的帮助系统
本章讲解了MATLAB的工作环境、搜索路径设置、M文件的基本操作,对MATLAB中的通用命令进行了总结,同时讲解了如何在MATLAB中获取帮助信息。读者在学习时,可暂不关注输入的语法要求,这些内容将在后面的章节中进行介绍。
1.填空题
(1)默认情况下,MATLAB操作界面包含_______、______、______、______、命令行窗口、______等区域。
(2)在MATLAB中,M文件的两个格式为:_______、______。它们都是以______为扩展名的文本文件,由专用的______来创建外部文本文件。
(3)命令clc的功能为:____________________________________。
命令clf的功能为:____________________________________。
命令clear的功能为:____________________________________。
2.计算与简答题
(1)试在MATLAB中编程,参照例题求下列方程组的解。
①
②
③
(2)试通过help命令查看非线性规划求解器fmincon(寻找约束非线性多变量函数的最小值)函数的使用方法。
(3)试描述空格、逗号、点号、分号、冒号、百分号的功能。