购买
下载掌阅APP,畅读海量书库
立即打开
畅读海量书库
扫码下载掌阅APP

第六节
按诊

一、按诊操作方法

1.病人准备

根据病人的具体情况及按诊的需要,指导病人取下列体位之一或多种体位配合运用,从而配合医生按诊。

(1)坐位 一般用于皮肤、手足、腧穴的按诊。

(2)卧位 主要用于胸腹、腰部或下肢的诊察。

1)仰卧位:主要用于胸腹部的诊察。诊时让患者仰卧,全身放松,两手臂自然平放于身旁。诊察胸部时,让患者双腿自然伸直。诊察腹部时,让患者双腿屈膝,使腹肌松弛,并依照医生的提示做腹式深呼吸。

2)侧卧位:常与仰卧位配合运用,主要用于仰卧位诊察判断不明,或对腹腔内包块、水液移动性的判断。诊察时让患者侧卧,位于下部的下肢伸直,而在上部的下肢呈屈髋屈膝状。

3)俯卧位:主要用于腰背部的诊察。

2.医生操作

(1)体位 根据不同病人按诊的需要,医生可采取坐位或站位。

1)对于皮肤、手足、腧穴的按诊,医生多以坐或站立的形式,面对患者被诊部位,用左手稍扶病体,右手进行触摸按压诊察部位。

2)对于胸腹、腰部或下肢的诊察,医生多以站位站立于患者的右侧或左侧进行操作。

(2)手法 根据病人按诊部位和内容的需要,医生可选择一种或多种手法进行按诊。

1)触法:用手指或手掌轻触患者局部皮肤(如额部、四肢部、胸腹部等),以检查肌肤的凉热、润燥。

2)摸法:用手指或手掌稍用力寻抚局部(如胸腹、腧穴、肿胀的部位等),以检查局部的感觉、有无压痛及肿物的形态与大小等。

3)按法:用手指或手掌重力按压或推寻局部(如胸部、腹部、脊柱、肿胀部位、肌肉丰厚处等),以检查深部有无疼痛、肿块,以及肿块的活动程度、肿胀的程度及范围大小等。

4)叩法:用手叩击身体某部(如腹部、腰背部等),使之震动,然后感受叩击产生的叩击音、波动感、震动感及患者的反应。

①直接叩击法:用手直接叩击或拍打病人体表部位,根据叩击音及手指下的感觉来判断检查部位的情况。

②间接叩击法

掌拳叩击法:医生用左手掌平贴在患者的被诊部位,右手握空拳叩击左手背,同时询问患者的感觉,注意观察患者的反应。主要用于检查腰背部等肌肉较为丰厚的部位。

指指叩击法:医生用左手中指的第二指节紧贴在患者需检查部位的体表,其余手指略微抬起,右手指自然弯曲,中指弯曲约90°,垂直叩在左手第二指节前端。叩击时应借用手腕活动的力量,灵活、短促,每叩一下,右手迅速抬起,以连续叩击两三下,而后略微停顿的节奏进行。每叩击数次,左手即向前或向后移动,右手也随之移动,根据不同部位的声音变化进行诊察。主要用于胸、胁、脘、腹及背部的检查。

二、全身各部位按诊方法及技巧

1.头颈部

头颈部的按诊主要用于检查局部的温热寒凉、润燥及压痛、肿块的情况。根据具体情况可将触、摸、按诸法参用。检查病人时,医生用手背(手心)触及患者额部,探测患者有无发热、低热还是高热。同时以病人的手心作对照,若病人手心热甚于额部,是虚热;若额部热于手心,是外感表热证。这种方法多用于小儿。囟门触诊时,小儿取坐位或立位。检查者双手掌各置于小儿左、右颞部,拇指按在额部,以中指、食指检查囟门,注意其大小,闭合与否,充实度,有无隆起和凹陷,有无搏动等。测量时应以囟门的对边中点连线为准。

2.胸胁部

胸胁部分为前胸与胁肋。前胸指锁骨上窝至横膈以上的部位,而胁肋指侧胸部,包括腋下至12肋骨的区域。

胸胁部的按诊主要用于检查乳房、心、肺及肝、胆的病变,根据具体情况可将触、摸、按、叩诸法参用。

表2-19 按胸胁的基本内容及临床意义

续表

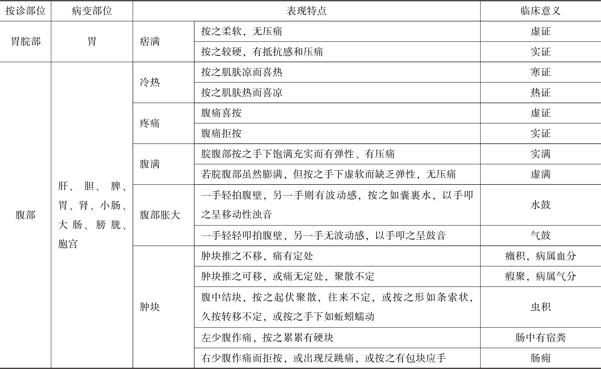
3.脘腹部

腹部泛指心下(剑突)至毛际(耻骨联合)的体表部位。上腹部称胃脘部,脐上称大腹,脐周称脐腹部,脐下至耻骨上缘称小腹,小腹的两侧称少腹。

脘腹部的按诊主要用于检查肝、胆、脾、胃、大小肠、膀胱、胞宫等腹腔脏器的病变,根据具体情况可将触、摸、按、叩诸法参用。

表2-20 按脘腹的基本内容及临床意义

4.腰背部

腰背部泛指第七颈椎至尾骶部的体表部位。

腰背部的按诊主要用于检查肺、肾、脊柱等的病变情况,根据具体情况可将摸、按、叩诸法参用。

5.四肢

四肢的按诊主要检查肌肉、关节、筋脉的病变。根据具体情况可将触、摸、按诸法参用。

6.肌肤

肌肤的按诊可感知局部肌肤的寒热、温凉、肿胀、润燥、滑涩、软硬及疼痛的情况,根据具体情况可将触、摸、按诸法参用。

表2-21 按肌肤寒热的基本内容及临床意义

表2-22 按肌肤润燥滑涩的基本内容及临床意义

表2-23 按肌肤疼痛的基本内容及临床意义

表2-24 肌肤水肿和气肿的鉴别

7.腧穴

对某些特定的腧穴按诊,主要是了解局部有无压痛及其他敏感反应,根据具体情况可将触、摸、按诸法参用。

(1)检查体位 穴位检查可据按诊需要,取坐位或卧(仰卧、俯卧、侧卧)位。患者一般先取仰卧位,医生站在患者右侧,适用于头部前面、胸部、腹部、上肢和下肢的穴位检查。患者可取骑椅坐位或面向里坐在床上,医生站在患者背后,适用于头顶部、项部、背部的穴位检查。患者取俯卧位,医生站在患者右侧,适用于臀部和下肢后侧的穴位检查。

(2)检查步骤

1)医生在检查前要剪短指甲,冬天检查时手要温暖,防止手凉引起患者肌肉紧张,妨碍检查。

2)患者姿势要正,肌肉放松。

3)请患者宽衣露胸,医生用右手食指的指腹在膻中穴进行试压,再用同样指力在膻中穴的上下左右进行试压,比较穴位与非穴位的指力强度,用相同的指力能区分穴位与非穴位有无反应,此力量就是该患者在检查中的指力强度标准。

4)在取穴时,要充分利用体表标志。一般在胸部先定膻中穴,上腹部先定中脘穴,下腹部先定关元穴,在背部先定与肩峰平行的大椎穴、与两肩胛下角平行的至阳穴、与髂骨平行的阳关穴,后取其他穴位。

(3)检查方法 医生用拇指或食指对患者经络循行线和穴位进行触按,以寻找阳性反应物及反应点。常用的诊察方法有以下几种:

1)滑动法:用指腹沿经络循行线轻轻边旋转边移动,用力较轻,常用于发现穴位中表浅部位的阳性反应物。

2)按揉法:与滑动法相似,但指力较前者为重,以便发现深层阳性反应物。

3)移动法:用拇指尖端用力向下按,并左右滑动按摩皮肤,以便发现穴位中最深层的条索状阳性反应物。

4)推动法:用拇指指腹沿经络循行线推动,用力要适中,适于在腰背部寻找阳性反应物。

(4)阳性反应 触按穴位时的异常反应称阳性反应。阳性反应包括阳性反应物、穴位形态变化、穴位敏感度变化。

1)阳性反应物:阳性反应物是指依靠指腹触觉,可以在穴位处摸到实质性物质,又称“无菌炎性球”,它的形态、大小、硬度不同,可以有以下几种:

圆形结节:形态如圆珠,大如蚕豆,小如黄豆,硬度不一,移动性不大。

扁平结节:表面光滑,形如圆饼,质软而不移动,位于皮内表浅部,多见于慢性病。

梭形结节:两头尖中间大,表面光滑,质稍硬,在皮下可触及,多见于急性炎症。

卵圆形结节:形如卵状,表面光滑,软硬不一,可在皮下移动。

条索样结节:粗如筷子,细可如线,长达数厘米,质较硬,可移动,富有弹性,位于皮下,多见于关节、韧带、肌肉病变。

泡样结节:按之松软,有气泡样感觉,癌症患者有时可触及此种结节。

2)穴位形态变化:一般有肌肤隆起、凹陷,触之穴位部位有肌肤紧张或柔软等异常现象。

3)穴位敏感度:指医生按压经络穴位时,患者感觉疼痛的程度。医生用手指在经络穴位上进行按诊,有轻、中、重压三种手法。

正常腧穴按压时有酸胀感,无压痛、结节或条索状物,无异常感觉和反应。按压身体上某些特定穴位,应注意发现这些穴位所出现的明显压痛、结节、条索状物以及其他敏感反应等,进而可推断出内脏的某些疾病。如肺俞穴摸到结节,或按中府穴有明显压痛者,为肺病的反应;在胃俞或足三里有压痛者,提示胃病;按上巨虚穴下1~2寸处有显著压痛者,为肠痈的表现;在肝俞或期门穴有压痛者,提示肝病。临床观察发现,背部腧穴亦同样具有重要的诊断价值。临床上诊断脏腑病变的常用腧穴有很多,如肺病为中府、肺俞、太渊;心病为巨阙、膻中、大陵;脾病为章门、太白、脾俞;肝病为期门、肝俞、太冲;肾病为气海、太溪;大肠病为天枢、大肠俞;小肠病为关元;胆病为日月、胆俞;胃病为胃俞、足三里;膀胱病为中极。

此外,临床上还可以通过指压腧穴做试验性治疗从而协助鉴别诊断。如上腹部绞痛,按压双侧胆俞穴则疼痛缓解者,可以诊断病位在胆,如胆道蛔虫症腹痛,而其他原因腹痛则无效。又如慢性脘腹疼痛患者常发生脾俞、胃俞附近疼痛,按压该穴可以使疼痛缓解,提示病变部位在胃与十二指肠部。因此,临床上用指压穴位做诊断性治疗,观察这些腧穴的变化反应,可以推断内在脏腑的疾病。

三、特色按诊法

(一)虚里按诊法

虚里即心尖搏动处,位于左乳下第四、五肋间,乳头下稍内侧,为诸脉之所宗。按虚里可了解宗气之强弱,疾病之虚实,预后之吉凶。

虚里按诊时,一般病人采取坐位和仰卧位,医生位于病人右侧,用右手全掌或指腹平抚左乳下第四、五肋间,乳头下稍内侧的心尖搏动处,并调节压力,注意诊察其动气之强弱、至数和聚散等。

按诊内容包括有无搏动、搏动部位及范围、搏动强度和节律、频率、聚散等。

正常表现:虚里为诸脉之所宗。虚里按之应手,动而不紧,缓而不怠,动气聚而不散,节律清晰一致,一息四五至,是心气充盛,宗气积于胸中的正常征象。因惊恐、大怒或剧烈运动后,虚里动高,片刻之后即能平复如常,不属病态;肥胖之人因胸壁较厚,虚里搏动不明显,亦属生理现象。

虚里搏动迟弱,或久病体虚而动数,为心阳不足;按之其动微弱,为宗气内虚;动而应衣,为宗气外泄;虚里搏动数急而时有一止,为宗气不守;按之弹手,洪大而搏,或绝而不应,为心气衰绝;胸高而喘,虚里搏动散漫而数,为心肺气绝;虚里动高,聚而不散,为热甚(外感热邪、小儿食滞或痘疹将发)。

(二)结节与疮疡按诊

按肌肤时,受检者可根据病变部位不同,选择适宜体位,以充分暴露被检查部位为原则,医生位于病人右侧,右手手指自然并拢,掌面平贴肌肤之上轻轻滑动,以诊肌肤的寒热、润燥、滑涩,有无皮疹、结节、肿胀、疼痛等。

若发现有结节时,应对结节进一步按诊,可用右手拇指与食指寻其结节边缘及根部,以确定结节的大小、形态、软硬程度、活动情况等。若诊察有肿胀时,医生应用右手拇指或食指在肿胀部位进行按压,以掌握肿胀的范围、性质等。

疮疡按诊,医生可将两手拇指和食指自然伸出,其余三指自然屈曲,用两食指寻按疮疡根底及周围肿胀状况,未破溃的疮疡,可用两手食指对应夹按,或用一食指轻按疮疡顶部,另一食指置于疮疡旁侧,诊其软硬,有无波动感,以了解成脓的程度。

肿硬不热,为寒证;肿处灼手而有压痛,为热证;根盘平塌漫肿,为虚证;根盘收束而隆起,为实证;患处坚硬,多无脓;边硬顶软,已成脓。

(三)尺肤诊

按尺肤时受检者可采取坐位或仰卧位。诊左尺肤时,医生用右手握住病人上臂近肘处,左手握住病人手掌,同时向桡侧转前臂,使前臂内侧面向上平放,尺肤部充分暴露,医生用指腹或手掌平贴尺肤处并上下滑动来感觉尺肤的寒热、滑涩、缓急(紧张度)。诊右尺肤时,医生操作手法同上,左、右手置换位置,方向相反。

尺肤部热甚,为热证;尺肤部凉,为泄泻、少气;按尺肤窅而不起,为风水;尺肤粗糙如枯鱼之鳞,为精血不足,或有瘀血内停。

四、按诊注意事项

1.根据疾病的部位和性质不同,选择相应的体位和方法。

2.操作手法要轻巧柔和、规范,避免突然暴力或冷手按诊。

3.按诊操作必须细致、精确、规范、全面而有重点。

4.检查时依次暴露各被检部位,力求系统、全面,但要避免反复翻动病人。

5.按诊综合检查的顺序一般是先触摸,后按压,由轻而重,由浅入深,从健康部位开始,逐渐移向病变区域,先远后近,先上后下,先左后右地进行。

6.诊尺肤应注意左、右尺肤的对比。

7.按手足应注意左右比较,或手足心与手足背相比较。

8.注意争取病人的主动配合,使病人能准确地反映病位的感觉。

9.要边检查边注意观察病人的反应及表情变化,以了解病痛所在的准确部位及程度。

10.对精神紧张或有痛苦者要给予安慰和解释,亦可边按诊检查边与患者交谈,转移其注意力而减少腹肌紧张,以便顺利完成检查。 rVpXmFmIqGNEDfN7/rk/nnygjL1nQd+DYE3coVuX3qxLEJ1MfwQHWrOEYqwAQUTA

点击中间区域
呼出菜单
上一章
目录
下一章
×