



从陆续出台的各级国土空间规划编制技术规程来看,国土空间规划通过目标、边界和规则等方式向下逐级传导,最终以村庄规划为抓手,指导国土空间整治。考虑到国家、省级国土空间规划侧重于体现规划的战略性与协调性,对国土空间综合整治的管控要求更多体现在战略和政策层面的引领上(闾海等,2021)。国土空间规划体系中市县、乡镇和村庄三级规划中有关国土空间整治的管控内容、重点及其上下传导的衔接关系见图1.1。
图1.1 不同层级国土空间规划对国土空间整治的管控要求
国土空间整治的分类原则包括尺度性、独立性与综合性、稳定性与开放性。
尺度性。应在分类中区分不同尺度国土空间整治对象、目标、途径等的差异,不同尺度间整治类型应相互衔接。
独立性与综合性结合。体现国土空间整治的系统性、综合性,包括整治对象的综合、整治目标的综合、整治手段与措施的综合等,同时保持不同整治类型在某一特征上的相对独立。
稳定性与开放性结合。国土空间整治分类应适应不同时期、不同区域要求,以稳定的整治分类框架容纳不断变化的整治措施和手段。
不同时期的空间规划确定了国土空间整治的目标导向和功能定位。《关于建立国土空间规划体系并监督实施的若干意见》提出了全国国土空间保护、开发、利用、修复的总体格局,国土空间整治作为解决国土空间利用问题的重要手段,是实现国土空间修复任务的主要抓手。
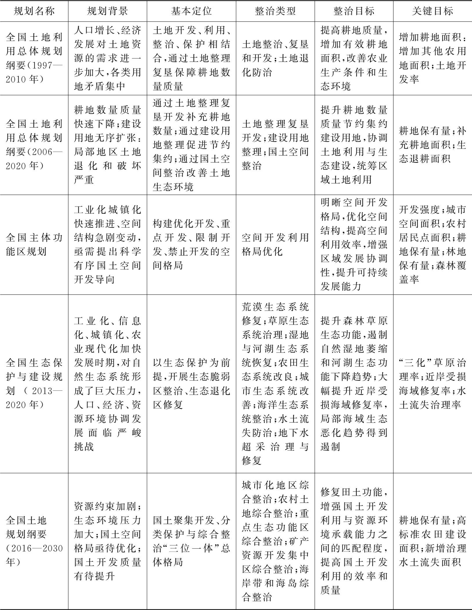
现有国土空间相关规划涵盖土地利用规划、主体功能区规划、生态保护与建设规划等(见表1.2)。空间规划中国土空间整治具有以下特征:在不同时期国土空间整治都是优化国土空间开发利用的重要途径;解决新时期的国土空间利用关键问题是国土空间整治的重要任务;部门职责划分是国土空间整治的实施基础;构建有效的层级传导机制是国土空间整治顺利实施的重要保障。国土空间整治应在以下方面与国土空间规划进行衔接:①定位衔接。新时期国土空间整治与国土空间保护、开发、利用共同构成了国土空间规划格局,其中国土空间整治重点针对利用失序、功能退化的国土空间,通过资源改造、格局优化、功能提升等途径实现国土空间利用优化。②目标衔接。国土空间整治应以解决资源环境承载能力和国土空间开发适宜性评价明确的国土空间利用问题、实现空间发展蓝图为目标。③对象衔接。国土空间整治分类与国土空间规划中空间类型划分(如生态空间、农业空间、城镇空间等)及空间边界划定(如三线划定)相衔接,但也应符合国土空间整治具体实施的要求。
表1.2 现有空间规划中国土空间整治定位梳理
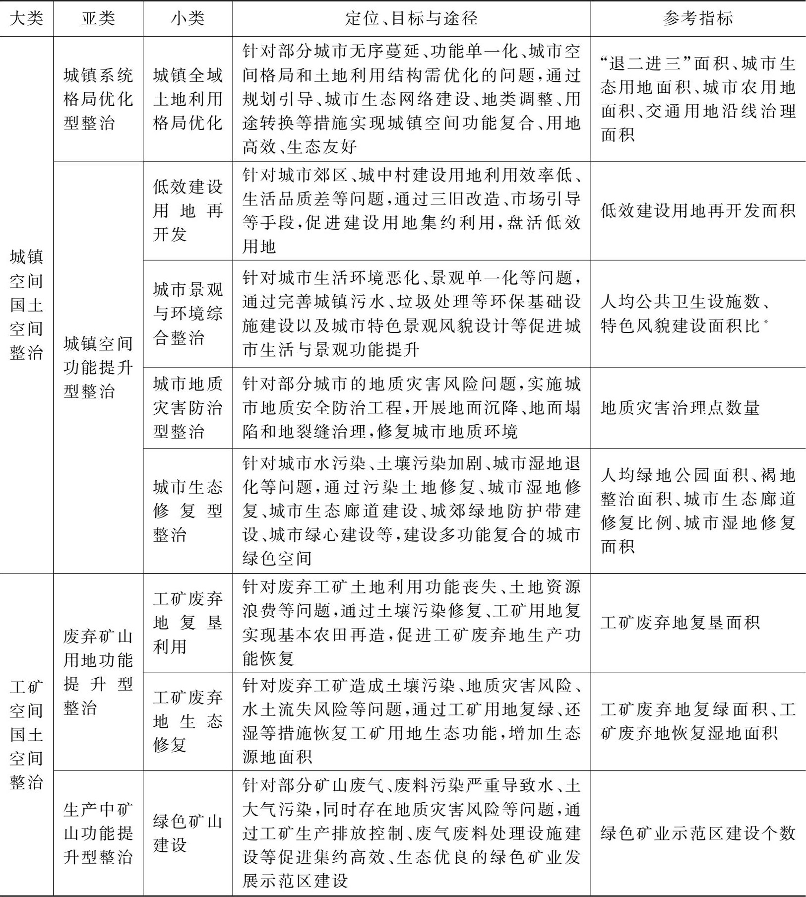
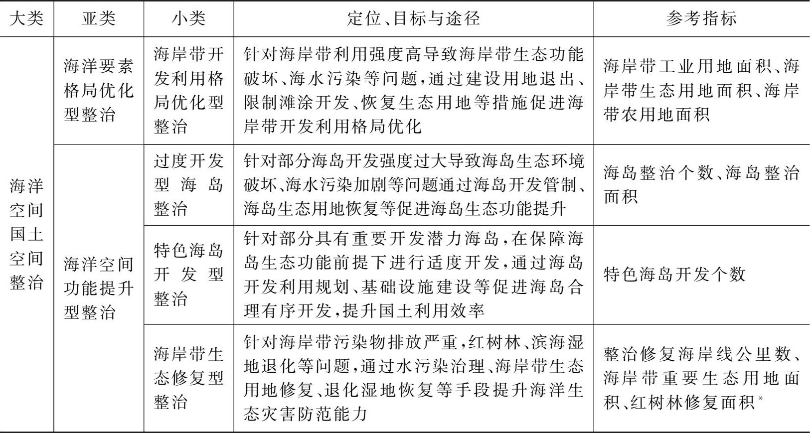
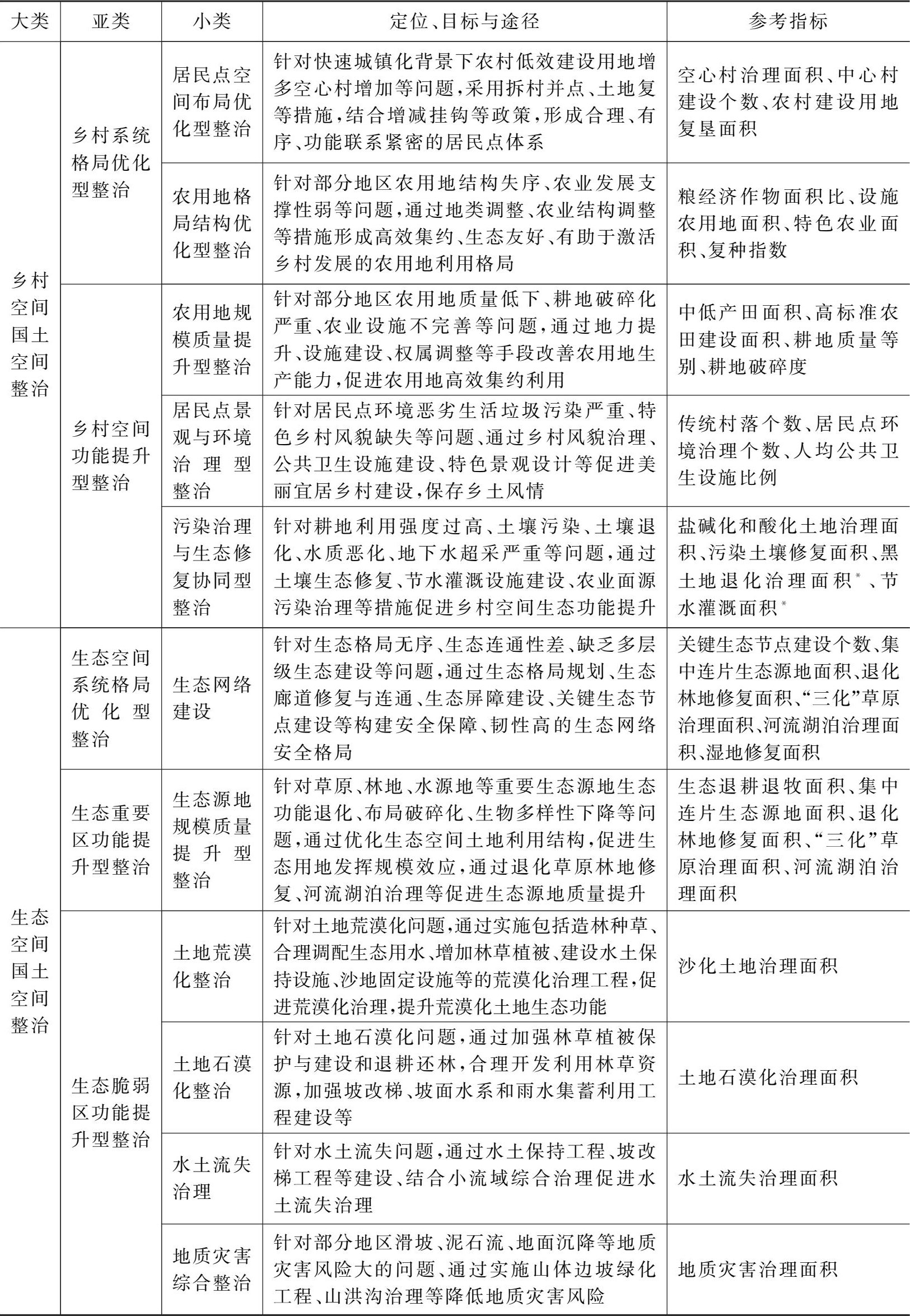
国土空间整治在国土空间规划体系中的作用定位为:针对当前国内资源环境承载压力增大、人地关系不匹配、生态环境恶化、能源资源面临挑战、自然灾害频发等重大问题,以山水林田湖草系统治理为理念,以实现生态修复、促进国土空间资源格局优化与功能提升为目标,确保宏观和微观落实相统一、目标一致性与区域差异性相结合,与国土空间开发、保护、利用共同构成国土空间优化格局。新时期国土空间整治分类体系依据广义国土空间整治分类框架确定实际整治类型划分,根据规划要求明确不同整治类型的定位,并明确可为层级间传导提供参考的控制指标,包括5个大类、11个亚类及23个小类(韩博等,2019),如表1.3所示。
表1.3 新时期国土空间整治分类体系
续表
续表
注:*代表区域性指标。
按照国家、省/区域、市县的尺度分级可以确定不同层面整治分类的落实途径。由于不同尺度面对的国土空间与资源利用问题不同,对国土空间整治分类的目标与要求也不同。国家层面重点按照整治大类构建国土空间整治蓝图,在进行重点区域与重大工程选择时结合特定问题选择相应整治亚类与小类;省级/区域层面根据自身特征与国土空间规划选择区域性的整治大类与亚类,按照国家整治目标的总体要求制定不同类型的整治任务;市县层面须因地制宜选择与地方问题衔接的整治小类,完成整治任务,实现整治目标(见图1.2)。
图1.2 国土空间整治分类体系落实途径