



当前我国宏观经济已从高速增长转入中低速增长,产能过剩,产业结构转型升级成为当务之急;国内市场和新兴中产阶级的现实需求对经济社会发展的影响力日增,新型城镇化建设则应势而变,即由快速扩张阶段转为内涵增长阶段。各级政府部门在各自的职权范围内采取相应手段进行土地整治、生态修复、城中村改造等国土空间整治工作。相关国土空间整治工作虽在各自领域取得一定成效,但是由于全域国土整治分区较为模糊,整治方向与整治重点不明确,其并未从整体上改变我国资源利用粗放、环境污染加剧、生境系统恶化、转型发展动力匮乏等局面。
2015年5月,中共中央、国务院印发《关于加快推进生态文明建设的意见》,要求“加快推进国土综合整治”。同年9月,中共中央、国务院印发了《生态文明体制改革总体方案》,明确要求以“尊重自然、顺应自然、保护自然”“发展和保护相统一”“绿水青山就是金山银山”“自然价值和自然资本”“空间均衡”“山水林田湖是一个生命共同体”等理念为指导,全面系统推进生态文明体制改革工作,以体制改革为支点,撬动全社会参与到全域全类型国土空间综合整治工作中。2017年1月,国务院印发《全国国土规划纲要(2016—2030年)》,确定了“四区一带”国土空间整治格局,加大投入力度,完善多元化投入机制,实施国土空间整治重大工程,修复国土功能,提高国土开发利用的效率和质量。同年10月,党的十九大报告明确将全面发展土地调查评价、土地质量提升、土地生态修复、建设工程节地、土地立体开发等新技术,推动土地整治向国土空间整治转型发展列入今后重点工作,以“五个更加”为导向(更加主动地服务供给侧结构性改革,更加积极地融入区域协调发展和新型城镇化建设,更加扎实地推动乡村振兴战略,更加坚定地推进耕地“三位一体”保护,更加自觉地担负起生态文明建设使命责任),推进国土空间整治工作。2018年1月,李克强总理对国土资源工作做出了重要批示,强调积极开展国土空间整治。同年3月,国务院批准组建自然资源部,并确定了以国土空间综合整治为重要平台,推进山水林田湖草系统治理。总体来看,国土空间整治已成为各级政府落实生态文明建设的重要抓手,是优化国土空间格局、理顺开发与保护工作、践行全域全类型土地用途管制的关键一环(于海波,2019)。
改革开放实现了经济、社会多方面体制机制变革,发达国家花费上百年走过的城镇化、工业化道路,中国在短时间内基本完成,但高速发展中的国土开发利用带来国土空间资源生态的诸多问题。此期间国土空间整治的发展,随国家机构变革、政策调整而呈现出诸多变化,但总体来看,国土空间整治已从考察、开发、利用、治理、保护五个方面相互关联的国土“整治”转变为处置国土“开发”“利用”带来的国土环境“负外部性”问题,并对国土空间生态环境开展“治理”“保护”的国土“整治”(王威等,2020)。
十一届三中全会后,党的工作重点转移到社会主义现代化建设上来,强调充分利用国土资源发展国民经济。“国土空间整治”是对我国领土领海领空全域内的一切资源包括人口劳动力资源和自然资源的整治开发保护,目的是正确处理经济发展与人口、资源、生态之间的关系。国土空间整治性质是计划经济理念影响下国土资源管理工作的抓手,是生产力布局的平台,是宏观资源的战略布局。
1981年中央书记处首次提出“国土整治”并作为国家的一项长远性和全局性任务。同年国家建委《关于开展国土整治工作的报告》明确,“国土整治包括对国土资源乃至整个国土环境进行考察、开发、利用、治理、保护这些相互关联的五个方面的工作”。1983年,组织、协调部门、地区国土整治工作,组织编制有关规划,研究政策法规条例等国土整治职能由国家计划委员会主导。“六五”计划首次将“国土开发与整治”单列一章。国土开发与整治包括国土立法、重点地区国土考察、加强国土保护和治理、搞好测绘工作等内容,确定编制部分地区国土开发整治规划。此时期,社会各界主要关注经济区划、环境保护,矿产、水、林草、滩涂等资源的利用,以及解决沙漠化、水土流失等国土生态破坏问题。
随着对国土空间整治理念认知的逐渐深入,各界认识到国土规划是国土工作的龙头,是优化资源配置、进行生产力布局的理论依据与技术手段。此时期,“开发”作为“国土空间整治”五位一体的重要内容凸显出来,形成“国土开发整治”概念,对国土“保护”和“治理”两部分的认知更加细化,但是各地“重开发利用,轻治理保护”的问题凸显,导致开发利用与保护治理不够平衡。
1984年《全国国土总体规划纲要》编制办法明确“国土开发整治”的方案是“国土规划”,“国土规划”以解决国土资源综合开发布局、环境综合整治为目的。1988年4月,新的国家计委三定方案在保留原有国土空间整治职能的基础上,成立国土综合开发规划司以组织研究全国和重点地区综合开发整治的方向、目标和重大问题,组织编制全国和区域的国土开发整治规划。国民经济“七五”计划与“六五”计划相比较,国土整治“五位一体”内容中的“保护”与“治理”部分更加细化。这一时期在国民经济计划关照下,水土保持、大江大河综合治理、防护林建设、土地沙漠化防治等活动相继开展。但是总体而言,国土开发整治仍存在资源开发、生产力布局不够合理以及国土生态环境遭到破坏等问题。
该时期是改革开放深化的关键阶段,市场经济热潮袭来,经济体制迎来大变革,重“地区经济发展战略”轻“资源开发利用布局”导致国土开发整治工作半途夭折。1991年国家计划委员会进行机构调整,国土开发整治工作改由国土规划和地区经济司主导,“八五”计划里“国土开发整治和环境保护”章节明确国土开发整治规划编制要“合理确定重点经济开发区、各经济区的主体功能和生产力布局”,国土规划开始转向以区域发展战略和发展规划为重点。1996年“国土开发整治”概念不再出现在“九五”计划中,只是在“可持续发展战略”部分提到国土资源的保护和开发以及生态环境的保护。1997年党的十五大明确建立社会主义市场经济体制,让市场在国家宏观调控下对资源的配置起基础性作用,“国土开发整治”这种计划经济思维影响下的国土资源考察、开发、利用、保护、治理的大统筹综合战略,一定程度上已不再适应社会主义市场经济的要求,国土空间整治侧重点开始转向助力可持续发展理念的国土“保护”和“治理”。
国土整治“五位一体”搁浅后,作为“国土整治”实施方案的“国土规划”职能伴随机构改革从国家计划委员会转到国土资源部,2001年“国土整治”再次出现在政策文件中,国土资源部制定了国土资源“十五”计划纲要,纲要提出国土综合整治的主要预期目标是:逐步开展国土整治,促进陆地、海洋生态建设和环境保护。但是全国统一的国土综合整治工作一直在探索阶段,统一部署和管理模式尚未形成。此外,国土资源部的职能不能涵盖国土综合整治的目标,水利、林业等各部门开展分属部门领域的专项国土整治活动,此时的国土空间整治可归纳为早期国土综合整治、生态保护建设、灾害污染治理三方面。
国土整治“五位一体”搁浅后,我国资源管理领域发生变革,原地质矿产部、国家海洋局、国家土地管理局和国家测绘局组成了原国土资源部。1998年,国家机构改革“三定方案”明确“国土资源部是主管土地、矿产资源等自然资源的规划、管理、保护与合理利用的国土资源部门”。
国土空间整治在国土资源部以“国土综合整治”形式出现。国土资源“十五”“十一五”“十二五”“十三五”四个规划启动并推进了国土综合整治和国土规划,其中国土资源“十一五”规划纲要提出开展国土综合整治试点,有差别地制定国土综合整治政策的构想,国土资源“十三五”规划纲要则提出“四区一带”国土综合整治格局。但是,多轮规划提出的“国土综合整治”一直在探索部署,全国性统一国土综合整治并未开展,但分属国土资源部门的专项国土空间整治却取得积极进展,其主要包括土地整治、矿山环境治理、海岸带海域治理三部分内容。
①以耕地保护、统筹城乡发展为主要目标的土地整治
为应对工业和房地产业发展带来耕地损失的外部性问题,1997年,中共中央、国务院明确“实行占用耕地与开发、复垦挂钩”,此后土地整治积极推进,以保护耕地总量,维护粮食安全。随后,国家于1998年1月组建“国土资源部土地整理中心”,负责全国土地开发整理项目计划编制与实施监督。在《全国土地开发整理规划(2001—2010年)》《全国土地整治规划(2011—2015年)》《全国土地整治规划(2016—2020年)》指导下,国家积极部署开发整理重大工程以补充耕地面积。
2008年党的十七届三中全会提出:“大规模实施土地整治,搞好规划、统筹安排、连片推进”,土地整治迎来综合发展阶段。此时期,城市低效用地再开发、城乡建设用地增减挂钩、农村建设用地整理、工矿废弃地复垦利用、低丘缓坡荒滩等未利用地开发利用、土地生态整治等进一步丰富了传统土地整理概念内涵,土地整理抬升到土地综合整治的新高度,并逐渐成为新农村建设、城乡统筹、乡村振兴、精准扶贫等目标战略的抓手,土地整治实施模式多样化、内容综合性等特点越来越鲜明。
②以实现矿产开发与环境保护协调为主要目标的矿山治理
在矿山环境治理方面,我国积极探索矿山生态环境恢复治理新机制,明确开展矿山分类治理,推动矿山环境保护和土地复垦履约保证金制度。国土资源部在《矿山环境保护条例》《全国矿山地质环境保护与治理规划(2009—2015年)》的指导约束下,在多轮矿产资源规划确立的重点治理区之上开展了重点治理,实施了重大工程。此过程中,国家行业标准、技术规程相继推出,矿山治理取得明显成效。
③以提升海域资源环境品质为目标的海岸带海域治理
在海岸带海域治理方面,2010年国家推出《全国海洋功能区划(2011—2020年)》确立了海域海岸带整治修复目标。2011年国家海洋局发布《关于开展海域海岛海岸带整治修复保护工作的若干意见》,对规划、计划、资金投入、项目配套工程提出明确要求,各省区市制定了诸多海岸带海岛整治修复规划,使海域海岸带整治修复走上正轨,相继开展“蓝色海湾”“南红北柳”“生态岛礁”等多类型整治修复工程。随着海陆统筹战略的开展,海洋生态红线逐渐与陆地生态红线对接,海洋整治修复进入新阶段。
国土空间整治搁浅后,生态保护建设活动一直存在国家的统筹规划和系统化布局。在原国家计划委员会、国家发展和改革委员会的推动下,生态保护建设在林业、环保、农业、水利等部门的配合下开展实施,小流域治理、天然林保护工程、退耕还林还草、京津风沙源治理、生态屏障建设等生态工程均属于生态保护与建设内容,生态修复则是生态保护建设的重要内容,是生态保护建设的深化和发展,也是思路的重大战略调整。“九五”“十五”期间生态保护建设格局在酝酿构想之中。1998 年,国家计委组织编制《全国生态环境建设规划(1998—2050年)》,提出“通过重点工程的建设,把这些关系全局发展的重点地区的基本农田、优质草地、水源涵养林和防风固沙林建设起来,形成带网片结合、纵横交错、相互联结、结构合理的林草植被体系和水土流失防治体系”。其“生态分区+主要方向+重要工程”模式与“部际联席会议”制度在我国《全国水土保持规划(2015—2030年)》《岩溶地区石漠化综合治理规划大纲(2006—2015年)》等规划中显现,诸多生态建设治理工程延续至今。2000年,国务院颁布了《全国生态环境保护纲要》,明确开展全国生态功能区划工作,“十五”期间全国生态功能区划工作陆续开展,此时期全国重点生态功能区建设构想开始形成。“十一五”期间国家生态保护理念发生转变,生态保护建设格局开始形成。“十一五”规划将“保护修复自然生态”单列一章,提出“生态保护和建设的重点要从事后治理向事前保护转变,从人工建设为主向自然恢复为主转变”,并且提出“建立生态功能区促进自然生态恢复”的重要论断。“十一五”期间构思多年的《全国生态功能区划》《国家重点生态功能保护区规划纲要》《全国生态脆弱区保护规划纲要》相继颁布,形成“三区推进”的生态保护战略构想。
“十二五”“十三五”期间生态保护建设格局构想进一步完善细化,“保护优先”和“自然修复为主”成为重要原则。“十二五”规划提出,构建“以生态安全屏障为骨架,其他国家重点生态功能区为重要支撑,以点状分布的国家禁止开发区域为重要组成构建生态安全战略格局”。“十二五”期间,《全国生态保护与建设(2013—2020年)》提出构建以“两屏三带一区多点”为骨架的国家生态安全屏障以及针对森林、荒漠、草原、农田、城市、湿地与河湖、海洋七大生态系统开展的十二项建设任务,《推进生态文明建设规划纲要(2013—2020年)》也要求着力构建十种重大生态修复工程体系。“十三五”规划则将“加快改善生态环境”单列一篇,将四大生态文明战略举措融入其中,并提出了八种山水林田湖生态工程,以期推进自然生态系统保护与修复。
我国环境污染区域协调联动的格局逐渐形成,生态环境系统性统筹趋势明显,灾害治理注重重点地区重点突破、系统防治,这些特征或变化让区域层面系统地、有重点地开展污染灾害防治成为可能。
①生态环境区域性空间统筹和重点攻坚成为污染治理的新特点
“九五”“十五”规划期间,国家污染治理主攻方向仍是工业污染控制和重点区域的重点工程,区域环境系统治理只是理念性倡议。“九五”计划着重关注工业和城市污染,提出“三河”“三湖”“两区”环境治理工程。“十五”期间,又陆续启动长江上游、三峡库区、黄河中游和松花江流域水污染综合治理工程以及南水北调(东线)治污工程、北京碧海蓝天工程等十项重点工程。
“十一五”时期区域性环境综合治理的雏形显现。“十一五”期间,主体功能区开始构想实施,重点生态功能区启动,《环境保护“十一五”规划》中明确,实施区域发展总体战略是保护生态环境基础性、长远性的根本措施,要对接主体功能区分类指导,逐步实行环境分类管理。“十二五”期间区域协调有重点开展的环境综合治理格局逐渐细化。“十二五”规划提出“以解决饮用水不安全和空气、土壤污染等损害群众健康的突出环境问题为重点,加强综合治理”。“十二五”期间,大气、水、土壤污染防治行动计划相继推出,打好大气、水、土壤污染防治三大战役政策引领布局正式形成。长三角、珠三角、京津冀等重点区域的大气污染联防联控机制建立起来了。《重点流域水污染防治规划(2011—2015年)》也创新机制,以“流域+控制区+控制单元”构建流域污染综合治理体系。土壤污染防治行动计划也确定“开展污染治理与修复,改善区域土壤环境质量”的硬任务。此外,全国40个城市的城市环境总体规划编制工作正式启动。总之,“十二五”时期区域性的环境综合治理开始形成。
“十三五”期间强化生态空间管控、区域绿色协调发展,成为环境治理强化源头防控,夯实绿色发展基础的重要内容。2016年11月,国务院印发《“十三五”生态环境保护规划》,首次将生态和环境统筹,“坚持空间管控、分类防治”“坚持质量核心、系统施治”的原则首次确立,“规划”要求在主体功能区基础上制定落实“三线一单”的技术规范,强化“多规合一”的生态环境支持。省域、区域、城市群生态环境保护空间规划的研究也从2018年开始启动。上述一系列政策,助推区域性空间统筹、生态环境绿色协调的实现。
②以系统布局、重点区域重点防治为特点的灾害防治
我国灾害治理活动主要集中在国土资源部地质部门和水利部分别牵头的地质灾害、洪涝灾害防治。
我国地质灾害防治系统性体系逐渐形成。我国依据2003年推出的《地质灾害防治条例》和2011年推出的《国务院关于加强地质灾害防治工作的决定》,先后制定了全国地质灾害防治“十一五”“十二五”“十三五”三轮规划,对崩塌、滑坡、泥石流、地面塌陷、地裂缝、地面沉降等与地质作用有关的灾害开展治理。此期间,国家区分地质灾害易发区、地质灾害重点防治区,开展一系列1∶50000地质灾害详细调查、布置地质灾害预警监测网络、搬迁防治等重大工程。
我国洪涝灾害治理取得积极成果。20世纪90年代洪涝灾害频发,国家开展了黄河、淮河、珠江七大流域的大江大河治理,并制定流域整治规划。此后,《全国山洪灾害防治规划》《全国山洪灾害防治项目实施方案(2013—2015年)》相继推出,编制重点地区洪水风险图,对山洪进行详查,并着重开展中小流域、山洪沟等治理。《全国中小河流治理和中小水库除险加固、山洪地质灾害防治、易灾地区生态环境综合治理总体规划(2011—2015年)》出台,《全国中小河流治理项目和资金管理办法》《江河湖库水系综合整治资金使用管理暂行办法》相继颁布,助力我国水系疏浚、水库加固等山洪灾害防治工作。
党的十八大以后,生态文明理念不断丰富发展,此期间生态优先、绿色发展的生态文明理念逐渐渗入土地整治、生态建设修复、灾害污染治理各项活动中。2015年《关于加快推进生态文明建设的意见》和《生态文明体制改革总体方案》要求“树立山水林田湖草是一个生命共同体理念,进行整体保护、系统修复、综合治理”“编制实施全国国土规划纲要,加快推进国土综合整治”。
国土综合整治内容基本明确。2017年《全国国土规划纲要(2016—2020年)》明确“四区一带”国土综合整治格局,其内容基本涵盖了早期的国土综合整治、生态保护建设、环境污染灾害防治内容。纲要要求“分区域加快推进国土综合整治”“实施综合整治重大工程”,以修复国土功能,增强国土开发利用和资源环境承载能力的匹配程度。2018年土地整治中心立足未来发展,颁布《土地整治术语》明确了“国土综合整治”的内涵:国土综合整治针对国土空间开发利用中产生的问题,遵循“山水林田湖草生命共同体”理念,综合采取工程、技术、生物等多种措施,修复国土空间功能,提升国土空间质量,促进国土空间有序开发活动,是统筹山水林田湖草系统治理、建设美丽生态国土的总平台。上述格局要求和内涵确定对国土综合整治开展极具指导意义。
国土空间整治的顶层构架有逐渐成形的趋势。2018 年3 月自然资源部成立。新成立的自然资源部统一行使全民所有自然资源所有者角色,统一行使国土空间用途管制和生态保护修复职责,改变了“种树的只管种树、治水的只管治水、护田的单纯护田”而相互掣肘、顾此失彼、无法形成合力的局面,让国土空间生态修复尤其是“山水林田湖草”生命共同体的整体保护、系统修复、综合治理成为可能。“三定”方案也明确,国土空间生态修复司牵头组织编制国土空间生态修复规划,实施有关生态修复重大工程,负责国土空间综合整治、土地整理复垦等工作。2019 年初,原“自然资源部土地整治中心”更名为“自然资源部国土整治中心”,预期将为我国国土整治事业提供主要支撑。2019年5月,中共中央、国务院发布《关于建立国土空间规划体系并监督实施的若干意见》将全国国土空间规划定位为“全国国土空间保护、开发、利用、修复的政策和总纲”,以“五类三级”构架明确开展专项性规划。至此国土空间整治的国家机构统筹和规划体系指导的前景变得清晰起来。
机构和政策经上述一系列变革调整,让国土综合整治实质性统筹推动、统一谋划布局成为可能,以生态优先、综合整治为特点的国土综合整治跃然纸上。
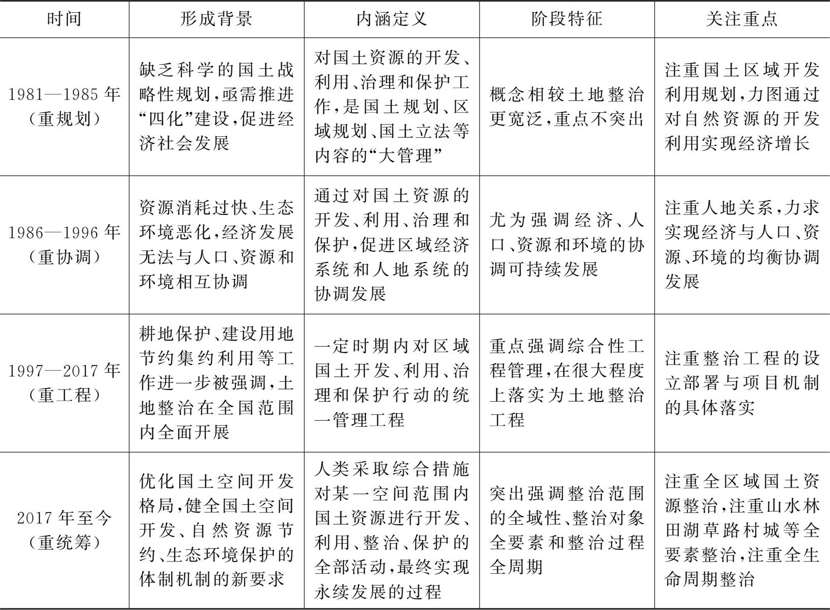
总体来看,国土空间整治的内涵经历了重规划、重协调、重工程与重统筹四个过程(见表1.1)(夏方舟等,2018)。在初始阶段,国土空间整治多关注国土区域规划,重点在于通过对自然资源的开发利用实现经济增长;在发展阶段,国土空间整治更为关注人地关系,重点在于实现经济与人口、资源、环境的均衡协调发展;在演变阶段,国土空间整治更注重整治工程的设立部署与项目机制的具体落实,多落实为具体的土地整治工程项目;在延拓阶段,国土空间整治的内涵拓展到全域国土资源整治,更注重山水林田湖草路村城等全要素整治和生命周期的全过程整治。
表1.1 国土综合整治近40年内涵发展演变分析
国土空间整治是指为满足人类生产、生活和生态功能需要,依据国土空间规划,在一定区域范围内,通过综合运用相关政策,采取先进工程技术,调整土地利用结构、优化土地空间布局、保障土地可持续利用,实现粮食安全、现代农业、精准扶贫、生态修复等综合效应的治理活动,具有内容丰富、模式多样、目标多元、手段综合等特点,是推进乡村振兴和城市更新、促进生态环境保护、实现社会经济高质量发展的重要平台(何梅等,2021)。与过去土地整治相比,国土空间整治的内涵和外延有四个方面转变。一是定位由项目向平台转变。土地整治以工程实施为主;国土空间整治是构建土地、房屋、生态、文化等城乡要素流动的平台,促进整治工作由工程实施向要素资源统筹转向,放大土地整治效应。二是空间由分散向集中转变。土地整治项目类型多、空间分散;国土空间整治要求对某一区域进行整体设计、整体推进,集中优势资源重点打造。三是目标由单目标向多目标转变。土地整治主要目标是增加耕地面积、拓展建设空间等;国土空间整治拓展至乡村产业发展、价值发现、生态修复等综合目标。四是职能由单部门向多部门转变。土地整治由原国土资源部门负责;国土空间整治由自然资源部门牵头,其他相关部门共同参与、共同推进。
新时代国土空间整治定位体现在三个方面。一是保护耕地和节约集约利用土地的必然选择。我国人多地少的矛盾和农村建设用地利用粗放、闲置浪费的问题长期存在。通过国土空间整治,推进“三调”中“即可恢复和工程恢复地类”向耕地转化、增加耕地面积、提高耕地质量、提升农村建设用地节约集约利用水平,是落实最严格耕地保护制度和最严格节约用地制度的有效途径。二是促进乡村振兴和城乡融合发展的重要抓手。通过对田水路林村等全要素综合整治,提高国土空间开发利用质量和效益,加快形成“以城带乡、城乡互补、全面融合、共同繁荣”的新型城乡关系,着力构建农田集中连片、建设用地节约集约、空间形态科学合理的土地利用格局。三是聚合多方力量、实施国土空间规划的重要平台。以乡级国土空间总体规划和村庄规划为依据,按照“渠道不乱、用途不变、集中投入、各负其责、各记其功、形成合力”的原则,以国土空间整治为平台,以整治项目为载体,整合分散在各部门的涉农资金,发挥聚合效益,突出重点,集中力量办大事。
空间结构调整是基于国土空间整治过程中的空间存在冲突产生的调节方法,主要是发挥结构的作用(李阳,2021)。优化国土空间分两部分进行:①国土空间整治需要先解决国土空间的布局问题。②根据国土结构进行合理调整。在整治过程中,需要针对国土空间做出明确规划,针对空间内的结构进行整治,调配好空间内要素之间的比重,并进行合理布局及优化调整。针对实际建设采取合理措施,通过退耕还林、用地开发等措施,实现对国土的优化治理,满足人们对环境的实际需求。
提升资源利用率是针对国土空间优化等计划提出的,可以有效解决资源利用不合理的现象,促进城市土地节约利用。针对农村空心村、建筑危房进行改造,可提升农村空间利用率。
基于生态系统开展保护和修复工作时,需要根据土地受损程度进行区分,对于受损较轻的地段,采用封山育林等方法使自然生态系统自行恢复活力;对于区域、流域内受损严重的地段,针对矿山、荒地、海域等进行修复时,可以按照递进模式进行修复。
①地貌重塑是最基础的部分,包括对地面出现的塌陷、沉降等问题进行有效治理,科学改善地貌系统。还可以针对侵蚀沟渠进行治理,保护脆弱的生态水域,实现对海岸等地区的合理整治。
②土壤重构主要是针对土地污染和沙漠化土地等开展的整治修复。
③植被重建是通过生物技术对城市中有需要的地方开展绿地治理工作,植被重建可以有效缓解自然灾害带来的侵蚀,形成天然的绿色屏障。在海岸、海岛等区域开展植被重建工作,不但可以合理利用空间,而且能有效保障该地区的生态功能。
④景观重现是基于现有的山水地段进行重新构建,打造出绿色的城市和乡村,形成自然的景观格局。
国家实行国土空间整治的规划,需要以此为目标制定专项保护制度体系,以国土整治修复为基础,进行开发、修复等拓展工作;在财政方面,加强财政、金融等多方面的资金来源,开展多元化的保障制度。鼓励多方财政部门和单位创立绿色债券和基金;在全区域开展治理的背景下,实行统筹管理模式。建立多部门统一的推进机制;基于机制和体系的成立,还需要在实际工作中明确监管职能,做好管控工作。开展专项监督,创新管理机制;针对生态文明建设实行奖励制度,对于在修复项目中表现出色、做出重要贡献的个人或单位可以进行物质奖励;并根据不同地区的国土空间整治工作进行考评,构建统一的指标,衡量修复工作的实际效益。
从现有情况看,国土空间整治是一项十分复杂且全面的工作,涉及的内容众多,通过土地综合研究成果可以得出,在新时代的要求下,国土空间整治需要实现技术以及管理的创新来确保整治的最终效果。为攻克土地固有缺陷,彻底解决土地退化问题,通过有效的治理活动和改造手段,将国土空间整治推向全新的高度。除了上述有效措施外,落实资金监管不仅是一个关键环节,也是一项重要举措,不容忽视。在实际工作中,需要在规定范围内完成开支,确保相应核定总额的合理性,同时坚持完善审批流程,严把资金管理关,保证每一笔资金都清晰明了。坚持进行科目资金决算,将资金监管落到实处,重视资金审计,确保审计公开有效。