



自闭症谱系障碍儿童诊断流程应包含早期筛查、病史采集、精神检查、心理评估、体格检查、辅助检查以及诊断评估。由于自闭症病因尚不明确,难以根据生化指标进行诊断,目前仍然是通过外显行为表现作为诊断自闭症的主要手段。所以医生主要是通过家长访谈、临床测试评估患者以及两种方式相结合来进行诊断。
当前,诊断评估量表主要包括:常用自闭症筛查量表、自闭症诊断量表以及发展能力评定量表。自闭症行为量表(Autism Behavior Checklist,ABC)、克氏自闭症行为量表(Clancy Autism Behavior Scale,CABS)以及儿童自闭症评定量表(Childhood Autism Rating Scale,CARS)都是国内临床上广泛使用的儿童自闭症评估工具。李建华等(2005)对上述 3种量表进行了临床应用比较,发现ABC、CARS以及CABS是辅助诊断自闭症的重要评估工具,相互间具有较好的一致性。虽然这些量表在国内应用较多,但值得注意的是这些量表都比较陈旧,已经落后于当今的筛查衡量标准。
近年来,随着人们对自闭症认识的不断加深,又发展出了一些较新的诊断量表,其中较受推崇的当数由美国凯瑟琳·劳德教授等制定的自闭症诊断访谈量表修订版(Autism Diagnostic Interview Revised,ADIR)和自闭症诊断观察量表新版(Autism Diagnostic Observation Schedule,ADOS-2)。目前这两种量表在欧美等地已享有自闭症诊断“金标准”的美誉。
在国外,有关自闭症儿童患者的科学研究通常使用的诊断工具是ADIR和ADOS-2,其他量表都只能算是筛查工具。这两种诊断工具已经被世界各国广泛采用,并被翻译成多种语言。但这两种量表在我国还未被广泛应用,国内具备此工具使用资格的机构屈指可数。诊断量表的评定结果仅可作为儿童自闭症诊断的参考依据,不能替代临床医师综合病史、精神检查并依据诊断标准做出的自闭症诊断。
1.筛查内容
自闭症行为量表(ABC)是目前国内应用最广泛的自闭症评估量表之一。ABC量表由Krug于1978年编制,表中列出57项自闭症行为特征,包括感觉(sensory)、交往(relating)、躯体和物体使用(body and object use)、语言(language)、社会生活自理(social and self-help)等5个方面,适用于2~14岁儿童的筛查、辅助诊断,由儿童的父母或与儿童共同生活2周以上的人进行评分。1989年北京医科大学杨晓玲教授将其引进并进行了修订,主要用于自闭症儿童筛查,侧重于儿童行为方面的检测,详见附录1。
2.筛查评价方法
为方便使用,设计者在每项后标明了应得的分。按每项在量表中的负荷大小而分别给评1、2、3、4分。如第×项,只要儿童有该项表现,无论症状表现轻重都评“4”分,如没有则可以不选。该量表项目数量适中,评定只需10~15分钟便可完成,对不同年龄、不同性别者使用无差异,其信度、效度均较好。
使用时,首先让家长根据孩子近期的表现,在ABC量表每个项目的相应数字上画“√”,然后计算各分测验的分数和量表总分。如果受测者的量表总分等于或高于31分,可怀疑为患有自闭症;如果受测者的量表总分等于或高于62 分,可以诊断为患有自闭症,分数越高,提示自闭症状越明显。
我国学者研究显示,ABC量表与临床诊断的阳性符合率达80%。在我国多年的临床应用显示该量表的信度和效度均较好。ABC量表目前广泛用于自闭症病情评估、治疗方法评估等方面,是最为常用的自闭症评估量表之一。
3.注意事项
(1)家长并没有诊断能力,不能仅凭ABC量表来诊断自己的孩子是否患有自闭症,该量表仅用于参考;
(2)家长可能对孩子的某些症状和行为不能做出如实的判断,从而高估或低估受评者;
(3)要评定的现象不一定在当时便出现,甚至某些心理的或生理的病理特征也不一定能经常看见。
1.评价内容
克氏自闭症行为量表(CABS)是1969年由Clancy等(1969)编制,共14个项目。1983年谢清芬等对该量表进行修订,将原来的二分法修改为“从不0分”“偶尔1分”和“经常2分”3种反应强度。该量表为目前国内使用较多的自闭症筛查诊断量表之一。该表使用简便,耗时不多,不受场地设备限制,只需了解患儿病情的家属填写,故被临床医生广泛采用。该量表针对2~15岁的人群,适用于儿保门诊、幼儿园、学校等对儿童进行快速筛查,具体见附录2。当上述筛查量表结果异常时,应及时将儿童转介到专业机构进一步确诊。
2.评价方法
该量表由患儿家长填写,共包括14项行为表现,每项根据行为出现的频率分为“从不”“偶尔”“经常”,分别记0、1、2分,总分大于14且“从不”选项3项以下、“经常”项目6项以上,可能为自闭症,分数越高,可能性越大。
3.注意事项
(1)该量表由了解患儿病情的家属根据孩子最近 1 个月的情况进行填写;
(2)该量表对自闭症患儿有辅助诊断意义,但是家属文化程度参差不齐,对量表的内容理解可能不够,或判断失准,分析时还应结合临床表现及其他诊断手段。
儿童自闭症评定量表(CARS)由美国学者Schopler(1980)编制而成,诊断标准一致性高,评定内容特异性高,具有良好的临床价值,是经常使用的标准化自闭症评估工具。
1.评定内容
该量表共由15项内容组成,适用于2~15岁儿童,由具有丰富的专业知识和临床经验的专业人员进行评定,因而用该量表进行评定时准确性高,鉴别能力强,可以很好地将自闭症儿童与其他疾病或正常儿童区分开来。模仿能力、语言交流能力、非语言交流能力等这些自闭症儿童核心症状的表现,CARS均有所考量,所以用该量表能够很好地观察自闭症儿童存在的严重问题或程度,见附录3。
2.评价方法
该量表每项内容按1、2、3、4分进行评定(1与年龄相当;2轻度异常;3中度异常;4重度异常),每一级评分都有详细描述。该量表总分为60分。每项按1~4级评分,最终总分低于30分,初步判定为无自闭症;总分大于或等于30分可诊断为自闭症,小于36分时则为轻—中度自闭症,达到或大于36分时为重度自闭症。
3.注意事项
(1)使用CARS进行评定时对场所和工具都有一定的要求,同时因为是专业的检查者使用,对儿童并不了解,故需要对儿童的行为进行一定时间的观察;
(2)由于儿童实际状态可能会介于两个评级所描述的症状之间,所以可以出现1.5、2.5之类的分数;
(3)诊断量表的评定结果只能作为儿童自闭症诊断的参考依据,不能代替临床医师综合病史、精神检查做出的诊断;
(4)在临床上可将CARS与其他量表(如ABC)配合使用,以减少儿童自闭症漏诊、误诊情况的出现。
自闭症诊断访谈检查最早由Couteur等(1989)编制,是一种定式检查而非自闭症量表,是以评定者为基础的鉴别与诊断自闭症和广泛性发育障碍的半定式的访谈工具。通过对应诊患儿的主要护理人员进行询问,对2岁以上任何心理年龄水平存在相关发育障碍的个体提供终身评估与普适性疾病鉴别诊断。《自闭症诊断访谈修订量表》(ADIR)由美国凯瑟琳·劳德教授等在自闭症诊断访谈检查的基础上修订而成。修订后的自闭症诊断访谈量表适用于诊断和鉴别2岁以上儿童或成人是否患有自闭症(郭延庆等,2002)。该评估量表具有较高的信度和效度,它提供可量化的分数,用来说明儿童在交流、社会交互、刻板重复行为方面的严重程度,在国外诊断中应用较为广泛。但该表对评估者的临床技术要求较高,评估时间比较长,通常需要90~120分钟完成,并且需要配合自闭症诊断观察量表(ADOS)来提高诊断的精确性,在我国还未被广泛使用。
1.诊断访谈内容
修订之后的ADIR由 93 个项目组成,分为 6 个部分。其中前 3 个部分——社会交往作用方面的缺陷(16项,B类),语言及交流方面异常(13项,C类),刻板、局限、重复的兴趣与行为(8项,D类)——是儿童自闭症的3个核心症状,与ICD-10和DSM-5中儿童自闭症诊断标准的关系最为密切,是判断儿童是否异常的关键。此外还包含判断起病年龄(5项,A类)、非诊断记分(8项,O类)的项目,另有6个项目涉及自闭症儿童的一些特殊能力或天赋(如记忆、音乐、绘画、阅读等)。其中B、C、D 3类主要询问应诊患儿早期及访谈前3个月的行为问题,通过长时间的行为观察以获得较为准确的测评结果。
2.评价方法
由经过培训的医生主持检查,要求父母(或者患儿的主要监护人)提供患儿的具体行为细节,客观地表述应诊患儿的行为活动,这有助于减少在采访过程中因为情感原因导致的结果偏差。
ADIR对相关行为进行4个等级评价,如果该项明确存在异常,则被评价为“2”或“3”,“2”和“3”只有严重程度的差别;当患儿表现的指定行为介于“有”和“无”之间则被评价为“1”;该项行为不存在异常,则被评价为“0”。这些行为异常都要持续存在或者重复出现3个月才可以被记录。当4个领域(A—起病年龄、B—社会交互作用、C—语言和交流和D—刻板、局限、重复的兴趣和行为)的分数都达到或超过各自的截止分数,那么该儿童就可以被诊断为自闭症。
3.注意事项
(1)评测需由经过专门培训的医生完成,要求患儿的主要看护人向医生提供患儿每一个评价项目的具体行为细节,而非仅仅做出“有”或“无”的笼统判断;
(2)为了尽可能保证评测的可靠性,在条件允许的情况下,一般要求至少3名专业人员参与评估,各自独立评定后再进行综合判断;
(3)提醒患儿主要看护人员尽可能详细地描述患儿行为表现,切忌自己主观判断而忽视患儿本身的行为细节。
自闭症诊断观察量表是一种半定式的评估诊断工具,以语言沟通、社会互动、游戏和刻板行为与局限兴趣为主要评估内容,凭借专业评估者使用和组织规范化、渐进化的评估材料和活动,对 12 个月大到成年的疑似患有自闭症或其他广泛性发育障碍的个人在标准化的互动中进行观察和评估。
该工具最初由美国凯瑟琳·劳德教授编制,后来与另一工具《语言前期孤独症诊断观察方案》( Pre-linguistic Autism Diagnostic Observation Schedule , PL-ADOS )合并并经过若干次修订(Ditavore et al.,1995;Lord et al.,2000)而成。目前使用的版本是2006年修订的版本。
1.诊断观察内容
自闭症诊断观察量表包括4个诊断模块。每一模块都包含一系列活动组合,用于儿童及成人的某一特定发育水平及语言能力的评估。在使用时,检查者需要根据被检查对象的言语表达水平及生理年龄,选择与其水平最相适应的模块。需要严格按照模板特定的使用协议书且一次仅使用其中一个模块检查某特定阶段的儿童及成人,如表1-2所示。
表1-2 自闭症诊断观察量表模块使用对象表达语言水平要求
引自:汤宜朗,郭延庆,Catherine E.Rice,等。孤独症诊断的金标准之一《孤独症诊断观察量表》介绍[J].国际精神病学杂志,2010,37(1):38—40.
注:a:能经常、自发且有意义地使用3个字的短语,包括动词;b:能说出一些不同的句子类型,语言能力足够叙述身边的事物,并能描述句子内的逻辑联系。
模块1主要适用于无语言的孩子,形式上以自由活动为主、简单游戏为辅;模块2适用于有部分语言但还不能流畅沟通的学龄前幼儿,形式上以自由活动为主加入简单游戏,评估幼儿基本的社交能力;模块3针对语言流利、能用玩具进行拟人化游戏的个体;模块4针对青少年和成年人中社交和感情产生问题的人群。模块3和模块4加入了互动游戏,用来评估沟通、同理心和对他人的情绪。
ADOS 4个模块设置的活动内容有所重叠,从模块1到模块4被评估者的各个年龄阶段中相似的活动内容和形式以及社交意义得到一定程度的扩充、拓展和提高。在模块1和模块2 的测试中,被评估者心理发展阶段和语言发育水平对测试产生了一定的限制,活动中需进行空间和情境的转换;在模块3和模块4测试过程中,评估者和被评估者可以进行近距离社交性对话。观察者和评估者应观察环境和被观察者的心理状态等具体情况,选择性对社交性和非社交性的活动进行定式和非定式的转变,时刻观察和记录被评估者的反应,表1-3是模块1中具体的评价内容。
表1-3 ADOS模块1的评价条目
引自:周秉睿,徐琼,鲁萍,徐秀。中文版《孤独症诊断观察量表》模块1信度和效度评价及临床应用研究[J].中国循证儿科杂志,2013,8(4):257—261.
2.评价方法
ADOS每一个模块操作大概需要30~40分钟。在这30~40分钟的观察期里,对被评估者在设定情境中的材料互动均需进行完整记录,总体的评分则需要在整个模块检查完成之后进行。根据这些评分以及附于模块最后的算分规则,可以形成对被观察者的诊断意见。评分结果分为4级:得分为2或3分表示该项目存在明显异常;1分表示轻微异常;0分为无异常。ADOS模块1中诊断自闭症需同时满足以下3个条件:A领域>2分,B领域>4分,A + B领域>7分。由于受试者在有限的时间及环境中并不一定能够表现出特定的兴趣及刻板行为,D领域条目目前并不包含在诊断算法中(周秉睿等,2013)。
3.注意事项
(1)评估人员要经过专业培训,需熟悉、了解、掌握各模板中的评估条目,严格遵循活动和材料以及互动方式、形式的诊断要求。在评估过程中,评估人员应高度注意被评估者,详细、翔实记录,便于后期评分,扫除后期对正常检查和评估的影响。
(2)ADOS需长时间进行以获取足够观察的时间和行为信息,从而达到通过完整信息做出更优诊断的目的。
总之,目前国内儿童自闭症评估工具较少,本土化程度低,需要加快修订工作的进展速度。在修订过程中,应加强各医疗单位、学校、特殊教育部门等的合作,扩大样本量、减少遗漏、提高本土化程度。还应设置适当的随访,以评价评估工具的准确性。
可用于自闭症患儿发育评估的量表包括丹佛发育筛查测验表、波特奇早期发育核查表、盖泽尔发展诊断量表和心理教育量表。本书重点介绍心理教育量表。
心理教育评定量表(Psycho-Educational Profile,PEP)是美国北卡罗来纳州立大学精神病学系Schopler等(1980)因结构化教学(treatment and education of autistic and related communication handicapped children,TEACCH)的需求而制定的。该量表首次从儿童发展角度评估自闭症儿童,以制订早期疗育、家庭教育的系统教育治疗计划。
PEP自问世以来迅速在美国及全球得到广泛应用,我国香港协康会在1990年引入并充实和修订PEP,使其适合2.5岁及以下儿童,用来扩大语言功能范畴,简化评估行为的问题。通过修改专有名词,运用量表评估可以识别自闭症儿童的强项和弱项,并进行针对性结构化教学。我国香港协康会紧跟PEP、PEP-R、PEP-3等3个版本的变迁及时进行修订,进行相应信度效度研究,逐渐形成现在应用的PEP-3繁体中文版(Shek et al.,2005)。
目前,国内使用的PEP量表有两个版本:香港协康会修订的PEP-3(繁体中文)及北京大学第六医院与辽宁师范大学联合修订的C-PEP。PEP不仅适用于自闭症儿童,对相关智力、语言发育障碍儿童的个体化评估同样有效。它不仅能提供有关患儿目前发育水平的信息,指出患儿偏离正常发展的特征与程度,而且可为临床医生、特教工作者及家长制定下一步个体化训练方案提供科学依据,在对康复治疗方法的有效性观察中也显示出其优越性,其诊断与教育效果已得到世界多国专家及患儿家长的广泛认同(Salgueiro et al.,2012;Villa et al.,2010)。
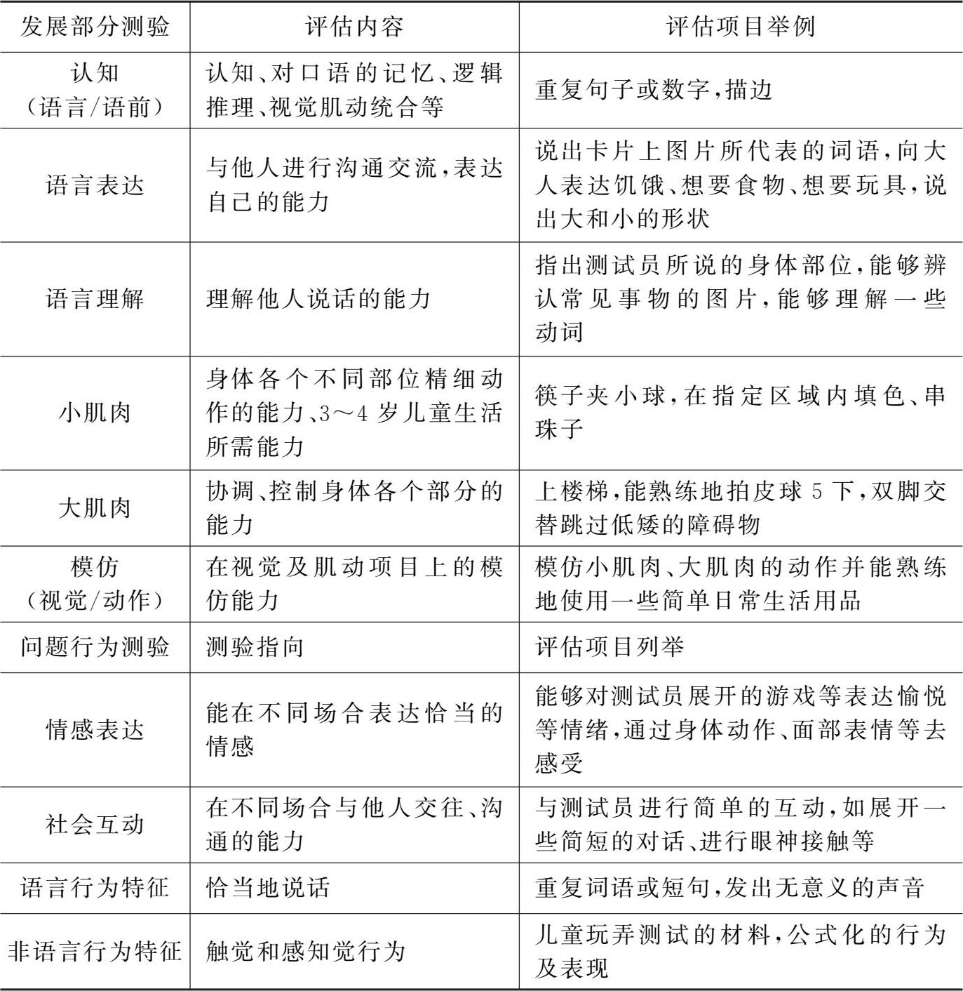
PEP-3量表评估内容包括自闭症儿童及相关发育障碍儿童的各方面情况:感知、模仿、大小肌肉能力、手眼协调能力、语言表达、认知理解及相关病态行为等。PEP-3包含儿童发展及行为副测验和儿童照顾者副测验两大部分:儿童发展及行为副测验包括认知34 项、语言表达 25 项、语言理解 19项、小肌肉20项、大肌肉15项、模仿/视觉动作10项、情感表达11项、社交互动 12 项、行为特征(非语言)15 项、行为特征(语言)11 项,具体如表1-4所示;儿童照顾者副测验包括问题行为 10 项、个人自理 13 项、适应行为15项。
表1-4 PEP-3儿童发展及行为副测验部分评估内容
引自:张长莉,张嘉江.PEP-3特点及基于个别化教育计划的应用举例[J].黑龙江教师发展学院学报,2020,39(11):69—71.
PEP-3 以“0、1、2”3级评分,可通过电脑软件计算原始分,并将其和发展月龄一起进行疗效对比分析。
PEP-3引入家长评定量表,该量表须由父母或照顾者填写,这部分内容有助于认清儿童的发展程度,也有助于帮助治疗师认识儿童的不足,在自闭症儿童评定中优势更为突出,能更好地反映患儿的问题行为、适应行为和自理能力,可作为康复训练中个性化方案制定的有效补充,更好地减少因特殊儿童对环境、测试者不适应及行为依从性差而出现的偏差。