



关于第三方支付的定义,有狭义和广义之分。狭义上第三方支付是指具备一定实力和信誉保障的非银行独立机构,借助通信、计算机和信息安全技术,采用与商业银行签约的方式,在用户与银行支付结算系统之间建立连接的网络支付模式。
广义上第三方支付是指非金融机构在收付款人之间作为中介机构提供下列部分或全部货币资金转移服务,具体包括网络支付、预付卡的发行与受理、银行卡收单和中国人民银行确定的其他支付服务。
“第三方”是指这些平台本身并不拥有这些资金的所有权,而是起到中转作用。它本身是用来解决不同银行卡的网上银行对接,以及异常交易所产生的信用缺失问题。通过提供线上与线下支付渠道,实现从消费者到商业银行之间的货币支付、资金清算、查询统计等过程。
如图3.1所示,第三方支付业务范围主要包括网络支付、银行卡收单以及预付卡的发行与受理。
图3.1 第三方支付业务范围
1)网络支付
网络支付是指依托公共网络或专用网络在收付款人之间转移货币资金的行为,包括货币汇兑、固定电话支付、数字电视支付、互联网支付和移动支付等。
(1)货币汇兑是指支付机构通过银行为小额电子商务(货物贸易或服务贸易)交易双方提供跨境互联网支付所涉及的外汇资金集中收付及相关结售汇服务。
(2)固定电话支付是指通过增加安全加密和刷卡功能,使普通电话机变成多功能、自助式的金融终端,持卡人通过此金融终端进行支付的行为。
(3)数字电视支付是指将电视和银行支付业务有机地结合起来,使电视用户能通过电视完成缴费、查询、订购节目等支付行为。
互联网支付和移动支付的内容将在后面小节进行详细介绍。
2)银行卡收单
银行卡收单业务,是指收单机构与特约商户签订银行卡受理协议,在特约商户按约定受理银行卡并与持卡人达成交易后,为特约商户提供交易资金结算服务的行为。
3)预付卡的发行与受理
预付卡是指发卡机构以特定载体和形式发行的、可在发卡机构之外购买商品或服务的预付价值。预付卡是以盈利为目的而发行的,采用先付费后消费的支付模式,通常包括磁条、芯片等技术以及卡片等形式。预付卡与银行卡相比,最大的区别是它不与持卡人的银行账户直接关联。
1)一般模式
第三方支付的一般模式是指买家可以在购物网站选择商品,确定购买后生成购物订单,在第三方支付平台中选择付款网上银行,网站会自动转到相关网上银行付款界面,买家选择转账银行卡,第三方支付平台会根据买家提供的支付方式将相关信息传送到商业银行;买家进入商业银行在线支付平台,银行在确认信息后根据订单金额付款,并将付款结果通知第三方支付平台;第三方支付平台将商品订单和支付信息发送给买家,买家在确认信息后,卖家就可以根据订单要求进行发货配送;如果买家确认收货后,第三方支付平台根据预设在线支付交易手续费额度,将扣除手续费的资金转入卖家账号,并与银行完成资金对账等流程。
一般模式的主要特点是在网上商户和银行网关之间增加一个第三方支付网关,由第三方支付网关负责集成不同银行的网银接口,并为网上商户提供统一的支付接口和结算对账等业务服务。在这种模式下,第三方支付机构把所有银行网关(网银、电话银行)集成在一个平台上,商户和消费者只需要使用支付机构的一个平台就可以连接多个银行网关,实现一点接入,为商户和消费者提供多种银行卡互联网支付服务。支付网关模式示意图如图3.2所示。
2)提供担保的模式
为了提升网络在线支付的安全性,传统网上支付平台采用了提供担保的模式,这种模式可以提供信用担保功能。我国业务范围最广的在线支付平台——支付宝就是通过建立信用模式,将买家支付的资金首先转入支付宝提供的第三方账户,在交易成功后,第三方账户再将资金转入卖家账号。目的是保证在买家付款后卖家没有发货的情况下,或者是买家收到的商品存在质量问题时,支付宝将按照货品价值相等的赔付额支付给买家。这种双向担保模式有效降低了支付交易过程中的违约情况,并使买家和卖家双方的利益得到了保障,成为网络电子商务和买家最放心的资金支付形式。
提供担保的模式与一般支付模式的资金支付流程并无差别,仅是在资金支付环节建立第三方支付平台,第三方支付平台不仅可以为用户提供资金交易信用保障,而且可提供在线充值功能,用户可以将资金从网上银行转入第三方支付账户,用户转入的资金成为一种虚拟货币,这样用户就可以在网络消费过程中随时提取资金完成在线支付操作,不再需要进行网上银行转账操作。
图3.2 支付网关模式示意图
3)基于虚拟账户的模式
虚拟账户型支付模式是指第三方支付机构不仅能为商户提供银行支付网关的集成服务,还能为客户提供一个虚拟账户,该虚拟账户可与客户的银行账户进行绑定或者对接,客户可以从银行账户等资金源向虚拟账户中充入资金,或从虚拟账户向银行账户注入资金。客户在网上的支付交易可在客户的虚拟账户之间完成,也可在虚拟账户与银行账户之间完成。
虚拟账户型支付模式加快了资金清算速度,减少了使用银行支付服务的成本。①通过虚拟账户对商户和消费者的银行账号、密码等进行屏蔽,买家和卖家都不能互知对方的此类信息,由此减少了用户账户机密信息暴露的机会;②可为电子商务等交易提供信用担保,为网上消费者提供了信用保障,由此解决了中国互联网支付的信用缺失问题。当然,在具体业务操作过程中,当虚拟账户资金被真实转移到客户银行账户之前,资金是汇集在一起存放在第三方支付机构的银行账户中的,这导致该模式在用户交易资金管理上可能存在一定风险。
在虚拟账户的模式下,虚拟账户非常重要,它是所有支付业务流程的基本载体。根据虚拟账户承担的不同功能,虚拟账户模式又可细分为信用中介型账户模式和直付型账户模式两类。
(1)信用中介型虚拟账户模式。
在信用中介型账户模式中,虚拟账户不仅是一个资金流转的载体,而且还担负着信用中介的职能。这里所谓的信用中介,是指提供信用中介型支付模式的第三方支付机构将其自身的商业信用注入该支付模式中:当交易发生时,先由第三方支付机构暂替买方保存货款,待买家收到交易商品并确认无误后,再委托第三方支付机构将货款支付给卖家。支付宝提供的虚拟账户支付服务就是一种典型的信用中介型支付模式。以电子商务C2C(消费者与消费者之间产生的电子商务交易)交易场景为例,信用中介型虚拟账户模式交易流程示意图如图3.3所示。
图3.3 信用中介型虚拟账户模式交易流程示意图
从信用中介型虚拟账户模式的发展来看,该模式有以下两个明显的特点。
第一,具有虚拟账户模式的所有功能,包括基于虚拟账户的资金流转、银行支付网关集成等。
第二,为交易提供了“信用增强功能”:传统的交易信用来自买卖双方的信用,而通过信用中介型虚拟账户模式实现的交易,第三方支付机构在交易中不仅提供了支付功能,而且融入了第三方支付机构的商业信用,这就极大地增强了交易的信用,提高了交易的达成率。
(2)直付型虚拟账户模式。
如图3.4所示,直付型虚拟账户模式交易流程较为简单,支付平台中的虚拟账户只负责资金的暂时存放和转移,不承担信用中介等其他功能。如果要实现直付型虚拟账户支付模式,买卖双方首先在支付平台上设置虚拟账号,并进行各自银行账户与虚拟账户的关联。在交易过程中,支付平台根据支付信息将资金从买家银行账户转移到买家虚拟账户,再从买家虚拟账户转移到卖家虚拟账户,并最终划付给卖家的银行账户,整个交易过程对买卖双方而言,都可通过虚拟账户进行操作并实现。提供直付型虚拟账户模式的第三方支付机构也较为普遍,国外知名的公司有PayPal,国内则有快钱、盛付通。
国外第三方支付产业的起源略早于我国,由于各国制度以及市场条件不同,不同国家与地区第三方支付产业发展存在一定差异。1996年美国诞生全球首家第三方支付公司,随后雅虎国际转账业务(Yahoo! Pay Direct)、亚马逊支付(Amazon Payments)和贝宝(PayPal)纷纷成立,其中以PayPal为第三方支付机构发展历程最为典型。1998年成立的PayPal公司开始是为了弥补在电子商务领域商业银行不能覆盖个人收单业务领域的不足。总体上,第三方支付市场在国外的发展可分为两个阶段,第一是随着个人电子商务市场起源、壮大、成熟的阶段;第二是不断向垂直化、外部专业化电子商务网站深入拓展的阶段。
图3.4 直付型虚拟账户模式交易流程示意图
我国第三方支付行业起源于1998年招商银行股份有限公司推出的网上银行业务,正式诞生的标志是首都电子商城的成立,它是首信易支付的前身,由北京市政府、中国人民银行和原国家内贸局等共同发起,是我国第一个正式的网络交易和支付中介的示范性平台。迄今为止,传统的现金支付方式已渐渐隐退,各种在线支付和基于智能终端的远程支付已成为大家日常生活中的主要支付方式。不论是商业银行的网上银行,还是非金融支付服务组织的品类丰富的互联网支付产品,都便利了人们的工作和生活。互联网支付业务也从桌面的浏览器、网页扩展到智能终端(智能手机、PDA和数字电视等),形式多种多样,便捷的支付服务无处不在。
在我国,第三方支付产业的发展历程大致可以分为以下四个阶段。
1)第一阶段:引入期(1998—2001年)
20世纪90年代中后期信息技术开始飞速发展,国内外银行开始了电子化进程,并开始逐步开拓网上金融服务,金融产品越来越注重业务和信息技术的有效结合。同时,网络购物的兴起使支付问题成为限制其发展的瓶颈,由此互联网支付开始出现。首都电子商城成立后互联网支付进入大规模建设时期,这个阶段的支付服务主要由各家银行组成,由各家网上银行业务与各电子商务网站的支付平台对接。“商业银行网站”是这个时期主要的表现形式,但其仅仅被当作一个信息宣传的渠道,主要的职能是塑造企业新的形象和品牌。“商业银行网站”服务项目单一,只能提供账户查询等简单信息类服务,因此它基本被当作商业银行宣传窗口。同时,有少量的第三方网上支付服务商开始出现并逐步发展,比较著名的有北京首信易支付和上海环迅支付。
2)第二阶段:成长期(2002—2004年)
随着国内互联网用户的不断增加,服务单一的网上银行和不完善的第三方支付平台已不能满足人们对电子商务和网上支付的需求。国内部分大型商业银行在市场的驱动下开始重视网上银行建设,各类型的电子商务平台迅速成长,与此同时,银行卡组织和第三方支付企业也大批进入网上支付领域,并且在银行、银行卡组织和第三方支付厂商之间出现了广泛的合作。2002年3月中国银联成立,旨在实现银行卡全国范围内的联网通用,推动我国银行卡产业的迅速发展;3个月后,银联电子支付服务有限公司正式成立,从此国内出现了面向全国的统一支付平台。随着电子商务交易额的迅速增长,淘宝网在2004年适时推出支付宝,并创造性地采用了信用担保机制,解决了电子商务网上支付最为关键的问题,即买卖双方互不信任的问题,从而使第三方支付的作用得到用户的认同,商业银行自此越来越重视网上银行业务的发展,借助网上银行成本低廉的优势,加速扩展网上银行客户,同时随着科技的大力发展,将大量传统银行业务搬到网上银行,使网上银行的功能更加健全,大力推广其网上银行支付产品。此时,第三方支付公司顺势而起,第三方支付业务从此进入了爆炸式发展阶段,电子商务业务量也突飞猛进,以eBay易趣、阿里巴巴、淘宝网、当当网等为代表的具有较大交易规模的电子商务产业初步形成。
3)第三阶段:快速发展期(2005—2009年)
快速发展期初期整个第三方支付行业面临着《支付清算组织管理办法》的出台,但随着互联网支付用户规模的壮大,整个互联网市场的发展势头依然强劲,互联网支付市场也实现了快速增长。2005年中国网民首次突破1亿,2008年中国以2.53亿网民跃居世界第一,互联网覆盖范围广阔,用户规模剧增,同时互联网支付用户也随之增加。支付宝的推出解决了电子商务网上支付的关键问题,因此第三方支付市场规模迅速扩张,推动了整个互联网支付行业的快速发展。2009年4月,中国人民银行颁布《中国人民银行公告〔2009〕第7号》,要求从事支付清算业务的非金融机构必须在7月31日前进行登记,这表明互联网支付市场的发展即将进入调整期。为满足用户的多样支付需求,网上支付平台在各应用领域积极拓展,为用户提供了更加全面、便捷的生活服务,用户满意度也随之上升。这一时期银行最大的转变是真正以客户为中心,因需而变,网上银行业务不断创新,盈利能力增强。此时,市场的主要参与者——银行、第三方支付服务商和商户在加强相互合作的同时,也不断拓展了各自在产业链中的位置。
4)第四阶段:调整期(2010年至2020年)
2010年是第三方支付发展的一道分水岭,中国人民银行制定并出台了《非金融机构支付服务管理办法》;从2011年5月18日到2020年12月31日,我国仍未到期或仍未被注销牌照数量有354张,按照业务类型细分为预付卡发行与受理147张,预付卡受理6张,互联网支付108张,移动电话支付48张,数字电视支付5张,固定电话支付8张。该办法的颁布和实施使第三方支付行业有了市场进入壁垒,达不到标准的第三方支付企业不得不退出支付市场,使淘汰后的市场更加规范,同时规模大、实力雄厚、信用状况好的第三方支付企业更有优势。2010年8月30日正式上线的中国人民银行网上支付跨行清算系统(俗称“超级网银”),使网上支付的跨行清算效率进一步提高。这一时期各家商业银行的网上银行业务产品同质化严重,价格战此起彼伏,竞争态势异常激烈。价格战对消费者而言是一个利好,也从另一个侧面说明我国网上银行市场开始步入成熟时期。2015年7月18日,中国人民银行等十部委联合发布的《关于促进互联网金融健康发展的指导意见》中指出,银行业金融机构和第三方支付机构从事互联网支付,应遵守现行法律法规和监管规定。互联网支付机构与其他机构开展合作的,应清晰界定各方的权利义务关系,建立有效的风险隔离机制和客户权益保障机制,要向客户充分披露服务信息,清晰地提示业务风险,不得夸大支付服务中介的性质和职能。
支付牌照的颁发,使我国第三方支付企业的运作日益趋于规范化,为营造一个良好的互联网支付大环境奠定了基础。金融机构和非金融机构共同提供支付服务,两者间在支付领域的差异化分工逐渐淡化,协同发展的“大金融”布局已现雏形。
——1998年11月,首都电子商务工程启动,确定首都电子商城(首信易支付的前身)为网上交易与支付中介的示范平台。
——1999年3月,我国第一家第三方支付平台首信易支付开始运行。
——2000年,环迅支付在上海成立。
——2002年3月,中国银联成立。同年6月,银联电子支付服务有限公司成立。
——从2005年起,第三方支付市场规模迅速扩张,每年增长幅度都在100%以上。
——2011年中国第三方网上支付行业实行牌照管理。
——2015年7月18日,中国人民银行等十部委联合发布《关于促进互联网金融健康发展的指导意见》。
——2016年7月1日,《非银行支付机构网络支付业务管理办法》正式实施,其中规定支付账户分为三类,最高20万元余额限制。
——2017年3月31日,网联平台启动试运行,支付平台分批接入网联平台。
——2017年1月13日,中国人民银行发布《中国人民银行办公厅关于实施支付机构客户备付金集中存管有关事项的通知》,明确了第三方支付机构在交易过程中,产生的客户备付金,将统一交存至指定账户,由中国人民银行监管,支付机构不得挪用、占用客户备付金。
——2017年12月25日,中国人民银行印发《条码支付业务规范(试行)》,对条码支付业务定义、条码生成和受理、条码类别、客户分级、限额管理、特约商户管理、外汇备付金账户管理、风险管理、信息安全进行明确规定。
——2019年1月14日,支付机构备付金将全部集中在人民银行存管。
——2020年4月3日,中国人民银行就《非银行支付机构客户备付金存管办法》开始公开征求意见。
——2021年1月20日,中国人民银行发布关于《非银行支付机构条例(征求意见稿)》公开征求意见的通知,表示非银行支付机构应遵循安全、高效、诚信和公平竞争原则,严重影响支付服务市场健康发展的,中国人民银行可向国务院反垄断执法机构建议采取停止滥用市场支配地位行为、停止实施集中、按照支付业务类型拆分非银行支付机构等措施。
电子商务本身的虚拟性,特别是货币支付与商品交割在时间上的不一致性,可能在交易过程中出现“交钱不给货,给货不交钱”的现象,容易使交易双方产生相互不信任,最终导致电子商务交易的失败。第三方支付作为一个新型的支付结算方式,是随着电子商务的蓬勃发展应运而生的,并在短时间内得到快速发展。第三方支付以独立于买方与卖方之外的第三方中立身份在买方与卖方之间架起了一座信用的桥梁,它通过一定手段对交易双方的信用提供担保,从而化解网上交易的不确定性,增加网上交易成功的可能性,同时为买卖双方提供交易资金代管,支付指令转换等服务,因而有效解决了多年来困惑电子商务活动的交易信用问题。所以,第三方支付是电子商务发展过程中“信用缺位”情况下的补位产品。
在第三方支付平台进行交易的整个过程中,主要存在以下四方交易主体:①买方消费者,充当交易发起者;②卖方商家,负责出售商品;③第三方支付平台,充当支付中介和信用中介的角色;④银行,充当进行实际结算的主体。在独立第三方支付模式中,银行没有发挥作用。图3.5为第三方支付交易流程示意图。
图3.5 第三方支付交易流程示意图
通常情况下,我国第三方支付交易流程如下所述。
(1)网上交易预览,进入网站。
(2)在线消费者浏览商家的网站。
(3)在线消费者使用第三方支付平台,直接连接安全的支付服务器,在支付页面,点击进入操作,付款后选择合适的付款方式。
(4)第三方网上支付平台,以消费者的支付信息为准,按照银行支付网关的所有技术要求,传输给相关银行。
(5)对有关银行网上消费的支付能力进行确认,账户、借记卡或卡的第三方网上支付平台和消费者的冻结将被告知。
(6)结果由第三方支付平台通知给商家。
(7)付款成功将商品交付给消费者,或由商家提供在线服务。
(8)使用第三方支付平台,进行银行清算。
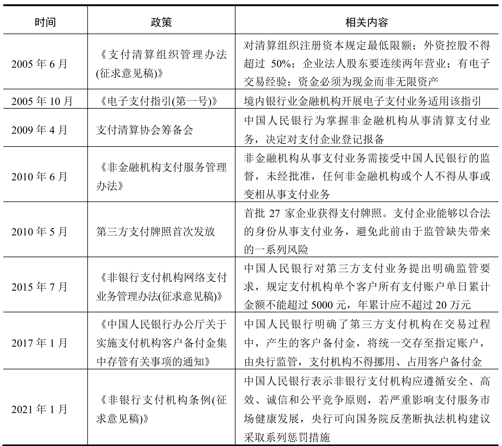
第三方支付监管政策演进经历了四个阶段,影响力较大的几次政策变动如表3.1所示,特别是2010年的《非金融机构支付服务管理办法》,标志着第三方支付正式进入监管行列。
表3.1 第三方支付监管政策演进
表3.2为2004—2021年第三方支付的相关法律法规,其中最新发布的是2021年1月中国人民银行发布的《非银行支付机构客户备付金存管办法》。
表3.2 2004—2021年第三方支付相关法律法规一览
续表