



汽车执行器是受ECU控制并具体执行某项控制功能的装置。汽车的现代化程度愈高,汽车的执行器就愈多。在控制系统中,执行器主要有以下几种:
● 电磁喷油器;
● 点火控制器(点火模块);
● 怠速控制阀;
● 废气再循环阀;
● 进气控制阀;
● 二次空气喷射阀;
● 活性炭罐电磁阀;
● 车速控制电磁阀;
● 电动汽油泵与继电器;
● 冷却风扇继电器;
● 空调压缩机继电器;
● 自动变速档位电磁阀;
● 增压器释压电磁阀。
汽车的点火线圈虽不属于汽车执行器的范畴,但在现代汽车中它的驱动完全依赖于电子开关,而且它的驱动有着特殊性。汽车中最常用的电子开关是MOSFET和IGBT。
电力电子技术不断渗透到汽车领域中,这首先归功于IGBT和功率MOSFET的迅速发展。功率MOSFET与IGBT正逐渐成为低功耗转换应用中的最佳选择。同时,它们的应用在其现有的领域内也在不断地深化,高耐压双极型电力晶体管几乎完全被IGBT所代替,MOSFET则被应用于越来越高的频率范围。但两者的应用范围确有一些不同,如图2-1所示。MOSFET适用于高频率(>200kHz)、低电压(<250V)、小功率(<500W)的输出功率领域,IGBT适用于低频率(<20kHz)、高电压(>1000V)、大电流、大于5kW的输出功率领域。
目前,MOSFET的导通电阻和开关效率等关键性能指标已得到显著提高,加之芯片尺寸的缩小和生产流程的简化,这种器件的成本也有所下降。IGBT也已经具备了高度保护性和适应性,如有源钳位、静电放电(ESD)保护等。
图2-1 功率MOSFET及IGBT的应用范围
1.MOSFET的结构和工作原理
功率MOSFET(Metal Oxide Semiconductor FET)是金属氧化物半导体场效应晶体管的缩写,也叫电力MOSFET,它是在MOS集成电路工艺基础上发展起来的一种电力开关器件。MOSFET是用栅极电压来控制漏极电流的,因此它的第一个显著特点是驱动电路简单,驱动功率小。其第二个显著特点是开关速度快,工作频率高,功率MOSFET的工作频率在所有电力电子器件中是最高的。另外,由于功率MOSFET是双极型电力晶体管,因此它具有很好的热稳定性。因此,功率MOSFET已被广泛用于开关电源、汽车电子、消费电子、工业控制等领域,成为当今世界上电力电子器件发展的主要方向。
MOSFET种类和结构繁多,根据载流子的性质,可将功率MOSFET分为P沟道与N沟道两种,其图形符号如图2-2b所示,它有3个电极:栅极G、源极S与漏极D。当栅极电压为零时,源-漏之间存在导通沟道的称为耗尽层;对N沟道器件,栅极电压大于零(对于P沟道器件,栅极电压小于零)时才存在导电沟道的称为增强型。图2-2是N沟道增强型MOSFET结构及电气图形符号。
图2-2 N沟道增强型MOSFET结构及两种沟道电气图形符号
当漏极接电源正端,源极接电源负端,栅极和源极间电压为零时,P基区与N漂移区之间形成PN结反偏,漏源极之间无电流流过。如果在栅极和源极之间加一正电压 U GS ,由于栅极是绝缘的,所以并不会有栅极电流流过。但栅极的正电压却会将其下面P区中的空穴推开,而将P区中的少子——电子吸引到栅极下面的P区表面。当 U GS 大于某一电压值 U T 时,栅极下P区表面的电子浓度将超过空穴浓度,从而形成反型层,该反型层形成N沟道而使PN结消失,漏极和源极导电。电压 U T 称为开启电压(或阈值电压), U GS 超过 U T 越多,导电能力越强,漏极电流 I D 越大。
2.MOSFET基本特性
(1)静态特性
漏极电流 I D 和栅极与源极间电压 U GS 的关系反映了输入电压和输出电流的关系,称为MOSFET的转移特性,如图2-3所示。从图中可知, I D 较大时, I D 与 U GS 的关系近似线性,曲线的斜率被定义为MOSFET的跨导 G fs ,即
MOSFET是电压控制型器件,其输入阻抗极高,输入电流非常小。
图2-3b是MOSFET的漏极伏安特性,即输出特性。从图中可以看出它分为三个区:非饱和区、饱和区和截止区。饱和区是指漏源电压增加时漏极电流不再增加,非饱和区是指漏源电压增加时,漏极电流相应增加,功率MOSFET工作在开关状态,即在截止区和非饱和区之间来回切换。
图2-3 功率MOSFET的转移特性和输出特性
(2)动态特性
在电力电子技术领域,功率MOSFET主要在高频电路中使用,譬如用作高频开关电源中的主开关器件。因此,不可不对其动态特性有所了解。功率MOSFET的动态特性有两个决定因素:一个是栅极的电位变化率;另一个是载流子渡越漂移区的速度。当第一个因素起主导作用时,器件电容成为影响动态特性的关键参数。
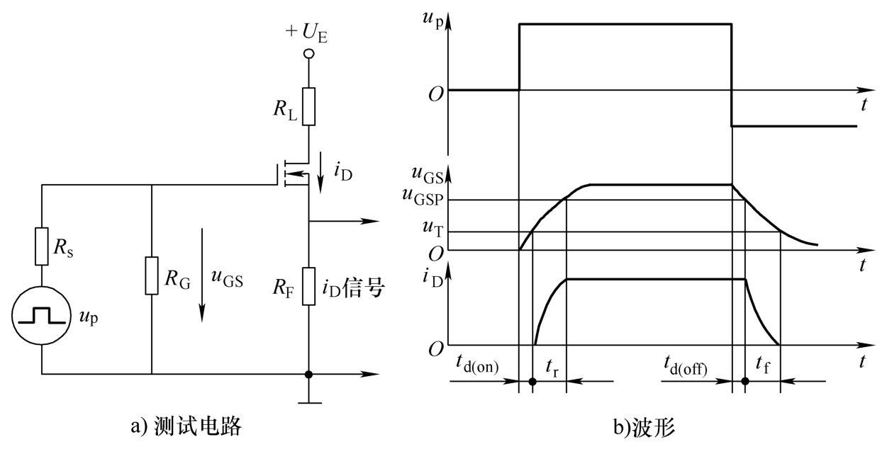
研究功率MOSFET的开关特性可用图2-4a所示的测试电路。
图2-4 MOSFET开关过程和测试电路及波形
u p —脉冲信号源 R s —信号源内阻 R G —栅极电阻 R L —负载电阻 R F —检测漏极电流
使用者虽然无法降低输入电容,但可以降低栅极驱动电路的内阻,从而减少栅极回路的充放电时间常数,加快开关速度。MOSFET只靠多子导电,不存在少子存储效应,因而关断过程非常迅速。开关时间在10~100ns之间,工作频率可达100kHz以上。功率MOSFET是场控器件,在静态时几乎不需要输入电流。但是,在开关过程中需要对输入电容充电,仍需要一定的驱动功率。开关频率越高,所需要的驱动功率越大。
3.功率MOSFET的主要参数
除前面已涉及的跨导 G fs 、阈值电压 U T 及开关过程中的时间参数 t d(on) 、 t r 、 t d(off) 和 t f 以外,功率MOSFET还有以下主要参数:
1)漏极电压 U DS :这是标称功率MOSFET电压定额的参数。
2)漏极电流 I D 和漏极脉冲电流幅值 I DM :这是标称功率MOSFET电流定额的参数。
3)栅-源电压 U GS :栅极和源极之间的绝缘层很薄,| U GS |>20V将导致绝缘层击穿。
4)极间电容:MOSFET的三个电极之间分别存在极间电容 C GS 、 C GD 和 C DS 。一般生产厂家提供的是漏-源极短接时的输入电容 C iss 、共源极输出电容 C oss 和反向转移电容 C rss 。它们之间的关系是
C iss = C GS + C GD
C rss = C GD
C oss = C DS + C GD
输入电容可近似用 C iss 代替,这些电容都是非线性的。
漏极和源极间的耐压、漏极最大允许电流和最大耗散功率决定了功率MOSFET的安全工作区。一般来说,功率MOSFET不存在二次击穿问题,这是它的一大优点。在实际使用中,仍应注意留适当的裕量。
4.MOSFET的应用
(1)MOSFET适用的工作环境
1)高频应用(>200kHz);
2)宽负载范围;
3)大占空比;
4)低压应用(<250V);
5)<500W的功率输出。
(2)MOSFET的典型应用
1)开关电源:频率在200kHz以上的硬开关;
2)开关电源:功率低于1000W的ZVS(零电压开关);
3)电池充电。
(3)MOSFET在汽车电子中的应用
与双极型晶体管相比,功率MOSFET的开关时间短,它是一种压控器件,具有自关断能力,安全工作区宽,导通电阻低,不存在二次击穿问题,但缺点是电压和电流容量较小。
在汽车领域,人们要求汽车制造商提供更有效率的汽车,具备更多功能而且价格必须为大众所接受。为了达到这个目标,许多汽车系统必须进行彻底的改进,例如使发动机更高效地燃烧燃料即将液压系统转换成电子系统,从而降低发动机的功耗。从发电系统到传动系统,几乎所有系统都应查看是否会浪费能量,而低阻抗MOSFET便是提高这些系统性能的重要器件。
为了保证汽车用功率MOSFET的高可靠性,在一般可靠性试验项目中,例如热冲击试验、功率循环试验等,对汽车用功率MOSFET的要求与普通用功率MOSFET的要求是不同的。从相应的设计与工艺来看,它有下列4个特点。
1)通过采用最佳工艺来抑制寄生的双极型晶体管进入工作状态,确保功率MOSFET的雪崩状态,由此可以简化缓冲电路等外部保护电路。
2)通过在内部栅-源极间设置双向稳压二极管,以抑制过电压,提高抗静电破坏的能力。
3)采用微细加工技术,缩小MOSFET的尺寸,由此降低单位面积上的导通电阻。
4)器件可在较宽温度范围内稳定工作,这是其可用于汽车上的必要条件。
绝缘栅双极型晶体管(IGBT)是双极型电力晶体管和MOSFET的复合。IGBT是Insulated Gate Bipolar Transistor的缩写。IGBT具有输入阻抗高、通态压降低、驱动电路简单、安全工作区宽、电流处理能力强等优点,它在电动机控制逆变器、中频开关电源和机器人等领域有着广泛的应用。
1.IGBT的结构及工作原理
IGBT的结构如图2-5所示。它在结构上类似于MOSFET,其不同点在于IGBT是在N沟道功率MOSFET的N + 基板(漏极)上增加了一个P + 基板(IGBT的集电极),形成PN结J 1 ,并由此引出漏极、栅极和源极。
图2-5 IGBT的结构及电气图形符号
由图2-5可以看出,IGBT是GTR与MOSFET组成的达林顿结构,一个由MOSFET驱动的厚基区PNP晶体管, R N 为晶体管基区内的调制电阻,其简化等效电路如图2-5b所示。IGBT是以GTR作主导、MOSFET作驱动的复合结构。
IGBT的导通和关断是由栅极电压来控制的。当栅极加正电压时,MOSFET内形成沟道,并为PNP晶体管提供基极电流,从而使IGBT导通,此时从P + 区注到N -区 进行电导调制,减小N -区 的电阻 R dr 值,使高耐压的IGBT也具有低的通态压降。在栅极上加负电压时,MOSFET内的沟道消失,PNP晶体管的基极电流被切断,IGBT关断。
2.IGBT的基本特性
IGBT的工作特性包括静态和动态特性两类。
(1)静态特性
IGBT的静态特性主要有转移特性和开关特性。
IGBT的转移特性是指输出漏极电流 I D 与栅-源电压 U GS 之间的关系曲线,如图2-6所示。它与MOSFET的转移特性相同,当栅-源电压小于开启电压 U GS(th) 时,IGBT处于关断状态。栅-源电压受最大漏极电流限制,其最佳值一般取为15V左右。
图2-6 IGBT的转移特性和输出特性
IGBT的开关特性是指漏极电流与漏-源电压之间的关系。尽管等效电路为达林顿结构,但流过MOSFET的电流成为IGBT总电流的主要部分。此时,通态电压 U DS(on) 可用下式表示
U DS(on) = U j1 + U dr + I d R oh
式中 U j1 ——J 1 结的正向电压,其值为0.7~1V;
U dr ——扩展电阻 R dr 上的压降;
R oh ——沟道电阻。
通态电流 I DS 可表示为
I DS =(1+ β pnp ) I mos
式中 I mos ——流过MOSFET的电流。
由于N + 区存在电导调制效应,所以IGBT的通态压降小,耐压1000V的IGBT通态压降为2~3V。IGBT处于断态时,只有很小漏电流存在。
(2)动态特性
如图2-7所示,给出了IGBT开关过程的波形。IGBT的开通过程与功率MOSFET的开通过程很相似,这是因为IGBT在开通过程中大部分时间是作为MOSFET来运行的。如图2-7所示,从驱动电压 U GS 上升至其幅值10%的时刻起,到集电极电流 I C 上升至10% I CM 的时刻止,这段时间为开通延时时间 t d(on) 。而 I C 从10% I CM 上升至90% I CM 所需时间为电流上升时间 t r 。同样,开通时间 t on 为开通延迟时间与电流上升时间之和。开通时,集电极电压 U CE 的下降过程分为 t fv1 和 t fv2 两段。 t fv1 为IGBT中MOSFET单独工作的电压下降过程; t fv2 为MOSFET和PNP晶体管同时工作的电压下降过程。
图2-7 IGBT的开关过程
IGBT关断时,从驱动电压 U GE 的脉冲沿下降到其幅值90%的时刻起,到集电极电流 I C 下降至90% I CM 止,这段时间为关断延迟时间 t d(off) ;集电极电流从90% I CM 下降至10% I CM 的这段时间为电流下降时间。这两者之和为关断时间 t off 。
电流下降时间又可分为 t fi1 和 t fi2 两段。 t fi1 为IGBT内部的MOSFET的关断时间, I C 下降较快; t fi2 为IGBT内部的PNP晶体管的关断时间,这段时间内MOSFET已经关断,IGBT又无反向电压,从而造成 I C 下降较慢。
可以看出,IGBT中双极型PNP晶体管的存在,虽然带来了电导调制效应的优势,但也引入了少子存储的现象,因而IGBT的开关速度要低于功率MOSFET。
此外,IGBT的击穿电压、通态压降和关断时间也是需要折中的参数。高压器件的N基区必须有足够宽度和较高的电阻率,这会引起通态压降的增大和关断时间的延长。
3.IGBT的主要参数
除了前面提到的各参数之外,IGBT的主要参数还包括:
1)最大漏源极间电压 U DSS :是由器件内部的PNP晶体管所能承受的击穿电压所确定。
2)最大漏极电流:包括额定直流电流 I D 和1ms脉宽最大电流 I CP 。
3)最大漏极功耗 P DM :在正常工作温度下允许的最大耗散功率。
IGBT的特性和参数特点可以总结如下:
1)IGBT开关速度高,开关损耗小。有关资料表明,在电压1000V以上时,IGBT的开关损耗只有GTR的1/10,与功率MOSFET相当。
2)在电压相同及电流定额的情况下,IGBT的安全工作区比GTR大,而且具有耐脉冲电流冲击的能力。
3)IGBT的通态压降比MOSFET低,特别是在电流较大的区域。
4)IGBT的输入阻抗高,其输入特性与功率MOSFET类似。
5)与功率MOSFET和GTR相比,IGBT的耐压和通流能力还可以进一步提高,同时可保持开关频率高的特点。
4.IGBT的应用
(1)IGBT适用工作环境
1)低占空比;
2)低频率(<20kHz);
3)窄负荷范围;
4)适用于高压(>1000V);
5)可以在高结温下运行(>100℃);
6)大于5kW的输出功率。
(2)IGBT的典型应用
1)电动机控制:频率<20kHz,具有短路和瞬时限流保护;
2)不间断电源(UPS):恒定负载,典型的低频应用;
3)焊接:大平均电流,低频(<50kHz),ZVS电路;
4)低功率灯光控制:低频(100kHz)。
(3)IGBT在汽车上的应用
IGBT非常适用于点火开关,表2-1是在汽车电子点火系统中IGBT的使用情况。
表2-1 IGBT在汽车电子点火系统中的应用
对于四缸发动机,早期的基于晶体管的点火系统采用有两个功率输出级的双点火线圈(这种情况在目前的低档产品中仍有应用)。在某些情况下这种系统是不能满足要求的。目前带有气缸交叠和多值控制的内燃机不允许在排气行程中进行点火。这种发动机每个气缸都需要单独的线圈(插头线圈)或笔状线圈来点火。
把功率开关合并到这个笔状线圈或者插头线圈上,这样就产生了一种性能显著的机械电子系统。把点火开关放到笔状线圈上有下列的优点:
1)去除了大电流控制线和高压点火电缆,可以降低点火过程中的电磁干扰;
2)去除高电压点火电缆,可以降低成本,提高可靠性;
3)去掉点火开关,可以降低中央ECU的能量消耗。
由于ECU和点火模块的距离可能有几米远,所以半导体和点火线圈的保护及诊断就必须由点火模块来提供。这就意味着在点火模块中又增加了电路的复杂程度。为了简化电缆及减少点火模块接口的数量,器件上采用多路复用引脚就成了首选。但是,多路复用引脚又需要将更多的电子器件集成到点火开关中。所有的这些特点都需要更多的空间来实现,于是有限的安放空间就成为分散式点火输出级的主要设计因素之一。
智能型IGBT可以实现单片集成,将功率和控制电路制作在同一个硅片上。功率芯片和控制芯片也可以分别制作,然后再装进同一个封装中。目前将附加功能的电路元件集成到IGBT功率开关电路中的尝试还很有限,因为这种做法并不是行业的发展趋势。因为电力电子器件技术和逻辑电路技术是很不相容的,这两种技术的集成将导致半导体制作工艺变得复杂而且往往更加昂贵。
在现代点火系统中,功率输出级在实现开关功能的同时,还实现了一些保护和诊断功能,以满足用户的要求。这些功能使系统更能符合排放标准,实现燃料的节约,达到更高的舒适度和可靠性。保护和诊断的内容包括以下方面:限流、关断定时器、电流反馈、电压反馈、无火花关断、过热保护、双向电流接口、离子流信号调节。
在上述智能型IGBT中,有源齐纳击穿钳位、静电保护和功率开关等基本功能都在底层标准点火IGBT芯片上实现了,更为复杂的功能电路则集成在顶层芯片[用BCD(Bipolar CMOS DMOS)工艺制作]中。
功率MOSFET和IGBT是电压驱动型器件。功率MOSFET的栅-源极之间和IGBT的栅-射极之间都有数千皮法左右的极间电容,为快速建立驱动电压,要求驱动电路具有较小的输出电阻。功率MOSFET开通的栅-源极间驱动电压一般取10~15V,IGBT导通的栅-射极间驱动电压一般取15~20V。同样,关断时施加一定幅值的负驱动电压(一般取-5~-15V),有利于减少关断时间和关断损耗。在栅极串入一个低值电阻(数十欧左右),可以减少寄生振荡,该电阻阻值应随被驱动器件电流额定值的增大而减小。
设计驱动电路的原则是:导通时,使充分饱和, U GS =10~15V;关断时,原则上是零电压可以就关断,但一般取-10V就能可靠关断;另外,开关速度d i /d t 不能过大,栅极要串入电阻(100Ω左右)。由于 C iss 的存在,驱动电源要有足够的功率。
图2-8给出了小功率MOSFET的一种驱动电路。
图2-8 小功率MOSFET驱动电路
1.常见驱动芯片及应用分析
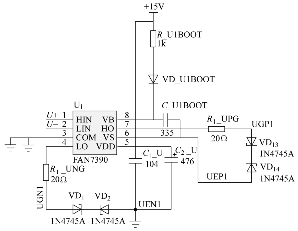
目前众多公司推出了多种专用驱动集成芯片,如仙童公司的FAN7390。其特点是:能吸收/给出2A电流;具有欠电压保护和逻辑电平浮动驱动;其最低工作频率为100Hz,开通时间为120ns,关断时间为94ns;输入信号与TTL/CMOS兼容,输出驱动信号范围为10~20V。应用FAN7390的MOSFET驱动电路如图2-9所示。
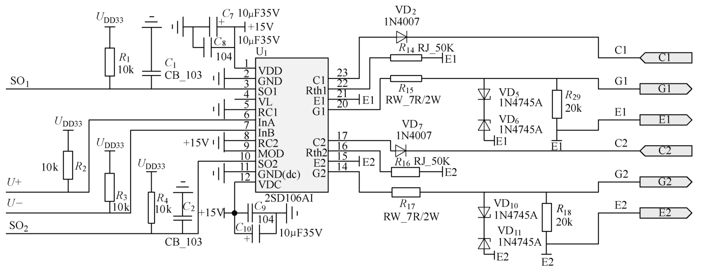
IGBT的驱动多采用专用的混合集成驱动器,早期常用的有三菱公司的M579系列(如M57962L和M57959L)和富士公司的EXB系列(如EXB840、EXB841、EXB850和EXB851)。其内部具有保护环节,当发生过电流时,能快速响应,并向外部电路给出故障信号。M57962L输出的正驱动电压均为+15V左右,负驱动电压为-10V。目前也有很多公司针对汽车电子应用推出了多款IGBT驱动IC。图2-10是CONCEPT公司推出IGBT驱动器2SD106AI的原理框图和应用原理图。其产品主要技术特点如下:
1)具有短路和过电流保护;
2)高门极驱动电流,±6A~±30A;
3)高达500V~10kV的电气隔离;
4)开关频率>100kHz;
5)直流端电压监控;
图2-9 带有电气隔离的MOSFET驱动电路
6)内嵌DC/DC转换器。
在逻辑信号输入侧, U +和 U -分别为U相桥臂的PWM控制信号输入,接DSP的PWM输出引脚。SO 1 和SO 2 为芯片状态输出端,与DSP普通IO口相连接,便于DSP判断目前驱动芯片的工作状态。VL为复位和逻辑电平选择复用引脚,该控制芯片可提供+5V和+15V两套逻辑电平,本文采用+5V逻辑电平工作。可以看出,选用SCALE DRIVER系列的驱动芯片,外围电路搭建简单,而且经实验证明,工作安全可靠。
图2-10 IGBT驱动器电路的原理图
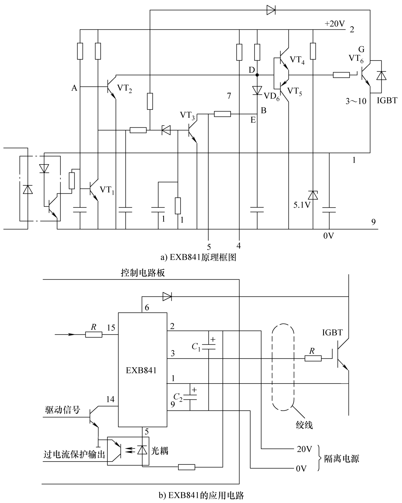
图2-11是EXB841的原理框图和应用原理图,其产品主要技术特点如下:
1)最高工作频率为40kHz,适用于全部IGBT模块产品范围;
2)内置用于高隔离电压的光电耦合器,可承受2500V交流电压;
3)EXB841驱动器为单电源工作;
4)内装过电流保护电路,并可输出过电流保护信号。
图2-11 EXB841的原理图
图2-11b中EXB841的6脚通过快速二极管接至IGBT的集电极,它通过检测电压 U CE 的高低来判断是否发生短路。图2-11b中 C 2 用于抑制由供电电源接线阻抗变化引起的供电电压变化。
2.自举驱动技术
驱动电路设计时主要是要考虑上桥驱动电源的浮地问题。解决方法有两种:一是多电源驱动方式(常规驱动方式),缺点是增加了电源数量,增加了成本;第二种是采用自举技术。采用隔离控制方式,不考虑死区,其中VD 1 为自举二极管、 C 1 为自举电容。自举驱动的工作过程如图2-12所示。
图2-12 隔离型自举电路
当S 1 关断S 4 导通时,N点电位为+15V,M点为+15V电源地,电源+15V对自举电容 C 1 进行充电;当S 1 导通S 4 关断时,M点的电压为 U dc ,而N点电位由于自举电容 C 1 电压不能瞬变,N点瞬时电位为( U dc +15)V,则自举二极管VD 1 承受反压关断从而保护+15V电源,此时S 1 管的GE端承受+15V压差(NM之间的电压)。VD 1 需采用高耐压的快速恢复二极管, C 1 需采用较大电容,以保证开关频率为20kHz条件下自举电容的电压波动不超过100mV。
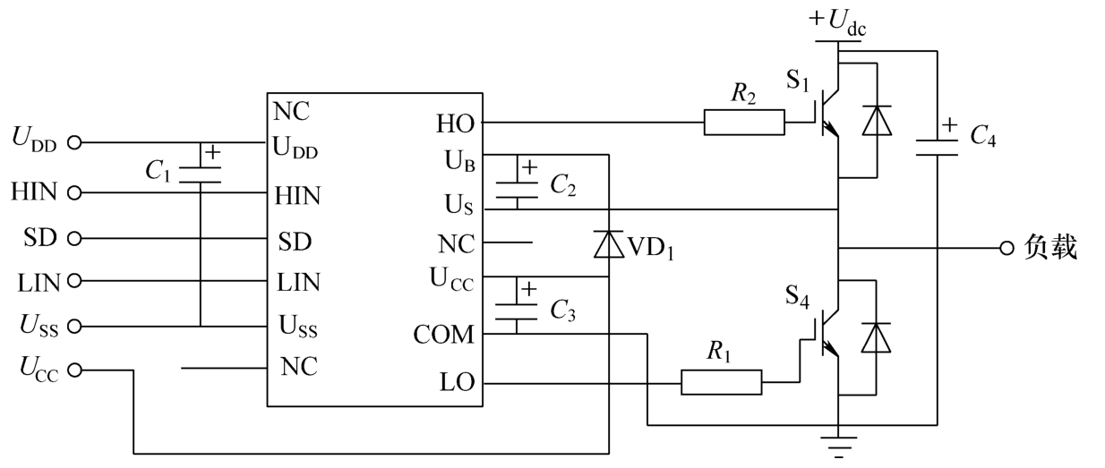
工程中可通过集成芯片来实现自举电路,如IR2110集成驱动器,该驱动器结构如图2-13所示。
图2-13 IR2110内部结构原理图
图中:
LO—下桥臂驱动信号输出端:
COM(下桥臂门极驱动电源参考地)—与 U SS 和下桥臂开关管的源极相连:
U CC (下桥臂门极驱动电源)—接用户提供的输出级电源正极,并通过电容连接COM端:
U S (上桥臂门极驱动电源参考地)—与上桥臂开关管的源极相连:
U B (上桥臂门极驱动电源)—由一个快恢复二极管反向连接 U CC ,并通过电容连接到 U S ;
HO—上桥臂驱动信号输出端;
U DD —芯片工作电源,可与 U CC 使用同一电源,也可使用两个独立的电源;
HIN—上桥臂PWM信号输入端;
SD—保护信号输入端。接高电平时输出封锁,接低电平时封锁解除,常与故障保护电路的输出相连:
LIN—下桥臂PWM信号输入端:
U SS —芯片供电电源参考地。
其应用电路如图2-14所示,由于 U SS 可与COM连接,故 U CC 与 U DD 可共用一个+15V电源; C 2 为自举电容。S 4 导通、S 1 关断时, U CC 经VD 1 、 C 2 、负载、S 4 给 C 2 充电;S 4 关闭、S 1 开通时,S 1 的栅极靠 C 2 上足够的储能来驱动,从而实现自举驱动。
图2-14 IR2110典型应用电路