



1.了解电子电器产品的概念。
2.了解电子电器产品的不同分类。
【学时安排】 1学时
曾经有人对“假如没有电子电器产品的日子”进行模拟体验。发现如果没有电子电器产品的生活那是无法想象的,生活质量下降,生活不便。因为电子电器产品已经遍布到我们生活的每个角落。你可以设想一下,如果生活中没有电子电器产品会是怎样的?
电子电器产品一般是指应用电子技术,以电为能源的产品。
1)降低电子电器产品的能量消耗和使用费用
在满足使用要求的前提下,把节能作为提高电子电器产品性能和效益的重要因素,这一点对于长期运行的电子电器产品,如电冰箱、空调器等,意义较大。因此,这类电子电器产品适合广泛采用廉价的新能源。
2)使用新型的材料
按照电子电器产品的不同特点,使用能同金属一样满足产品性能和结构上要求的新型材料,以减轻电子电器产品的质量,降低成本,提高电器绝缘性能和耐腐蚀性等。
3)开发新型电子电器产品和一机多能电子电器产品
随着人们生活水平的提高,适时开发新型电子电器产品和一机多能电子电器产品,可以提高电子电器产品的利用率,减少用具在室内的占用面积,还可以降低成本。如音像产品和视听一体化产品,录像与摄像一体化产品等。
4)提高电子电器产品的自动化程度
有些高档电子电器产品操作较为复杂,若采用微型计算机,则可以使电子电器的操作过程程序化、自动化,更加方便实用。
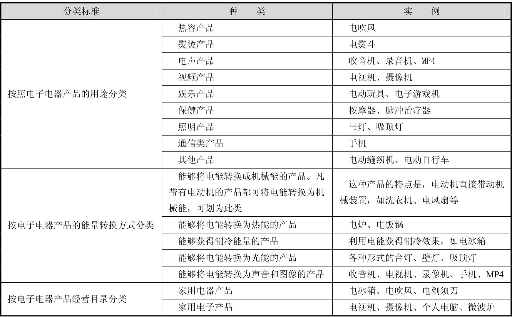
电子电器产品的分类如表1.1所示。
表1.1 电子电器产品的分类
续表
通过本项目的学习,同学们应该了解了电子电器产品的概念,以及电子电器产品的不同分类。
请同学3~5人结成小组,进行市场调研,了解电子电器产品的种类。