



作为符号系统的学术话语体系首先是一个空间概念。何谓空间?“空间指的是每一种相互交织的存在形式的静止的必然性。”(怀特海 2004:140)而谈及空间,时间作为“过程的转化”(同上),是不可回避的“联想”概念——“时间的标志要展现在空间里,而空间则要通过时间来理解和衡量”(巴赫金 1998:275)。换言之,时间与空间具有同一性,是不可分割的整体。这个意义上,学术话语空间,严格地讲,应是一个时空体。动态变化是学术话语时空的常态。这种时空动态看似非连续性的——“一种新的话语是在以往的话语的排斥、拒绝或修正、更新中产生的”(蒋原伦 1998:6),而实际上又内含连续性脉络——“新话语的生成,毕竟依赖于以往所有的话语所提供的养分”(同上)。这里所说的“修正”“更新”往往需要借助相关术语系统的概念演变与语符革新来实现,而具有话语基因特质的话语“养分”也往往以一些基础性概念的形式出现。
术语作为一种以概念为本位的语言符号是不断“生长而来”的。每个术语和术语系统的背后都有它的历史。历史性不仅意味着过去,还昭示着时间的延续以及意义新生的可能性。中国学术话语体系的时空演化是在中西学术话语的共现视阈中进行的。在具体的学科领域,这一演化过程同时伴随着汉语学科术语系统的延续、革新与发展。
学科之名得以确立,需以底层的知识体系作为支撑。在一个学科领域,学术话语的产生其实就是相关知识历时累积的过程。而作为学科知识延绵传承的根本要件,学科术语系统也会伴随着这一过程不断丰富与完善。在我国人文社科领域,“西学东渐”是一段不可回避的历史。在这段历史中,中国本土学术传统与外来输入的学科知识形成博弈之势。中西学术概念的接触与汉译新术语的本土流通使得各学科话语呈现出不同程度的中西杂糅特质。这一点,在我国传统显学之一——史学的学科发展中体现得尤为明显。
众所周知,在我国人文传统中,史学根基极为深厚,尤其在史料编纂方面。梁启超于《新史学》开篇即指出:“于今日泰西通行诸学科中,为中国所固有者,惟史学。”得益于源远流长的史料编纂实践,我国传统史学术语资源自然也十分丰富。在 20 世纪初中国学术现代化转型的关键阶段,这一自足的史学生态却遭遇了“史界革命”的挑战。西方历史哲学思潮的引介与史学流派的输入给中国传统史学知识结构带来了强烈冲击,同时也给汉语史学术语系统带来了一场前所未有的“革命”。汉语史学术语系统的源流之分逐渐显露。下文拟从历史发展的角度,探究中国史学学科发展与史学术语系统之间的有机联动,梳理汉语史学术语系统的源流之变。
首先,我们需要追溯以下中国史学传统中的术语之源。顾名思义,史学即以历史为研究对象的学问。历史作为研究对象,实则包含两方面内容:一为史实,二为认识、呈现与解释历史的方式,亦即历史观。在我国历史上,记录史实、编纂史料的实践发端久远。根据瞿林东(1999:121),“中国最早的历史记载,当以殷商时期的甲骨文记载和西周时期的金文记载为标志”。其后,不同门类的史料编纂模式相继发展成熟,形成了我国特有的史料编纂谱系,其中包括正史、编年、杂史、传记等。关于这一方面,梁启超在《新史学》中做了详述,并总结出十种二十二类中国传统史学派别。这一套谱系范畴本身正是中国传统术语系统的重要组成部分。这其中,“关于考异、考证、商榷、札记、史论、史评、史注、史表等研究方法及相关术语,恐怕在当代史学的话语体系中还会占有一席之地,并被赋予新的含义、新的生命力”(瞿林东 2011:24)。在这些不同类型的史料文献中,当然还包含着诸多反映本土历史事件与社会形态的概念表达,如“少康中兴”“用夏变夷”“王田私属”“禅让”“宗法制”等,这些同样都是中国传统史学术语资源。
需要说明的是,史料编纂与历史观实则相辅相成。一方面,史料选择与史实构建往往是在既定的认识框架内发生的,因此,史料编纂其实也是践行编纂者个人历史观的过程。另一方面,史料编纂实践在更新人们对史实之认识的同时,时常会促进形成新的历史观,并激发产生新的史学思维。关于这一点,我们同样可以从历史中找到答案——我国早期史学理论创新很多情况下都是在史料编纂实践的基础上发生的。例如,汉代司马迁在创作《史记》的过程中,继承的是历史循环论,并基于纪传体通史的编纂路径,开创了“通变”这一史学思想;唐代刘知几编纂《史通》,“条理唐以前之业绩”(许冠三2003:自序 1),立“史才三长”之论;清代章学诚通过《文史通义》阐发史意,其中的“史德”之说,“是中外史学史上的绝唱,精辟深奥”(杜维运2010:164)。由此可见,这些著作不单单是汇集史实的史料文献,更是具有理论价值的史学文献,其中蕴藏着本土史学思想生发与绵延的线索。在这些史学文献中,“历代史家和学人关于历史方面、史学方面的范畴和概念的不断探讨,都推动着中国史学在历史理论和史学理论领域的发展”(瞿林东 2011:23)。这些在传统史料编纂实践中产生的理论术语,构成了中国传统史学术语系统中另一部分重要内容。
在中国人文传统中,撰史往往被赋予彰往察来、鉴古知今的功用价值,上至经世治国,下至伦理情操无不在历史总结与反思的视阈之内。对此,张光直(1995:1)曾总结道:“传统的中国历史学有显明的道德价值取向。”对“道德价值”的强调,是中国本土史学的地方性特色,同时在一定程度上也制约着中国史学的知识生产实践,乃至影响到中国传统史学理论统摄维度的丰富性。其结果是,“深入的系统的形而上的理论思考的缺席仍是源远流长的中国史学传统的基本缺陷”(王学典 2005:18)。这一情况反映在术语系统中,便表现为史学理论术语的类型过于单一。19 世纪末至 20 世纪初,在中国社会与学术生态面临大变局的情形中,史学作为中国本土学术谱系的核心支脉,开始遭遇西方史学话语的冲击。在中西比较视阈下,所谓本土史学话语的先天“缺陷”被衬托得更加明显。自此,中国史学逐步开启了由自足发展转向以话语输入为主的“新史学”构建之路。汉语史学术语系统也随之发生流变。
上文谈及的中国传统史学,在年代划分上,通常以清代前期为限。(瞿林东 1999:738)之所以这样划分,大多是因为中国史学的发展之路在清代中后期发生了巨大变故,那便是梁启超提倡的“史界革命”。梁任公认为,中国传统史学著述固然丰富,然而“能铺叙而不能别裁”(转引自刘梦溪、夏晓虹 1996:543)、“能因袭而不能创作”(同上,544)。这里的“别裁”与“创作”,明显指向的是一种不同于中国传统史料编纂与反思模式的“新史学”知识生产方式。中国传统史学以撰史方法为主要研究对象,而新史学范式则侧重对历史现象背后“公理公例
”的揭示,其连带的理论空间自然也更为广阔。这一“史界革命”,毋宁说是一场史学话语革命。在此期间,“国家、群、国民、社会等术语成为梁启超反思传统史学,创立新史学的概念工具”(赵梅春 2012:136)。这一史界革命提倡由史料本位转向理论本位,可以说是我国史学学科发展现代化转型的标志,也是我国移植西方史学知识及其相应术语系统的开端。自此以后,“中国史学家开始明确主张使用西方术语讲述自身历史”(杨念群 2016:189),大批源自西方的汉译史学术语进入中国史学语境当中。
从术语的功能来看,在译介而来的史学术语中,一方面包含世界史视阈下的史实陈述类术语。例如,1904 年至 1906 年期间先后分册出版的《最新中学中国历史教科书》(后改名为《中国古代史》),就引入了“渔猎社会”“游牧社会”“耕稼社会”等诸多西方概念(林甘泉1996:7);这些大多是“西方(主要是西欧)用来描述、反映自身历史特点的概念和术语”(王学典 2004:170)。另一方面,这些汉译史学术语中,还有一系列源自西方历史哲学的理论阐释类术语。其中,较早传入中国的是一批基于唯物史观形成的马克思主义史学术语。20世纪初,马克思主义唯物史学观在“五四”新文化运动的带动下迅速传播,成为新史学中的显学。直至翦伯赞先生的《历史哲学教程》(1938)出版,马克思主义史学相关的一系列术语的译名才得以定型化与规范化(王学典 1990:70)。除此之外,在 20 世纪 20 年代中期至30 年代中期,一批颇有影响的西方史学理论名著也被陆续译为中文并出版,如何炳松译《新史学》(1924)、李思纯译《史学原论》(1926)、陈石孚译《经济史观》(1928)、向达译《史学史》(1930),等等。在这一学术翻译的浪潮中,源自西方的汉译史学理论术语的体量也有明显增加。
很大程度上,“史学状态是社会状态的一部分”(赵轶峰 2016:6)。如果说,20 世纪初中国社会大环境中的政治革命引发了中国的“史界革命”,那么,始于 20 世纪 70 年代末的改革开放政策,可以说又为中国史学在其开放性发展道路上带来了“二次革命”。这一时期,西方史论名著的汉译规模进一步扩大,西方史学术语的汉译实践随之成为常态。需要指出的是,“这一次虽然与 20 世纪初同样是引进西方的研究方法,不过这一次西方新史学较前更多地向运用多学科方法发展,因此给史学研究提供了更为广阔的空间”(商传2002:149)。其中最典型的当属西方史学社会科学化思潮的本土传播与影响。所谓史学社会科学化,是指自 20 世纪 50 年代中期以后,西方史学“向社会学、人类学、经济学、人口学、心理学等借用方法、模式和概念,从描述性、叙事性方法走向分析式方法”(王学典 2004:172)。随着这一社会科学化研究范式移植至中国史学生态,汉语史学术语的概念类型也愈加丰富。
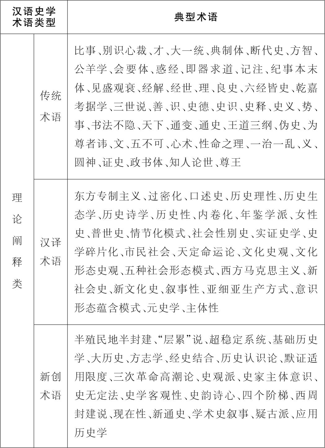
由以上关于中国史学学科史的概述可知,西方史学的译介对中国史学的发展产生了巨大影响。这种影响主要在于,借助西方史学引入的世界史视阈很大程度上拓展了中国史学的研究对象与方法。在研究对象方面,中国史学不再局限于本土历史现象,而是以史实类术语为中介,观照世界范围内的其他地缘历史。在研究方法方面,中国传统史学的知识结构与话语逻辑都遭到一定程度的解构,而西方史学理论术语网络转而成为中国史学研究中的重要话语工具。在西方史学知识与话语跨语传播的广泛影响之下,当代汉语术语系统的体量与内容都明显得到充实。表 3.3 和表 3.4 例举了部分核心汉语史学术语。从中可以看出,我国当代汉语史学术语群落中的概念类型十分丰富。其中有用于指称事件、时期、制度与名物等的具体概念的,如“夺门之变”“古文运动”“光荣革命”等;有总结历史现象或揭示其背后机制的抽象概念,如“阶级性”“正统性原则”“修正主义”等;有专门描述史料编纂与撰写特征的方法概念,如“典志体”“断代史”“纪年法”等;还有以史学话语本身为所指对象的纯理论概念,如“年鉴学派”“实证史学”“新史学”等。若按照功能划分,分别就史实类术语与理论类术语进一步观察,则会发现,当代汉语史学术语系统无论在陈述或是解释史实方面都呈现出中西杂糅的特征。
表 3.3 史实陈述类汉语史学术语举隅
如表 3.3 所示,其中陈述的史实既包括中国史这一传统研究对象,又包括译介自西方的世界史现象。总体来看,史实陈述类术语多反映的是真实存在或假设存在的客观事实,抽象程度往往比较低。相对而言,理论类史学术语多源于对史实的解释与思考,其概念主观性和抽象性都更为显著。这类术语既有中西之别,又有传统、现代之分。
表 3.4 理论阐释类汉语史学术语举隅
如表 3.4 所示,无论在语符层面或是概念层面,中国传统史学术语同汉译西方史学术语都呈现出一定的差异性。在语符层面,单字型术语是中国传统史学理论术语中特有的一种类型。例如,孔子提出的史书三要素包括术语“事”“文”“义”;刘知几提出的“史才三长”论包括术语“才”“学”“识”,等等。这些单字型术语具有重要的基础性学理价值,在中国传统史学话语的历时发展中发挥着话语“基因”的重要作用。例如,章学诚提出的“史意”正承启于孔子所说的“义”;“史德”也是对三才之“识”的进一步阐发。反观汉译西方史学术语群落,单字型术语实属罕见。
在概念层面,中国传统史学理论术语多同史料编纂实践中的方法、体例与原则相关。例如,“典制体”“会要体”“纪事本末体”等隶属史书体裁范畴;“书法不隐”“为尊者讳”“五不可”等是前人总结得出的编史原则。就连章学诚提出的“圆神”和“方智”这两大史学宗门,也都同“撰述”和“记注”这两类史书的特征相呼应。相比之下,西方汉译史学术语涉及的理论维度则更为多元。一方面,通过借鉴社会学科的研究视阈与方法,产生了“历史生态”“社会性别史”“实证史学”等一批跨学科史学术语;另一方面,史学话语本身也成为史学的研究对象,由此衍生出“历史性”“叙事性”“主体性”等一系列史学元术语。
值得注意的是,西方史学术语的翻译在促进传播西方史学知识的同时,还引发了知识再生产与理论话语的本土化延伸现象,这就为本土原创新术语的诞生创造了条件。在表 3.4 提供的例证中,由李培锋提出的“史学客观性”、李振宏强调的“史家主体意识”、张荫麟主张的“默证适用限度”等等,均是本土术语表达创新的典范。
由以上梳理可知,纵观中国史学的学科史,自 20 世纪初中国史学革命发轫以来,汉语史学术语系统变迁和发展的主要动力可以说主要来自西方史学的译介与传播。汉语史学术语系统由于中西知识的接触与竞争而产生了源流之别。代表中国史学之“源”的传统史学术语系统趋于蛰伏,而汉译西方史学术语则得到更为广泛的传播与应用,成为主流话语工具,并激发产生了部分本土新创史学术语。这一系列知识实践使得当代汉语史学术语系统总体呈现出中西杂糅的特征。
客观而论,西方史学术语的汉译极大地扩充了汉语历史学术语系统的容量,丰富了其知识内容,尤其在史学理论研究方面。与此同时还应注意到,这一持续至今、规模可观的术语翻译实践还在一定程度上带来了话语遮蔽效应,即对传统史学术语价值的遮蔽,这一点不容忽视。钱穆(2001:141)曾指出,中国学术的现代化转型一度经历了“乃谓中国传统为旧,当前之现代化为新,群相喜新而厌旧”的过程。事实证明,这一孵化于清末民初大变局之中的学术偏见并未随着时代的变迁而消弭。恰恰相反,“喜新厌旧”带来的“后遗症”持续影响着中国人文社会科学各领域话语体系的构成与形态,甚至在一定程度上制约着当代各学科术语系统生态的均衡发展。在史学领域,这具体表现为:在史实陈述方面,“近百年来我们用来描述中国历史的概念工具基本上是西方的”(王学典 2013:381);在理论阐释方面,“我们历史科学使用的概念、范畴、模式、理论、规律,基本上都是出自西欧的,是近代西欧人根据自己的经验得出的,也可以说是西欧的规律”(马克垚 2008:11)。在新时期中国史学发展进程中,这一史学术语应用的西化倾向理应引起本土学人足够的重视。
侯外庐(1987:18)曾在《侯外庐史学论文选集》自序中讲道:“我们中国学人应当学会使用自己的语言来讲解自己的历史与思潮,学会使用新的方法来掘发自己民族的优良文化传统。”这里提及的“自己的语言”与“新的方法”,无不需要以我们自主提出的或阐释的术语来铺路。这就对当代史学研究中学者群体的术语意识提出了更高要求。这其中,对传统史学术语资源的挖掘与再阐释尤为关键。正如瞿林东(2009a:2)指出的,中国传统史学“包含了许多思想观念、范畴术语、方法论原则,可与当代史学理论相通、交融,成为当今史学理论话语体系建构极其重要的资源”。如何打破传统史学术语群落的蛰伏状态,使它们在当代史学生态中焕发出新的学术生机,是新时期中国史学学科发展与话语构建实践应予以关注的基本问题。实际上,这方面,学界前辈已做出不少示范。例如,陈垣在传统校勘理念基础之上提出以“对校法”“本校法”“他校法”和“理校法”为核心的现代校勘学理论体系(林甘泉 1996:9);又如,表 3.4 例举的由袁嘉谷提出的“经史结合”、梁启超的“方志学”、钱钟书的“史韵诗心”等术语也都能证明实现传统史学话语资源创造性转化的可能性与可行性。要言之,维护中国史学之“源”的活力与生机是保障中国史学话语之“流”绵绵不绝、时时出新的根本前提。