



国内外关于环境行为的研究主要的研究对象是居民、学生等群体,相应的研究内容也大多是垃圾回收、资源管理等一般性的环境行为 [78,89,97-99] ,近年来越来越多的研究开始针对旅游者在旅游地的环境行为 [100-107] 。
环境行为指的是个体实施的能够对环境产生影响的行为 [108,109] 。
结合本研究的具体内容,本书认为旅游者的环境行为指的是旅游者在旅游过程中实施的能够对旅游地环境产生积极或消极影响的行为。
关于环境行为的类型,国内外的学者有不同的划分方式,通过对相关文献的回顾,本书对相关的分类方式梳理如下(表2-3)。
表2-3 环境行为的类型划分
(续表)
前人对于环境行为的分类没有形成统一的标准,而且缺乏严谨的逻辑性,甚至出现不同分类有概念重合的问题。本研究结合旅游者环境行为的具体表现形式,从对旅游地环境产生积极影响和消极影响两个方面,将旅游者环境行为分为环境友好行为和环境干扰行为。其中,环境友好行为按照实施主体的环保责任意识的强弱细分为环境激进行为和环境保守行为。
具体而言,环境激进行为需要旅游者具有极强的环保责任意识和主人翁精神,主要指旅游者积极主动地参与协助旅游地保护环境的行为,表现出自己恪守环境友好行为的准则且要求他人或组织也恪守相应准则的激进的环保责任意识,如捐款给旅游地的相关管理部门用于环境保护、劝解其他旅游者的环境破坏行为、如果发现旅游地的环境遭到破坏及时报告等行为。
环境保守行为需要旅游者具有较强的环保责任意识,主要指旅游者积极地采取保护或改善旅游地环境的行为,表现出自己恪守环境友好行为的准则而不要求他人或组织也恪守相应准则的相对保守的环保责任意识,如遵守旅游地的游览注意事项、保护旅游地的设施免受破坏以及合理处置旅游过程中的废弃物等行为。
环境干扰行为则表明旅游者环保责任意识薄弱,主要指旅游者采取对旅游地环境产生负面消极影响的行为,表现出自己不恪守环境友好行为的准则同时也不要求他人或组织恪守相应准则的薄弱的环保责任意识,如乱扔垃圾、随地吐痰、采摘花草、打扰小动物、踩踏草坪等行为。
国内外对环境行为的研究主要是应用环境素养理论模式、负责任的环境行为模式、价值—信念—规范理论模式和计划行为理论模式探讨环境行为的影响因素和机制。
美国学者Roth于1968年首先提出了“环境素养”(Environmental Literacy)的概念 [116] 。联合国教科文组织(United Nations Educational,Scientific and Cultural Organization,UNESCO)呼吁在国际范围内通过包括大学教育在内的多种环境教育的方式增强环境素养的普及和教育。尽管关于“环境素养”有各种不同的定义方式,1977年的Tsibili宣言中的陈述可以作为环境教育的基本框架:环境教育的基本目标是使个体和团体理解自然和人工环境的复杂属性,这些复杂属性来源于生物的、物理的、社会的、经济的以及文化方面的相互作用,并且获取知识、价值观、态度以及实践技能,以负责任和有效的途径参与到预测和解决环境问题以及环境质量的管理工作之中 [117] 。
这项陈述肯定了包括环境知识、行为与态度在内的环境教育在促进环境管理工作方面的必要性。这个宣言促使个体以及团体在环境问题解决方面的积极参与。环境服务学习能够传授生态和环境方面的具体内容和知识。然而,更重要的是,它能够提供使得我们的社会解决日益增长的环境问题所需的问题解决技能方面的提升以及环境管理工作方面的道德规范。
北美环境教育协会(North American Association for Environmental Education,NAAEE)将“环境素养”定义为:个体以及随同的他人做出的涉及环境的精明的决策,并且遵从这些决策付诸行动以提升其他个体、社会以及全球环境的福祉 [118] 。NAAEE的框架认为环境素养包括六个主要内容:对于环境的敏感性或积极的感受;对于环境问题的有利的态度;对于环境问题的价值观念;避免或减少对环境产生负面影响的行为的个人责任感;自我效能,个体能够影响或引起环境变化的信念;对于环境问题的态度相关的动机和意愿。简而言之,就是积极的环境态度、环境行为、价值观、生态系统和环境问题方面的知识 [119] 。
Owusu等在前人研究的基础之上,探究了环境素养理论中的有关变数对加纳商科大学生环境行为的影响。他们发现,关于解决环境问题方面的技能与知识、对于环境问题的敏感性、对待环境问题的态度、个人以及团体的控制观念等变数都会对环境行为产生影响,其中关于解决环境问题方面的技能与知识、对于环境问题的敏感性对环境行为的影响程度最大 [120] 。
Kennedy等对加拿大全国范围的居民的环境素养水平与环境行为之间的关系进行了抽样调查,结果发现正面的环境价值观并不能转化为正面的环境行为。Kennedy等认为加拿大居民的正面环境价值观和正面环境信念有所提升,然而,在这些价值观和信念与自我报告的环境行为之间存在差距。Kennedy等主要使用新生态范式(the New Ecological Paradigm,NEP)而不是主流社会范式(the Dominant Social Paradigm,DSP)探索这些被调查者的自我报告的价值观,这些价值观能够解释环境行为72.3%的方差 [121] 。
Saltan和Divarci分析了在理科课程学习中的小学生的环境素养中的环境知识、环境态度与环境行为之间的关系,研究结果显示环境知识与环境态度和环境行为之间的关系不显著(r 2 分别为0.232和0.211)。环境知识的拥有并不能确保环境态度和有意识的环境行为的增加 [122] 。其他针对职前教师 [123] 、小学教师 [124] 和城市居民 [125] 的研究也证明了这种环境知识与环境行为之间关系不显著的结果,还有一些关于大学生 [126] 、乡村居民 [127] 的研究结果也证实了这一点。
除此之外,还有一些学者利用环境素养理论模式研究个体的环境行为,取得了一定的效果,但他们的结果都表明,环境知识、环境价值观、环境态度等环境信念变量对环境行为的总体解释力度并不大 [128-133] 。出现这些结果的原因在于,环境素养理论模式并未考虑到知识、技能、敏感度等习得与培育性变量之外的因素,如情境因素、主观规范和知觉行为控制等 [134] 。
环境素养理论模式在环境行为研究中的应用主要集中在学生和教师群体的环境教育层面,在旅游者环境行为中的应用研究相对较少。本书将环境素养理论模式在旅游者环境行为研究中的应用成果总结如下(表2-4)。
表2-4 环境素养理论模式在旅游者环境行为研究中的应用
Hines等在借鉴前人理论与研究的基础上,提出了负责任的环境行为模型(Responsible Environmental Behavior Model)(如图2-3所示) [15] ,与“负责任的环境行为”相类似的概念有“环境责任行为”(environmentally responsible behavior)、“亲环境行为”(pro-environmental behavior)、“保护行为”(conservation behavior)、“环境行动”(environmental action)、“有意义的环境行为”(significant environmental behavior)、“环境意义行为”(environmentally significant behavior)、“生态友好行为”(eco-friendly behavior)、“环境保护”(protection of the environment)、“自然保护(protection of nature)”等。Hines等的研究发现,负责任的环境行为与个体的行动策略知识、行动技能、环境问题知识、个人责任感、控制观、态度以及行为意向有关 [15] 。但上述变量因素未能对负责任的环境行为进行有效预测,因为态度与行为意向、行为意向与实际环境行为之间的关系较弱。因此除去上述影响实际负责任的环境行为的影响变量之外,还存在着一些情境因素能对环境行为施加影响。
图2-3 负责任的环境行为模型
由负责任的环境行为理论模型可知,旅游地的情境因素会影响旅游者的环境行为。
有关负责任的环境行为模式在一般环境行为方面应用的研究众多,现部分总结如下(表2-5)。
表2-5 负责任的环境行为模式在一般环境行为研究中的应用
(续表)
这些研究大多将研究对象集中于学生与公民群体,应用负责任的环境行为模式探究个体的环境行为的影响因素以及各影响因素之间的相互作用关系。
有关负责任的环境行为模式在旅游者环境行为方面的应用的研究较多,现部分总结如下(表2-6)。
表2-6 负责任的环境行为模式在旅游者环境行为研究中的应用
(续表)
这些研究都只涉及个体的行动策略知识、行动技能、环境问题知识、个人责任感、控制观、态度、行为意向、社会责任意识、旅游动机等旅游者的个体因素,而未考虑旅游地的情境因素对旅游者环境行为的影响。
价值—信念—规范理论(value-belief-norm theory)是在规范激活理论(norm-activation theory)的基础之上发展而来的。Schwartz提出了规范激活理论以调查亲社会情境下的利他行为意向和行为 [160] 。规范激活理论包含三个解释亲社会行为意向和行为的主要概念,即后果意识、责任归属和个人规范 [160] 。该理论的提出是用来预测利他行为意向和行为的,很多文献已经证明该理论可应用于环境行为研究 [161 165] 。
Stern等将价值理论和新环境范式引入规范激活模型,由此开发了价值—信念—规范理论 [166] 。价值—信念—规范理论是规范激活模型的扩展版本,它可以更好地解释环境行为,并且它包含了环境保护论中的几个重要概念(如环境价值观和生态世界观) [68,96] 。该理论包含了这些新整合的构念和最初建立在规范激活模型中的变量(如后果意识、责任归属和个人规范) [96,166,167] 。
价值—信念—规范理论把价值观整合到模型框架中,探究其对环境行为的影响,拓展了环境行为的研究范畴。价值—信念—规范理论假定个体的环境行为意向和环境行为由个人规范决定,并且这些个人规范由一个连续的过程激活:环境价值观→生态世界观→后果意识→责任归属→个人规范 [96,166,167] 。在价值—信念—规范理论中,环境价值观和生态世界观的地位被突出强调 [167] 。
尽管有些研究中价值尺度并不能很好地预测环境行为 [168] ,但是价值观通常已经被证实为多个国家的环境行为研究中的有效变量和预测因子 [169-173] 。Chen的研究结果表明将价值观与个性、社会规范、态度等变量相结合能够更加准确地预测个体的环境行为 [174] 。Sahin发现当生态利益和经济利益发生冲突时,对环境行为最好的预测因子并不是强加于经济收益的价值观,而是强加于自然环境的早已存在的价值观 [175] 。诸多研究应用价值—信念—规范理论探讨个体的环境行为,并被证实具有良好的可行性 [68,144,167,176-178] 。
Milfont等发现价值—信念—规范理论模型支持了50个国家的环境行为的研究 [179] 。Aguilar-Luzón等的研究显示,尽管个人规范能预测环境习惯,却并不能预测实际的环境行为,主要的变量(如后果意识、责任感、个人规范、行为意向和行为)有复杂的效用,以至于大部分变量会直接影响模型中的下一个变量,同时也会影响模型中的其他变量 [180] 。一些研究者提出了价值—信念—规范模型的扩展版本以提高预测能力 [181,182] 。一些综合了几个模型、针对居民的环保行为的研究结果显示,包含了更多变量的联合模型比传统的单个模型预测效果更好 [68,183] 。
自价值—信念—规范理论提出之后,有些学者将其应用在旅游者环境行为的研究中,本书对这些研究成果总结如下(表2-7)。
表2-7 价值—信念—规范理论模式在旅游者环境行为研究中的应用
如2.1.5部分所述,计划行为理论是由理性行为理论发展而来的,该理论是一种专注于解释和预测明确定义的人类行为的认知模型。该理论认为,人的行为是依据他们的行为意向及行为控制观念进行的,而行为意向受到行为态度、主观规范及知觉行为控制的影响。
有研究发现增加情境因素和其他变量能够提高计划行为理论的解释和预测能力 [187] 。
计划行为理论在一般环境行为领域的应用研究非常多,其主要的研究对象集中于居民和学生群体,本书对其部分研究成果总结如下(表2-8)。
表2-8 计划行为理论模式在一般环境行为研究中的应用
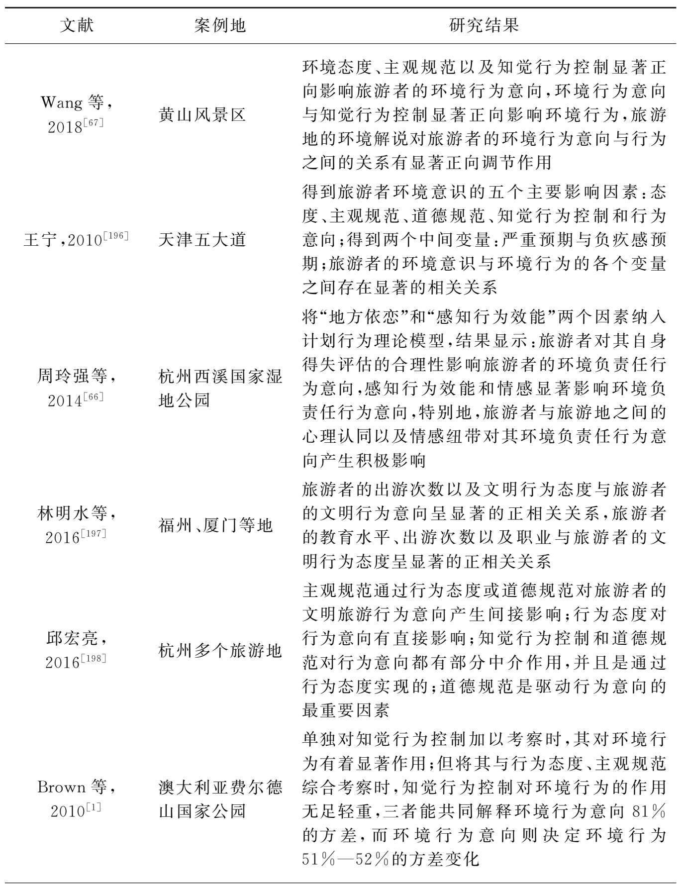
诸多学者利用计划行为理论对旅游者的环境行为进行了研究,本书部分总结如下(表2-9)。
表2-9 计划行为理论模式在旅游者环境行为研究中的应用
(续表)
对于上述四种环境行为研究的常用模式,从研究内容、优点和不足等方面作出比较,详见表2-10。
环境素养理论模式、负责任的环境行为模式、价值—信念—规范理论有各自的优点,但也有各自的不足之处。环境素养理论模式和负责任的环境行为模式都预设“环境行为是可以通过习得而形成的行为,是一种偶然的事件,是几个变数相互作用的结果”,因此它们有严重的决定论以及行为主义论的倾向,它们都主张环境行为是可以被推导和预测出来的,可以加以修正和塑造 [199] 。换句话说,其对于环境教育影响环境行为的作用过于夸大了,而对培育与习得性的变数以外的影响因素诸如技能、知识、敏感性等关注不够。价值—信念—规范理论模式也有其明显的缺点,该理论预先假设环境责任感能够影响环境行为,将重点放在对于因果关系(价值观—信念—个人规范)的验证上,而对于环境责任感对环境行为的影响机制的探究不足,同时也会给人造成一种错觉,即影响因素和结果之间是单线决定的,而忽略了各个影响因素间的多重路径及其相互作用 [200] 。而计划行为理论模式则比较完善,可用于解释和预测明确定义的人类行为,也考虑到了行为完全不受个体控制的情形。因此,本研究采用计划行为理论能够较为全面地研究旅游者环境行为的影响因素和形成机制。
表2-10四种环境行为研究模式比较