



原理图的绘制-1
绘制图2-53所示的单电源变双电源电路。
电路原理:图2-53中时基电路555接成稳态电路,引脚3输出频率为20kHz、占空比为1:1的方波。引脚3为高电平时,C4被充电;低电平时,C3被充电。由于VD1、VD2的存在,C3、C4在电路中只充电不放电,充电最大值为EC,将B端接地,在A、C两端就得到±EC的双电源,电路电流输出超过50mA。
图2-53 单电源变双电源电路
导线是电气连接中最基本的组成单位,单张原理图上的任何电气连接都可以通过导线建立,下面通过原理图中两个引脚——NE555D的引脚4与电容C1的连接为例,说明导线的绘制步骤。
【例2-4】 实现图2-53所示单电源变双电源电路的导线连接。
1)执行“Place”→“Wire”命令或单击“Wiring”工具栏中的
按钮,此时鼠标指针变成了十字形状,并附加一个叉号显示在工作窗口中,如图2-54所示。
图2-54 导线连接示例
2)系统进入连线状态,将鼠标指针移到电容C1的第1引脚,会自动出现一个默认蓝色“×”,单击确定导线的起点,如图2-55a所示。然后开始绘制导线。
3)移动鼠标拖动导线线头,在转折点处单击确定,每次转折都需要单击,如图2-55b所示。
4)当到达导线的末端时,再次单击确定导线的终点即完成,如图2-55c所示。当一条导线绘制完成后,整条导线的颜色变为蓝色,如图2-55d所示。
图2-55 导线连接过程
a)确定连线起点 b)确定连线折点 c)确定连线终点 d)连线完毕
5)绘制完一条导线后,系统仍然处于绘制导线命令状态。将鼠标指针移动到新的位置后,重复1)~4)的操作,可以继续绘制其他导线。
6)如果对某条导线的样式不满意,如导线宽度、颜色等,设计者可以双击该条导线,此时将出现“Wire”属性面板,如图2-56所示。可以在此属性面板中重新设置导线的线宽和颜色等。
图2-56 “Wire”属性面板
※划重点:导线布线模式切换
Altium Designer 20提供了4种导线模式:90°布线、45°布线、任意角度布线和自动布线,如图2-57所示。在绘制导线过程中,按下〈Shift+Space〉键可以在各种模式间循环切换。当切换到:90°布线模式(或45°布线模式)时,按〈Space〉键可以进一步确定是以90°(或45°)线段开始,还是以90°(或45°)线段结束。当使用〈Shift+Space〉键切换导线到任意布线模式(或自动布线模式)时,再按〈Space〉键可以在任意布线模式与自动布线模式间切换。
图2-57 布线模式
a)90°布线 b)45°布线 c)任意角度布线 d)自动布线
电源和接地元器件可以使用“Utilities”工具栏“Power Sourse”工具上对应的命令来选取,如图2-58所示。电源和接地元器件还可以通过执行“Place”→“Power Port”命令来调用,或单击“Schematic Standard”工具栏中的
和
按钮。
【例2-5】 实现图2-53所示单电源变双电源电路的元器件放置。
1)根据需要可选择“Utilities”工具栏中的某一电源元器件,这时鼠标指针变为十字形状,并拖动该图形符号,移动鼠标指针到图纸上合适的位置单击,即可放置该元器件。
2)在放置过程中和放置后都可以对其属性进行编辑。在放置电源元器件的过程中,按〈Tab〉键,将会出现图2-59所示的“Power Port”属性面板。对于已放置了的电源元器件,在该元器件上双击,或在该元器件上右击,在弹出的快捷菜单中选择“Properties”命令,也可以打开“Power Port”属性面板。
图2-58 “Power Sourse”工具
图2-59 “Power Port”属性面板
3)在“Power Port”属性面板中可以编辑电源元器件属性,在“Name”文本框可修改电源元器件的网络名称;在“Rotation”下拉列表框中选择旋转角度,如图2-60所示;在“Style”下拉列表框中选择符号样式,如图2-61所示。
图2-60 选择旋转角度
图2-61 选择符号样式
4)分别放置3个电源元器件,第1个“Name”设置为“GND”,“Style”设置为“Power Ground”;第2个“Name”设置为“3V~15V”,“Style”设置为“Circle”;第3个“Name”设置为“(-3V)~(-15V)”,“Style”设置为“Circle”;放置电源符号并进行连线,如图2-62所示。
※划重点:电源元器件连接关系的确定。
在工程应用中,电源和接地都有特定的符号形式,要按照通用的符号形式选择电源和接地符号的“Style”。而在原理图中是根据网络名称确定连接,图2-63所示的3个电源符号,若在同一个原理图中出现就被认为是连接在一起的。
图2-62 放置电源符号
图2-63 相同连接的电源元器件
在原理图上,网络标号将被应用在元器件引脚、导线、电源/接地符号等具有电气特性的对象上,用于描述被应用对象所在的网络。
网络标号是实际电气连接导线的序号,它可代替有形导线,可使原理图变得整洁美观。具有相同网络标号的导线,不管在原理图上是否通过导线连接在一起,都被看作同一个连接。因此它多用于层次式电路或多重式电路的各个模块电路之间的连接,这个功能在印制电路板布线时十分重要。
对单页式、层次式或是多重式电路,都可以使用网络标号来定义某些网络,使它们具有电气连接关系。
【例2-6】 在图2-53所示的U1元器件引脚5设置网络标号。
1)执行“Place”→“Net Label”命令,或单击“Wiring”工具栏中的
按钮。
2)此时,鼠标指针将变成十字形状,并且将随着网络标号在工作窗口内移动,如图2-64所示,网络标号的长度是按最近一次使用的字符串的长度确定的。接着按〈Tab〉键,工作窗口内将出现图2-65所示的“Net Label”属性面板。
图2-64 放置网络标号
图2-65 “Net Label”属性面板
“Net Label”属性面板中主要选项的功能如下。
● Rotation:设置网络名称放置的方向,在其下拉列表框中包括4个选项,分别是“0 Degrees”“90 Degrees”“180 Degrees”和“270 Degrees”。
● Net Name:设置网络名称,也可以在其下拉列表中选择一个网络名称。
● Font:设置所要放置文字的字体。
● Justification:设置网络标号在放置点的方向位置。
3)设置结束后,关闭“Net Label”属性面板,并单击
按钮确认。将虚线框移到所需标注的引脚或连线的上方单击,即可放置网络标号,如图2-66所示。
图2-66 网络标号示例
4)右击或按〈Esc〉键,即可退出放置网络标号状态。
※划重点:网络标号放置的位置
1)网络标号要放置在元器件引脚引出导线上,不要直接放置在元器件引脚上。
2)网络标号名称采用英文输入法。
原理图的绘制-2
在绘制电路原理图的过程中,为提高原理图的可读性,此时可采用总线连接,这样可以减少连接导线的工作量,同时也可使原理图更加美观。
所谓总线就是用一条线来代表数条并行的导线。设计电路原理图的过程中,合理地设置总线可以缩短原理图的绘制过程,使原理图图样简洁明了。图2-67显示了导线连接与总线连接的对比,在第1处采用导线直接连接,而在第2处采用总线连接,两种电气连接方式各有优点,设计者应根据原理图的布局、直观展示,以及绘制图形的需要等多方面考虑选择使用哪种连接方式。
图2-67 导线连接与总线连接对比
【例2-7】 绘制总线。
绘制总线之前需要对元器件引脚进行网络标号标注,标明电气连接,如图2-68所示。下面介绍绘制总线的步骤。
1)执行绘制总线的菜单命令“Place”→“Bus”,或单击“Wiring”工具栏中的
按钮。
2)此时,鼠标指针将变成十字形状,系统进入绘制总线命令状态。与绘制导线的方法类似,将鼠标指针移到合适位置单击,确定总线的起点,然后开始绘制总线。
3)移动鼠标指针拖动总线线头,在转折位置单击以确定总线转折点的位置,每转折一次都需要单击一次。当导线的末端到达目标点,再次单击确定导线的终点。
4)右击或按〈Esc〉键,结束这条总线的绘制过程,如图2-69所示。
5)绘制完一条总线后,系统仍然处于绘制总线命令状态。此时右击或按〈Esc〉键,即可退出绘制总线命令状态。
图2-68 绘制总线前的网络标号
6)如果对某条总线的样式不满意,如总线宽度、颜色等,可以双击该条总线,此时将出现“Bus”属性面板,如图2-70所示。可在此对话框中重新设置总线的线宽和颜色等。
图2-69 总线绘制完成
图2-70 “Bus”属性面板
【例2-8】 绘制总线分支。
总线分支是单一导线进出总线的端点。导线与总线连接时必须使用总线分支,总线和总线分支没有任何的电气连接意义,只是让电路图看上去更有专业水平,因此电气连接功能要由网络标号来完成。绘制总线分支的步骤如下。
1)执行“Place”→“Bus Entry”命令,或单击“Wiring”工具栏中的“总线分支”
按钮。
2)执行绘制总线分支命令后,鼠标指针变成十字形状,并有分支线悬浮在鼠标指针上。如果需要改变分支线的方向,仅需要按〈Space〉键即可。
3)移动鼠标指针到所要放置总线分支的位置,鼠标指针上出现两个十字叉,单击即可完成第一个总线分支的放置。依次可以放置所有的总线分支。
4)绘制完所有的总线分支后,右击或按〈Esc〉键退出绘制总线分支状态,鼠标指针由十字形状变成箭头。
在绘制总线分支状态下,按〈Tab〉键,将弹出“Bus Entry”属性面板,或者在退出绘制总线分支状态后,双击总线分支同样弹出“Bus Entry”属性面板,如图2-71所示。在“Bus Entry”属性面板中,可以设置颜色和线宽,“Start(X/Y)”“End(X/Y)”和“Size(X/Y)”3个选项一般不需要设置,采用默认设置即可。总线分支放置后,即可完成总线的绘制,放置好分支的总线如图2-72所示。
图2-71 “Bus Entry”属性面板
※划重点:总线分支不能用导线代替
1)总线分支不能用导线代替,图2-73中圈1中为导线绘制,圈2中为总线分支绘制,在图中总线分支绘制的有白点标记。
2)在总线分支和元器件引脚之间必须有一段导线连接。
图2-72 放置好分支的总线
图2-73 导线与总线分支区别
在设计电路原理图时,一个网络与另一个网络的电气连接有3种形式:通过实际导线连接;通过相同的网络名称实现两个网络之间的电气连接;相同网络名称的输入/输出端口(I/O端口),在电气意义上是连接的,输入/输出端口是层次原理图设计中不可缺少的组件。
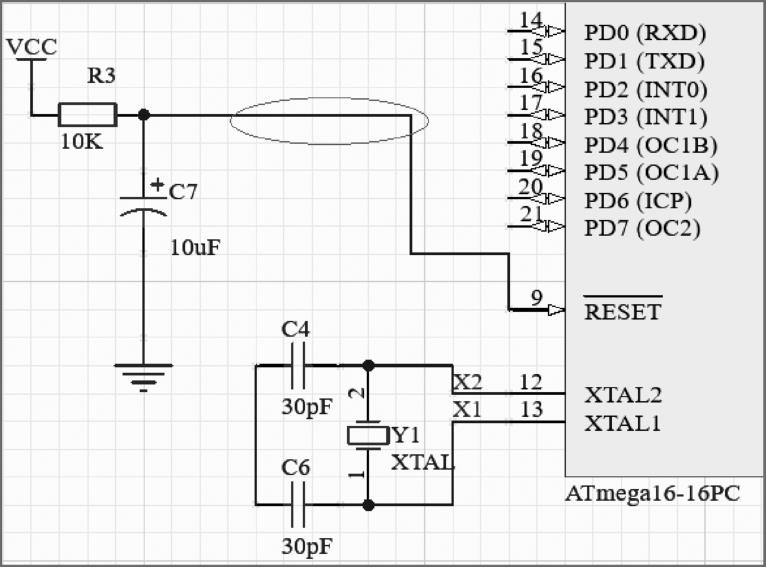
【例2-9】 图2-74中全选导线改用输入/输出端口实现连接。
图2-74 单片机复位电路
绘制输入/输出端口的步骤如下。
1)执行“Place”→“Port”命令或单击“Wiring”工具栏中的
按钮。
2)启动绘制输入/输出端口命令后,鼠标指针变成十字形状,同时一个输入/输出端口图标悬浮在鼠标指针上。
3)在放置输入/输出端口状态下,按〈Tab〉键,或者在退出放置输入/输出端口状态后,双击放置的输入/输出端口符号,将弹出“Port”属性面板,如图2-75所示。设置“Name”为“RESET”,设置“I/O Type”为“Output”。
“Port”属性面板中主要选项的说明如下。
● Name:用于定义端口的名称,具有相同名称的I/O端口在电气意义上是连接在一起的。
● I/O Type:用于设置端口的电气特性,包括未确定类型(Unspecified)、输出端口类型(Output)、输入端口类型(Input)、双向端口类型(Bidirectional)4种。
● Font:设置端口文字的字体、大小和颜色等。
● Alignment:设置输入/输出端口名称在端口符号中的位置,包括“居左”“居中”和“居右”3种。
● Border:用于设置端口边框的类型和颜色。
● Fill:用于设置端口内的填充色。
4)移动鼠标指针到原理图复位电路的合适位置,在鼠标指针与导线相交处会出现“×”,表明实现了电气连接。单击即可定位输出端口的一端,移动鼠标指针使输出端口大小合适,单击完成输出端口的放置。
5)按〈Tab〉键再次进入图2-75所示的“Port”属性面板,设置“Name”为“RESET”,设置“I/O Type”为“Input”,在单片机的引脚9放置输入端口。
6)右击退出绘制输入/输出端口状态,结果如图2-76所示。
图2-75 “Port”属性面板
图2-76 输入/输出端口实现的电气连接
Altium Designer 20可采用信号线束对导线和总线的连接进行扩展。可以将单条布线和总线汇集在一起进行连接,大大简化了原理图整体电气配线路径和设计的复杂性,使原理图可读性增强。信号线束的使用可配合输入/输出端口,在多个原理图之间建立连接。利用线束连接器将单条导线或总线配置到线束入口,线束通过线束入口的名称识别每一条导线或总线,从而建立起电气连接。
【例2-10】 在单片机端口放置信号线束。
(1)放置线束连接器(Harness Connector)
1)执行“Place”→“Harness”→“Harness Connector”命令,或者单击“Wiring”工具栏中的
按钮。鼠标指针变为十字形状,带有一个线束连接器符号,如图2-77所示。
2)移动鼠标指针到适当位置,单击确定连接器的初始位置。然后拖动鼠标使连接器的大小合适,再次单击既完成了线束连接器的放置。
3)双击放置的线束连接器或在放置状态下按〈Tab〉键,打开“Harness Connector”属性面板,如图2-78所示。在该属性面板中可设置线束连接器的相关属性,如初始位置、方向、边界颜色、填充颜色等。其中“Harness Type”文本框可设置线束连接器名称,如“port1”。
图2-77 开始放置线束连接器
图2-78 “Harness Connector”属性面板
4)设置完毕,关闭“Harness Connector”属性面板。
(2)放置线束入口
1)执行“Place”→“Harness”→“Harness Entry”命令,或者单击“Wiring”工具栏中的
按钮。鼠标指针变为十字形状,带有一个线束入口符号,并附有初始顺序名。
2)移动鼠标指针到线束连接器,自动捕捉到电气连接,此时单击即可完成放置,根据需要可连续放置线束入口,如图2-79所示。该线束连接器将两条总线信号汇集在了一起,右击退出放置状态。
3)双击放置的线束连接器或在放置状态下按〈Tab〉键。打开“Harness Entry”属性面板,如图2-80所示。在“Harness Name”文本框输入线束入口名称,如“DB0”。也可以根据需要设置字体、字体大小和颜色等。
4)定义线束入口连接,对应单片机的端口,每个连接对应一个网络名称,如图2-81所示。设置完毕,关闭“Harness Entry”属性面板。
图2-79 放置线束入口
图2-80 线束入口属性设置完成
图2-81 完成信号线束绘制
※划重点:线束的电气连接
1)在层次原理图的设计中,若线束连接器放置在不同的子原理图,则彼此之间的连通性通过线束类型实现。
2)线束入口既可以单独放置,也可以在图2-78所示的“Harness Connector”属性面板的“Entries”选项组中,直接添加或者删除线束入口。
图2-82 放置信号线束
(3)放置信号线束
1)执行“Place”→“Harness”→“Signal Harness”命令,或者单击“Wiring”工具栏中的
按钮。鼠标指针变为十字形状,移动鼠标指针到起始点,如图2-82所示,移动鼠标指针完成连接,信号线束的绘制与导线的绘制一致。
2)双击放置的线束连接器或在放置状态下按〈Tab〉键,打开“Signal Harness”属性面板,如图2-83所示。“Width”文本框可设置信号线束宽度类型。
3)设置完毕,关闭“Signal Harness”属性面板。此时,信号线束如图2-84所示。
(4)放置预定义的线束连接器
1)执行“Place”→“Harness”→“Predefined Harness Connector”命令,打开“Place Predefined Harness Connector”对话框。在“Harness connectors”列表框中列出了当前工程中所有可用线束连接器,如图2-85所示。
图2-83 “Signal Harness”属性面板
图2-84 信号线束放置完成
2)选中其中一个线束连接器,在对话框的右侧可设置是否添加端口,是否添加信号线束以及是否分类线束入口等。
3)设置完毕,单击“OK”按钮关闭对话框。鼠标指针变为十字形状,带有一个定义好的线束连接器和端口,且线束入口分类显示如图2-86所示。
图2-85 “Place Predefined Harness Connector”对话框
图2-86 预定义的线束连接器
※划重点:预定义的线束连接器编辑
按〈Space〉键可调整放置方向,按〈X〉键可左右镜像翻转,按〈Y〉键可调整线束入口的显示顺序。