



中南大学湘雅医院成立于1906年,是我国最早的西医院之一,至今已有112年历史;也是国家首批临床重点专科护理建设项目单位,2010—2013年连续四年荣获国家卫生健康委颁发的“医院改革创新奖”;拥有6个国家重点学科、25个国家临床重点专科、2个国家级科研平台、24个部省级重点实验室和研究中心,也是国家老年疾病临床医学研究中心单位,2017年SCIE数据库收录论文数量居全国医疗机构第五。
为践行《静脉治疗护理技术操作规范》(以下简称《静脉治疗规范》),我院组织静脉治疗、药学、血管外科、医院感染控制、超声放射影像、皮肤、烧伤、伤口等多学科专家组成MDT(Multi-disciplinary Team)专家团队,强强联合,为患者安全输液保驾护航;同时建立了先进的静脉药物配置中心(pharmacy intravenous admixture services,PIVAS)、血管通路培训中心、PICC(peripherally inserted central catheter)置管与维护中心。为保障落实操作规范,依据《静脉治疗规范》,护理部完善了14项静疗护理技术操作流程,26项静疗并发症的评估与处理流程,10项静脉治疗应急预案,并规范了静脉治疗质量查检表、中心静脉置管知情同意书、拔管记录单、健康宣教单等。
自《静脉治疗规范》实施以来,我院将《静脉治疗规范》纳入护士、医师、药师三基培训与考核,从知识、技能、认证三个方面,规范所有从事静脉治疗操作医务人员的行为,并通过远程网络教育系统进行静脉治疗规范解读,范围覆盖包括黑龙江、江西、青海、西藏、新疆等23个省(直辖市、自治区)的251家医院。
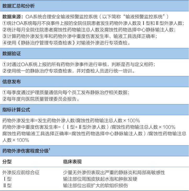
为了监控标准执行过程,通过查阅国内外文献、专家函询及本院药物外渗不良事件上报情况,我们确定了药物外渗发生率、药物外渗中重度伤害发生率作为静脉治疗质量监控指标,并建立了相关指标说明书;定义外渗发生率、外渗中重度伤害发生率、明确了纳入和排除标准、数据收集方法、数据汇总、分析及验证、信息发布、指标的目标/阈值、指标计算公式、药物外渗伤害程度分级(表1)。
表1 中南大学湘雅医院静脉治疗质量监控指标说明书
续表
通过持续监控发现,2015年4~6月,药物外渗发生率0.22%~0.36%(目标值≤0.20%),药物外渗中重度伤害发生率0.11%~0.15%(目标值≤0.10%),药物外渗发生率和中重度药物外渗伤害发生率持续不达标。针对此情况,护理部静脉治疗质量管理小组,对药物外渗排名前10的科室进行现场查检,找出导致药物外渗发生率高的主要原因有:输液工具选择不当、药物性质认识不足、健康宣教落实不到位。
我们以降低药物外渗作为持续改进项目,以控制药物外渗发生率≤0.20%,药物外渗中重度伤害发生率≤0.10%为改进目标,并通过运用思维导图(图1)设计药物外渗系统化干预策略,并严格落实,包括:组建多部门管理团队、开展系统科学培训、规范输液工具选择、标准化药物外渗处理、药物外渗风险预警管理。
图1 思维导图
在静脉治疗MDT专家团队的基础上,我院组建以护理部、医务部、药学部、网络信息中心为主的多部门药物外渗管理团队,以进一步加强部门间沟通与合作。护理部负责评估、预防、预警及药物外渗处理;医务部负责协调,参与外渗预防处理;药学部负责界定药物性质,指导外渗处理;网络信息中心负责构建智能化信息系统,实时在线智能提醒药物性质及输液工具选择。
通过对全院护士进行药物外渗知、信、行调研,明确培训需求,开展系统科学培训。确定培训内容为:药物性质评估、输液工具选择、药物外渗处理。采用有影响力的骨干人物(power opinion leader,POL)行为干预培训模式,即通过对科室不同层级护士中有影响力的骨干护士进行药物外渗系统培训,使其在工作中对同伴持续传播外渗相关防治知识,示范外渗预防处理的正确方法;并定期组织POL护士重聚与反馈,了解POL护士在传播外渗防治知识及示范外渗预防处理的过程中,存在的问题、困难与对策,POL护士之间进行经验交流,取长补短,出谋划策,达成共识。这种从群众中来到群众中去的干预策略,紧贴临床实践,容易在护士中产生共鸣,大大改善了干预的效果,最终达到改善科室全体护士有关外渗防治的技能。
输液工具选择不正确带来的最直接后果就是药物外渗,而我院现状调查结果显示,全院69个护理单元腐蚀性药物输液工具选择正确率均值不到60%。同期,某科室有一位慢性肾功能衰竭的患者,由于骨代谢异常需要输注腐蚀性药物——葡萄糖酸钙,由于家属拒绝中心静脉置管,在必须要保留未来动静脉瘘的情况下,护士无奈选择右下肢留置针输液。但刚输液不久,发生了药物外渗!针对该典型案例,我们进行根因分析,绘制鱼骨图(图2)。分别对人员、管理、材料三个维度,患者、护士、制度、督查、培训、团队、输液工具、药物8个方面进行深入剖析,发现没有正确选择输液工具的主要原因是①护士的风险评估意识不足;②宣教不充分;③患者/家属依从性差;④管理上缺乏可操作的输液工具选择指引。
针对以上原因,我们采取了以下整改措施:①在药学部的协助下,对药物性质进行分类;明确高危外渗药物的种类,并建立全院高危外渗药物输液工具指引及专科特色的高危外渗药物输液工具指引。②对患者和家属采用图文并茂的宣教单、宣教视频,动态指引图等可视化方法,帮助患者或家属认识正确选择输液工具的重要性。③对护士采取多形式的沟通培训,如护患沟通情景模拟培训、静脉治疗规范辩论赛、PICC健康教育大赛;并推行以Teach-back(回授法)的健康教育方法宣讲外渗发生原因及后果,指导患者正确选择输液工具及置管后正确维护,获取患者反馈;环环相扣,改善护士沟通技巧,提高护士宣教能力。④针对病情严重、置管困难及置管高并发症风险等特殊病例,在国内首创由静疗专家、律师、医生、患者或家属组成的“四位一体”高风险谈话,并形成医院文件和常规制度,提高了患者对药物外渗风险的理解力。通过一系列的努力,2015—2018年全院腐蚀性药物输液工具选择正确率,连续四年稳步提升,从59.49%提升到88.55%(图3)。
图2 输液工具选择不正确原因分析
尽管药物外渗可防可控,但目前仍无法完全避免。根据《静脉治疗规范》及临床需求,我们构建了药物外渗程度评估表、药物外渗SBAR(situation background assessment recommendation)沟通模式表、常见药物外渗处理指引、药物外渗应急处理流程以及MDT响应流程。层层递进的流程指引帮助临床护士,做出正确的处理决策!
图3 全院腐蚀性药物输液工具选择正确率
创新药物外渗风险预警管理,设计并应用基于循证的药物外渗风险评估及预防策略。为了使药物外渗的防控变成长效机制,更具操作性,医护药联合携手研发并应用合理安全输液智能预警监控系统,实现了实时在线高危外渗药物警示、输液工具智能决策、药物外渗、静脉炎、导管堵塞等、静脉治疗并发症处理指引在线报告及大数据收集分析与评价,可对全院输液工具选择的正确率及并发症处理的有效性,进行实时动态监控,及时干预(图4~图5)。
图4 合理安全输液预警监控系统
图5 腐蚀性药物输液工具合理使用正确率
2015—2018年,全院药物外渗发生率持续下降,分别为0.184%、0.148%、0.131%、0.116%,药物外渗中重度伤害发生率分别为0.087%、0.073%、0.057%、0.040%,完全达到既定目标。此外,全院腐蚀性药物输液工具选择正确率从59.49%提升到88.55%,护士药物外渗知、信、行得分显著提高;规范并形成了输液工具选择、药物外渗处理等标准化作业书,并在区域推广。
湘雅医院静疗团队研发了国内首个医护药一体化合理安全输液智能预警监控系统,能实现药物说明书在线查询、高危外渗药物警示、输液工具选择、药物外渗处理等人工智能预警与决策及实时监控,此系统向10家省市级医院推广应用。为解决上腔静脉阻塞化疗患者的输液难题,团队在国内开展经大腿中部股浅静脉PICC置管,获得医生、护士、患者的好评,研究成果在2016年世界肺癌大会及2017年世界肿瘤大会上作主题发言,在国内多个学术交流会上进行专题讲座,受众2 000余人次,并培养86名全国PICC专科护士应用此方法。主办全国静疗培训会6次,受众近2 000名;定点帮扶基层医院10家;建立全国“医护患”PICC立体维护网点155家;创建“静疗惠”自媒体品牌,点击量达38 000人次。总之,通过多途径将践行《静脉治疗规范》的湘雅模式在区域推广。
团队在国内率先将POL行为干预培训模式引入到《静脉治疗规范》培训中,以此探索长效改变护士行为的培训模式。培训有影响力的骨干护士48名,并通过这些护士在日常工作中对其同伴进行持续的静脉治疗相关知识传播和正确的静脉治疗操作示范,潜移默化改变其同伴不规范静脉治疗行为,最终在科室中形成遵循静脉治疗规范的群体行为,达到降低药物外渗的目的。
在执行《静脉治疗规范》的五年里,医院获得静脉治疗发明专利1项、实用新型专利20项、主持课题4项、主编专著2本、发表SCI 4篇、Medline 4篇、CSCD 6篇、统计源20篇;并获得了多项国家级及省级荣誉:首届国家医疗相关标准执行竞技赛卓越案例,中华护理学会创新发明奖,全国静脉输液护理专项科研课题研究方案特等奖,第三季“循道杯”全国总决赛一等奖,联合国艾滋病规划署、世界劳工组织、中国人力资源和社会保障部联合颁发的医院职业安全健康优秀单位,中华护理杂志社全国PICC最佳研究方案,湖南省科学技术进步奖,中南大学医疗新技术成果奖等。
标准的出台,为临床静脉治疗点亮了一盏明灯!在践行标准的过程中,我们一路收获一路思考。我们通过探索,找到了如何预测药物外渗早期风险、怎样鉴别疑难罕见并发症、如何应对超出规范的特殊情形的答案:研发并应用预警监控系统实现药物外渗早期风险预防智能决策;多学科协作,规范静脉治疗罕见并发症的预警、评估与处理;对超出规范的特殊情形,通过循证和创新探索新方法。
在执行标准的路上,我们采用了系统标准培训,推进标准落实;多学科合作,规范并发症处理;“四位一体”高风险谈话,确保患者知情同意;安全输液软件,实时预警监控;科学管理工具,持续质量改进;确保了标准的落实。
守护针尖上的安全,就是守护人类健康!不忘初心,方得始终!践行标准,我们一直在路上……
(李映兰 贺连香)