



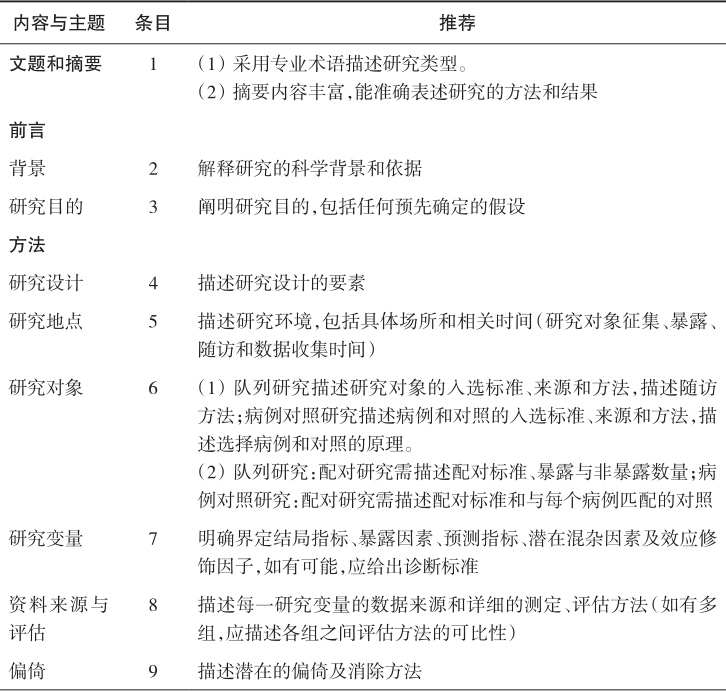
图12-1 队列研究的设计模式
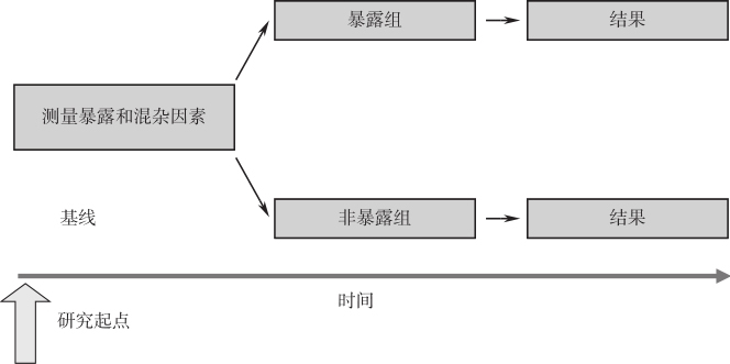
队列研究(设计模式见图12-1)是将一群研究对象按是否暴露于某种因素分为暴露组与非暴露组,追踪其各自发病的结局,比较两者发病结局的差异,以研究疾病与暴露之间的因果关系,分为前瞻性队列研究和回顾性队列研究。前瞻性队列研究是以因素分组,开始观察时病例还未出现,需追踪观察一段时间才可得到最终的分析结果。性质是前瞻性的,从现在一直追踪到将来,是队列研究的一般形式,设计模式见图12-2。回顾性队列研究又称历史性队列研究,是追溯过去某个时期的人群对某种因素的暴露史,然后追查到现在的发病或死亡情况。研究开始时事件已经发生,因此性质是回顾性的,时间是从过去追查到现在,设计模式见图12-3。队列研究的优点为可设立前瞻性的同期对照,可信度较高,是临床最常见的研究类型之一;局限性为时间长,失访率高,费用高;入选与排除标准较为严格,使分组具有可比性。
图12-2 前瞻性队列研究的设计模式
图12-3 回顾性队列研究的设计模式
病例对照研究是选择患有特定疾病的人群作为病例组和未患这种疾病的人群作为对照组,调查两组人群过去暴露于某种(或某些)可能危险因素的比例,判断暴露于危险因素是否与疾病有关联及关联程度大小的一种观察性研究方法,设计模式见图12-4。病例对照研究选择病例(一般是新发病例),并为病例选择合适的对照(对照要来自产生病例源人群的非患者,具有可比性),看暴露的比例在病例组和对照组的比值(OR),以此来判断暴露对疾病的影响。病例对照研究的优点为省人、省时、省钱,可分析多个因素;局限性为极易产生偏倚。
图12-4 病例对照研究的设计模式
横断面研究是在某一时点或相当短的时间内(如1天、1周或1个月)对某一人群中有关疾病或临床事件的患病(或发生)状况及影响因素进行调查分析(普查、抽样调查),只调查该时间点,没有随访,没有跟踪,设计模式见图12-5。研究目的是了解某一疾病或临床事件的发生状况及其影响因素,围绕研究目的开展调查。它的特点是对暴露因素和患病情况同时进行调查,调查的对象是具有某种特征的自然人群。优点为一次研究可同时观察多种因素,可以形成较多的成果,还可以为后续研究提供基础;缺点为难以判断因果的时相关系,极易产生偏倚。
病例对照研究 vs 队列研究:当我们先知道结局,回头去寻找不同结局患者的暴露因素时(如基于某一时间点的结局,回溯患者是否具有某些危险因素),这时的研究就是病例对照研究。病例对照研究的一大特点是我们是从结局回追暴露,因此我们只能得到出现结局与未出现结局这2类患者的暴露情况。而如果在一个观察性研究中,我们一开始就只收集暴露情况,这样就能明确暴露因素是在患病之前。经过一段时间的观察,我们看看暴露与否是否会影响结局的发生。这种研究称为队列研究。具体差别见表12-1。
图12-5 横断面研究的设计模式
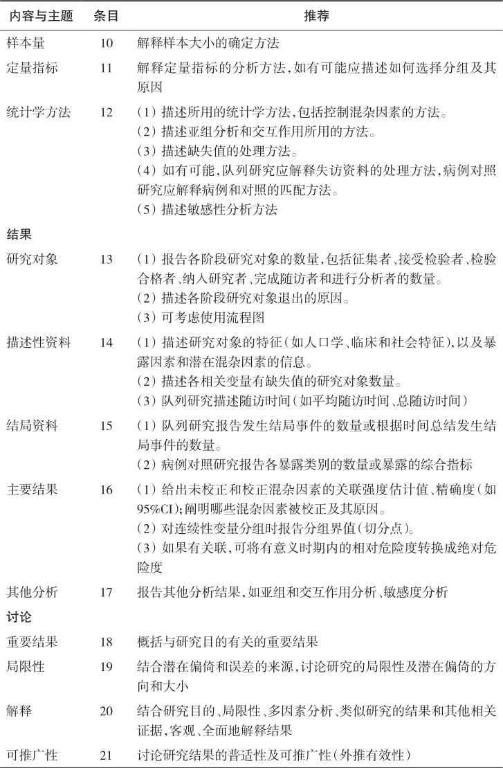
表12-1 队列研究与病例对照研究的区别
目前观察性研究普遍存在报告不完整和不规范的问题,准确、翔实地报道观察性研究的设计、方法、实施及结果对于客观反映论文的学术水平、应用价值及成果推广、利用等具有重要意义。为了规范观察性研究的报告,2004年一个由方法学家、科研人员及编辑组成的国际性合作小组成立,就3种主要的流行病学观察性研究(队列研究、病例对照研究、横断面研究)的报告内容制定规范,即STROBE(strengthening the reporting of observational studies in epidemiology)声明 [1-2] 。随着研究的不断深入,工作组经过反复讨论、磋商,并于2005年4月、2005年9月和2007年10月分别对STROBE声明进行修订,使其更加全面、细致,更具科学性、合理性。STROBE清单第4版(2007年10月修订)包括六大部分共22个条目,具体见表12-2。
表12-2 STROBE声明清单 [1-2]
续表
续表
(朱建红 鲁雨心)