



随机临床试验在设计、实施和分析中存在的缺陷会导致偏倚,严格设计和实施的研究更能得到接近真实的结果。因此,对随机对照试验进行偏倚风险的评估十分重要。
临床试验的偏倚评价包含2个方面的内容:一是外部真实性,指研究结果是否可以应用于研究对象以外的其他人群,即结果的实用价值与推广应用情况,主要与研究对象的特征、研究措施的实施方法和结果的选择密切相关;二是内部真实性,指单个研究结果接近真实值的程度,即受各种偏倚因素的影响情况。内部真实性评价通常描述为“方法学质量评价”或“质量评价”,但Cochrane系统评价手册认为“研究质量”和“研究偏倚”是有区别的,“偏倚”更能真实地反映研究存在的缺陷。本节将对随机对照试验常用的方法学质量评价工具Jadad量表和Cochrane偏倚风险评估工具进行简单介绍。
目前用于临床试验的评价工具,大多数是评价量表(scales),其每个评价条目都有一个量化的评分,最后以总分来评价该临床试验的质量,如Jadad量表;还有一些是评价清单(checklist),由具体的问题构成,仅能逐个条目进行评价。相比评价清单,评价量表的优势是对临床试验进行总体评价,并且纳入与内部真实性没有直接联系的评估标准。
Jadad量表是被广泛用于评价随机对照试验的量表。Jadad量表的最大的优点在于直接评价那些经过验证的、与试验效应估计中的偏倚有直接关系的试验特征,在实际应用中简单易行,具有一定的科学性,尤其是在以药物临床试验为主的非开放式随机对照试验质量评价中发挥重要作用,得到大多数学者的认可。但其最大的一个缺陷是质量的评定时依赖于报告中可以获得的信息,其强调的是研究报告而非实施过程。
Cochrane协作网推荐的偏倚风险评估工具既不是量表也不是清单,而是基于“维度评估”,即对研究质量的不同方面进行严格独立评估。Cochrane偏倚风险评估工具更注重临床试验的“实施”,其评价的是临床试验的实施情况,而不是简单地评价临床试验报道情况。目前,多数学者推荐使用Cochrane偏倚风险评估工具评价随机对照试验的质量。
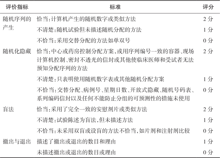
Jadad量表(Jadad scale)是由Jadad等于1996年发布的,其最初目的是评价疼痛治疗的随机对照试验的质量。Jadad量表从随机序列的产生、盲法、退出与失访3个方面进行评价,采用0~5分记分法,≤2分视为低质量研究,≥3分则为高质量研究(表10-2)。
表10-2 Jadad量表(5分)
Jadad量表虽然简单实用,但仍存在一定的缺陷。由于Jadad量表未涉及随机隐藏的评价,故在使用该量表时应加上随机化隐藏作为补充,从而形成改良的Jadad量表(表10-3)。改良的Jadad量表采用0~7分记分法,1~3分被认为是低质量研究,4~7分被认为是高质量研究。
表10-3 改良的Jadad量表(7分)
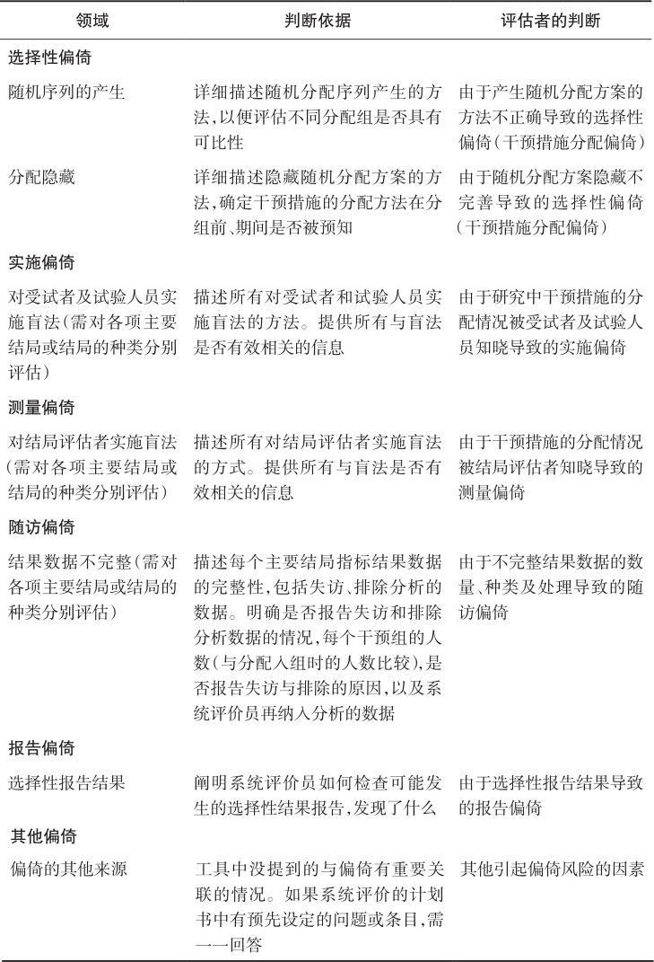
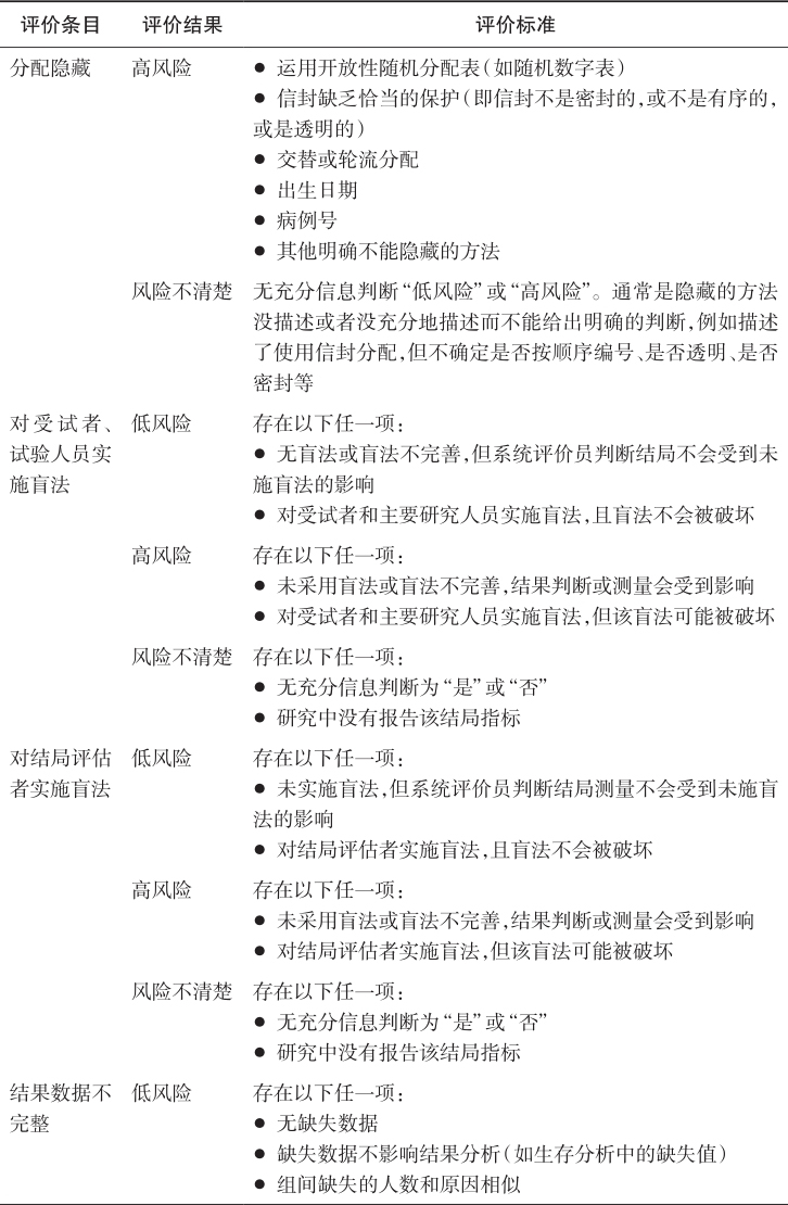
Cochrane偏倚风险评估工具是由方法学家、编辑和评价者组成的工作小组在2005—2007年制定的。Cochrane手册5.1.0版的偏倚风险评估工具主要评价7个重要的偏倚来源,即随机序列的产生、分配隐藏、对受试者及试验人员实施盲法、对结局评估者实施盲法、结果数据不完整、选择性报告结果、偏倚的其他来源(表10-4)。工具的每一维度在“偏倚风险”表中至少包含1个条目。每个条目中,工具的第一部分是研究报告中该条目的具体描述,以支持偏倚风险的评价;工具的第二部分是对该条目偏倚风险的判断,通过判断为“低风险”“高风险”“风险不清楚”完成(表10-5)。对偏倚风险结果的总结见表10-6。
表10-4 Cochrane偏倚风险评估工具
表10-5 Cochrane偏倚风险评估工具的偏倚风险评价标准
续表
续表
续表
表10-6 偏倚风险结果总结_
(伍俊妍 苏 晨)