购买
首页
分类
免费
排行
我的书架
下载掌阅APP,畅读海量书库
立即打开
畅读海量书库
扫码下载掌阅APP
第二节
自然人
一、自然人的权利能力(图表5)
续表
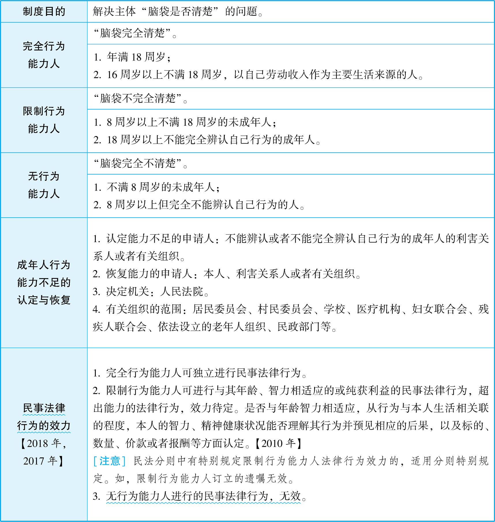
二、自然人的行为能力(图表6)
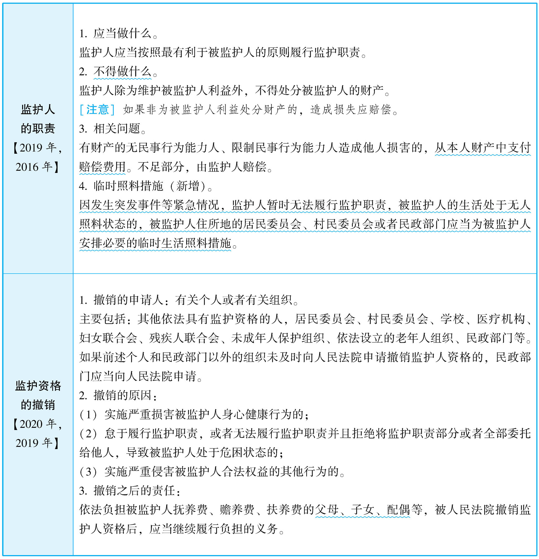
三、自然人的监护
(一)监护的类型(图表7)
续表
续表
(二)监护的其他问题(图表8)
续表
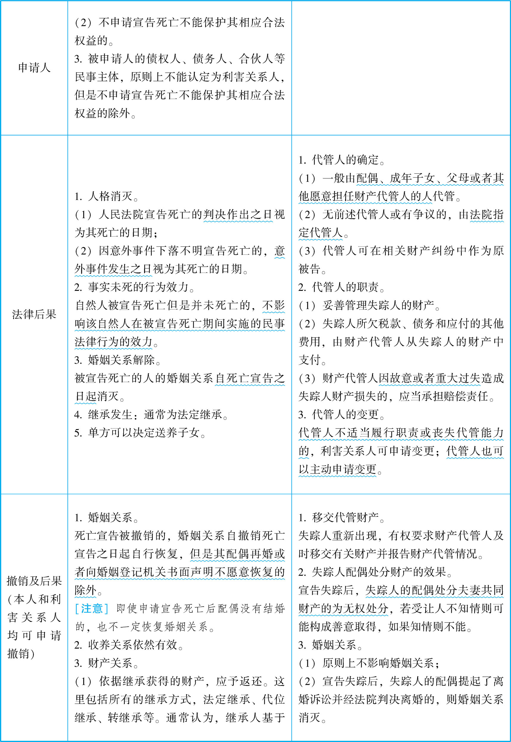
四、自然人之宣告失踪与宣告死亡(图表9)
续表
续表
wNbMxwNxqfq4Yt+ylFgKp4PBlDbvKsGWCnz4poNaza/xV68tUI/s5u5BceMOfMkS
五、其他问题(图表10)
点击中间区域
呼出菜单
购买书籍时,会优先扣除您的代金券,再扣除阅饼;当您的余额不足时,可使用微信或支付宝支付,补足差价;
连载书籍勾选自动购买下一章后,会自动扣费,已购章节不会重复扣费;
书籍购买记录请至我的—购书记录中查询
上一章
目录
下一章
×