购买
首页
分类
免费
排行
我的书架
下载掌阅APP,畅读海量书库
立即打开
畅读海量书库
扫码下载掌阅APP
第七节
诉讼时效
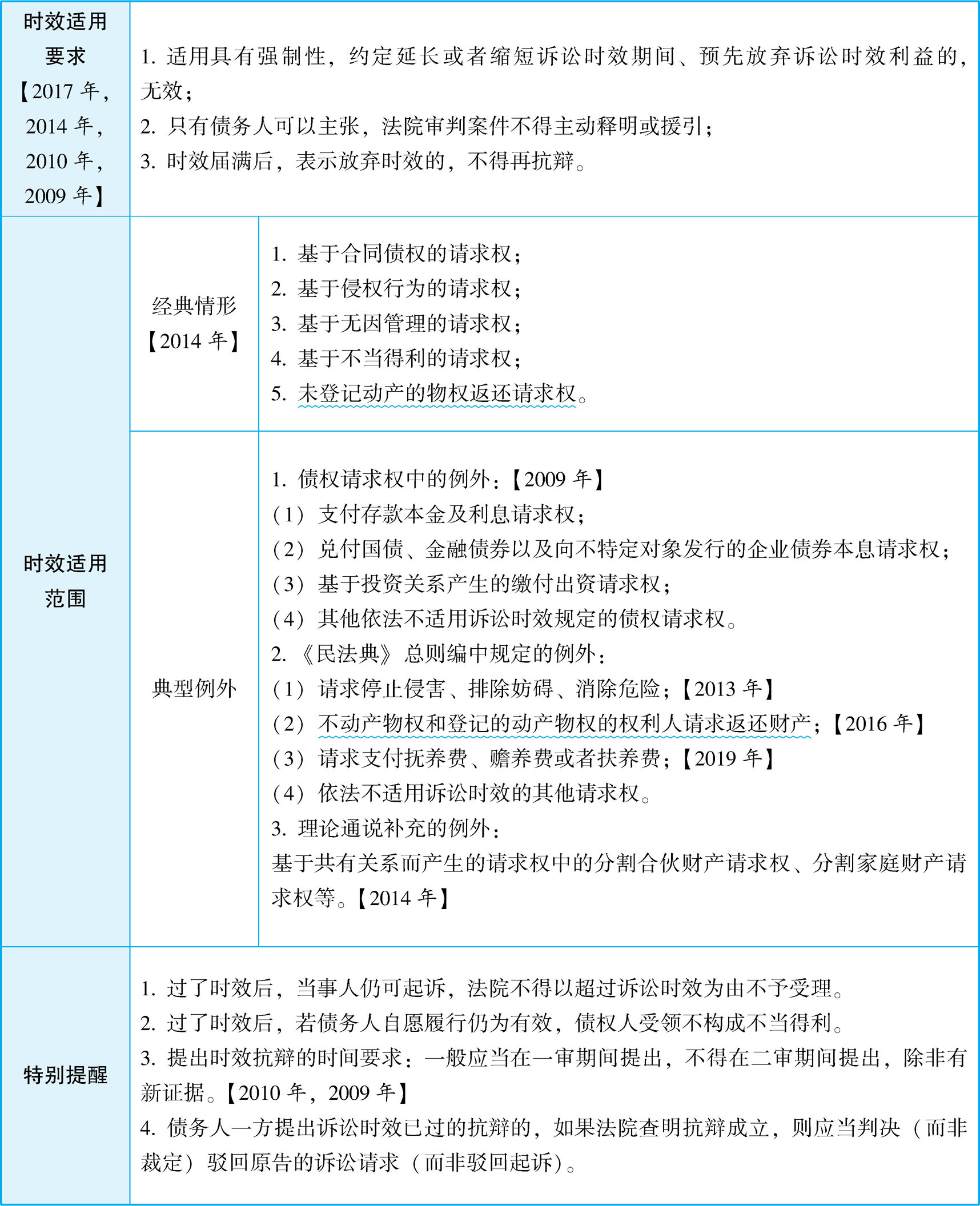
一、时效的适用要求与范围(图表26)
二、时效的期间、起算(图表27)
续表
QW9yO6EAmPKY8f8/7c/YpS3flqkOaA9ojY3eWgrcqmPUrpnl6+JdEdahN1Vb1rnS
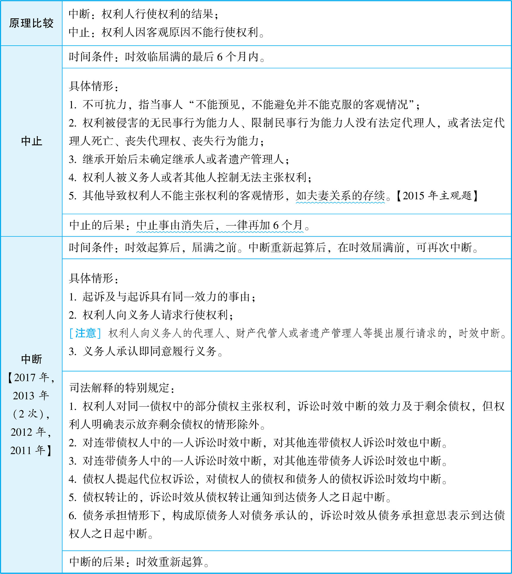
三、时效的中止、中断(图表28)
四、诉讼时效与除斥期间之比较(图表29)
点击中间区域
呼出菜单
购买书籍时,会优先扣除您的代金券,再扣除阅饼;当您的余额不足时,可使用微信或支付宝支付,补足差价;
连载书籍勾选自动购买下一章后,会自动扣费,已购章节不会重复扣费;
书籍购买记录请至我的—购书记录中查询
上一章
目录
下一章
×
打开