



本章将会具体介绍和分析《加拿大语言能力标准》,包括其研制背景、发展历程、目标人群、指导原则、结构框架、理论基础、编排表达模式、素养模型,以及效度。
本节笔者将从《加拿大语言能力标准》的基本信息、研制背景、发展历程、目标人群和指导原则几方面对其进行概述。
《加拿大语言能力标准》是由加拿大公民及移民局(Citizen and Immigration Canada,简称CIC)投资研制而成的全国性的语言能力标准。量表于1996年正式发布,又经1999年、2008—2011年先后两次修订,修订版分别于2000年和2012年出版,是加拿大语言教学课程规划的国家标准,也是成人移民英语学习、教学、课程安排、语言能力评估的参考框架。它是关于连续语言能力的一系列描述性陈述以及对交际能力和表演任务的描述,通过这些任务学习者表现出对语言知识和技能的应用,对制定各种语言教学课程的国家标准,学习、教学和评估英语为第二语言的成人学习者有参考作用。
但是,它并不等同于描述交流能力背后的知识和技能的离散元素(例如,作为具体的语法结构、发音要素、词汇项目、微观功能、文化等惯例),也不等同于一个课程标准,不与任何特定的教学方法绑定,更不等同于一种评估或测试。
加拿大是一个有两种官方语言(英语和法语)的移民大国,移民遍布农村、乡镇和城市,移民的生活计划包含了语言培训、上大学或者工作。根据加拿大统计局2016年人口普查的数据显示,已经有720万人口移民加拿大,也就是说在加拿大每五个人中就有一个是移民。尽管近年加拿大移民政策的变化使移民比例有所浮动,但据这次统计,移民人口仍占加拿大总人口的16.1%。而这些移民来源前十的国家为:菲律宾、印度、中国、伊朗、巴基斯坦、美国、叙利亚、英国、法国和韩国(数据来源:www.statcan.gc.ca/census,2017)。
加拿大公民及移民局指出如果移民来到加拿大的移民想找工作或上学,就需要对他们的语言能力进行评估并分出等级。加拿大公民及移民局意识到如果教育机构、雇主、学习者使用同一个标准化框架,那么对移民语言能力的评估和分级就会变得简单。为满足这些需求,所有利益相关方(英语为第二语言的从业者、雇主和学习者)创建了《加拿大语言能力标准》这一方便使用的工具(CLB,2000)。在此之前,加拿大有多种外语能力考试,这些考试自成一体,名称、等级、标准各不相同,社会上使用起来很不方便。
在1991年国会的年度报告中,加拿大就业和移民局(现为加拿大公民及移民局)表示有意通过提高语言评估的做法和转介程序(referral procedure)改善提供给新入成人移民的语言培训(加拿大移民局,1991)。这项政策的创新之处在于强调联邦政府和地方组织机构在移民语言上的合作(Rogers,1994)。本着这种精神,加拿大公民及移民局在1992年组建了一系列咨询研讨会来讨论建立一套国家语言能力量表对英语为第二语言的学习者、教师、管理员、移民机构所能带来的好处。1993年3月联邦政府建立了一个语言能力量表国家工作组(National Working Group on Language Benchmarks,简称NWGLB)(Taborek,1993)来监管这个语言能力量表文件的开发,量表旨在描述学习者用英语完成任务的能力
(CIC,n.d.,3)。该小组由来自全国各地的利益相关方组成,他们在开发《加拿大语言能力标准》的过程中定期碰头。在文件的开发中有两个很有影响力的资源:澳大利亚口语和书面英语证书(Hagan et al.,1993)以及大学标准与认证委员会试点项目(CSAC),其在安大略省大学系统中为英语为第二语言的课程制定了基准(CSAC,1993)。1996年版《加拿大语言能力标准》是在经过各个利益相关方的广泛测试的基础上修订而成的。
1992年加拿大政府亟待出台一个语言政策来满足成人移民的需求,为响应这一政策,加拿大公民及移民局投资这个项目去调查加拿大成人移民对语言标准的需求。
1993年,加拿大公民及移民局成立语言能力量表国家工作组来指导量表的制定。1996年当局公布了《加拿大语言能力标准:英语作为成人的第二语言(试行)》[Canadian Language Benchmarks:English as a Second Language for Adults(Working Document)]。
1997年,政府外的机构成立了一个加拿大语言能力标准中心来对1996年版的量表做修订,机构于1999年开始对1996年版量表使用者的调查,2000年加拿大公民及移民局又发布了新的《加拿大语言能力标准:英语作为成人的第二语言》(Canadian Language Benchmarks 2000:English as a Second Language for Adults),仍任用1996年版的主要编写者。
2002年,加拿大语言能力标准中心编写并发布了第一版《法语能力量表》(Niveaux de Compétence Linguistique Canadiens,简称NCLC),又于2006年发布第二版《法语能力量表》。
2008—2010年,在进行民意调查后,加拿大语言能力标准中心根据利益相关方的意见对量表进行修改,并在2011—2012年三个阶段的效度检测后,于2012年公布了最新版。
《加拿大语言能力标准》从2002开始有了第一版《理论框架》,直至2015年发布了统一英语和法语两个量表的《理论框架》(final common theoretical framework),历时13年。
从开始制定到最新版发布,加拿大语言能力标准中心花了超过20年来对此量表进行不断制作、修改和完善,并对调查民意后的修改以及《理论框架》的发布尤为重视,这表明《加拿大语言能力标准》的制定是一个透明的、科学的过程,并且是有据可依的,由于其在制定过程中受到大众的关注,因此在公布实施后,也自然而然地更容易为大众所接受。
《加拿大语言能力标准》的目标人群是专业领域英语为第二语言的教学教师、评估者、课程和资源开发者、测试设计者和学者。它也可用于为资助者、英语培训计划、劳工市场协会、许可机构和雇主提供信息。但是,这并不意味着《加拿大语言能力标准》就是普通大众或学习者所不能接触的,或者没有用的东西。相反,该标准满足了学习者、教育工作者和评估者以及更广泛的社区的几个关键需求。
《加拿大语言能力标准》为学习者规划语言学习、设定或调整目标和监测进度提供了基础。作为描述交际语言能力的国家标准,《加拿大语言能力标准》可以促进对学习者间的共同理解,从而使交际在课堂、课程和机构之间顺利过渡,并得到加拿大专业组织和许可机构的认可。
对于与英语为第二语言成人学习者合作的教育工作者、评估者和测试开发人员而言,《加拿大语言能力标准》提供了语言能力的共同思想体系和理论观点的专业基础,以通知语言教学和评估。它提供了一个共同的国家框架,用于描述和衡量英语为第二语言学习者在教学和其他目的方面的交际能力,确保制定可在加拿大共享的课程、资源和评估工具的共同基础。《加拿大语言能力标准》帮助专业领域阐述英语的二语需求、最佳实践和成就。
对于更大的社区而言,《加拿大语言能力标准》致力于英语为第二语言社区与其他利益相关方和组织(如相关领域的教师、应用大学课程、英语为第二语言教学和其他教育计划、辅导员和语言教育资助机构)之间的明确、深入的沟通。《加拿大语言能力标准》还为劳动力市场协会、行业委员会,以及试图了解如何引用专业和贸易语言要求的许可机构和雇主提供了信息。
《加拿大语言能力标准》是面向移民的标准,是致力于做到对学习、教育、工作和社区都有用的综合型量表,其指导原则与其宗旨相对应。
(1)《加拿大语言能力标准》是基于素养能力的标准,素养能力强调学习者能用英语做什么,也可作为个人学习者知识和技能证实的应用。它的素养能力不强调特殊的语境,比如只描述某人能够填简单的表格,而没有特别指出哪种类型的表格,因为表格类型取决于个人的情况、需要和目标。例如,一些英语为第二语言的学习者可能需要填写表单在社区中申请服务,也可能需要填写与工作有关的服务申请表或入读学术课程的申请表。《加拿大语言能力标准》将语言与其使用的语境和它所执行的交际功能相关联。例如,个人可以使用英语来发起和维持关系,阐述希望、梦想和感受,开展交易业务,规划、说服、通知或指导。
(2)《加拿大语言能力标准》是以学习者为中心的标准。能力应该嵌入到有针对性、相关性和对学习者有意义的任务和环境中,并针对个人的能力和学习风格应用。文件中提供了示例任务说明现实生活中的各种能力;如果在教学环境中,《加拿大语言能力标准》的能力标准将在与学习者的需求和具体兴趣相关的任务中进行语境化。
(3)《加拿大语言能力标准》是基于任务的标准。语言任务的概念是《加拿大语言能力标准》的核心,它指的是语言使用的交互式“实际”实例在特定语境中完成的特定目的。当教师或评估者描述交际语言能力时,他们就是在描述一个人为特定情境完成交际语言任务的能力。完成交际任务为学习者、教师或评估者提供了可证明和可衡量的绩效结果。
(4)《加拿大语言能力标准》强调社区、学习和工作相关任务。语言在特定个人的特定社会环境中使用。在这些社会环境中沟通的个人的情况和关系可能需要使用不同的文化(语用)惯例。此外,具体的背景信息和先验知识也可能是在特定社会环境中执行特定任务所必需的条件。语言指导和评估实践需要反映在社区、工作和学习环境中,以及与学习者相关和有意义的背景中。
《加拿大语言能力标准》由六个部分组成,包括前言、致谢、简介、详细的能力量表、能力参照表(competency tables)和术语表。其中主要部分包括:标准概览、后续的发展、量表内容的简要解说[描述了《加拿大语言能力标准》的构成、每一个阶段(stage)能力的描述(profile)、知识(knowledge)和策略(strategies)、每种能力每个阶段交际的特征(some features of communication across a stage)及附件能力参照表(competency tables)],如图4-1。
图4-1 《加拿大语言能力标准》内容编排图
《加拿大语言能力标准》中最重要的部分就是第四部分,即“加拿大语言能力标准”部分,此部分的构成除了图4-1所简单展示出来的部分外,其具体内容如图4-2。
图4-2 《加拿大语言能力标准》框架
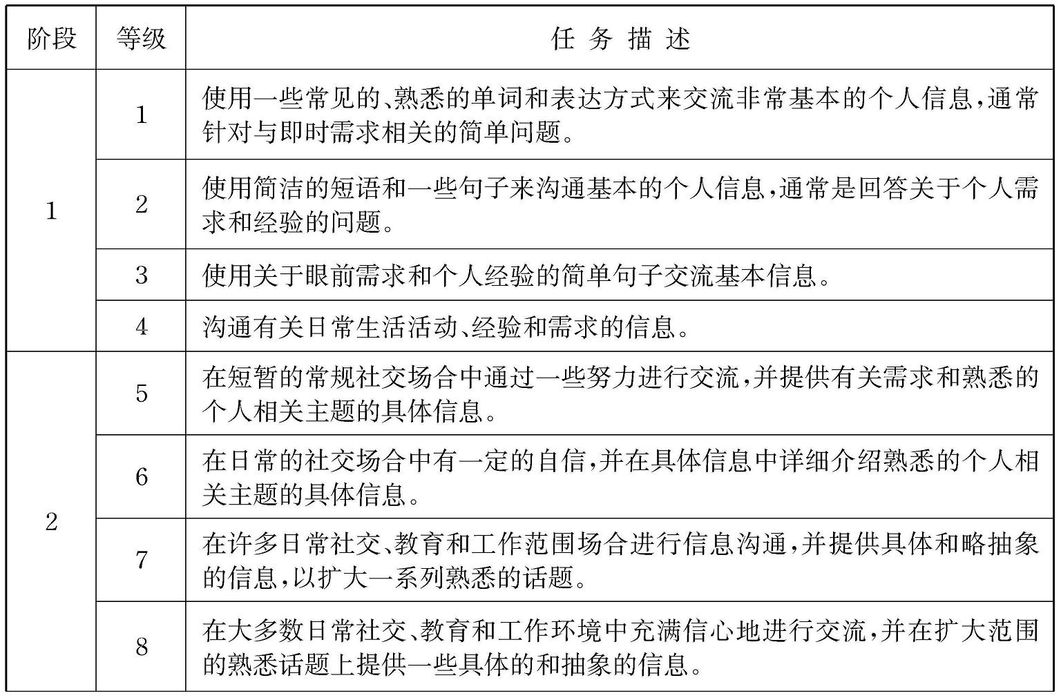
正如图4-2所示,在这一部分中,四种能力按听、说、读、写的顺序分等级和阶段描述,12个等级分为了三个阶段,每个阶段包含4个等级,4个等级能力分别代表初始到流利(初始—发展—充分—流利)程度。但是每个阶段各有其复杂程度和要求。首先是听力阶段1特征总述,接着就是听力阶段2、3;口语阶段1—3,以此类推。
表4-1 交际能力特征总述 (Pawlikowska-Smith,2012)
从表4-1可看出,3个阶段分别代表了初级、中级和高级语言能力,并且对语言使用环境也从无要求、有一定要求到有要求,体现出不同阶段中能力的差异。但是每一个阶段总述都是同时针对四种能力的,并没有将其分别与听、说、读、写相结合,因此此处未能体现出不同能力在不同阶段的差异。
以听力能力为例,表4-2是听力阶段1的四个等级能力概述(profile of ability)。
表4-2 听力阶段1的能力概述(部分) (Pawlikowska-Smith,2012)
表4-2中包括处于某一等级的语言学习者和使用者能完成的语言任务、限制语境和难度、优点和不足,如时间限制、任务或文本长度、给予的帮助,这一部分也被分别放进与其相对应的能力的能力详述中。
此外,还有每个阶段能力要求的知识和策略(如图4-3所示)。
这一部分就是这个量表的素养模型,表明在达到这一阶段的能力时所需要的知识和策略同样基于交际语言能力的理论框架,可下分为语法知识、文本知识、功能知识和社会语言学知识以及策略能力。
图4-3 听力任务的知识与策略 (Pawlikowska-Smith,2012)
然后就是分等级描述能力,任务范例以及完成任务所需条件等(如图4-4所示)。
图4-4 听力标准1的能力详述 (Pawlikowska-Smith,2012)
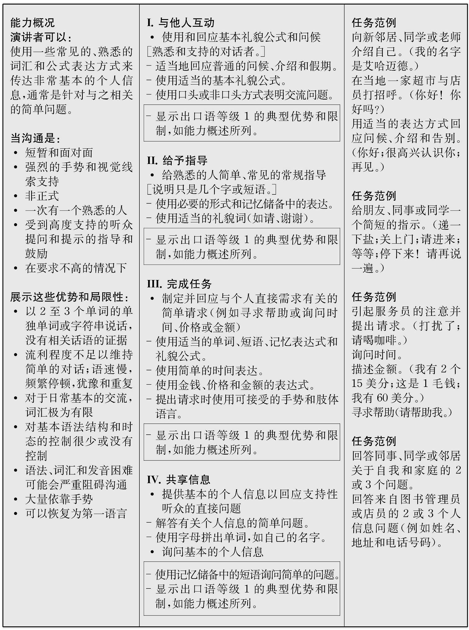
每种能力的每个级别通常以两页分布呈现,每个等级包括能力概述、能力描述(competency statements)、交际特征(communication feature)、能力描述范例(sample indicators of ability)以及任务范例(sample tasks)以此说明在真实世界中能够实际完成的任务。
能力概述在一个基准水平上展示了一个人的语言能力的整体情况。它包括了能力的总体说明、沟通的特点以及该语言技能通常在基准测试中表现出来的特点(优势和局限性)。
能力区域是对于每种语言技能的四个具有广泛代表性(非穷尽性)的能力领域,每个领域反映语言使用的不同目的或功能。
每项技能的能力领域来自以下内容:
(1)与他人互动(所有技能):沟通维持或改变人际关系,培养社会凝聚力。
(2)理解说明(读和听):沟通了解指示和说明。
(3)提供说明(说):沟通以传达指示和说明。
(4)完成任务(所有技能):沟通完成任务、获得服务、通知决策、说服或学习别人想要完成的事情。
(5)理解信息(读和听):沟通学习和理解信息和想法。
(6)分享信息(说和写):沟通以通知他人,分享或呈现信息和想法。
(7)再现信息(写):通过减少或再现信息来总结、学习、记录或记住信息。
能力描述对于每个能力领域,有一个或多个能力陈述。这些是交际语言能力的一般表述,涵盖了通常可能与每个基准测试能力相关联的任务类型。
交际特征位于能力描述之后,用于对能力描述的限定(如长度、受众和复杂性)。
能力描述语范例表现了一个人在尝试与特定能力有关的真实语言任务时可能需要做的事情。这些样本指标提供了一个任务可能产生的需求类型的整体意义,但每个真实语言任务的实际指标是由通信的目的和背景决定的。语言使用者只能达到等级能力概述中指定的等级指标。
任务范例说明能力描述如何适用于真实的工作、社区或学习环境。但是这些任务没有定义基准。实际上,交际任务在一系列基准范围内是相关的,一个基准与另一个基准的区别在于一个人如何表现与任务相关的交际能力。最后就是总结一种能力的某个阶段的交际特点(如表4-3所示)。
表4-3 听力阶段1的交际特点(部分) (Pawlikowska-Smith,2012)
这一部分提供了有关每个级别交际选定方面(如长度、受众或复杂性)的详细信息,也就是总结一种能力的某个阶段所能完成的交际的难度、语境的熟悉程度等,如时间限制、任务或文本长度、给予的帮助,跟前面能力详述中的交际特点大同小异。这些方面可以帮助用户确定适合于教学或评估水平的任务。能力标准第五部分素养能力总表,就是将第四部分能力详述的每种能力中的每个等级的能力区域抽取出来(如表4-4所示)分能力、分阶段、分等级进行总结。由于四种能力的素养能力有所不同,故笔者进行了分别描述。
表4-4 口语阶段1的素养能力(部分) (Pawlikowska-Smith,2012)
《加拿大语言能力标准》的第六部分也是最后一部分为术语表(glossary),详细解释和说明了量表的一些关键词和专有名词(如表4-5所示),该术语表中包含的定义是用来支持使用《加拿大语言能力标准》文档的。
表4-5 术语表 (Pawlikowska-Smith,2012)
整个《加拿大语言能力标准》内容十分全面和详尽,标准结构也十分清晰。为了推动该标准在项目中的应用,加拿大当局后续又出台了一系列的文件,如《理论框架》、《额外补充的样本和任务构想》(Additional Samples and Task Ideas)、《配套表》(Companion Tables)及《实施指南》(A Guide to Implementation)。
《加拿大语言能力标准》是基于重要的理论和原则而建立的,其中影响最大的是交际语言能力,即一种能在特定的社会环境下有效地、恰当地理解和交际的能力。交际语言能力的观点是语言能力需要语言知识、技能和策略相融合。《加拿大语言能力标准》采纳了巴赫曼(1999)和巴赫曼和帕尔默(1999,2010)的模型,还关注了塞尔斯-穆尔西亚等人(Celce-Murcia,Dornyei and Thurrellde,1995)的交际能力教学模型。所谓语言能力就是语用能力或语言表现能力。换句话说,就是能在各种社会环境下互动、表达和理解意义,产出语篇的能力。
《加拿大语言能力标准》的理论模型由知识和策略两个模块构成,共有五个不同的组成部分,一同阐明了交际语言能力。这个模型表明策略能力不仅存在于语言学层面上,更解释了在语言产生的时候就有了交际。这一理论模型考虑到每一个交际行为都包含了知识和策略能力。
《加拿大语言能力标准》的能力描述反映了语言能力组成部分之间的相互关系,这些语言能力可通过语言任务展示出来。《理论框架》(2012)是2002年《加拿大语言能力标准》理论框架和2010年《法语能力量表》理论框架的结合。
2000年版《理论框架》是阐述《加拿大语言能力标准》理论概念的第一个文件,文件展示了在该标准中使用的语言能力模型,并且为教学、评估和评价提供了有效信息。也为后来建立的一系列与标准有关的资源奠定了理论基础(成波,2011)。
《理论框架》随着《加拿大语言能力标准》的不断更新和修订,也几经修改,形成了如下结构:
《理论框架》分为两大模块——语言知识和策略能力,由语法知识(grammatical knowledge)、文本知识(textual knowledge)、功能知识(functional knowledge)、社会语言学知识(sociolinguistic knowledge)和策略能力(strategic competence)五部分组成。其中语法知识和文本知识属于系统知识(organizational knowledge),功能知识和社会语言学知识属于语用知识(pragmatic knowledge)。相对于以前的其他模块,《加拿大语言能力标准》的理论框架增加了功能知识,即帮助语言使用者将句子、话语或文本投射到潜在意图上,反之亦然。功能知识包括观念、操纵、启发和想象功能的知识。
但是,任何严密的工作都难免存在问题,此能力标准的《理论框架》也不例外。首先,有研究发现《加拿大语言能力标准》在实施过程中遇到问题的原因之一是其理论框架的不明确与由此引起的歧义(Adriana,2013)(如表4-6所示)。
表4-6 交际语言能力中的《加拿大语言能力标准》编排模型和《加拿大语言能力标准》四个能力模型
交际语言能力理论中的《加拿大语言能力标准》编排模型主要从四个方面来衡量学习者的能力:操纵性(manipulative),观念性(ideational),启发性(heuristic)和想象力(imaginative)(Bachman and Palmer,1996:68)。然而《加拿大语言能力标准》的能力模型却是从社交互动(social interaction)、劝说(persuasion)、指令(instruction)和信息(information)四个方面展开的,这意味着《加拿大语言能力标准》的理论框架与实际的能力编排框架是不一致的。其次,为了展示交际能力,交际语言能力模型要求学习者完成的任务太多,为评估造成困难。最后,等级量表的文件、《理论框架》《额外补充的样本和任务构想》《配套表》及《实施指南》可以弥补《加拿大语言能力标准》这一点的不确定性(Lima,2007)。
从上文可以看出,《加拿大语言能力标准》的结构已经十分清晰,对能力的描述也十分详细,那么本节将对其编排表达模式进行详细分析。
《加拿大语言能力标准》的总体构架可以概括为:4个技能+3个阶段+12个等级。从前文的介绍可以看出,该标准将语言能力听、说、读、写四个技能分为三个阶段,即初级水平、中级水平和高级水平,每个阶段又分初始、发展、充分和流利四个等级,共12个能力等级。如前文表4-1所示,每个等级没有对能力进行总体描述,而是分阶段从听、说、读、写四个方面分别描述,然后对4种技能的12个等级的能力进行详细描述。
前文提到,《加拿大语言能力标准》的总体构架是:4个技能+3个阶段+12个等级,并且四种能力的同个阶段能力描述相同,但是不同技能所包含的具体能力却有区别(如图4-5、图4-6所示)。
图4-5 口语等级1量表详述 (Pawlikowska-Smith,2012)
图4-6 四种技能的不同能力构架
如图4-4所示,每个等级均包含实际生活任务的实例,这些实例都是英语为第二语言学习者在特定环境下,能够在四个具体能力领域做到的。
四个领域包括:①社交互动,即在人际关系中使用口头或书面语言;②给出和接收指令;③劝说(完成某事);④信息的交流、呈现和讨论(图4-6)(CCLB,2006)。“听”和“读”包含的能力有:与人互动(interacting with others)、完成任务(getting things done)、理解指令(comprehending instructions)和理解信息(comprehending information)。“说”的能力包括:与人互动、完成任务、分享信息(sharing information)和发出指令(giving instructions)。“写”的能力包括:与人互动、完成任务、分享信息和再现信息(reproducing information)。四种技能所共同包含的能力领域是与人互动和完成任务。因为每种技能的要求不一,因此四种能力内容也不同,在描述完“听”的12个等级之后,再依次描述说、读和写三种能力,即把图中的四项能力换成相对应的能力。
《加拿大语言能力标准》还有一个特点是其为基于任务的(task-based)框架,每种技能每个阶段的每个等级都有很多任务活动来支撑。任务是《加拿大语言能力标准》的核心,因为它们的设计有双重目的:①向教师和课程设计师指示学习者在提高目标语熟练程度方面可以做什么;②为教师和测试开发人员提供分级和评估的等级标准。根据《加拿大语言能力标准》的描述,这些阶段的特点是“越来越苛刻的交际任务和语境,以及越来越高的期望和交际质量”。
为什么这样强调任务的重要性?原因有四点:①《加拿大语言能力标准》中语言评估是以标准为参考的。任务是“可直接观察和可衡量的绩效结果”,可以评估学习者在某一能力水平的“执行”能力。②任务平行于人们在现实生活中用语言做的事情。③一个基本假设是,随着等级从1级到12级的提升,任务的难度即复杂程度、执行条件和结果呈现方面越来越难。另一个基本假设是四个语言技能、三个阶段(初级、中级和高级)、四个能力领域(社交互动、指令、劝说以及信息)以及三个环境(社区、学校和工作场所)都可以根据任务难度和进度来描述。④根据《加拿大语言能力标准》的描述,任务可以促进四个技能的融合以及从不同方面获得交际能力。
本小节,笔者选取了部分《加拿大语言能力标准》听力技能的任务描述展开讨论,详见表4-7。
表4-7 听力技能的任务描述(部分) (Pawlikowska-Smith,2012)
阶段1:文本长度和说话速度通常超出听者控制范围,也决定了听力阶段1的简易程度;
阶段2:文本长度和说话速度通常超出听者控制范围,并且大致体现听力阶段2的中等复杂程度。然而据了解,听力阶段2所需要的时间在很大程度上取决于具体情况和参与者需要,说话速度往往超出了听者的控制范围,并且大致体现在听力阶段3的复杂程度上。随着具体情况和参与者的需要的变化,听力阶段3所需要的时间也会变化。
从表4-7可以看出《加拿大语言能力标准》听力技能的任务描述优点在于:①每条描述语都包含了三个要素,即任务主题(如与个人相关的、与生活体验相关的、专业的)、文本类型(如常规固定表达、正式和非正式的)和任务难度(简单的、中度复杂的、抽象的)。②等级之间描述符有很大差别,比如从等级1的“个人直接需求”“数量非常有限”到等级2中的“有关个人需求”和“有限”等。但是在任务描述中也有不足:①描述语定义模糊,如对于“简单的”“中度复杂的”和“复杂的”等描述语没有明确的界定标准,这将使不同语言能力的学习者和使用者产生困惑。②描述语所包含的内容不完整,在听力活动中,除了任务主题、文本类型和任务难度三要素以外,影响听力效果的因素还有很多,比如语速、口音等。因此听力能力的描述语应该有界定标准,并且应囊括影响听力活动的所有因素。
本小节,笔者选取了部分《加拿大语言能力标准》口语技能的任务描述展开讨论,详见表4-8。
表4-8 口语技能的任务描述(部分) (Pawlikowska-Smith,2012)
续表
从上表可以看出《加拿大语言能力标准》口语技能的任务描述的优点在于:①每条描述语都包含了三个要素,即任务主题(如个人信息、与个人主题相关的)、语境(如即时需求、常规的社交场合、教育和社交情境中)和任务难度(简单的、有要求的、具有挑战性的)。②不同等级之间描述符层次分明,比如从等级1的“即时需求相关的简单问题”、等级2中“个人需求和经验的问题”到等级3中表述为“基本信息”等。但是在任务描述中也有不足:①描述语定义模糊,如对于“简单的”“要求苛刻的”和“具有挑战性的”等描述语没有明确的界定标准,这些描述语对于不同语言能力的人来说表示不同的含义。②描述语所包含的内容不完整,在口语活动中,除了任务主题、语境和任务难度三要素以外,影响口语交流效果的因素还有很多,比如语法、口音、词汇量以及文本类型(日常交流、辩论或演讲)等。因此在口语能力描述中,对于描述语应该有界定标准,并且应囊括影响口语交流活动的所有因素。③相对来说,中国学生在英语四项技能中,最不擅长的就是“说”。因此,对口语技能进行深入的研究,可以对中国的语言能力量表的完善有所帮助。然而口语技能的任务描述没有像其他三种技能一样附有解释,这也是此标准的不足。
本小节,笔者选取了部分《加拿大语言能力标准》阅读技能的任务描述展开讨论,详见表4-9。
表4-9 阅读技能的任务描述(部分) (Pawlikowska-Smith,2012)
续表
阶段1:文本长度和词的密度决定阶段1的简易程度;
阶段2:文本长度仅作为一个一般性的参考,表明如何在阅读阶段1建立注意力集中度,文本长度不一定决定其中等复杂程度;
阶段3:因为不清楚确定阅读阶段3日益复杂的程度,文本长度没有明确要求。
从上表可以看出《加拿大语言能力标准》阅读技能任务描述的优点在于:①描述语都包含了四个要素,即任务主题(如个人信息、与个人主题相关的)、语境(如直接需求、日常的、社会、教育和工作相关情况下)、任务难度(如非常简短的、实用的、可预知的、不可预测的)和文本类型(如多用途的文本、各种风格和格式的文本)。②不同等级之间描述符层次分明,比如从等级1的“非常简短的短语”到等级6中“适度复杂的文本”,再到等级12中表述为“复杂的、不熟悉的多用途文本”等。但是在任务描述中也有不足:①描述语定义模糊,如对于“简单的”“适度复杂的”和“不可预测的”等描述语没有明确的界定标准,这些描述语对不同语言能力的人来说有不同的标准。②描述语所包含的内容不完整,在阅读活动中,对于文本类型这一要素的描述较少,只在等级10、等级11的“多用途文本”到等级12的“各种风格和格式的多用途文本”中略有提及,但并未展开,比如对于文本的正式程度(新闻报道、期刊文章等)并未提及。此外影响阅读效果的因素还有学习者的词汇量等。因此在阅读能力描述中,描述语应该有界定标准、应囊括影响阅读活动的所有因素并且展开说明这些因素。
本小节,笔者选取了部分《加拿大语言能力标准》写作技能的任务描述展开讨论,详见表4-10。
表4-10 写作技能的任务描述(部分) (Pawlikowska-Smith,2012)
阶段1:复制或再造(recreate)信息的能力取决于作者的阅读能力。因此,假定要复制的内容具有的简单程度不应超过作者的阅读能力。
阶段2:再造或删减信息的能力取决于作者的理解能力。因此,假定要再造或删减的内容具有的中等复杂程度不应超过作者的阅读能力(纸质版或电子版内容)或听力能力(口头讨论)。
阶段3:删减或总结信息的能力取决于作者的理解能力。因此,假定要再造或删减的内容具有的复杂程度不应超过作者的阅读能力(纸质版或电子版内容)或听力能力(口头讨论)。
从上表可以看出《加拿大语言能力标准》写作技能任务描述的优点在于:①描述语都包含了四个要素,即任务主题(如个人识别信息、日常情况的)、语境(如即时需求、日常的、社会、教育和工作相关情况下)、任务难度(如简单短语、熟悉的具体的话题、抽象的、非常规要求的)和文本类型(如正式的、非正式的)。②不同等级之间描述符层次分明,比如从等级1的“简单短语”到等级5中“叙述具体话题”、等级7中“写出适度复杂的文章”再到等级12中表述为“写出复杂的正式和非正式文本,以达到……全部目的、意图和目标”等。但是在任务描述中也有不足:①描述语定义模糊,如对于“简单的”“抽象的”“适度复杂的”“非常规的、技术或专业情况和任务相关的全部目的、意图和目标”等描述语没有明确的界定标准,这些描述语对不同语言能力的人来说有不同的标准。②描述语所包含的内容不完整,在写作活动中,影响写作效果的因素还有很多,比如语法、词汇量。此外对于文本类型这一要素的描述较少,只提及“正式”“非正式”“非常规的、技术或专业情况和任务相关的全部目的、意图和目标”,但并未展开,比如对于哪些文本是正式文本或非正式文本,哪些文本能满足专业情况相关的所有目的等并未提及。因此在写作技能描述中,描述语应该有界定标准,应囊括影响阅读活动的所有因素并且展开说明这些因素。
《加拿大语言能力标准》的素养模型基于巴赫曼(1999)描述的模型和巴赫曼和帕尔默(1996,2010)描述的模型改编。它还利用塞尔斯-穆尔西亚等人(Celce-Murcia,Dörnyei & Thurrell,1995)的交流能力教学模式来评估成年移民的英语能力(CLB,2012)。《加拿大语言能力标准》每个技能的每个阶段前都对该阶段所需要的英语学习者和使用者的语言能力基本素养进行描述和规定。该标准对四种技能的基本素养的描述是一致的,因此文中这些基本素养的框架被称作素养模型,并被一一分析。《加拿大语言能力标准》的素养模型可以简称为4K+C,4K包括语法知识、文本知识、功能知识和社会语言学知识,C指的是策略能力。其中,前两个K可以合并为系统知识,后两个K可以合并为语用知识。如图4-3所示。
图4-3详细描述了学习者在某种技能的某一阶段所应了解和掌握的知识和能力。基本的素养模型正如图中五个方面一一展示。在此笔者也将对四种技能的素养模型的具体内容进行了纵向和横向的对比分析,以听力为例(见图4-7)。
图4-7 听力素养模型中语法知识的纵向对比
从上图可以清楚地看出三个阶段中“语法知识”所包含的内容大体一致,都是对语法、句法、词汇以及语音等知识的描述。但不同的是不同阶段对这些知识能力的要求是不同的,比如阶段1和阶段2要求“认识”这些知识能力,而阶段3要求“理解”。此外,阶段1要求“认识基本语法和句法结构”,阶段2要求“认识语法和句法结构”,阶段3要求“理解复杂的语法和句法结构”,等等。“文本知识”包括衔接词、文章或段落大意、作者意图等;“功能知识”包括用语言表达特定功能(如问候),用语言组织话语结构(如开场或闭幕);“社会语言学知识”包括认识不同语体、社会文化信息、地道的表达方式和表达习惯;“策略能力”则是巧妙地使用语言达到某种目的,比如用语言不让别人产生误会,根据信息进行推测等。在听力技能的其他四方面素养能力的跨阶段纵向对比也是如此,在此就不一一举例说明。此外,在对四项技能的素养模型进行横向对比后笔者发现,其内容基本一致,正如上文所示,但也存在些许差别,最明显的区别在于听力和阅读技能的能力要求是“认识”和“理解”,而口语和写作技能的能力要求是“产出”和“使用”。当然《加拿大语言能力标准》的作用不只是作为各种工具的参考,其对加拿大移民的归属感也有一定的作用。
关于《加拿大语言能力标准》的效度问题,虽然笔者没有搜集到专门描述其信度和效度的文章或研究,但是从其他的研究中可以分析出,加拿大语言能力标准中心是一个专门负责标准编写、实施和完善的政府组织,不仅出台了《理论框架》来证明《加拿大语言能力标准》是科学的、有据可依的,还证明了其是有效的。并且此中心的官方网站每年都发布《加拿大语言能力标准》上一年度的进展情况、取得的成绩以及存在的问题,这些都足以证明其效度和信度。