



为了对现有设计系统进行研究,首先需要了解现有的宏观设计管理研究内容。柳冠中认为,我国现阶段,企业外部的“工业化的机制”与工业化经济发达国家的相比仍显得十分不健全,行业标准有待完善,产业链不完整,产业结构不成熟,区域的“产业配套服务平台”,乃至政策、知识产权、法规等都有待完善 [10] 。国内学者显然已经认识到这一点,并针对工业设计产业化进程中的策略、路径与机制进行研究,如王国华等对艺术设计创意产业的内涵、产业化路径、组织实施、经营战略等进行研究 [42] ,梁昊光对设计服务业的特征、分类以及工业化、城市化、全球化背景下的设计产业发展趋势进行了研究 [43] 。但涉及产业管理方面的内容,目前针对城市的较多。如王汉友、陈圻对城市整合工业设计产业的集聚趋势进行了数据分析 [44] ,浙江大学孙守迁教授课题组对城市设计竞争力进行了长期的分析,形成了一套基于创新指数理论的设计竞争力评价体系 [45] 。清华大学农丽媚从国家竞争力的角度对设计政策研究进行了梳理,是国内较少从国家角度进行设计产业政策研究的 [46] 。
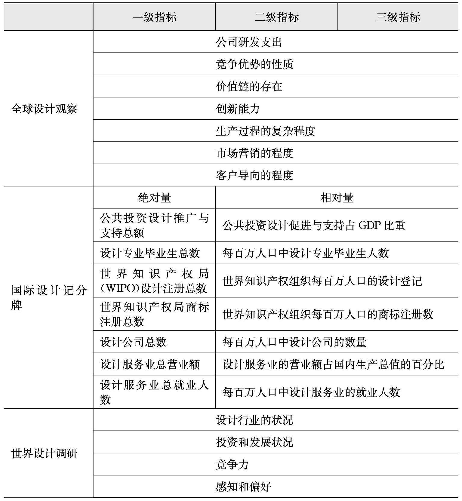
除此之外,设计指数研究成为宏观设计管理研究参考的重要文献资料。如新西兰经济研究所在2002年根据全球竞争力报告提取了设计相关的产品独创性、品牌价值链进行对比,发布了首个从竞争力角度阐述设计价值的研究报告《通过设计提升价值的可行性分析》;阿尔托大学DesignUM设计创意中心于2012年发布的《全球设计观察》( Global Design Watch )对全球十多个国家进行优势排名;韩国设计振兴院分别于2010年、2012年、2014年向多个国家发布《世界设计调研》( World Design Survey ),侧重于分析政策对设计产业造成的影响;剑桥大学设计工程研究所在2010年发布《国际设计记分牌》( International Design Scoreboard ),将设计作为由有利条件、投入、产出和成果组成的系统,这为衡量国家设计能力提供了框架;英国Design Council自2010年开始每年都发布《设计经济》( The Design Economy ),主要统计本国设计产业发展状况;中国香港于2010年发布《香港设计指数:初阶发展报告》,亦是从城市区域角度出发,研究城市设计环境指数。中科院创新设计课题组近几年也做了很多工作,如同济大学创新设计研究中心发布《全球创新设计竞争力报告2019》,参考钻石模型进行了数十个国家的设计竞争力排名。本研究整理了这些设计指数,如表2-2所示。
表2-2 设计指数比较
(续表)
(续表)
(续表)
(续表)
在这些针对设计的指数评价中,同济大学的《全球创新设计竞争力报告2019》和浙江大学的城市设计竞争力报告均从竞争力研究出发。前者基于钻石模型提出了科技水平、设计教育水平、消费者对设计的需求、知识产权产业、产品和服务的丰富性、同业竞争的有序性六大维度和相对应的8个指标,比较了G20的20个国家;后者提取了设计可持续竞争力指数、设计环境指数2个一级指标,经济效益、设计驱动力、人才、资金、互联网信息程度、资源、政策支持、城市设计自生成环境、设计氛围9个二级指标以及更细分的24个三级指标,对杭州、宁波、西安、青岛4个城市进行区域设计竞争力计算。
本书为了以产业发展为核心进行设计系统分析和模型建构,也参考了钻石模型作为理论依据。钻石模型作为竞争优势理论的基础模型,多年来长盛不衰,其要素分析方法在建构指数框架时十分有用。钻石模型由波特在20世纪90年代提出。波特认为一国的国内经济环境对企业发挥其竞争优势具有很大影响,其中影响最大、最直接的因素是生产要素,需求状况,相关和支持产业因素以及企业组织、战略和竞争状态因素。除此之外,政府和机遇也是波特所认为的非常重要的辅助要素。波特钻石模型如图2-4所示。
图2-4 波特钻石模型
波特认为,生产要素是生产产品所需要的各种投入,包括了自然资源、人力资源、知识资源、金融资本及基础设施。其中又分为基本要素与高等要素、通用要素与特殊要素。基本要素主要指自然资源、地理因素、劳工、债务资本等,高等要素包括现代化支持设备、高科技人才、尖端研究机构等。通用要素包括高速公路、融资、一般专业毕业生等具有更广泛用途、可共用的要素;特殊要素则是应用面相对更窄、更具特殊性的要素,如冷门专业和特殊设施。高等要素是开发新产品、设计新工艺的必要条件,由于其具有相对稀缺性,因此,对高等要素的获得在竞争中具有更大意义,开发和更新高等要素是产业国际竞争力提升的重大决定条件。
需求状况是指国内市场某种产品或服务的需求。波特研究了不同国家在需求特征、需求规模、需求国际化等方面的差别,认为国内的消费需求特性由于各国消费具有地理差异和时间差,以及各国消费结构不一致,会影响该国企业在国际市场上的竞争优势。对一般企业来说,本国需求条件是优先需要考虑的,国内市场是企业的首要考量。因此,企业对应国内需求建立起来的生产方式、组织结构和营销管理,也将成为企业在国际竞争中的重要影响因素。
相关和支持产业因素主要是指与研究产业相关联的上下游产业。上游产业提供原材料、零部件,下游产业提供重要需求。因此,相应的产业环境会对产业竞争力产生重要影响。波特从外围经济、技术和知识贡献、信息环境、需求互补等方面论证了相关和支持产业会从多方面对产业造成竞争影响。优势产业往往包含在一个优势行业群内。
对企业来说,能否把各类竞争优势进行合理配置对企业的竞争力来说有显著直接的影响。企业的目标、策略、组织方式对产业的整体竞争力影响亦是直接的。企业之间相互竞争的形式也极大影响着产业的整体竞争力。波特研究发现,国内竞争活跃会刺激产业创新,企业会在国内竞争激烈的情况下选择更高级别的要素创新,以增强自己的竞争力。
政府决策在很多时候会直接影响到产业和企业的竞争力。因为政府可以通过资本市场、政策补贴、生产标准、竞争条例等对市场进行管理和规范。波特认为,政府是通过影响上述四个因素来影响国际竞争力的,因此是间接的。政府因素可以是积极影响,也可以是消极影响,与此同时,四个产业要素也会影响政府决策。
机遇是指超出企业控制范围的突发事件,如技术的重大革新、战争、金融市场和汇率的重大变化等。机遇会破坏现有竞争秩序,产生“竞争断层”,使竞争优势发生变化,从而为能够适应新形势的企业获得新优势。这种机遇是否能为国家产业竞争力带来变化同样也是由其他几个主要因素决定的。
波特理论开创了竞争力研究这一领域,一是提出了一个重要的分析工具,让竞争力这一抽象概念有了较为系统、全面量化的可能;二是强调了动态的竞争优势。波特理论认为,经济体的竞争力不是静止的,而是随着经济体的经济发展不断变化。钻石模型从诞生之初就成为国家竞争力测算的有力理论模型,各国研究者纷纷根据自身产业情况进行改进,提出双钻石模型、动态钻石模型等。比较知名的如Alavi的双因素模型 [47] ,阿拉维认为,国家竞争力的作用既包括外部的环境因素,也包括企业内部的相关因素。两者既相互独立又彼此统一,共同作用于竞争力的形成与提升。Alavi模型是波特钻石模型在应用层面的延伸和拓展,在外部环境因素里对波特的“政府”要素进行了分解和补充,而在企业内部因素里进一步对“企业战略”要素进行了细化。这一模型在一定程度上弥补了钻石模型中缺乏产业主体能动性因素的缺陷,同时强调了外部环境因素的重要性,以及其中的金融系统、市场系统、人力资源对经济发展及国际竞争力的重大影响 [48] 。
以我国目前的设计系统发展来说,钻石模型提供了一个重要参考,但亦存在一定问题。以中国目前的实际情况来说,政府是影响企业国际化最关键的因素之一 [49] 。直接运用钻石模型会造成一定问题。我国设计产业发展尚处于初期,设计竞争力在国际上较弱,而且设计和很多实体产业不一样,是从促进创新的角度来看并非可以直接测算的产业。陈圻、王汉友等人利用钻石模型对中国设计产业进行了双结构方程检验,也意识到钻石模型中的各个因素和竞争优势都属于不能直接测度的综合性因素,只能看作潜变量,于是利用双结构方程验证设计产业各因子的相互作用及其对产业竞争优势的解释效用 [50] 。
为了更好地研究设计系统内各因子的相互影响关系,本书引入了系统动力学作为模型建构方法。系统动力学方法最早由美国麻省理工学院Forrester教授于1956年创立,该方法论将问题主体抽象为一个完备运行的系统,将反馈回路作为基本的组织单元。在一定环境内系统对输入的物质、信息通过反馈机制进行处理加工,而输出的新物质、信息又会反过来对系统进行调节控制 [51] 。通过研究输入输出变量间的反馈机制还可以实现系统的自律运行。该方法论具有多变量、定性定量分析相结合,以及可处理多回路、非线性的时变问题等特点。
系统动力学方法最初主要应用于企业管理领域,后来经学者不断扩展、完善,应用在城市、世界等区域系统问题的分析上。朱婷婷等人将系统动力学的方法论应用在国家自主创新示范区聚力创新内在机理的研究上 [52] ,通过不同情境下的仿真实验来探究四大主要因素对表征变量的作用表现。王俭等人利用系统动力学模型对辽宁省水环境系统进行了模拟 [53] ,并成功地对不同发展方案下水环境的承载能力进行了预测,其表现优于回归分析等传统预测方法,原因在于系统动力学方法考虑了系统内各因素之间的相互作用,能够呈现出更全面的动态行为,所以预测更为准确。郎羽通过系统动力学的方法构建了吉林省区域创新系统的仿真模型,利用计算机软件进行动态仿真,并根据结果对吉林省特色产业创新产出对于创新投入的敏感度进行排序,为政府提供政策制定依据 [54] 。同样地,王成结合创新驱动理论,建立了沈阳市装备制造业创新驱动系统动力学模型 [55] ,并提出了产业优化的对策建议。系统动力学还被广泛应用在资源利用、规模优化等领域。陈国卫等人通过文献分析将系统动力学的主要作用归纳总结为预测、政策管理、优化与控制 [56] 。
系统动力学模型的建构可分为五个阶段:
(1)确定系统边界并寻找与系统目标相关的变量;
(2)分析变量间关系,构建因果关系图;
(3)分析因果关系图中的回路,结合已有数据集的粗略分析,进一步区分关键变量和其他变量;
(4)建立存量流量图;
(5)在流量图基础上确定系统运行的变量方程。
在社会经济中系统动力学的主要作业是通过认识、检验和仿真预测,选择合适参数进行优化调控,为政策制定提供依据。在国家设计系统的运用中,系统动力学侧重于其对未来的预测特性,目标是保障设计系统的可持续发展和提升其竞争力。