



20世纪80年代,我在治疗那些暴食症女病人的初期,还没有意识到这些女性的自恋人格结构与男性的自恋人格结构不同。直到最近,女性自恋和男性自恋的概念在文学中才变得越来越普遍。
对我来说,男性自恋者是有着所谓大男子主义的男人,这意味着他们通过引诱建立关系,通过控制别人掌握主动权,在面对强制性关系时主动退出或结束这种关系。他们对外表现得自信甚至是自负的、咄咄逼人的,认为自己是全能的,比起关心别人,他们更关心自己。他们需要成为关注的焦点,将其他人和他们的伴侣视为美化他们生活和增强他们光芒的观众。在人际关系中,他们表现得和在治疗中一样——不配合,不好接近,逃避,有清晰的界限,没有同理心,很少情绪化。这种自恋类型在文学中被称为不拘一格的、坦诚的、自以为是的自恋者。
从某种程度上来说,女性自恋与此类似。她们表面上是自信的、潇洒的、酷酷的、有优越感的,表现得很独立,她们经常在不经意间散发出魅力,获得男人的好感。她们也能左右别的女性,因为她们懂得如何迅速迎合对方的期望和需要,对对方表现出友好的、坦诚的关注。
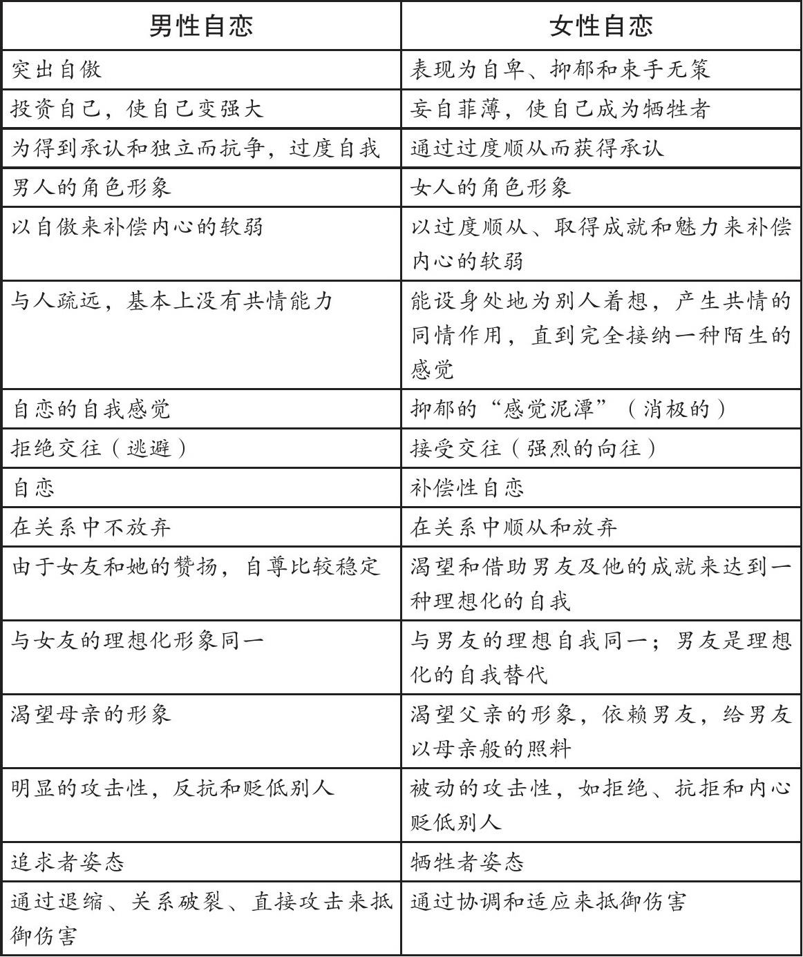
这就是“男性”自恋和“女性”自恋形式上的区别。男人为独立而斗争,他们总是担心会丧失独立性;而女性则竭力去顺从别人,希望由此获得别人的认可,这种适应可以延伸发展到自我抛弃。男性自恋者希望与人保持一定的距离,以此来体现他的独立性,但这其实是一种假性独立,人们可以称他为“交往的回避者”,因为他拒绝与人交往,最好是独自一个人。而女性自恋者正好相反,她们表现为过度地迎合别人,并把此作为自己同一性的任务。她们对交往有强烈的向往,但也像男性自恋者一样,很少能真正顺从。她们渴望交往,渴望从中获得必要的安全感,她们不想孤独。她们是一种所谓的“交往的接受者”。
也有许多男人具有女性自恋的人格特征,希望与人交往。这些人本书不做介绍,但我想他们不难被识别。正如我在这里描述的那样,他们的问题与女性是可以对比的。这些人往往在其专业领域是成功的、有代表性的,但在私下里却遭受着伴侣的贬低和否认,他们往往会选择忍受,而不是去反抗。他们在关系中扮演着从属角色,并会寻找一个具有自恋结构的主导女性。在这些关系中,他们很少得到她们的金钱,因为他们允许自己被剥削和忍受情感上的匮乏。他们的目光主要集中在那个女子身上,所有的一切都围着她转。他们接收她们的情绪,操持家务,照顾孩子。如果她们忽视他们,他们就觉得这才是她们真实的表现。尽管困难重重,他们还是依附于她们,愿意不惜一切代价赢回她们。他们把妻子神化并忽视自己。分离对他们来说很困难,因为那样他们觉得是抛弃了妻子,好像他们不能把妻子留给她们自己的命运。这背后是一种巨大的救援冲动,例如,妻子患饮食失调症越严重,这种冲动就越强烈。
通常,这类男人的童年经历的特点是母亲利用儿子作为珠宝或伴侣的替代品。儿子应该让母亲快乐,或者把她从精神痛苦中拯救出来。因此,儿子很早就学会了把注意力集中在对方身上,而较少关注自己。父亲则成为一个缺失的角色,因为他要么缺席,要么对儿子提出过高的、无法完成的要求。这为孩子骨子里的自卑感埋下了种子,只有付出巨大的努力才能平衡。
也有许多女性和上述的自恋男性有同样的生活。当然,我们必须考虑到,肯定还有一些人无法归入以上类别,也有许多混合的类型。但对不同类型的描述有助于说明问题,因为人们可以清楚地看出它们的不同之处。
男性和女性这两种自恋的形式是一块奖牌的两面,它们都具有相同的基本自恋障碍造成的伤害和不稳定的自尊。但从表面上看,它们各有不同的表现:女性对交往的强烈向往和男性对交往的逃避。从这两种自恋人格障碍的表现中,我们可以把女性自恋归纳为抑郁因素,男性自恋归纳为自傲因素。然而必须注意,情况也可能是相反的,人们只是在外表上没有如此表现而已,也就是说在自傲的背后会隐藏着抑郁,抑郁的后面会隐藏着自傲。
男性自恋和女性自恋的不同表现,在很大程度上与特殊的性别社会化要求以及我们社会中男性和女性的角色有关。
千百年来,男性地位被夸大,女性地位被贬低。这是在集体无意识中建立的,影响了人类的行为和经验。
女孩很少被鼓励去攻击别人,因为这是社会公认的男孩行为。男孩在被攻击时被要求应该自卫,要坚强和有“男子气”,而这正是一个自恋男士的行为方式。
我有一个病人,他40岁出头,事业有成,但无法与人建立长期的交往关系。他由于酗酒问题来到我们的诊所。刚开始治疗时,我很难与他建立一种信任关系,因为他把我看作一个女人,而不只是一个治疗师,所以常常要考验我是不是真的有能力。他不断地试图向我和其他人证明他学识渊博,他的这种行为自然在治疗团体中引起了不满,因为其他人都感觉被轻视了。他总是以傲慢和自负来拒绝批评。在我批评他时,他马上表现出拒绝,并开始抗争,为自己辩护。尽管如此,他一直留在诊所里,并没有中断治疗,这对他来说是一大进步。要是放在从前,他受到别人责备可能早就一走了之,并会对受到挑衅很气愤。
他在生活中学会了要在任何争论中成为胜者。他在辩论中百战百胜的吹毛求疵、胡搅蛮缠的习惯是他从父亲那儿学来的。由于他学识渊博,智商很高,他根本不怕会在激烈的争论中败北。这种特长在很长时间里对他来说是生存所必需的,因为他只能以此来胜过父亲。然而随着岁月的流逝,虽然他什么东西都比别人懂得多,但却感到很孤独,他的行为是以交往困难为代价的,因为知识丰富和与人交往是两码事。他深深地感到被孤立,因为他没有真正的朋友,只有仰慕者和敌人。
在治疗团体中,他要学会的不是不择手段地打击别人,而是尝试与人交往,倾听别人的话,互相讨论,认识到别人的意见也是有价值的,这些对他来说是非常困难的。但随着时间的推移,他敞开了心扉,裹在他内心情感外面的铠甲逐渐被卸下了。这一转折的出现是在他交了女朋友之后。他第一次真正感受到了爱情,如果失去她,他会很痛苦的。他在治疗团体中讲了这种感受。这次不仅仅“靠才智”,他还说出了感受。当他说到开始恋爱,并对一直不能有真正感受这点感到痛苦时,他痛哭流涕。
他这种情感的流露感染了团体中的每一个人,使人们对他产生了好感并愿意接纳他。这种感受我们过去在他身上从来没有体验到,他在一开始是那么不被接受。他很少主动与人交流,也从不谈论经历过的伤害。当他把自己的另一面显露出来时,这种情感是强烈的,所有人都在期待那一刻的到来。
但是要摆脱男性自恋,要走的路还很长。这个病人在团体中的表现只是迈出了艰难的第一步,还会有反复,也可能会再退回到过去那种“觉得自己什么都对”的行为中去。后面的路还很艰难,但为选择一条新的道路而付出辛苦是值得的。如果他不能经常做出妥协的话,他与女朋友的关系也可能会出现危机。他现在取得了与她进一步发展的机会,但要真正达到目标,还需要很大的努力。
自恋冲突是由自傲和自卑这两种完全不同体验的不一致性所引发的。在我们的文化背景下,女性似乎更多地倾向自卑,而男性倾向自傲。但这并不意味着女性就没有自傲(比如当她减肥2千克后被认为是最漂亮的女人时),或者男性没有自卑。然而在情感应激状态下,他们会采取各自“擅长”的防御策略:男性精心打扮自己,而女性则感到自己很自卑、很没用。
表1-1 自恋障碍的两种基本模式对比
男性自恋者试图用成熟的男人形象来包装自己,以弥补他们的自卑感。这种现象在成功商人中很普遍。还有职场的“失败者”,他们以另一些行为表现来展现自己的能力和成就,比如冒险驾车、大声炫耀等。女性的自恋态度也经常出现在现代职场女性中。她们急于变得越来越好,获得越来越多的权力和越来越高的职位。她们在想象中树立了一个形象,想成为最好的人,并贬低他人的价值;她们也会在被批评时害怕地位受到威胁,很快失去强大的形象。在那一刻,她们担心一切都会崩溃,全世界都会看到她们是失败者。许多女性觉得自己是骗子,她们让别人以为自己是聪明的,尽管本质上她们认为自己愚蠢无能,这种现象也被称为冒充者综合征。由于强烈的自我怀疑,这些女性不能接受她们的成功和能力被低估。即使是获得认可和升职加薪,也不会改变她们对自己的态度。然而,这些使她们保持了强大女性的外部形象,包括苗条的身材、男性化的特征和态度。这些反映在她们以一种更理性的态度来分析所有事情的可行性和可控性。致命的不是这种态度的存在,而是它的支配地位。阳刚成为女性想要保持的形象。但很多时候,外表是骗人的,在这种对外表现得很自信的行为背后隐藏着一个情感上非常有依赖性的女性。她在职场中雷厉风行,但在生活上很依赖男性,她害怕来自男性的拒绝或批评。