



与英美等发达国家世界一流大学形成更多遵循自然生成逻辑不同,不少亚欧国家的世界一流大学建设属于后发追赶型,即这些国家意识到建设世界一流大学的重要性和急迫性,希冀通过多种激励和支持措施推动本国大学向世界一流迈进。这种“重要”和“急迫”,既有来自本国经济社会发展的现实需求,也有来自提升创新竞争力和高等教育全球话语地位的综合考量。虽然政府在这些后发追赶型国家的世界一流大学建设中扮演了重要角色,但是由于各国政治经济体制、高等教育传统与现状等差异,其措施与成效亦略有不同。
19世纪中叶至20世纪初,德国处于世界高等教育中心和科学研究中心位置,其高等教育理念、结构和模式对世界各国产生了重要影响,尤其是柏林大学的成功创办使德国大学成为许多国家争先效仿的对象。二战后,德国大学逐渐走向衰落,为英美大学所超越。21世纪初,面对经费预算停滞不前、学生数量不断增加和博洛尼亚改革不畅等困境,加之日益激烈的国际竞争,德国开始实施极具针对性的政策倡议来大力推动高等教育机构卓越化发展。
时任德国联邦政府教育与科学研究部部长的布尔曼提出精英大学计划,即在德国打造数所同美国哈佛大学和斯坦福大学一样的顶尖大学,这在当时引起巨大争议,因为精英一词与德国传统上主张教育均等理念相背离。经过多方博弈,联邦和州政府于2005年6月根据《基本法》92b款,通过了“联邦及各州促进德国高校科学与研究的卓越计划”,简称“卓越计划” (Exzellenzinitiative) 。卓越计划强调绩效竞争,旨在可持续地加强德国作为科学基地的地位,提高德国国际竞争力并凸显大学和科学界优势。2006—2011年为“卓越计划”一期建设时间,资助资金为19亿欧元,2012—2017年为二期建设时间,资助资金增至27亿欧元。46亿欧元的建设资金75%由联邦政府提供,25%由大学所在的州政府负责筹措。
“卓越计划”资助项目主要有三个:一是研究生院(Graduiertenschulen),资助研究生院项目来为优秀博士生创设良好的研究环境,从而培养一批面向未来的青年科学家。实际上就是支持部分大学的研究生培养平台建设。二是卓越集群(Exzellenzcluster),鼓励大学建立具有国际知名度和富有竞争力的科研和培训机构,进而使大学能积极与企业、科研机构、其他大学等开展广泛合作。卓越计划要求卓越集群应当成为大学战略规划的重要组成部分,也为处于职业生涯早期的专业研究人员提供良好的训练环境。相当于面向科技前沿和国家重大需求,打造跨学科交叉研究平台。三是战略构想(Zukunftskonzepte),即资助若干大学的“发展蓝图”,旨在推动受资助大学发展优势学科,提升国际竞争力,进而成为世界顶尖大学。这三个资助项目规模不同,资助功能不同,但又相互联系,以助于消除德国大学系统结构性缺陷。
“卓越计划”入选项目的甄选和评价由德国研究联合会(DFG)和德国科学理事会(Wissenschaftsrat)基于科学和质量导向共同组织实施。大学先提交申请草案,联合委员会进行专家评估后,选择部分大学提交完整申请书,然后以小组会议和现场检查方式对完整的提案进行评估。其中,专家委员会从学术和技术角度对研究生院和卓越集群项目进行决策,战略委员会负责对战略构想进行决策,专家委员会和战略委员会共同组成联合委员会。拨款委员会负责最终的拨款决策,由联合委员会的26名科学家与联邦政府和16个州的科学部部长组成。卓越计划入选项目的评选标准如表1-1所示。
表1-1 “卓越计划”一期和二期评选标准
(续表)
资料来源:DFG.Bericht der Gemeinsamen Kommission zur Exzellenzinitiative an die Gemeinsame Wissenschaftskonferenz[EB/OL].https://www.bmbf.de/files/1_Bericht_an_die_GWK_2015.pdf,2021-06-20.
在两期建设期间,共有80所大学和827份草案参与三个资助项目竞争,最终有45所大学、51所研究生院、49个卓越集群和14个战略构想成功获得资助。根据2008年联合委员会报告,“卓越计划”实施效果超越了预期目标:大学科学研究水平显著提高,学科间协作网络不断深化,研究队伍日益国际化;制定了更具战略性的人才政策,受资助大学建立了有组织的博士生培养支持系统,创建了新的职业发展模式;推动了大学功能的差异化,提高了大学的国际竞争力,进而提升了德国科学系统的国际声誉和吸引力并形成了品牌效应。
在两轮“卓越计划”实施即将结束之际,德国2016年委托国际评估专家委员会对“卓越计划”实施效果展开评估。评估报告指出,“卓越计划”在对德国高等教育发展产生积极影响的同时也带来一些负面影响,如卓越集群容易在大学内部发展成为独立部门,以及“卓越计划”不能解决青年学者职业发展问题甚至会适得其反。委员会建议未来的卓越计划需要更加关注其核心目标即加强德国顶尖研究和提升大学国际竞争力,暂停研究生院资助,集中资助卓越集群和战略构想。这些建议被有效地吸纳进2016年通过的卓越战略里。
卓越战略以“卓越计划”为基础,主要资助卓越集群和卓越大学两个项目(具体情况如表1-2所示),旨在继续通过推动科学卓越、塑造形象和拓展合作来提升大学能力和水平,进而可持续地强化德国科学高地地位和提升国际竞争力。卓越战略每年提供5.33亿欧元资金,为卓越集群和卓越大学分别预留3.85亿欧元和1.48亿欧元。相较于“卓越计划”,卓越战略取消研究生院资助项目,先前从“卓越计划”中受益的研究生院必须寻求其他资助形式,或尝试以“卓越集群”的形式参与,卓越战略资助周期延长到7年且持续时间不受限制。
表1-2 卓越集群和卓越大学项目信息
(续表)
资料来源:DFG.Exzellenzstrategie des Bundes und der Länder—Ausschreibung für die Förderlinie Exzellenzuniversitäten(Förderphase 1.November 2019 bis 31.Oktober 2026)[28.September 2016][EB/OL].https://www.dfg.de/download/pdf/foerderung/programme/exzellenzstrategie/ausschreibung_exzellenzuniversitaeten_160928.pdf,2021-06-12.
卓越集群和卓越大学由专家小组和卓越委员会评选。专家小组由39位各领域高水平专家组成,均拥有多年海外经历,并取得公认的学术水平。其中,科学理事会主席和DFG主席无投票权。卓越委员会由联邦和州政府的专家委员会成员和科学部长组成。卓越战略入选大学,需要每七年接受外部专家评审,如果结果不佳,将面临被淘汰。自2019年1月1日以来,卓越集群资助项目共资助了34所大学的57个卓越集群。
2016年6月16日,德国决定实施创新型大学资助计划,资助对象是技术学院和中小型大学。该计划的目标是加强大学在区域创新体系中的战略作用,并支持其与商业界、社会组织的顺畅互动,以及在知识和技术的转移中具有结构性优势并做出杰出贡献的大学。为了实现这些目标,该资助计划旨在以协会、网络和创新形式加强大学、企业和其他社会组织之间的合作。该项计划资金总额为十年内5.5亿欧元,由联邦政府和所在州按90%∶10%比例承担。计划要求至少一半的资助金额和至少一半的所选资助案例必须分配给应用科学大学或由应用科学大学组成的大学网络。该计划将运行到2027年。
由科学、商业和社会领域专家组成的独立评选委员会,通过两轮遴选过程,最终确定入选名单。联邦和州政府的代表也是评选委员会成员。2017年7月,最终确定了48所受资助大学(分布在19个个体项目和10个联合项目中),包括35所技术学院、1所艺术和音乐学院以及12所大学和教育学院。
作为欧洲高等教育近代化的先驱,2003年法国仅有三所大学进入上海交通大学世界大学学术排名前100名,作为法国研究力量领头羊的大学校或研究机构也名落孙山。当然,有不少观点认为,法国大学在世界大学排行榜中表现不佳的原因可能是:教学和科研分离,专业研究工作多由研究机构承担;大学运行经费长期不足;高等教育系统民族化倾向明显,国际联系相对薄弱;与地区发展联系不足等。但无论如何,都显示出法国高等教育体系在全球化竞争时代逐渐疲软的态势。为此,法国采取择优提升和协同混合两种方式重塑高等教育体系:一方面通过优化大学内外部治理模式和营造竞争环境,推进大学自治与组织变革,并选择更具竞争力的大学予以重点支持,如“卓越大学计划”和“卓越实验室计划”;另一方面通过优化财政预算制度,整合国际化教学研究资源,推进大学与地方、企业协同发展并面向国际开放,如建设高等教育与研究集群。
为了打造5~10所具备国际竞争力和国际视野,且能与剑桥大学、哈佛大学等相媲美的世界一流大学,法国政府于2010年启动“卓越大学计划”(Initiatives d'Excellence,IDEX)。该计划是法国近年实施的大型国家建设工程——“未来投资计划”(Investissements d'avenir)的重点建设项目。“卓越大学计划”的目标是改变高等教育和科学研究格局、密切大学和研究机构间的协作关系,进而提升大学国际知名度和吸引力,吸引全球顶尖教师、研究人员和学生,同时孕育经济增长潜力并加速创新成果转移转化。该计划获得77亿欧元财政资助,其中在前四年的试用期内,被选中的大学可获得部分资金以支撑项目初始实施,试用期结束后,经过审核认证的学校将获得资本捐赠,这笔捐赠最高可达10亿欧元。
“卓越大学计划”的项目征集由法国国家研究署负责,它也提供常设基金支持,两轮项目征集分别在2010年和2011年展开。项目评审由洛桑大学前校长、欧洲大学协会(EUA)主席拉普(Jean-Marcrapp)领导的国际评审团负责,评审团里评估人员几乎全部来自美国、英国、德国、瑞士、瑞典、巴西、葡萄牙等其他国家,且许多不是公共部门的研究人员,而是研究管理人员和私营部门研究人员。
项目选择基于四个标准:一是卓越的培训,即项目实施机构(大学、大学校、博士生学校)提供的各级创新培训(执照、硕士、博士学位);二是卓越的研究,包括卓越的设备、卓越的实验室等;三是与社会经济环境和国际伙伴关系密切;四是有效实现项目战略的治理能力,包括目标和路径、人力资源政策、资源配置等。
在预选拔阶段,评估标准具体有12项:科学研究的区域竞争力与影响力;科学研究愿景及其质量;教育培训的吸引力与协调性;教育的研究方向与创新性;经济合作及转型与升级能力;政策的欧洲化与国际化程度;管理的可信度与有效性;管理中定向、转换及组织能力;实施路径及程序操作;管理程序与控制的有效性;资源配置模式的质量;人力资源管理政策的目标和活力。正式选拔阶段的标准更为严格:①项目目标与整体协调,尤其是科学研究与教学和培训的协调;项目规划与实施涉及组织、人力资源和项目运作方面的协调;②项目的卓越性,包括科研质量、政策及教育培训的质量、竞争力与参与度;③项目管理与变革发展,包括追求高度自治及均衡治理、通过为项目利益相关者提供长期可持续发展的结构性目标;④项目执行能力的可信度,包括人力资源及资金的实体资源和动态资源配置、项目实施区域中资金的有效利用率、执行能力可信度的参考路径、项目资源配置各利益相关者的关联性与参与度。
“卓越大学计划”共收到17份申请,第一轮于2011年7月选出3个项目,即波尔多大学、斯特拉斯堡大学和巴黎文理大学,这3个项目充分展现出其优势,包括建立大学和研究机构联盟、有能力实现设定的目标,以及预计在今后10年内成为世界一流大学。第二轮于2012年2月选出索邦大学、索邦巴黎西岱大学、巴黎-萨克雷大学、马赛大学和图卢兹大学五个项目。由于需要资助卓越实验室等,卓越大学资助总经费最终为63.5亿欧元,而不是最初宣布的77亿欧元。四年的试用期后,马赛大学、波尔多大学和斯特拉斯堡大学三所大学获得“卓越大学计划”永久资格,索邦大学、巴黎萨克雷大学和巴黎文理大学处于缓期状态,图卢兹大学和巴黎西岱大学两所大学的资助被中止。
为吸引和留住高水平科学家,2010年法国启动“卓越实验室计划”(Laboratoires d'excellence),旨在于所有学科和领域培养卓越实验室,鼓励通过招聘研究人员和投资创新设备来增强科学潜力,促进高精尖研究成果产出。卓越实验室计划所选择的实体应当:具有极高国际化水平和高风险研究项目;有提高国际知名度的强烈愿望;符合国家优先发展事项;能够造福社会并与经济、知识、文化有机结合;可能对高等教育系统产生连锁反应;其发展纳入申请机构的战略框架;参与人才培养特别是硕士和博士培养;其治理体系能保证方案得到有效执行。具体评估标准包括:一是团队和基础设施水平,如具有极高水平或极具潜力的科研人员、科研成果达到国际最高水平、获得科学奖项和国际奖学金、高水平基础设施、国际化的团队和基础设施的开放性;二是研究项目的雄心和关联度,如主题属于欧盟优先发展事项、具有对高水平或高潜力科学家和学生的吸引力战略、跨学科贡献;三是研究项目在创新和经济增益方面的潜力,如创新成果对行业的潜在影响、对公共政策和公共辩论等方面的潜在影响、加强成果转移转化的战略;四是对人才培养的投资,如参与硕士和博士课程并重视这些课程的评价和国际影响力、对博士硕士毕业生在高等教育机构和公司就业的贡献;五是组织与管理水平,如其监管机构对实验室财政、人力资源、战略提供保障,实施监测以衡量目标的有效实现;六是监管机构,如将该项目纳入监管机构的战略框架、合作伙伴致力于确保项目的成功;七是项目链接其他资源能力,如提出10年以上的预算预测、必须建立起合作伙伴关系以吸引新资源进而确保项目可持续发展。
“卓越实验室计划”和“卓越大学计划”相互交织,建设卓越大学包含建设高水平实验室,获得多个卓越实验室项目的大学可以申请“卓越大学计划”。卓越实验室总资助经费为10亿美元。在第一轮,卓越实验室共收到241个项目申请,其中100个项目获得资助(83个项目被国际评审团选定为A类,17个项目被评为B类)。第二轮共收到195个项目申请,其中71个项目获得资助。在171个项目里,14.5%分布在数学科学领域,24%分布在人文社科领域,20%分布在物质和能源领域,14.6%分布在环境科学领域,26.9%分布在生物健康领域。
长期以来,日本政府高等教育投资集中在少数国立大学,直到20世纪80年代,受到高等教育大众化、学生运动、全球化、政府预算紧张等挑战,这一局面才得以改变。进入20世纪90年代,在新公共管理运动的推动下,政府通过一系列措施,包括修订《建立大学标准》,设立竞争性资助计划,从而放松对大学的管制。
2001年以来,政府推动大学重组和整合,引入私营部门管理方法和绩效驱动的第三方评价制度,对于改善高等教育面貌发挥了重要作用。值得注意的是,日本在不少报告中均指出其高等教育国际化水平不高问题,并为此提出在STEM领域早期追赶成功的基础上再接再厉,进一步推进大学国际化。日本通过21世纪卓越中心、全球卓越中心、世界顶级国际研究中心倡议、构筑国际化据点项目等各种竞争性资助计划来为大学提供基于绩效导向的资金支持。
2014年,日本文部科学省启动“全球顶尖大学项目”(Top Global University Project),旨在通过建立日本大学与海外顶尖大学的联系和推进大学改革来推动国际化,以及为拥有世界顶级水平教育和研究项目的大学和能够推动日本高等教育国际化的全球大学提供优先支持。全球顶尖大学分为两种类型:一是世界一流大学(A类顶尖大学),该类大学拥有世界一流教育与研究水平并有可能跻身世界百强大学之列,计划选择10所左右大学,每所每年资助经费为5亿日元;二是全球牵引大学(B类国际化大学),该类大学能够引领日本高等教育国际化的大学,并不断推陈出新,计划选择20所大学左右,招生规模超过1000人的B类大学每年经费为3亿日元,未超过1000人的每年经费为2亿日元。
入选的全球顶尖大学需要达到国际化、治理和教育改革三方面绩效目标,具体包括:一是国际化指标,如增加从国外大学获得学位的全职外籍教师和日本教师数量、国际学生在学生总数中的比例、出国学生数量、英语授课课程数量、获得外语语言学位学生数量、达到外语水平学生数量、发展英语教学、住在国际宿舍的日本学生人数、灵活的学术日历(在全校范围内引入季度制);二是与治理有关的指标,如实施年薪制、任期跟踪制度和聘用高素质行政人员(熟练掌握外语);三是教育改革,如引入课程编号系统、在本科入学考试中引入托福等外部考试、由学生进行评估的课程数量。
2014年9月,日本13所大学被选为顶尖大学,24所大学被选为国际化大学,共计37所大学入选全球顶尖大学项目(名单如表1-3)。从入选名单来看,A类大学多为实力雄厚的综合性研究型大学,B类大学既有历史悠久的人文类大学,如东京艺术大学、东京外国语大学等,又有在某一特定学科领域具有显著办学特色的单一学科大学,如丰桥科学技术大学、会津大学等,还有办学历史虽短却又鲜明国际化办学特色的大学,如国际教养大学等。
入选大学并非一劳永逸,在最长为10年的项目实施期间需要经过多轮考核评价,包括资助开始后的第4年、第7年的中期考核和第11年的终期考核。这些考核结果关系到入选大学的资助经费分配,如果被评价为难以或无法实现目标,则需要重新进行审查,甚至中止资助。
表1-3 日本首批入选顶尖大学名单
资料来源:日本学術振興会.について.スーパーグローバル大学創成支援事業 採択事業一覧[EB/OL].https://www.jsps.go.jp/j-sgu/h26_kekka_saitaku.html,2021-08-25.
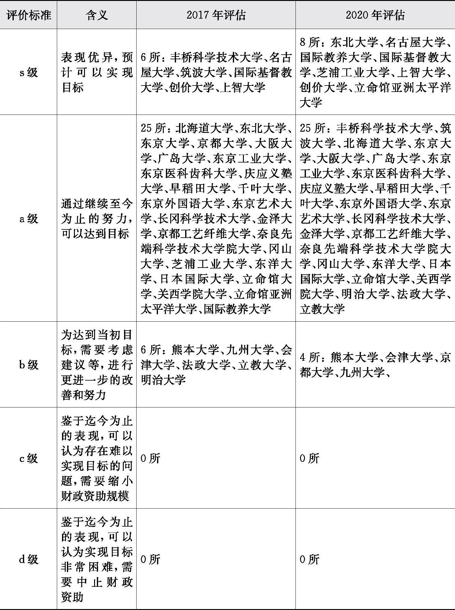
2017年,全球顶级大学项目计划委员会设立专家评估小组对入选大学在推动大学改革和彻底国际化方面的努力进行中期考核和评估。经评估,6所大学表现优异,被评为s级;25所大学被认为可以通过继续努力进而达到目标,被评为a级;6所大学被认为需要进行更进一步的改善和努力才能达到目标,被评为b级。通过此次评估可以发现入选大学取得了一些阶段性成效:一是体制机制改革,多所大学将教育改革、国际化纳入中期目标中,并进行人事管理、组织机构、外国人参与决策等体制机制改革,进一步强化校长主导的管理体制;二是积极与海外大学进行战略合作,包括开展国际共同学位计划,设立国际共同研究生院,申请海外大学的教育研究单元,与多个海外伙伴学校共享课程等;三是构建良好的国际学习环境,丰桥科学技术大学、国际教养大学等设置了留学生和日本学生共同学习的进修空间以及配备国际学生宿舍;四是改革入学考试,除了托福等分数应用于所有学科的入学考试之外,还采用新的国际标准,对入学考试数据和入学后成绩数据进行分析,实施了多维度的入学选拔;五是对具有优势的研究领域加大资金投入;六是吸收国际顾问委员会的意见,通过大学治理和运营的改革来推动国际化;七是通过吸引捐赠等方式增加自有资金以保持稳定的资金流。尽管取得了一些成效,然而总体上在接收外国留学生人数和日本学生中有海外留学经历的人数等指标上表现不佳。
2020年进行了第二次中期考核,8所大学被评为s级,25所大学被评为a级,4所大学被评为b级。通过7年建设,37所大学外语授课科目数较建设前增加了约2.5倍,有海外留学经历的学生人数是建设前的1.8倍,但在具有一定语言水平的学生人数指标上表现不佳。设置新学部、采用慕课和翻转课程等新的教学方式、实施本科转专业制度、开展国际官产学研合作等举措是入选大学在2017年评估之后开展的创新行动。
两次评估结果如表1-4所示。
表1-4 2017年和2020年全球顶级大学项目评估结果
资料来源:日本学術振興会.について的《スーパーグローバル大学創成支援事業中間評価結果の総括》和《スーパーグローバル大学創成支援事業令和2年度中間評価結果の総括》两份文件。
20世纪90年代末,在知识经济蓬勃发展、人口老龄化危机严重、研究人员地位较低背景下,韩国相继启动一系列高等教育项目,以提升高等教育质量和国家形象。1999年,韩国教育和人力资源开发部启动“21世纪智慧韩国工程项目”(The Brain Korea 21,BK21)。该项目旨在建设具有国际竞争力的研究型大学和课程,同时强化建设与区域行业联系紧密的大学。BK21计划迄今为止经历四个阶段:一是从1999—2005年,资助金额为12亿美元,二是从2006—2012年,资助金额为21亿美元,三是从2013年9月1日到2020年8月31日,在BK21基础上推出BK21 PLUS,四是2020年9月1日到2027年8月31日,将投入4080亿韩元,每年资助19000名硕博士生。
在BK 21第一阶段,其总体目标主要包括建设世界一流研究型大学、建设专业研究生院、改变高等教育系统。BK21第二阶段目标与第一阶段相似,最终都旨在通过建设世界级研究型大学来培养具有国际竞争力的高水平人才。但两个阶段存在细微差别,如第一阶段专注于实现大学的卓越,而第二阶段则强调专业的卓越,以及第一阶段强调机构改革,第二阶段鼓励大学加强与产业之间的联系以及建设区域研发集群。
两阶段政策变化如表1-5所示。
表1-5 BK21第二阶段针对第一阶段的调整
资料来源:刘宝存,张梦琦.创建世界一流大学政策的国际比较研究[M].北京:北京师范大学出版社,2020:102.
但是两个阶段过后,韩国大学的研究质量、机构自治、国际化程度等方面仍亟待提升,因此,韩国政府在BK21基础上又启动BK21 PLUS项目,实际上就是BK21的第三阶段。具体举措有:一是提高研究生教育质量,完善研究型大学制度,如建立以质量为中心的绩效管理系统;二是加强地方大学教学和研究能力,提高对地方大学的支持力度,使地方大学与中小企业建立密切联系;三是通过产学研合作进行硕博人才培养;四是培养数码多媒体、文化创意、时尚设计、旅游业及信息安全等社会急需领域的专业人才;五是加强业务管理;六是提高研究人员和研究生资助额度。BK21 PLUS项目主要分三个资助计划,包括全球性人才培养、专业性人才培养和面向未来的创意性人才培养。评估标准主要包括教育能力、研究能力和制度改进与支持三方面。而新近启动的BK21第四阶段则充分回应第四次工业革命兴起、高级研究人员需求日益增长、研究型大学角色拓展、其他国家科研评价更注重科研质量等方面的趋势,强调在科研项目评价中强化质量评价、引入代表性成果评价、培养创新型人才等。
BK21之外,韩国自2008年开展世界一流大学建设工程(WCU),将引入海外知名学者为重点,旨在提升大学的国际化水平和研究质量,作为对BK21的补充。WCU主要通过三个路径来吸引海外学者:一是通过开设新兴专业和学科,吸引和聘用具有较高研究水平的海外学者作为专职教授,并与国内教授进行联合研究,引进对象为海外大学、研究所、企业的教授/研究员,引进方式包括以教师、特聘教授、研究教授等多种形式进行聘任,聘用期限至少3年;二是在国内大学设立实验室,吸引海外学者以专职教师身份到国内大学系或研究所,与国内教授进行联合研究,助理教授及以下级别的学者需要保证3年以上的专职工作,副教授及以上级别的学者需要保证3年以上且每年至少1个学期的专职工作;三是邀请世界一流学者(包括尖端核心技术领域)作为客座教授,学者需要每年在国内从事连续两个月的学术活动(如联合研究计划、讲座活动及其他实验室咨询活动),世界一流学者应为诺贝尔奖获得者、美国工程院研究员等学科领域内的高水平学者和尖端核心技术的拥有者。从支持领域看,纳米、生物、能源科学以及等关涉国家创新动力的关键学科领域得到倾斜性关注,此外交叉型、复合型学科也格外受到重视。
通过实施BK21和WCU,韩国高等教育质量和水平得到较大提升。根据世界大学学术排名(ARWU),首尔大学是唯一一所从2003年到2011年一直跻身前200名的韩国大学;根据THE排名,首尔大学和韩国科学技术院自2004年以来一直保持在200名以内。韩国学者在SCI期刊上发表的论文数量大幅提升,从1998年的10739篇增长到2010年的39843篇。国际学生和国际教师人数均显著增加,国际学生从2004年的16832人增加到2010年的83842人,国际教师从2000年的1226人增加到2009年的3807人。国内外学者一致认为韩国大学至少在科学和工程等领域已经达到世界一流水平。然而,韩国国内对其一流大学建设系列项目仍存在着较大争议,包括项目选定的精英大学资源倾斜将加剧大学之间不平衡发展、经费向科学与工程学科领域过度倾斜将加剧学科间差距、以量化指标为核心的评价体系将滋生学者短期功利行为等。
自20世纪八九十年代,在国家推进和政府主导下,新加坡高等教育超越了发展阶段说和原始积累说的思维框架,短短二三十年间多所大学进入世界一流大学前列,实现了世界排名的惊人跃升。在最新的2022年QS世界大学排行榜中,新加坡国立大学、南洋理工大学更是分别名列第11、12位,可以看做后起追赶型的典范。作为与中国高等教育体制类似——都是由政府主导且同属亚洲文化圈的新加坡,其建设世界一流大学的经验对我国更具借鉴意义。
20世纪80年代,在全球新技术革命浪潮的推动下,为更好实现经济增长的国家发展战略,新加坡将注意力放在发展高等教育上,不断扩大招生规模。1980年,新加坡大学与南洋大学合并成立为新加坡国立大学;在南洋大学旧址建立的南洋理工学院在1991年纳入原来的国立教育学院,更名为南洋理工大学。两所大学培养大量高质量人才,助力新加坡经济腾飞,形成了新加坡高等教育的人才培养新格局。
这一阶段的新加坡高等教育是国家发展战略与经济结构转型的双重力量推动下的产物,也是新加坡现代大学形成与发展的初步探索与尝试。20世纪末,为了助力世界一流大学发展,新加坡政府先后颁布了系列国家“科技发展计划”,加大对研究和创新的公共投资,投资金额也从“国家技术计划1995”(National Technology Plan 1995)的20亿美元增加到“研究、创新与企业计划2020”(Research,Innovation and Enterprise 2020 Plan)的190亿美元。教育部还设立了“学术研究基金”(AcRF),为新加坡国立大学、南洋理工大学、新加坡管理大学、新加坡科技设计大学等研究型大学提供经费资助。同时,新加坡提出构建类似哈佛大学和麻省理工学院的“东方波士顿”模式,打造服务于本国经济社会发展的“轴心机构”。2008年金融危机后,新加坡又通过制定“环球校园”计划(A Global School House)等战略规划,吸引世界一流大学在本国设立分校或开展合作办学。
可以说,新加坡政府在该国高等教育迈向世界一流方面起到了决定性作用,不管是战略规划还是充足的财力支持,都强化了新加坡公立大学向世界一流大学迈进的决心,同时这些大学的知识产出和人才培养为新加坡经济快速发展奠定了基础,两者形成了很好的相互促进。
21世纪以来,新加坡政府通过颁布“公立大学公司化法案”(Corporatisation Project in Singapore's Public Universities)推动新加坡国立大学与南洋理工大学进行公司化改革,根据法案框架制定大学章程与组织管理纲要,积极向世界一流大学跨越。实现自主化办学后,新加坡的大学与政府的关系就变成了教育和科技服务的提供者和购买者的关系。政府改革了大学拨款、收费制度,同时与大学签署了包括政策性协议、绩效协议、质量保障协议等在内的一系列协议,通过协议引导、监督大学而不是直接干预和管理大学。
随着两所大学管理模式的转变,学校经费收入结构也由政府全额资助变为政府与多元渠道捐赠的共同分担模式。在绩效和质量评价方面,政府也通过制定协议机制和质量评估框架对学校发展进行问责评价,形成大学自治与政府问责协同。由此,新加坡大学管理体系呈现出基于大学自治的政府“问责制”模式,在保持国家战略目标的前提下不断下放自治权。这些举措极大地激发了各大学的办学活力,有力推动其大学跻身世界一流大学行列。南洋理工大学最新的办学改革如专栏1-1所示。
面对全球发展趋势和本国创新创业情境变化,南洋理工大学(NTU)自2020年7月开启了一系列以学生为主体的教学与社会实践综合改革,重构跨学科教育和创新发展体系,以期让学生能够在多学科交叉的学习环境中,构建自身的多元思维模式,应对不同场景下的未知与挑战。2021年1月,《NTU 2025》颁布,明确支持开展具有重大影响力的跨学科研究,并将跨学科学习作为未来学校发展的关键举措。
一是关注六大跨学科研究集群,应对人类社会的重大挑战。《NTU2025》规划中,NTU以解决人类面临的四大挑战为宗旨,打破传统学科边界,重点关注具有重大知识与社会影响力的人工智能与增强智能、弹性城市化与自然生态系统、大脑与学习、健康与社会、未来产业与文化、组织与社会等六大跨学科研究集群,这些挑战包括:减轻对环境的影响;掌握科学、艺术和学习技术;解决技术对人类的影响;应对健康生活和老龄化的需求和挑战。新加坡政府投资250亿新币(合190亿美元)大力推进《研究、创新与企业2025》计划,上述跨学科重点集群将得到学术研究实体机构和项目的资助,确保新加坡未来能够在相关领域确立全球公认的优势地位。六大研究集群及其主要内容如表1-6所示。
表1-6 南洋理工大学重点打造的研究集群
(续表)
二是成立卓越教学创新研究中心,顶层设计跨学科活动。NTU成立卓越教学创新研究中心(Institute for Pedagogical Innovation,Research and Excellence,InsPIRE)统一进行分析与整合全校范围内跨学科领域的科研成果、资源,顶层设计并管理跨学科通识课程。InsPIRE充分利用各个学院、学科的优势以及相关专家学者资源,加强人才培养、学术研究、科技创新的协同性。该中心重点关注两个方面:①推动学生“科学地学习”,引导学生积极参与新的教学变革,加强自身跨学科学习能力;②强调科教融合,鼓励教师将前沿学术研究成果转化为教学资源,不断迭代更新教育教学内容。
三是建立健全跨学科课程体系,培养学生跨学科学习能力。NTU坚持“基于问题的学习”“基于团队的学习”“顶层设计思维”三大核心理念,引导学生开展跨学科学习与研究。跨学科课程采用合作式教学(co-teaching),即一堂课由不同学科背景的老师共同参与,向学生亲自展示跨学科共享知识、协作解决问题的过程,为学生跨学科学习提供示范。
2021年8月起,南洋理工大学的新入学本科生将在大一大二期间必修7门跨学科通识基础课程,课程分为两个模块:一是聚焦培养学生在复杂社会背景下的“核心转换技能”(key transferable skills),二是聚焦培养学生应对全球性挑战(Global Challenges)的视野和能力。前者课程包括:跨学科世界中的探索与交流、探索数字化世界、多元文化下的道德与公民意识、未来职业与创业发展;后者课程包括:造福人类的科学技术、可持续发展(社会、经济与环境)、健康生活与福祉。
这7门通识课突破了传统学科、甚至文理大类的边界,围绕社会发展和未来挑战引导学生进入跨学科学习。每个课程均由来自不同学科背景的教师开发。为了让学生在跨学科学习中体验头脑风暴的过程,学校还将在选课阶段有计划地打乱来自不同学科的学生,让学生们处于相对陌生的认知、学习环境下,同时引入大量团队合作项目与小组作业,让学生充分沉浸在跨学科学习中。建设跨学科通识课程的主要目的是帮助学生从本科阶段开始深入认识跨领域学习对于社会、自身的价值,也使其在学业早期阶段就能同步了解若干跨学科领域研究前沿,其中包括理工科类技术前沿、人文社科知识和公民素养教育基础,为学生感知未来、探索未来奠定坚实基础。同时,跨学科通识课中所沿用的教学方法也有利于锻炼学生的跨学科思维与实践能力。
此外,NTU不断放开课程选择的自由度,增强弹性,本科生将有机会选择博士阶段的部分课程,参与更具学术性和前沿性的知识探索。2021年8月开始,NTU将从经济学与大数据进行试点,开放首批跨领域学位。同时,NTU与其他大学也即将开启跨校合作,例如南洋理工大学、新加坡国立大学的学生能够互相选择对方的部分课程。
四是建立多样化校企合作平台,打造跨学科实践场景。NTU成立产学研平台——NTU全球产业联盟(Global Alliance of industries at NTU,GAIN),其目标是与创新型企业结盟,打造有活力的产学研生态体系,提出具有创新价值的跨领域解决方案。在《NTU2025》规划下,GAIN的相关资源将面向学生开放,为学生提供联合实验室工作机会,丰富学生的跨学科实践场景。GAIN的建设促进了以学生为主体的产学研交流,校企合作推动了创新资源对接,帮助学生将跨学科知识转化为能够服务产业、社会的生产力,并在实践中不断提升学生的综合能力。目前,NTU已有超过200个合作伙伴,形成了强大的产学研网络。部分企业(如包括中国阿里云、德国宝马公司、美国惠普、美国劳斯莱斯、中国微众银行)与NTU合作成立了跨领域联合实验室,可供本科生实习选择。
总体来看,GAIN的各实践平台具有较强的前沿性、国际化、交叉性特征。以惠普-NTU数字化制造实验室为例,惠普公司通过与NTU合作,聚焦3D附加制造、人工智能、机器学习与网络安全等跨领域前沿研究。当前,该实验室仅面向研究者和部分博士生开放,对外仅通过GAIN开展一些研讨会、工作坊与定期的圆桌会谈。未来,实验室的工作机会也将开放给部分本科生,为本科生创造更多认识交叉技术、产业前沿,以及与多领域人才沟通交流的场景,让学生以产业需求为引领在实习过程中更好开展跨学科研究。
俄罗斯和苏联可谓是传统高等教育强国。苏联的高等教育取得过辉煌成就,但同时也形成了封闭的教育体系。苏联解体沉重打击了俄罗斯高等教育,科学研究与教学分离、经济衰退、人才流失严重、高校缺乏自治权、国际化水平低等导致俄罗斯大学全球排名不断下滑,似乎有被世界一流行列“遗忘”的趋势。20世纪90年代,俄罗斯先后实施“创新大学计划”(Innovative University Programme)、“联邦大学项目”(Federal Universities Project)和“国家研究型大学动议”(National Research University Initiative)等。21世纪以来,俄罗斯开始将顶尖大学建设作为推动国家创新发展的重要抓手,陆续颁布了一系列加速大学发展的政策措施,旨在充分发挥具有世界一流科教水平的大学在国家创新发展中的作用。
2006年3月,俄罗斯联邦政府总理梅德韦杰夫签发了N2006-r政府令《一流大学发展行动计划,旨在提高其在世界一流研究和教育中心中的竞争力》,这是俄罗斯正式提出创建世界一流大学目标后颁布的第一个国家政策性文件,也是具体实施创建世界一流大学战略的核心计划。后分别于2012年12月(N 2586-r政府令)和2016年3月(N 422-r政府令)进行了修订,最终修订文本见表1-7。
表1-7 《一流大学发展行动计划,旨在提高其在世界一流研究和教育中心中的竞争力》
(俄罗斯联邦政府N 422-r政府令,2016年3月12日)
(续表)
(续表)
(续表)
资料来源:俄罗斯电子基金法律法规技术文件(俄文),(2016-03-12)[2022-02-22],http://docs.cntd.ru/document/902377244.
2012年5月7日,俄罗斯总统普京签署第599号令,即《关于国家政策在教育和科学领域中的落实措施》,规定中提出“2020年至少5所俄罗斯大学进入世界大学排名的前100名”。2013年3月,俄罗斯第211号政府法规《提升俄罗斯一流大学在世界领先科学与教育中心竞争力的国家扶持办法》出台,俄罗斯正式启动实施“5-100计划”(俄文:Проект 5-100;英文:Project 5-100),也即“俄罗斯学术卓越计划”(The Russian Academic Excellence Project)。按照这一计划,俄罗斯政府于2013年至2017年间每年分别拨资金9亿、10.5亿、12亿、12.5亿、13.1亿卢布用于支持国内一流大学提高科研竞争力。
“5-100”计划旨在激发俄罗斯高等教育发展潜力,最大限度提升高等教育在全球教育市场中的地位。计划为期七年,预计到2020年,俄罗斯将拥有一批管理高效、享有较高学术声誉、顺应全球发展趋势、能够迅速适应全球变化的顶尖大学。计划实施重点方向包括:①制定和实施能为大学创造长久竞争优势的措施;②推动国际合作,建设基础设施,招聘顶尖科学家、教师、管理人员和学生;③产出顶尖科研成果;④通过开展突破性研究和招聘顶尖科学家,建立良好的学术声誉;⑤制定符合国际标准的教学大纲;⑥推动学术界、工业界和企业之间的合作;⑦扩大教育服务出口。
2013年春,俄罗斯政府专门组建了“提升竞争力委员会”监督一流大学建设情况,这也是“5-100”计划主要治理机构,职责是审查大学计划报告、提出资助金额建议。提升竞争力委员会成员包括许多国际和俄罗斯学术界代表、负责教育改革的公职人员、知名专家和享有盛誉的学者。计划主要遴选标准包括排行榜排名(ARWU排名在500名以内、THE排名在400名以内、QS排名在700名以内)、享受联邦拨款参加高等教育职业教育的学生人数(至少4000人)、学校国家统一高考最低分(大于64分)、全日制研究生比例(大于4.9%)、教师的科研经费(至少为22万卢布)、每百名教师在Web of Science和Scopus索引到的文章数量(至少5篇)、留学生比例(大于1%)等。
参与竞争的大学还需提交提升竞争力计划(即路线图),内容可能包括:建立人才储备库以吸引在国际或国内大学有任职经验的专家;帮助青年学者和教职工在其所在研究领域、国际或国内顶尖大学中积累经验;支持面向研究人员的国际国内学术交流活动(包括实习、培训等);改进研究生课程;支持本科生、毕业生、实习生、青年教职员工和研究人员;与国际国内顶尖一流大学联合培养学生;招收外籍学生到俄罗斯学习;合作开展基础研究和应用研究。
共有54所大学提交申请,提升竞争力委员会选择了15所大学,2015年10月又增加了6所大学。这些大学总共招收超过36万名学生,并吸引12名诺贝尔奖获得者任教。为了保障一流大学建设,俄罗斯政府在2013年公布的决议中指出该项目预算为571亿卢布,其中2013年为90亿卢布,2014年为105亿卢布,2015年为120亿卢布,2016年为125亿卢布,2017年为131卢布。2015年,俄罗斯又将该计划延长至2020年,并把2016年和2017年预算增加到145亿卢布。提升竞争力委员会每年根据入选大学的提升竞争力计划实施情况和世界排名情况来确定资助金额。表现较好的有国立高等经济学院、托木斯克理工大学、托木斯克国立大学和圣彼得堡国家信息技术、机械学与光学大学,而圣彼得堡电工大学于2014年被提升竞争力委员会认为其提升竞争力计划对国际学生没有吸引力而被停止使用2013年第一阶段分配的资金。
从近年来主要全球大学排行榜结果来看,俄罗斯“5-100计划”确立的总体目标基本上都没有实现,尚未有大学进入全球前100,其最好大学莫斯科大学也大多排在全球150名之外。尽管未有大学进入世界大学排名前100名,但“5-100”计划的实施使得俄罗斯高等教育生态发生重大变化,其中最主要的是大学对其作用、职能和任务进行重新思考,认识到俄罗斯高等教育需要融入国际环境,且大学需要在国际竞争领域与应对国家发展挑战之间取得平衡。
有学者比较入选计划大学和未入选大学2012年至2016年的表现,发现在科研表现和国际合作等方面入选大学表现更为优异,如入选大学在高被引期刊上发表的论文数量从每年100篇增长到300篇,而未入选大学保持每年约50篇发表速度,以及入选大学更加频繁地与国际科研机构进行合作。
“5-100”计划的有益经验也为俄罗斯即将实施的“2030优先事项”奠定了基础。“2030优先事项”的主要任务是大力推动科研创新以期取得突破性成果,以及组建一批领军大学进而成为整个俄罗斯高等教育体系的火车头,将会有至少100所大学参与其中。