



本节将介绍如何使用邻接表表示图的原理,并通过C语言和汇编语言实现邻接表的建立,最后在1B硬件开发平台上对设计进行调试。
图是一种数据结构,由节点和边两部分组成。需要注意,在有向图中,边是有方向的,即( u , v )和( v , u )并不相同。在有向图中,( u , v )表示节点 u 到节点 v 的边,而( v , u )表示节点 v 到节点 u 的边。显然,这种表示具有方向性。此外,这个边可能包含权重、值和距离等信息。
在现实生活中,图有很多代表性的应用。例如,图经常被用来表示网络,如城市之间的道路交通网、电话网或电网。此外,图也经常用于微信和QQ等社交网络,如在微信中用一个节点来表示一个人,每个节点都是包含身份证号、名字、性别,以及其家庭住址的结构体。
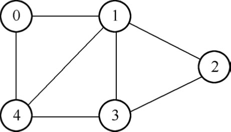
图3.8为包含5个节点的无向图。一般使用邻接矩阵和邻接列表来表示图的结构。当然,也可以使用其他的表示方式,如入射矩阵和入射列表。选择何种表示方式要根据具体情况决定,这完全取决于图的用途和要执行的操作类型。
1.邻接矩阵
假设图中共有 V 个节点,那么邻接矩阵就是一个大小为 V × V 的二维数组。如果用数组adj[][]表示该二维数组,则数组中的元素adj[ i ][ j ]=1就表示存在一条从节点 i 到节点 j 的边。显然,用邻接矩阵表示无向图始终是对称的。如果数据中的元素adj[ i ][ j ]= w ,则表示从节点 i 到节点 j 的路径权重为 w 。
图3.8 包含5个节点的无向图
用下面的邻接矩阵来表示图3.8中给出的无向图,即
采用邻接矩阵的表示方法具有容易实现和遍历的优点。当删除一条边时,只需要花费一个单位的时间,时间复杂度为 O (1)。此外,当查询从节点 u 到节点 v 是否存在路径的效率也非常高,也只需要花费一个单位的时间,时间复杂度为 O (1)。
但是采用邻接矩阵的方法也有其缺点,即邻接矩阵要消耗更多的存储空间。对于 V 个节点的图,则需要个 V 2 个存储空间,空间复杂度为 O ( V 2 )。显然,即使这个图很分散(节点之间的边很少),但也还是需要 V 2 个存储空间。此外,构建这个邻接矩阵(添加节点)也需要消耗 V 2 个单位时间,时间复杂度为 O ( V 2 )。
2.邻接表
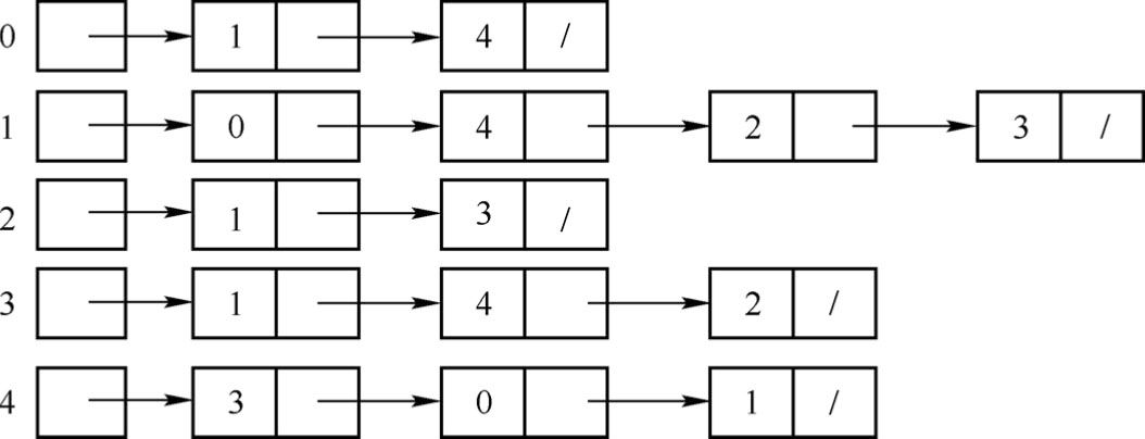
邻接表是一个列表数组,该数组是一个大小等于节点数的一维数组。数组array[ i ]中存放的是一个链表,该链表中的 n 个数据表示的就是连接到第 i 个节点的 n 个节点。邻接表也可以用来表示加权图,边的权重可以用一对列表来表示。对于图3.8给出的图,用邻接表表示的方法如图3.9所示。
图3.9 图的邻接表表示方法
从图3.9可知,节点0分别连接节点1和节点4,节点1分别连接节点0、节点4、节点2和节点3,节点2分别连接节点1和节点3,节点3分别连接节点1、节点4和节点2,节点4分别连接节点3、节点0和节点1。
对于一个图,应该如何恰当地选择邻接矩阵和邻接表呢?表3.1给出了一些可参考的规则。
表3.1 选择邻接矩阵和邻接表的一些规则
本节将详细介绍如何使用C语言实现邻接表的思路。
1.构建邻接表存储类型
构建邻接表存储类型的主要步骤如下所示。
(1)用结构体graph表示图。其中,graph结构体中包含两部分信息,即图的节点数和链表数组array[ i ]。其中,array[ i ]对应的就是第 i 个节点的邻接表,从array[0]到array[ V -1]组成的整体就是整个图的邻接表, V 为第 V 个节点的数字编号。
(2)观察表示邻接表的结构体graph->array[ i ],该结构体中只包含一个指向节点的指针,称为“头指针”(本质上是链表中第一个节点的存储地址)。
(3)观察表示邻接表节点的结构体。由于邻接表是以链表形式存储的,因此每个节点结构体都包含两部分内容,即当前节点的值(dest)与下一个节点的存储位置(next)。
2.构建图
构建图的主要步骤如下所示。
(1)声明图中有 V 个节点,根据节点的个数 V 用createGraph函数构建一个空的图。
① 声明graph是指向图结构体的指针,对该指针指向的地址分配空间,大小是(struct Graph)的一个单元,并强制类型转换,graph-> V = V ,对节点数赋值。
② 在图结构体中已经声明array是指向邻接表结构体的指针,因此不用再次声明,对该指针指向的地址分配空间,大小是(struct AdjList)的 V 个单元,并强制类型转换。
③ 将每个graph->array[ i ].head赋值为空,表示各个链表中均无节点,当前邻接表为空。
(2)通过addEdge()函数为创建的图添加边(向邻接表中添加节点),该函数传入参数为两个整型数据“源节点”(src)与“目标节点”(dest)。
① 创建一个空节点(check)检验链表末尾,找到合适的节点插入位置。
② 由于传入的dest并不是节点而是整型数据,所以要先用dest的值构建一个新的节点(newNode)来插入链表。
③ 如果源节点src对应的链表头为空,那么就将目标节点直接放在该链表的第一个(头指针指向该新节点,新节点的下一个节点为空),否则用check查找该链表的最后一个节点,并将新节点挂在之后。
④ 由于是无向图,节点之间的连接是双向的,因此将原来的源节点(src)当作目标节点,将原来的目标节点(dest)当作源节点,继续一次步骤③的操作。
3.无向图的遍历
无向图的遍历较为简单,具体步骤如下所示。
(1)输出某源节点,访问该源节点对应的链表,依次打印链表中的节点直至结束即可。
(2)换下一个源节点,重复步骤(1),等到遍历完所有的源节点为止。
基于链表结构构建邻接表的C语言代码如代码清单3-6所示。
代码清单3-6 基于链表结构构建邻接表的C语言代码
注 :读者可以定位到本书提供资源的\loongson1B_training_example\example_3_3目录中,使用LoongIDE软件工具打开example_3_3.lxp工程文件。
本节将介绍如何对设计工程进行编译,并将设计下载到龙芯1B开发板进行验证。具体实现步骤如下所示。
(1)编译程序代码,并给龙芯1B硬件开发平台上电。
(2)启动并配置PuTTY(64-bit)软件工具。
(3)在LoongIDE主界面主菜单下,选择Debug->Run,进入调试器模式,开始运行程序,在PuTTY命令行界面中即可打印出建立的邻接表信息,如图3.10所示。
图3.10 PuTTY命令行模式下打印的邻接表信息(反色显示)
在代码清单3-6给出的C语言代码中,包含动态分配内存空间的函数malloc()。由于使用该函数会对基于汇编语言构建邻接表造成困难。因此,在分析代码中链表存储结构的基础上,使用数组代替链表实现相同操作。这种修改有如下要求:
(1)要删除函数malloc()与结构体,改为使用数组实现的方法。显然,采用数组就失去了随机动态存储的优点。
(2)不能改变链表最重要的特点,即每个节点都包含本节点的值与指向下一节点的地址,并且还要保持链表存储的无序性。
根据上面的要求和限制,在使用数组实现邻接表时:
(1)用一维数组代替结构体graph。
(2)该数组中的前 V 个存储单元即是 V 个节点的头指针,初始值为0表示为空。
(3)后面每两个存储单元表示一个节点。其中,第一个存储单元是下一个节点在数组中的存储位置(指向下一个单元的指针,也是存储地址),第二个存储单元是当前节点的值。
(4)不难算出,如果一个无向图有 V 个节点和 i 条边,总共需要 V 个头指针和2× i 个节点,一个节点需要两个存储单元,因此需要使用( V +4× i )个存储单元。在本节所介绍的实现中,共使用了5+4×7=33个存储单元。
基于数组结构构建邻接表的C语言代码如代码清单3-7所示。
代码清单3-7 基于数组结构构建邻接表的C语言代码
注 :读者可以定位到本书提供资源的\loongson1B_training_example\example_3_4目录中,使用LoongIDE软件工具打开example_3_4.lxp工程文件。
本节将介绍如何对设计工程进行编译,并将设计下载到龙芯1B开发板进行验证。具体实现步骤如下所示。
(1)编译程序代码,给龙芯1B硬件开发平台上电。
(2)启动并配置PuTTY(64-bit)软件工具。
(3)在LoongIDE主界面主菜单下,选择Debug->Run,进入调试器模式,开始运行程序,在PuTTY命令行界面中打印出建立的邻接表信息,如图3.11所示。
图3.11 PuTTY命令行模式下打印的邻接表信息(反色显示)
构建邻接表的汇编语言代码如代码清单3-8所示。
代码清单3-8 构建邻接表的汇编语言代码
注 :读者可以定位到本书提供资源的\loongson1B_training_example\example_3_5目录中,使用LoongIDE软件工具打开example_3_5.lxp工程文件。
本节将介绍如何对前面所设计的汇编语言代码进行编译,并在龙芯1B硬件开发平台上进行调试和验证。具体实现步骤如下所示。
(1)编译设计代码,并给龙芯1B硬件开发平台上电。
(2)如图3.12所示,在代码清单3-8中设置断点。
图3.12 在代码清单3-8中设置断点
(3)在LoongIDE主界面主菜单下,选择Debug->Run,进入调试器界面,程序自动停到设置断点的位置。
(4)在LoongIDE调试器界面右侧的“CPU Register”标签页中,找到并用鼠标左键双击寄存器名字为“s1”的一行。
(5)弹出“View Memory”对话框,如图3.13所示。在该对话框中,按如下设置参数。
① Count:33(通过在“Count”标题右侧的文本框输入数字)。
② Data Type:short(通过选中“short”前面的复选框设置)。
(6)单击“Fetch”按钮,在图3.13中即可给出邻接表的存储格式,即乱序的链表形式。因为数据采用半字类型存储,因此一个半字占用两个字节。
(7)单击图3.13中的按钮图标
,退出“View Memory”对话框。
(8)在LoongIDE调试器界面右侧的“CPU Register”标签页中,找到并用鼠标左键双击寄存器名字为“s2”的一行。
(9)弹出“View Memory”对话框,如图3.14所示。图3.14中,邻接表以两个连续的0作为间隔符。从图3.14推导出的邻接表格式如图3.15所示。
图3.13 “View Memory”对话框(1)
图3.14 “View Memory”对话框(2)
图3.15 从图3.14推导出的邻接表格式