



建立可靠性模型是产品一项可靠性工作项目。电子系统可靠性建模预计结果与可靠性指标论证、分配、产品方案论证及可靠性设计评审等活动密切结合,建模的准确性直接决定了结果的可信性。准确的建模结果可以检验产品可靠性水平是否满足设计指标要求,暴露设备可靠性薄弱环节,通过在设计阶段加以控制和改进,实现设备的可靠性增长;另一方面,用于确定可指导工程实际的最佳维修策略,以维持系统可靠性水平,减少维修费用和其他附加费用。可靠性模型包括可靠性框图和相应的数学模型,建立可靠性模型的基本信息来自功能框图。功能框图表示产品各单元之间的功能关系,可靠性框图表示产品各单元的故障如何导致产品故障的逻辑关系,建立可靠性模型应明确产品的范围。一个复杂的产品往往有多种功能,但其基本可靠性模型是唯一的,即由产品的所有单元(包括冗余单元)组成的串联模型。任务可靠性模型则因任务不同而不同,既可以建立包括所有功能的任务可靠性模型,也可以根据不同的任务剖面(包括任务成功或致命故障的判断准则)建立相应的模型,任务可靠性模型一般是较复杂的串-并联或其他模型。
可靠性模型包括可靠性框图和相应的数学模型,可靠性模型分为基本可靠性模型和任务可靠性模型。基本可靠性模型一般是串联模型,构成系统的所有单元都应包括在模型内;任务可靠性模型可能是一个复杂的串联、并联、表决、旁联、桥联等多种模型的组合,应包含在对应任务剖面中工作的所有单元。
建立产品的可靠性模型,用于可靠性定量要求的分配、预计和评估。建立可靠性模型的主要工作要求为:
a)尽早建立可靠性模型,它是可靠性分配、预计的工作基础;
b)随着研制工作的进展,产品的技术状态会不断变化,可靠性模型也应随之改变,它应与当时产品的技术状态一致;
c)注意产品可靠性框图与其原理图的区别,前者是表示产品中各单元之间的故障逻辑关系,而后者是表示产品各单元的物理关系;
d)任务剖面应对该项任务的持续时间和有关的所属单元、工作条件进行描述;
e)由于完成不同任务时系统的构型会有所不同,完成任务的时间、条件也不同,因此要根据不同的任务剖面建立不同的任务可靠性模型;
f)建模前要明确产品的功能,相同部件组成的产品,其功能不同,所建的任务可靠性模型亦不同;
g)建立任务可靠性数学模型时,产品各任务剖面的任务时间要用占空因子加以修正,占空因子是单元的工作时间与系统的总工作时间之比。
建立产品可靠性模型的输入为:
a)产品工作原理及组成产品各单元之间的功能关系;
b)产品的基本可靠性和任务可靠性要求;
c)产品的任务剖面、任务时间及任务故障的判据。
输出为:基本可靠性框图和任务可靠性框图以及相应的数学模型。
建立可靠性模型的基本程序如下:
a)系统定义,若建立基本可靠性模型,则需定义构成产品的所有单元(包括冗余单元和代替工作的单元),明确产品及所属单元的工作环境条件;若建立任务可靠性模型,则除了需定义产品构成和环境条件外,还需明确产品的功能、原理、技术状态、任务阶段、任务时间、工作模式(是否有代替的工作模式)等;
b)确定基本规则和假设,包括建立可靠性框图需要采用的有关假设、确定采用的建模方法、分析最低单元层次、产品各层次的故障判据等;
c)建立可靠性框图,一般可靠性框图中的每个方框都对应一个功能单元,对于导线、连接器、导管等,也应在可靠性框图中用功能单元表示,所有连接方框的线没有可靠性值;
d)根据已建立的可靠性框图,建立可靠性数学模型。
建立可靠性模型的目的、实施要点和注意事项如表3-1表示:
表3-1建立可靠性模型
表中术语如下:
a)基本可靠性:产品在规定的条件下,无故障的持续时间或概率。基本可靠性反映产品对维修人力的要求。确定基本可靠性参数时应统计产品的所有寿命单位和所有的故障。
b)任务可靠性:产品在规定的任务剖面中完成规定功能的能力(概率)。
可靠性建模流程如下:
根据产品的功能特点建立可靠性模型,用于定量分配、预计和评价产品的可靠性。可靠性模型一般分为基本可靠性模型和任务可靠性模型。基本可靠性反映产品维修资源的要求,所以基本可靠性模型是个串联模型(即非储备模型)。而任务可靠性反映产品完成任务的能力,任务可靠性预计所采用的可靠性模型取决于产品功能原理、可靠性结构及产品各单元在执行任务过程中的不同作用,因此,建立任务可靠性模型的结构相对比较复杂。
建立系统可靠性模型流程如图3-1所示,具体程序包括确定产品定义、确定产品寿命剖面、确定故障判据、绘制可靠性逻辑关系图和建立可靠性数学模型。
图3-1可靠性建模流程
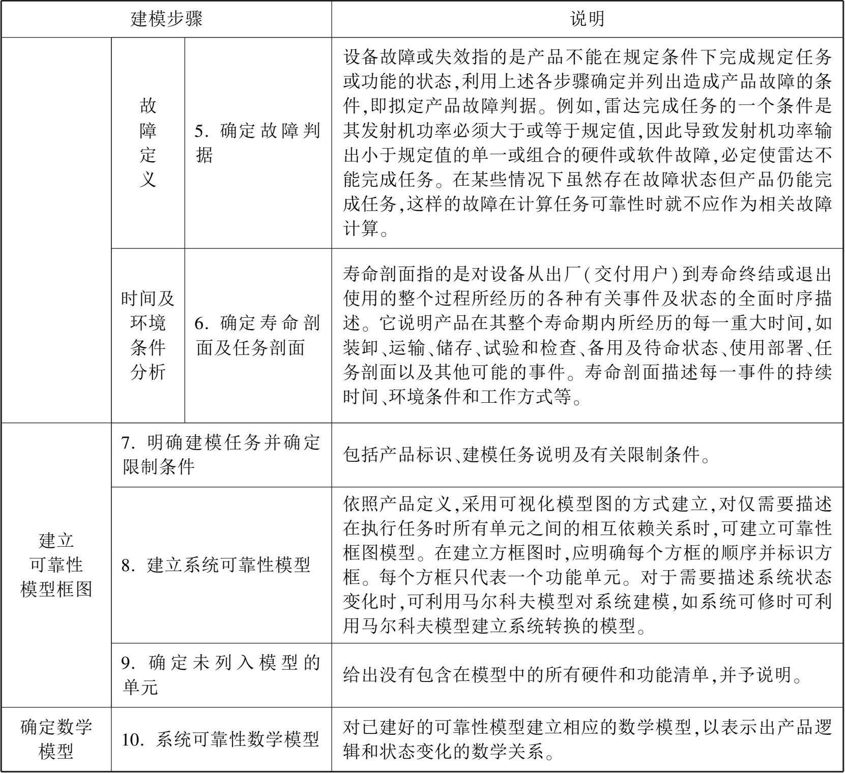
基本可靠性模型为串联模型。为正确建立系统任务可靠性模型,必须对系统的构成、原理、功能、接口等各方面有深入的理解。一般地,建立系统任务可靠性模型的程序如表3-2所示。
表3-2建立任务可靠性模型的程序
(续表)
准确建立任务可靠性模型的前提是深入分析系统的构成、原理、功能和接口,上述信息一般可从产品研制任务书中分析得到。在获取上述信息的基础上,根据产品的任务要求、工作方式和寿命(任务)剖面等绘制出表示系统与各构成单元之间的可靠性逻辑关系图,据此建立可靠性数学模型进行可靠性量化分析。