



1.除去泥沙杂质及虫蛀霉变品。
2.进行大小分档,便于进一步软化、切制和炮炙,使其均匀一致。
3.分离不同药用部位,使不同药用部位各自发挥更好药效。
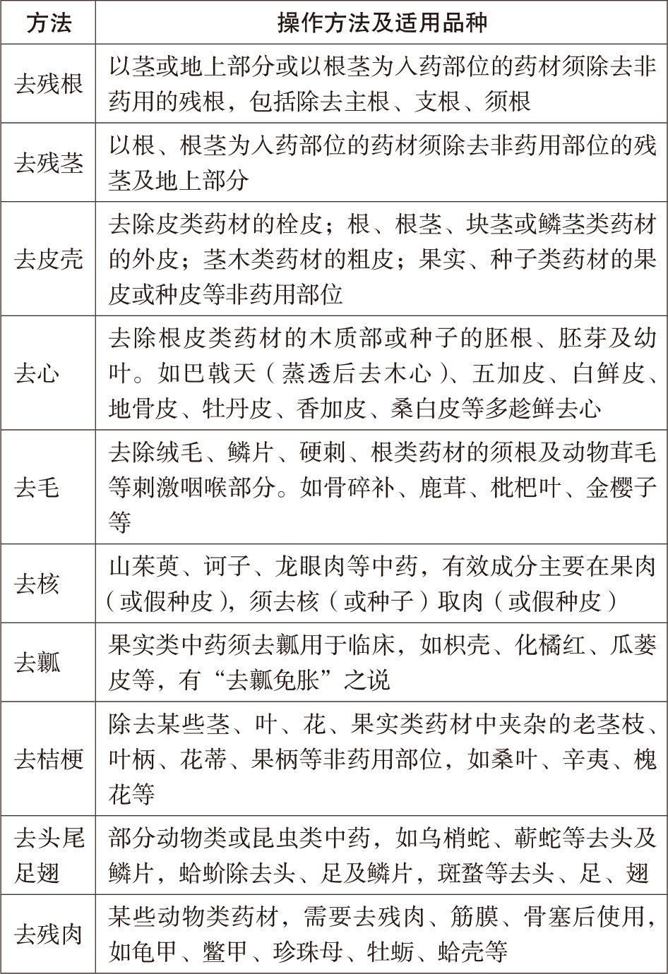
4.除去非药用部位,保证用药剂量准确或减少服用时的副作用。
1.便于有效成分煎出。
2.利于炮炙。
3.利于调配和制剂。
4.利于贮存。
5.便于鉴别。
大部分干燥的药材切制成饮片时必须经过软化处理。动、植物类药材几乎都含有大量亲水性物质,是药材能够被水软化的必要条件。药材的软化途径包括用一般水处理、加热蒸煮、气相置换等。药材软化的要求是 “软硬适度”“药透水尽”“避免伤水” 。
常用方法:
1.自然干燥 一般色浅,含黏液类、淀粉类饮片宜 晒干 ;易褪色、易挥发和气味易散失及含有不耐高温成分的饮片宜阴干。
2.人工干燥 一般药物以不超过80℃为宜。含芳香挥发性成分的饮片以不超过50℃为宜。
已干燥的饮片需晾凉后再贮存,干燥后的饮片含水量应控制在7%~13%为宜。