



续表
研究中药性能的理论叫药性理论,包括 四气、五味、升降浮沉、归经、有毒无毒 等。
四气,又称四性,即寒、热、温、凉四种药性。反映药物影响人体阴阳盛衰和寒热变化的作用特点。另外还有平性。这是从药物作用于人体所发生的反应概括而来,与所疗疾病的寒热性质相反。
寒凉性药物——清热、泻火、凉血、解热毒;有伤阳助寒之弊。
温热性药物——温里散寒、补火助阳、温经通络、回阳救逆;有伤阴助火之害。
治热病投寒药,治寒病投热药。
据病证寒热程度差别选择相应的药物。
寒热错杂者,则寒热并用。
对于真寒假热或真热假寒者,当分别治以热药或寒药,甚者加药性相反的 反佐药 。
五味,即指药物因功效不同而具有辛、甘、酸、苦、咸等味。药味确定,主以药效,参以口尝,是药物作用规律的高度概括。
辛能行、散 ,可发散、行气、活血。但辛味药多能耗气伤阴,气虚阴亏者慎用。
甘能补、缓、和 ,可补虚、和中、缓急、调和药性等。但甘味药大多能腻膈碍胃,令人中满,凡湿阻、食积、中满气滞者慎用。
酸能收、涩 ,可收敛固涩,生津、安蛔。但酸味药大多能收敛邪气,凡邪未尽之证均当慎用。
苦能泄、燥、坚 。其中,能泄的含义有三:通泄、降泄、清泄。能燥即指苦能燥湿,能坚包括坚阴和坚厚肠胃,但苦味药多伤津、伐胃,津液大伤及脾胃虚弱者不宜大量用。
咸能软、下 ,可软坚散结、泻下通便。高血压动脉硬化者尤需注意使用咸味药。咸味药如芒硝可泻下通肠,脾虚便溏者需慎用。
涩能收、敛,同酸味 。
淡能渗、利,可利水渗湿 。淡常附于甘。淡味药过用,亦能伤津液,故阴虚津亏者慎用。
芳香味 ,其能散、能行、能开,有化湿、辟秽、开窍、醒脾等作用。能耗气伤津,故气虚津亏者慎用。
升降沉浮,即药物在人体中的作用趋向。药物的临床疗效是确定升降沉浮的主要依据。
根据药物的质地轻重,花、叶类质轻的药多主升浮,种子、果实及矿物、贝壳类质重的药多主沉降。
药物的性味,温升、凉降、热浮、寒沉。辛甘淡主升浮,酸苦咸主沉降。
有的药物具有升浮与沉降二向性,如胖大海、前胡。
升浮类药上行向外,具有升阳发表、祛风散寒、涌吐、开窍等作用。
沉降类药下行向内,具有泻下、清热、利水渗湿、重镇安神、潜阳息风、消积导滞、降逆止呕、收敛固涩、止咳平喘等作用。
归经,是药物作用的定位。归经的理论基础:藏象学说、经络学说。
归经的确定依据:药物特性、药物疗效。
毒——狭义:药物的不良反应。
广义:①药物的总称,“毒”即是药。②药物的偏性,即药物的治疗作用。
确定中药有毒无毒的依据:
1.是否含有毒成分。
2.整体是否有毒。
3.用量是否适当。
中药品种混乱、误服毒药、用量过大、炮制失度、剂型失宜、疗程过长、配伍不当、管理不善、辨证不准、个体差异、用药离经悖法等均可引起中药不良反应。
1.用量适当,宜小量渐增。
2.采制严格,杜绝伪劣。
3.用药合理,特殊人群忌用、慎用。
4.防治过敏。
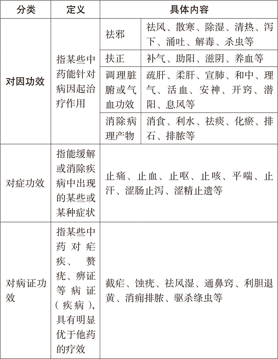
可分为按中医辨证学分类和按中医治疗学分类。其中按中医治疗学分类见下表:
续表
1.降低或消除药物的毒性或副作用。
2.改变或缓和药物的性能。
3.增强药物疗效。
4.便于调剂和制剂。
5.提高中药净度,确保用药质量和剂量。
基本目的:减毒增效、便于使用。
续表
液体辅料的用量:
1.酒炙时,每100kg药物,用黄酒10~20kg。
2.醋炙时,每100kg药物,用米醋20~30kg,最多不超过50kg。
3.盐炙时,每100kg药物,用食盐2kg。
4.姜炙时,每100kg药物,用生姜10kg。若无生姜,可用干姜煎汁,用量为生姜的1/3。
5.蜜炙时,熟蜜的用量视药物的性质而定。通常每100kg药物,用熟蜜25kg。
6.油炙,羊脂油炙淫羊藿,每100kg药物,用羊脂油20kg。
续表
固体辅料的用量:
1.麸炒时,每100kg药物,用麦麸10~15kg。
2.米炒时,每100kg药物,用米20kg。
3.土炒时,每100kg药物,用灶心土粉25~30kg。
4.砂炒时,砂的用量以能掩盖所加药物为度。
5.蛤粉炒时,每100kg药物,用蛤粉30~50kg。
6.滑石粉炒时,每100kg药物,用滑石粉40~50kg。
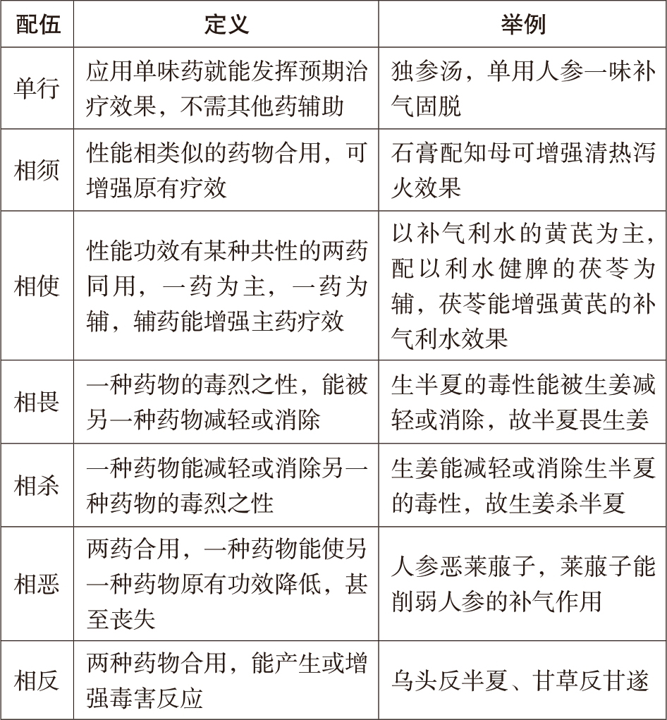
1.增强治疗效能。
2.扩大治疗范围。
3.适应复杂病情。
4.减少不良反应。
相须、相使 表示 增效;相畏、相杀 表示 减毒 。
相恶 表示 减效;相反 表示 增毒 ,原则上应绝对禁止。
1.君药 对处方的主证或主病起主要治疗作用的药物 。药力最大,是方剂组成中不可缺少的药物。用量一般也最大。
2.臣药 一是 辅助君药 加强治疗主病和主证的药物;二是 针对兼病或兼证 起治疗作用的药物。药力小于君药。
3.佐药 一为 佐助药 ,即 协助君、臣药 加强治疗作用,或 直接治疗次要兼证 的药物;二为 佐制药 ,即用以消除或减缓君、臣药的毒性或烈性的药物;三为 反佐药 ,即根据病情需要,使用与君药药性 相反 而又能在治疗中起相成作用的药物。
4.使药 一是 引经药 ,即引方中诸药直达病所的药物;二是 调和药 ,即调和诸药的作用,使其合力祛邪。使药的药力小于臣药,用量亦轻。
方剂的组成变化:药味加减变化、药量加减变化、剂型更换变化。
续表
续表
1.判断 结晶纯度 方法:① 结晶形态和色泽 。② 熔点和熔距 。③色谱法。④高效液相色谱法。⑤其他方法:质谱和核磁共振。
2.硅胶、氧化铝均为极性吸附剂, 活性炭 是 非极性 吸附剂。
3.溶剂的极性排列: 水>甲醇>乙醇>乙酸乙酯>三氯甲烷>乙醚(无水)>苯>己烷 。
续表
剂型选择的原则:① 满足药物性质的需要 。② 满足临床治疗疾病的需要 。③ 满足服用、携带、生产、运输和贮藏的方便性(“五方便”) 。
起效快慢顺序: 静脉注射>吸入给药>肌内注射>皮下注射>直肠或舌下给药>口服液体制剂>口服固体制剂>皮肤给药。
药物的体内过程包括 吸收、分布、代谢和排泄 等。
1.吸收 指药物从用药部位进入体循环的过程。
吸收部位:
口服药物的吸收部位主要是胃肠道。
非口服给药的药物吸收部位包括肌肉组织、口腔、皮肤、直肠、肺、鼻腔和眼部等。
影响药物口服给药吸收的主要因素:
续表
2.分布 指药物吸收后,由循环系统运送至体内各脏器组织的过程。
影响药物分布的因素:
(1)药物与血浆蛋白结合的能力。
(2)血液循环和血管透过性。
(3)药物与组织的亲和力。
(4)血-脑屏障与血-胎屏障。
3.代谢 指药物在体内发生化学结构改变的过程。
药物代谢的主要部位在 肝脏 ,但也发生在血浆、胃肠道、肠黏膜、肺、皮肤、肾、脑和其他部位。
影响药物代谢的因素:
(1)给药途径:某些经胃肠道吸收的药物可能在吸收部位和肝脏代谢,或经胆汁排泄使进入体循环的原形药物减少的现象称为 首过效应 。
(2)给药剂量与体内酶的作用。
(3)生理因素。
4.排泄 指体内的药物及其代谢产物从各种途径排出体外的过程。药物及其代谢产物主要经肾排泄,其次是胆汁排泄,也可由乳汁、唾液、汗腺等途径排泄。
药物的血浆蛋白结合率,以及药物与血浆蛋白的竞争性结合等可影响药物的肾排泄。与血浆蛋白结合的药物不被肾小球滤过。血浆蛋白结合率不影响药物的肾小管分泌。
胆汁中排泄的药物或药物代谢物,在小肠中重新吸收进入肝门静脉的现象称为 肠肝循环 。肠肝循环的药物作用时间长。
1.隔室模型 药物动力学研究常用 “隔室模型”模拟机体系统 ,根据药物在体内分布速度的差异,将机体划分为若干隔室或房室。最简单的是 “单室模型” ,较复杂的有 “双室模型” 和 “多室模型” 。
2.生物半衰期( t 1/2 ) 体内药量或血药浓度消除一半所需要的时间。生物半衰期是衡量一种药物从体内消除速度的参数。
3.表观分布容积( V ) 表观分布容积是体内药量与血药浓度间关系的一个比例常数,用 V 表示。表观分布容积没有直接的生理意义,所表达的表观意义为若药物按血药浓度在体内均匀分布时所需体液的容积。对于一个药物来说,表观分布容积是个确定的值。
4.体内总清除率(TBCL)或清除率( Cl ) 指单位时间内从机体或器官能清除掉相当于多少体积的体液中的药物。清除率的单位为体积·时间 -1 。
5.生物利用度 指药物吸收进入血液循环的程度与速度。包括两方面:生物利用程度与生物利用速度。
生物利用程度(EBA): 即药物进入血液循环的多少。
生物利用速度(RBA): 即药物进入体循环的快慢。
常用血药浓度达到峰浓度( C max )的时间( t max )比较制剂中药物吸收的快慢。
生物利用度的评价指标: 制剂的生物利用度应该用 C max 、 t max 和AUC三个指标全面评价。
6.生物等效性 指含有相同活性物质的两种药品药剂学等效或药剂学可替代,并且它们在相同摩尔剂量下给药后,生物利用度(速度和程度)落在预定的可接受限度内,即两种制剂具有相似的安全性和有效性。对药物动力学主要参数(如AUC、 C max )进行统计分析,可作出生物等效性评价。
1.中药药理作用与功效的一致性与差异性。
2.中药药理作用的多样性。
3.中药药理作用的双向性。
4.中药量效关系的复杂性。