



新加坡中央公积金制度是新加坡社会保障制度的核心,即通过强制储蓄实现自我保障的体系。雇主和雇员有按比例、按时缴纳公积金的义务,中央公积金管理主要由专业的政府机构——中央公积金局负责。
以下我们从新加坡中央公积金的缴纳、提取及管理三个方面,具体介绍雇主、雇员和中央公积金局在新加坡中央公积金制度实际运作中承担的职责。
根据新加坡《中央公积金法》,所有新加坡公民和具有永久居住权的雇员,只要员工在公司当月收入超过50新币,就必须每月按比例缴纳公积金。同时,雇主也必须按雇员月工资的一定比例缴纳公积金,二者共同存入雇员的中央公积金账户。其中雇主缴纳的部分可以计入本企业生产成本抵扣相关税款。
新加坡中央公积金的缴纳比例被划分得非常精细。因雇员年龄、取得公民资格年限、收入水平不同而有所不同,并且根据实际情况加以调整。由中央公积金局根据经济情况每年确定一次。最初设定的缴纳比例是雇员工资的10%,其中雇员和雇主各承担5%。历史上曾出现过各承担8%、10%、15%甚至最高各25%的缴纳比例。
目前新加坡中央公积金缴纳比例见表2-1。该表显示的缴纳比例适用于新加坡公民或永久居民(第三年起)。
表2-1 新加坡中央公积金缴纳比例(2016年1月1日起)
续表
新加坡永久居民身份通过后,第一年和第二年的中央公积金缴纳比例,具体比例见表2-2。
表2-2 55岁以下新加坡永久居民两年内中央公积金缴纳比例
每个中央公积金账户下都分设普通账户(OA)、特殊账户(SA)和医疗账户(MA)三个子账户。此外,在员工达到55岁退休年龄时,还会自动生成第四个账户——退休账户(RA)。
中央公积金局将员工和雇主缴纳的公积金按一定比例存入公积金的各个子账户。整体上的设计是:年轻人普通账户比例高,医疗账户比例低;随着年龄的增长,普通账户的比例逐渐下调,医疗账户的比例逐渐提高,具体分配比例见表2-3。
表2-3 公积金各子账户分配比例(2016年1月1日起)
近年来,新加坡中央公积金账户总规模呈稳步增长的态势,各子账户余额也在逐年增加。新加坡中央公积金局最新数据显示:2018年公积金账户总额为3 911亿新元,其中普通账户余额为1 342.26亿新元,占比约为34.3%;特别账户余额为1 001.66亿新元,占比约为25.6%;医疗账户余额为961.5亿新元,占比约为24.6%;退休账户为605.75亿新元,占比约为15.5%。
普通账户、特殊账户和医疗账户的存贷款利率由中央公积金局每个季度确定一次,退休账户则是每年确定一次。各个子账户的利率有所不同,实行“高进低出”的基本原则,一般存款利率不低于当地主要银行三个月期的平均市场利率,同时设定2.5%的最低存款利率下限;贷款利率则随着存款利率变动而变动,一般低于市场贷款利率。
2019年最新公布的数据显示,目前存款利率分别为普通账户2.5%,特殊账户4%,医疗账户4%,以及退休账户4%。会员公积金账户中第一个6万美元可以额外获得1%的收益(其中包括来自普通账户不超过2万新元的存款);此外,年龄超过55岁的会员,公积金账户中第一个3万新元还可以额外获得1%的年收益(其中包括来自普通账户不超过2万新元的存款),即该部分最高可以获得6%的年收益(见表2-4)。
表2-4 新加坡公积金各账户最新存款利率(2019年7—9月)
中央公积金各个子账户的功能和使用方式存在明显不同。中央公积金局对每个公积金子账户——普通账户、特殊账户、医疗账户和退休账户——的资金提取都限定了特定用途(见表2-5)。
表2-5 新加坡公积金各子账户资金用途
该账户为中央公积金的主账户,设立时间最早。主要用于账户持有人的家庭住房支出、保险支出、教育支出及投资支出。
会员可以提取普通账户中的公积金存款和每月新的缴存款,支付购买组屋或私人房产所需的全部或部分款项;偿还每月房贷;支付印花税、律师费和其他相关费用等。
因购买房屋的类型、购买方式和贷款方式不同,会员使用公积金普通账户存款用于住房支出的数额上限也有所差异,具体规定见表2-6。
表2-6 会员购买组屋可使用的公积金上限
续表
因购买私人住宅的时间不同,会员使用公积金普通账户存款用于住房支出的数额上限也有所差异,具体见表2-7。
表2-7 会员购买私人住宅可使用公积金的上限
同时,因购买房屋的剩余租期,以及申请者年龄不同,公积金普通账户存款用于住房支出的比例也存在差异,但购买组屋和私人住宅若满足同等条件则比例相同,具体比例见表2-8。
中央公积金局还有一些额外的规定,如:破产者不能提取中央公积金用于购买私人住宅;超过55岁的会员,只可使用超过基本存款(BRS,金额为8.8万新元)的中央公积金储蓄,向建屋发展局购买一套单间公寓或者租期在15—45年的两居室等。为了保障会员及其家人在死亡、绝症或完全永久伤残的情况下,不会失去自有房屋,中央公积金局还为65岁以下的会员提供了一份房屋保险(HPS),保险期限至房贷全部偿还完毕为止。
表2-8 会员可申请用于住房支出的公积金比例
会员可以将扣除最低存款后的中央公积金存款余额的80%用于支付本人、子女、配偶兄弟姐妹或亲戚就读政府认可的新加坡全日制大学或者专科课程所需的学费。
会员可以申请提取普通账户累积存款(指普通账户目前余额,加上此前支取的教育投资费用,不包括住房支出)的40%,或预留住房支出等费用后普通账户存款的余额(以两者数值较低者为准),用于支付本人、子女、配偶、兄弟姐妹或亲戚就读政府认可的新加坡全日制大学或者专科课程所需的学费。
如果使用者是本人、子女、配偶或兄弟姐妹,该项费用可以全额支取;如果使用者是亲戚,则需要根据对方就读学校的性质确定支取比例,大学到专科为10%—50%。如果会员年满55岁,则需要在退休账户中留够全额存款(FRS,金额为17.6万新元)之后,才可以支取普通账户中的剩余存款用于教育支出。
虽然会员使用的是自身普通账户中的存款,但其将其用于教育支出仍需支付利息,因此该计划实质上是一项贷款计划。会员必须在使用者毕业一年之后,每月用现金偿还支取的普通账户中的存款和产生的利息,利息参照普通账户的当期存款利率,每季度调整一次。分期还款的最长年限为12年,也可以选择一次性付清。
会员可以通过中央公积金投资计划(Central Provident Fund Investment Scheme,CPFIS),投资购买中央公积金局准许的200多种金融产品,以补充自身的退休计划,但风险需自负。
会员需要满足特定条件才能使用普通账户的资金参与投资计划,具体包括:年满18岁,未破产,普通账户资金超过2万新元或者特殊账户资金超过4万新元。一旦会员决定开展投资计划,可以在中央公积金局指定的三家代理银行——星展银行、华侨银行和大华银行开设投资账户,并购买产品。
中央公积金投资计划分设普通账户投资计划和专门账户投资计划两类。普通账户投资计划可选择的金融工具主要包括以下三类:第一类产品无投资限制,包括定期存款、新加坡政府债券、国库券、法定机构债券、新加坡政府担保债券和年金等;第二类产品投资上限不超过35%,包括股票、产业基金(不动产投资信托)、公司债券等;第三类产品投资上限不超过10%,主要针对黄金等贵金属投资。专门账户投资计划可选择的金融产品受到更加严格的限制,包括不可投资于基金、股票、产业基金、债券等,一般投资方向为保险或者单位信托。事实上,大部分中央公积金并没有进行任何主动投资,一般都由中央公积金局投资运作。
该账户于1984年设立,可以用于支付会员本人、配偶、子女、父母、祖父母和兄弟姐妹的门诊医疗费用和已获批准的医疗保险计划的保费。其中,配偶、子女和父母可以是任何国籍,而祖父母和兄弟姐妹必须是新加坡国籍或拥有新加坡永久居住权。
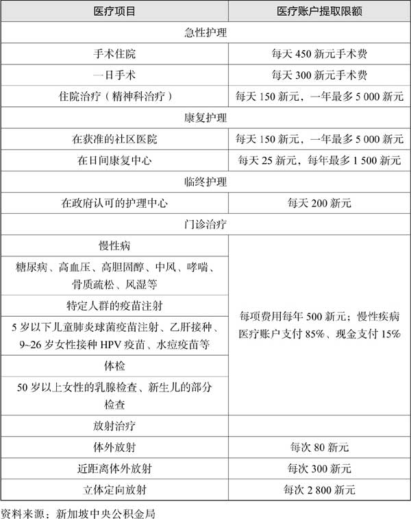
医疗账户可使用的场所包括公立医院以及政府准许的部分私立医院、康复中心和透析中心等。在提取限额之内,医疗账户适用的部分医疗项目和住院项目见表2-9。
根据会员的年龄,规定了医疗账户的存款金额上限。如果医疗账户的存款金额已经达到上限,之后就不再增加,而是将每月应转入医疗账户的金额自动转入中央公积金的其他子账户。具体转入的子账户因会员年龄而异:如果会员未满55岁,相应的金额将转入特殊账户;如果会员已满55岁,就会将医疗账户的存款直接转入退休账户(见表2-10)。
医疗账户的支取额度不能超过医疗子账户的存款上限。一般情况下,医疗账户的支取额度足够支持公立医院B2病房或C病房的费用标准;如果会员选择更高级别的A病房或B1病房以及私立医院,就需要额外使用现金支付差额,或者使用配偶、子女、父母及兄弟姐妹的中央公积金医疗账户作为补充。
表2-9 新加坡医疗账户适用的部分医疗项目及提取限额
表2-10 各年龄层次会员医疗账户的存款上限
续表
针对新加坡老龄化加速的社会问题带来的医疗费用上升,政府在医疗账户的基础上还推出了健保双全计划、保健基金计划和医疗账户计划(合称“3M计划”)。首先,1990年7月开始实施健保双全计划(MediShield),这项计划是为新加坡中央公积金参与者设立的一种大病医疗保险。每位年满16岁的新加坡公民和永久居民在首次缴纳中央公积金后,即视为自动加入。该计划允许会员用医疗账户中的存款进行投保,以确保会员未来有能力支付因重病治疗和长期住院所产生的、超过医疗账户资金的医疗费用。2015年底,该计划又进一步全面升级为终身健保双全计划(MediShield Life)。这项计划取消了之前健保双全计划的90岁年龄上限,因此保障范围也更广,缴纳费用也更高。1993年推出的保健基金计划主要是对医疗账户和健保双全计划之外仍无法支付超额医疗费用的患者实施医疗救济。
该子账户主要用于会员的养老以及与退休相关金融产品的投资。根据会员的年龄又分为不同的情况,通常以55岁为标准。
在55岁之前,可以选择将普通账户的存款转入特殊账户,或者直接使用现金存入特殊账户,从而获得5%的年利率(普通账户仅为3.5%)。存入现金的最高金额是全额退休账户全额存款上限(金额为17万新币)。同时,存入现金部分可享受每年最高7 000新元的免税额度。
如果会员已经年满55岁,可以选择将普通账户和特别账户的存款直接存入退休账户,或者直接使用现金存入退休账户,获得5%的年利率。最高存入现金的金额以增强退休账户为上限(Enhanced Retirement Sum,ERS;金额为26.4万新元)。
需要注意的是,一旦会员选择现金填补,或是将普通账户存款转入特殊账户,则该资金不可逆转。
当会员年满55岁时,可以申请从普通账户或者特别账户中最多提取5 000新元,其他存款将会自动转入退休账户,成为退休存款。转入金额以全额存款的数额为上限,同时特别账户将被撤销。
当会员达到可领取年龄时,即可每月提取退休金。会员如果需要继续支付尚未偿还完毕的房贷,可以在54岁时向中央公积金局提出申请,保留普通账户中的部分余额,前提是退休账户中已经留够全额存款或基本存款的数额。
因会员出生年份不同,获得领取退休金资格的年龄有所区别。会员也可以申请延迟领取退休金,最多可至70岁,这样可以获得更高金额的退休金;已故会员的指定受益人也可以申请提取已故会员未领取完毕的公积金存款。
获得领取退休金资格的年龄具体见表2-11。
表2-11 有资格领取退休金的年龄
随着人均寿命的不断延长,新加坡政府于2009年推出了中央公积金终身入息计划(CPF LIFE),为会员提供终身养老保障。
●如果是1958年及之后出生的新加坡人或永久居民,并且在年满65岁的6个月前,退休账户里存有至少6万新元,将被自动纳入中央公积金终身入息计划,并在有生之年可以每月领取退休金。
●如果会员是出生于1958年之前的新加坡人或永久居民,可以在65岁到80岁之间自愿选择是否加入中央公积金终身入息计划;如果选择不加入,则继续在原来的退休存款计划之下领取退休金。
两者的区别是:在退休存款计划之下,退休账户的存款用尽之后,会员将无法继续每月领取退休金,且最长只能领取20年退休金;而在中央公积金终身入息计划之下,会员可以每月领取退休金直至终老。
中央公积金终身入息计划有三种方案可以选择,分别是基本退休账户、全额退休账户和增强退休账户。如果会员直到70岁并未主动选择任何一种方案,那么中央公积金局将按照基本退休账户启动。
会员每月领取退休金的多少,取决于退休账户里存入的存款金额。按照退休账户存款金额的不同,可以分为几个等级:
●基本退休账户:如果会员在55岁之前,在账户存够8.8万新元,就可以在65岁之后每月领取730—790新元。如果会员拥有房产,并且可以住到95岁,则可以选择此档。
●全额退休账户:全额退休账户的存款额是基本账户的2倍。如果会员在55岁之前,在账户存够17.6万新元,就可以在65岁之后每月领取1 350—1 450新元。如果会员没有房产,或者希望获得较高的退休金,则可以选择此档。
●增强退休账户:增强退休账户的存款额是基本账户的3倍。如果会员55岁之前,在账户存够26.4万新元,就可以在65岁之后每月领取1 960—2 110新元。如果会员想获得更高的退休金,则可以选择此档见表2-12。
加入中央公积金终身入息计划的会员,一旦年满65岁,就可以申请从退休账户中提取不超过20%的存款(包括55岁时可以提取的首个5 000新元)。如果会员有工作或者有其他收入,也可以在达到可领取入息年龄之后申请延期领取,但不能晚于70岁;每推迟一年,入息金额就会增加7%。具体每月可领取金额见表2-13所示。
表2-12 会员65岁以后每月可领取公积金的金额
表2-13 推迟领取后每月可领取退休金
会员可以使用现金帮助亲人补充公积金账户存款,也可以将自己公积金账户中超过基本退休账户存款的部分转给配偶、父母或者祖父母,帮助其满足中央公积金终身入息计划对资金的要求,从而获得稳定的退休收入。
新加坡中央公积金局承担管理公积金的主要职责,负责中央公积金的汇集、结算及使用等运营工作。中央公积金的主管部门为新加坡人力部,负责研究制定公积金发展战略和具体政策。理事会为其权力机构,成员包括政府、雇主、职工代表和社保专家。
中央公积金局对公积金的管理享受高度自主权,实行独立核算、自负盈亏,年度预算直接报新加坡总统审批。其收入主要来源于公积金的利差收入及自有产业的租金,政府不负责其员工工资及其他管理费用。这种机制有利于公积金的高效运行。
新加坡中央公积金资金流动情况如图2-3所示。
图2-3 新加坡中央公积金资金流动情况
新加坡中央公积金主要投资于特别政府债券(下称特别国债)。为了避免公积金贬值,新加坡政府专门向中央公积金发行特别国债,中央公积金局所归集的公积金满足会员正常提取之后,剩余的公积金将用于购买政府发行的特别国债。政府将发行债券所得资金纳入财政预算,以预算拨款的方式拨给政府投资公司(Government Investment Company,简称为GIC)和淡马锡投资控股公司进行投资运营。由于该特别国债筹集的资金主要投向建屋发展局用于建房和为居民提供的住房抵押贷款,因此资金较为安全,受到金融市场波动的影响相对较小,能够保证中央公积金的安全。