购买
下载掌阅APP,畅读海量书库
立即打开
畅读海量书库
扫码下载掌阅APP

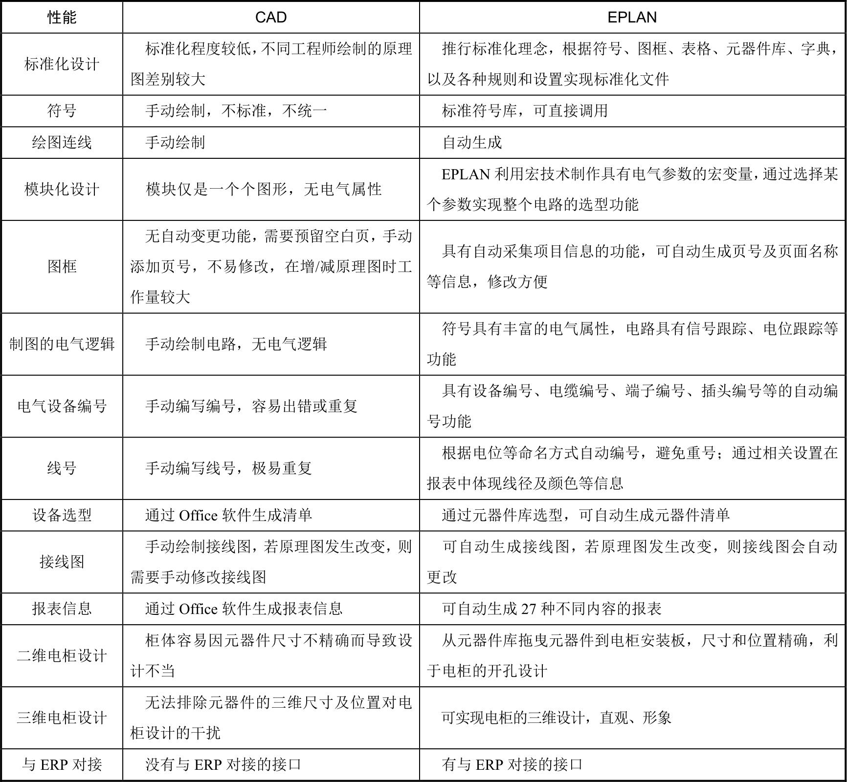
1.4 EPLAN与传统CAD软件的对比

在早期的电气工程设计中,系统原理图的设计和绘制是借助传统CAD软件实现的。传统CAD软件具有开放、易于掌握、使用方便等特点,广泛应用于各个工程领域。表1-1列出了EPLAN与传统CAD软件的性能对比。

表1-1 EPLAN与传统CAD软件的性能对比 rvKFBKfg40oGhEYMRG6CWJG8Vz8zruQf12PZ3q6CVwnTMV9gGO+VoCWrjjzxFdRO

点击中间区域
呼出菜单
上一章
目录
下一章
×