



RWS作为一种研究理念,自20世纪90年代提出以来,已逐渐被临床工作者接受,它与中医强调个性化治疗,整体评价疗效的特点十分契合,并被运用到循证中医药的临床实践和研究中。循证医学倡导以最佳研究证据指导临床决策,最佳研究证据只有通过规范地报告与发表,才能促进高质量证据的传播和认知,为进一步促进证据的转化提供借鉴和支持。在循证思想指导下,相应的个案报告不断发表,基于个案研究的报告规范也随之应需而生。
自古以来,中医学的发展基于大量的临床实践和经验传承,也一直沿袭着“个案研究”的经验医学模式,其个体化辨证论治的特点和整体化治疗模式决定了个案报告非常适合作为中医理论和诊疗经验传承的载体,也与RWS相契合。中医理论和经验的传承主要有两种途径:理论性著作即专家经验和意见(如《黄帝内经》和医案即个案报告(如《名医类案》)。许多著名经典医籍(如《伤寒杂病论》)兼具两者的特点。据考证,西汉时期司马迁的《史记·扁鹊仓公列传》是我国现存最早的医案,记载了西汉名医淳于意的诊籍25则,其格式包括姓名、身份、病史、症状、诊断、治疗和疗效等;明代出现了一系列著名医案专著和医案的撰写规范,如江瓘《名医类案》、韩懋《韩氏医通》、吴崑《脉语》和喻嘉言《寓意草》等。这些著作提出:医案应包括望形色、闻声音、问情状、切脉理、论病原、治方术等部分,要求望、闻、问、切、论、治均要记录在案,还明确指出医案后应有医者签名,以示负责。要求各项填写完全,待患者复诊时持循待续,即使更换医生,也有依据。中医医案不但是医家最直接的诊疗记录,同时蕴含其临证思路和学术观点。近代学者章太炎曾对中医医案予以高度评价:“中医之成绩,医案最著,名家工巧,悉萃于是。学者要想寻求前人心得,钻研医案可收事半功倍之效。”
现代中医病例报告基本以治疗性病例报告为主。报告涉及的疾病范围广泛,从常见病(如感冒)到疑难杂病(如癌症)均见大量报道。主要原因可能有如下两点:①中医诊断的正确与否缺乏“金标准”,甚至没有公认的标准,几乎不可能认定某个诊断是完全错误的,也同样没有证据能直接说明某个诊断是完全正确的。所以,探讨中医诊断的病例报告亦须通过疗效来间接体现诊断水平,着重说明治疗过程。因此,此类报告基本上都归属于治疗性病例报告。②“同病异治”的中医理论基础和诊疗实际情况,认同诊断为相同疾病的病例可以采用不同的治疗方案,导致中医治病没有针对具体疾病的标准处方,疗效优劣直接与医生辨证论治水平高低相关。所以,中医病例报告的目的不是为了揭示某种疾病诊断和治疗的难易,而是为了提供不同医家独特的诊疗心得和诊疗体系。
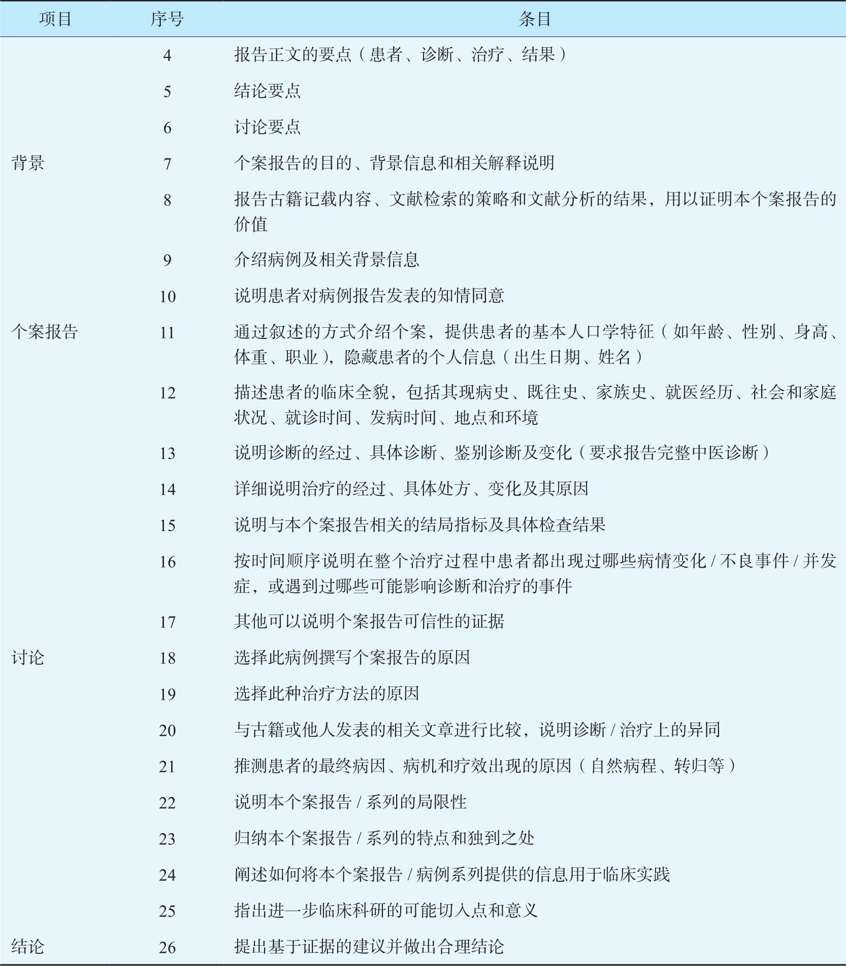
鉴于中医个案报告的格式和内容尚没有统一的标准。基于国际病例报告撰写规范结合中医病例报告特点,我们认为中医个案报告撰写应包括如下内容(见表7-2)。
表7-2 中医个案报告建议条目
续表
以上建议条目为今后中医师撰写病例报告及投稿前自我评估提供参考,也可用于已发表病例报告进行定性的质量评价时参考使用。
在开展大规模试验性研究之前,利用个案报告来搜集线索和证据既节省时间、精力、又节省资金。此外,个案报告也是很好的经验交流工具和特殊疾病/医疗现象最初进入公共视野的主要方法之一。例如 Lung Cancer 在2004年报告了1例51岁的“金标准”确诊鳞状细胞上皮肺癌患者,经过4个月单纯中药治疗后病灶消失,并恢复全职工作。此后继续服用中药巩固治疗4年,随访8年,没有明显不良反应,也没有复发征象。这则个案报告引起了西方社会对使用中药治疗癌症的关注。
个案报告撰写目的是国外各医学期刊筛选可发表病例报告的重要考量指标。据 World Journal of Emergency Surgery 统计,该杂志病例报告拒载率高达85.2%,而其他类型文章的拒载率仅为51.7%(Ansaloni L 2007)。尽管国际医学期刊对个案报告拒载率远高于其他类型的研究,彭晓霞等人研究提示:在2005~2009年,每年发表的个案报告篇数依然在16000~20000篇。
2013年发表的国际临床个案报告规范(CARE)被视为国际公认的报告规范(表7-3)。一般情况,国外医学期刊发表的个案报告不仅要依据CARE信息清单,还要注意病例报告的适用范围(表7-4)。
表7-3 国际临床个案报告(CARE)信息清单
续表
表7-4 国际上使用的个案报告的适用范围
有研究表明,自2006年起,中医个案报告类论文发表数量逐年上升,至2012年、2013年达到高峰。2013年起,香港浸会大学卞兆祥等学者在系统审查已发表的中医病例报告时发现,中医病例报告质量不甚理想,不少病例报告的内容存在随意性和不完整性,不同病例报告撰写格式也有很大差异。他们与中医临床专家、方法学专家、医学期刊编辑等多学科专家学者共同制定了中医病案报告(consensus-based recommendations for case report in Chinese medicine,CARC)标准,并于2016年在《中国结合医学杂志》上正式发表。CARC以传统中医经验传承和个体化辨证论治为原则,运用流行病学及循证医学的调研和共识方法制定,主要包含16个条目(表7-5)。
表7-5 中医病案报告标准(CARC)信息清单
续表