



1.队列研究的定义
队列研究(cohort study)又称定群研究,是将特定人群按其是否暴露于某可疑因素或暴露的不同水平分组,追踪观察和比较各组的结局发生率的差异,从而评价暴露因素与结局有无因果关联及关联强度大小的一种观察性研究方法,也是真实世界研究中的重要方法。其基本原理见图4-1。
图4-1 队列研究示意
其中,队列(cohort)是指具有某共同暴露或共同特征的一组人群。队列可分为固定队列和动态队列。固定队列(fixed cohort)是指研究对象从研究开始到结束人员均固定,未出现人员退出和加入的现象。动态队列(dynamic cohort)是指队列确定后,原队列成员可不断退出,新成员可随时加入。在真实世界研究中,如果在一个较长研究周期内连续收集样本,通常为动态队列。
2.队列研究的特点
(1)属于观察法:队列研究中的暴露不是研究者施加的,不是随访分配的,而是在观察期内已经客观存在的,这一点与试验性研究有本质区别。
(2)设立对照组:队列研究通常设立对照组以利于比较。队列研究的对照,通常是非暴露人群,有时也可以是不同暴露水平的人群。对照组最好与暴露组来源于同一人群,但视研究目的及条件,也可来自不同的人群。
(3)由“因”到果:在研究过程中先确知其因(暴露因素),再纵向前瞻观察而究其果(如,发病或死亡)。无论是在前瞻性队列研究中,还是在回顾性和双向性队列研究中皆如此。
(4)能明确暴露与结局的因果联系:由于研究者能切实知道研究对象的暴露状况及随后结局的发生,且结局是发生在有确切数目的暴露人群中,所以能够据此准确地计算出结局的发生率,估计暴露人群发生结局的危险度,因而能判断其因果关系。
3.队列研究的设计类型 根据研究对象进入队列时间及终止观察的时间不同,分为前瞻性队列研究、历史性队列研究和双向性队列研究三种,具体见图4-2。
图4-2 各种类型队列研究示意
(1)前瞻性队列研究:前瞻性队列研究(prospective cohort study)是指从现在的暴露开始,随访观察将来是否出现预期的结局。时间上是从现在到将来。
(2)历史性队列研究:历史性队列研究(historical cohort study)观察的是从过去某个时间点的暴露开始,到现在是否出现结局。时间上是从过去到现在。
(3)双向性队列研究:双向性队列研究(ambispective cohort study)也称混合性队列研究,即在历史性队列研究基础上,继续进行前瞻性队列研究。时间上是从过去到现在,再到将来。
1.确定研究因素 队列研究的设计要考虑暴露因素如何选择、定义和测量。暴露因素的选择通常是在描述性研究或病例对照研究的基础上,结合研究目的,参阅文献或请教专家后确定的。暴露因素的定义要明确、具体,尽可能定量。除暴露水平外,还要考虑暴露时间,以估计累积暴露剂量。暴露因素的测量应采用敏感、特异、简单可靠的方法。同时,还应收集其他相关因素,包括各种可疑的混杂因素及研究对象的人口学特征等,以利于对研究结果作深入分析。在中医药疗效评价的真实世界研究中,暴露通常可指接受的治疗方案。
2.确定研究结局 研究结局也称结果变量(outcome variable),指随访观察中预期出现的结果事件。结局要根据研究目的来确定,除主要结局外,还可收集多个可能与暴露有关的结局。结局可以是发病、死亡,也可以是健康状况和生活质量变化;既可以是最终结局(如发病或死亡),也可以是中间结局(如蛋白质或血清学变化)。在中医药疗效评价的真实世界研究中,结局通常指接受治疗的结局,比如有效/无效,死亡/生存等。结局的测量应制订明确统一的标准,尽可能参照国际或国内公认的标准,并在研究的全过程中严格遵守。
3.确定研究现场和研究人群 研究现场应具有代表性,要有足够数量符合要求的研究对象,他们均应有发生研究结局的可能;当地卫生行政部门重视,群众理解和支持,医疗卫生条件较好,交通便利。研究对象包括暴露人群与对照人群。
(1)暴露人群的选择有4种类型:①职业人群:用于研究某种可疑的职业因素与疾病或健康的关系。此外,由于职业人群有关暴露和疾病的历史资料比较真实、可靠、全面,因此也常作为历史性队列研究的首选对象。②特殊暴露人群:用于研究某些罕见暴露因素。例如遭受核泄漏或核爆炸的受害者。③一般人群:用于研究生活行为习惯或环境因素。例如研究吸烟、饮酒、膳食、环境污染等。④有组织的人群:该人群应答率高,便于随访和收集资料。如医师、教师、公务员、社会团体会员等。
(2)对照人群的选择:选择对照人群的基本要求是对照人群尽可能与暴露人群具有可比性。即除未暴露于研究因素外,其他各因素或人群特征(年龄、性别、民族、职业、文化程度等)应尽可能与暴露组相同或相似。对照有4种常见类型:①内对照:内对照(internal control)即先选择一个研究人群,将其中暴露于所研究因素的对象作为暴露组,其余非暴露者为对照组。应尽量选用内对照,因为可比性较好。②外对照:外对照(external control)也称特设对照,指在暴露人群以外的其他人群中选择对照。例如选择制鞋厂工人为研究苯致病作用的暴露人群时,可选择不接触苯的纱厂工人作为外对照人群。③总人口对照:总人口对照(total population control)利用暴露人群所在整个地区现有的发病或死亡统计资料,即以该地全人口为对照。可认为是外对照的一种特殊类型。④多重对照:多重对照(multiple control)即用上述两种或多种形式选择对照,以减少一种对照可能带来的偏倚,增强结论的可靠性。
4.确定样本量 影响样本量的因素包括:①对照人群预期结局的发生率 p 0 。②暴露组与对照组人群发生率之差 d ,暴露组人群发病率 p 1 不能获得,可由式 p 1 = PR × p 0 求得; d = p 1 - p 0 , d 值越大,所需样本量越小。③显著性水准 α 及检验把握度(1- β ),通常 α 取0.05或0.01, β 取0.10。同时,还要考虑失访率,一般按10%~20%估计失访率,故在原估计样本量的基础上增加10%~20%作为实际样本量。通常非暴露组的样本含量不应少于暴露组的样本含量。当暴露组与对照组样本量相等时,样本含量的计算公式为:
式中 p 0 和 p 1 分别代表对照组和暴露组的预期结局发生率,- p 为两个发生率的平均值, z α 和 z β 分为 α 和 β 的标准正态分布的分位数, n 代表每组所需例数。
5.确定资料收集方式和随访
(1)基线资料:队列研究开始时必须详细收集每个研究对象的基线情况,一般包括待研究因素的暴露状况,疾病与健康情况,人口学资料(如年龄、性别、职业、文化程度、婚姻等),家庭环境,个人行为生活习惯和疾病史等。获取基线资料的方式一般有以下4种:①查阅医院、工厂、单位及个人的疾病记录或健康档案。②询问研究对象或知情人。③对研究对象进行体格和实验室检查。④环境调查及检测。
(2)随访:所有的研究对象,均应采用相同方法同等地进行随访,并追踪至观察终止期。随访内容一般与基线相同,但重点是结局变量与混杂因素。随访方法有面对面询问,电话访问,自填问卷,定期体检,环境与疾病监测等。随访时间间隔与次数视研究结局的性质、研究的人力、物力等条件而定,一般慢性病的随访间隔期为1~2年。
(3)结局资料:研究对象出现了结局事件,即达到了该研究对象的观察终点,将不再随访。若研究对象迁出或拒绝继续参加,不能作为到达终点对待,而应在资料分析时按失访处理,并详细记录。观察的终止时间是指整个研究工作可以得出结论而停止随访的时间,也就是整个研究工作的截止时间。
通常队列研究的资料分析包括以下三部分:①计算不同组别的预期事件发生率及其差别的显著性检验。②计算暴露因素与结局的关联强度,即影响因素的分析。③剂量反应关系分析。
1.常用测量指标
(1)累积事件发生率:当样本量大,观察期间内研究对象比较稳定,资料比较整齐时,可以直接计算累积发病率,其数值范围为0~1,但需要说明累积时间的长短。
(2)事件发生密度:指一定时期内的平均事件发生水平。当研究人群波动较大,存在失访,样本量较小时,不宜计算累积事件发生率,此时需以观察人时为分母计算事件发生率,用人时为单位计算出来的率带有瞬时频率性质称为事件发生密度,其值变化范围是0~∞。
“人时”是观察期内人数和暴露时间的综合指标,是研究人群所有个体暴露与研究因素的时间的总和,时间可以是日、月、年,通常用人年。
(3)率的显著性检验:若观察样本量较大,样本率的频数分布近似正态分布,可采用 u 检验。如果率比较低,样本率的频数分布不符合正态分布,可用二项分布或Poission分布检验。此外,还可以用 χ 2 检验,比较暴露组与对照组的累积事件发生率或事件发生密度差异是否有统计学意义。
2.关联强度指标
(1)率比(rate ratio, RR ):或相对危险度(relative risk, RR )或相对获益度(relative benefit, RB ),是暴露组的结局事件发生病率( I e )与非暴露组的结局事件发生率( I o )的比值,反映了暴露与结局间的关联强度。 RR 越偏离1说明暴露因素与结局间的关联强度越强, RR =1表示暴露因素与结局无关联。
率比 RR 的95%可信区间
(2)率差(rate difference, RD ):是暴露组结局事件发生率( I e )与对照组的发生率( I o )之差的绝对值,它反映了结局事件发生应特异地归因于暴露因素的程度。
RD 是暴露人群比非暴露人群增加的结局事件发生数量,若暴露去除,就可减少相应数量的结局发生。
(3)关联强度的统计推断:队列研究可采用回归分析进行关联强度的因果推断,通常用Logistic回归计算 OR 值、Poisson回归计算 RR 值,当用时间效应的时候可以采用Cox回归计算 HR 值。队列研究优先推荐修正Poisson回归计算 RR 值,当结局事件发生率很低的时候,Logistic回归的 OR 可作为 RR 的近似估计。具体统计分析方法可以参考本书第十五章真实世界数据的分析方法和第十六章真实世界数据的可视化呈现的内容。
3.剂量反应关系 队列研究在长期随访过程中,可获得暴露不同程度的等级资料,这类资料可以用来说明暴露和结局的剂量反应关系,能检验暴露作用效果趋势的一致性,以增加判断因果关系的依据。如中医药或针灸疗法在整个观察期内,研究对象可按接受治疗时间、次数、累积剂量等,将暴露程度分为较高、高、中、低、无等多个暴露等级,再分析每个等级的 RR 、 RD 等,计算方法同前。
1.队列研究方法学质量评价 队列研究方法学质量评价采用Cochrane协作组织推荐的纽卡斯尔-渥太华量表(The Newcastle Ottawa Scale,NOS),队列研究部分包括3个维度共8个条目,最高可积9分,分值越高,方法学质量越高,评价标准详见表4-1。
表4-1 队列研究的NOS评价标准
*达到此标准,则此条目积1分。
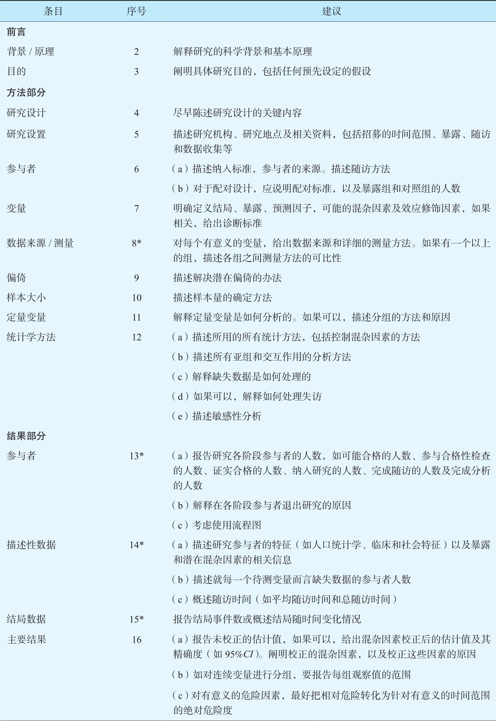
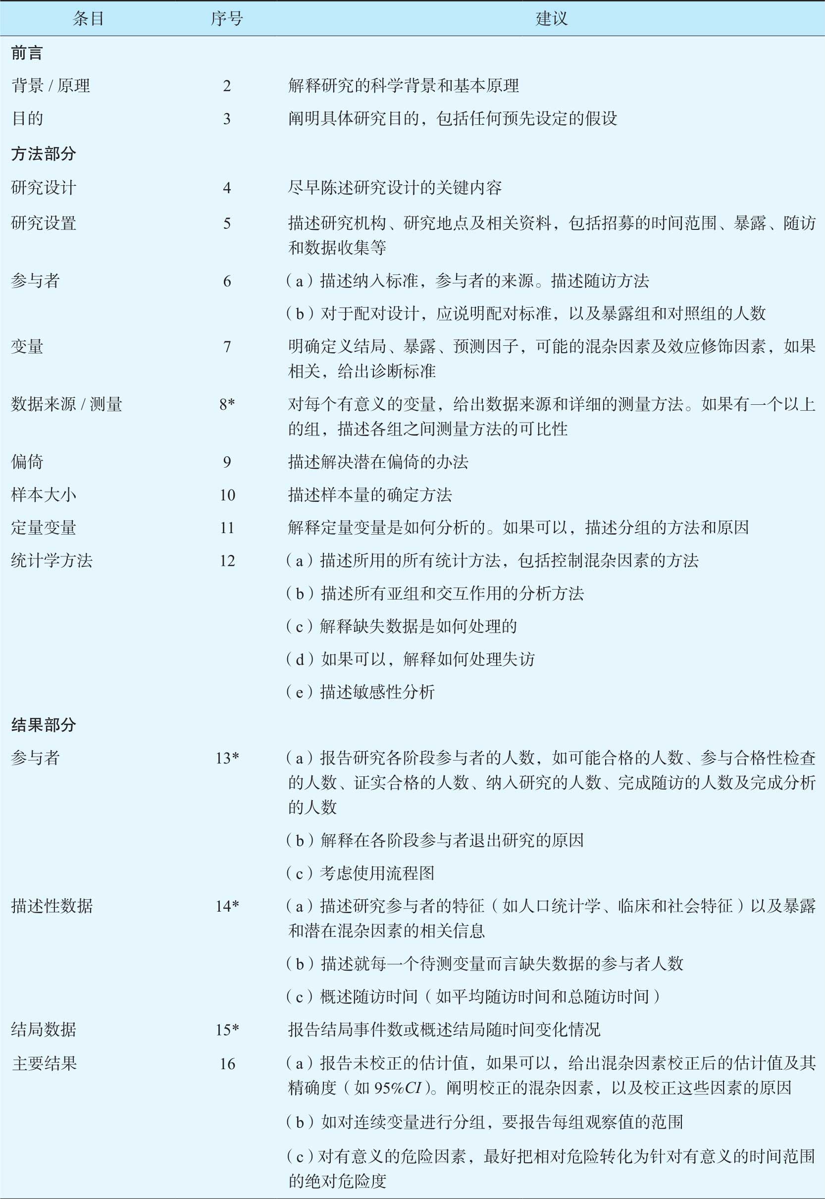
2.队列研究国际报告规范 队列研究的国际报告规范依据WHO推荐的加强观察性流行病学研究报告的质量(Strengthening the reporting of observational studies in epidemiology,STROBE),总共22个条目,可在http://www.strobe-statement.org上免费下载“.doc”及“.pdf”版本,详见表4-2。
表4-2 加强观察性流行病学研究报告的质量(Strengthening the reporting of observational studies in epidemiology,STROBE)——队列研究
续表
续表
*报告暴露组和对照组的资料。