



目前,基于随机原理的真实世界研究报告规范尚未形成,但有研究者认为,针对随机对照试验的报告规范——临床试验报告规范(Consolidated Standards of Reporting Trials,CONSORT)声明及其扩展版,可适用于真实世界研究,并可在Equator网站https://www.equator-network.org/上获取。
CONSORT声明是用于指导报告平行随机对照试验的统一标准,可帮助研究者提高临床试验报告的清晰度、完整性和透明度。CONSORT自1996年发表以来,得到越来越多学者和杂志社编辑的支持,随后发表了修订版,并针对不同特点的随机对照试验相继发表了扩展版。CONSORT声明由清单和流程图组成,即由25个条目清单和一个描述整个试验过程的流程图组成。25个条目从属于6部分内容:文题和摘要、引言、方法、结果、讨论、其他。
CONSORT声明主要的扩展版包括:实用性随机对照试验报告规范(Improving the reporting of pragmatic trials:An extension of the CONSORT statement)、整群随机对照试验报告规范(CONSORT statement:extension to cluster randomized trials)、草药随机对照试验报告规范(Reporting Randomized Controlled Trials of Herbal Interventions:An Elaborated CONSORT Statement)、更好地报告随机试验中的危害(Better Reporting of Harms in Randomized Trials:An Extension of the CONSORT Statement)、CONSORT 2010声明:扩展到随机交叉试验(CONSORT 2010 statement:extension to randomized crossover trials)、阶梯楔型随机试验的报告:对CONSORT 2010声明进行了解释和阐述(reporting of stepped wedge cluster randomized trials:extension of the CONSORT 2010 statement with explanation and elaboration)、中医单病例随机对照试验扩展:建议、解释和阐述[CONSORT extension for reporting N-of-1 trials for traditional Chinese medicine(CENT for TCM):Recommendations,explanation and elaboration]。
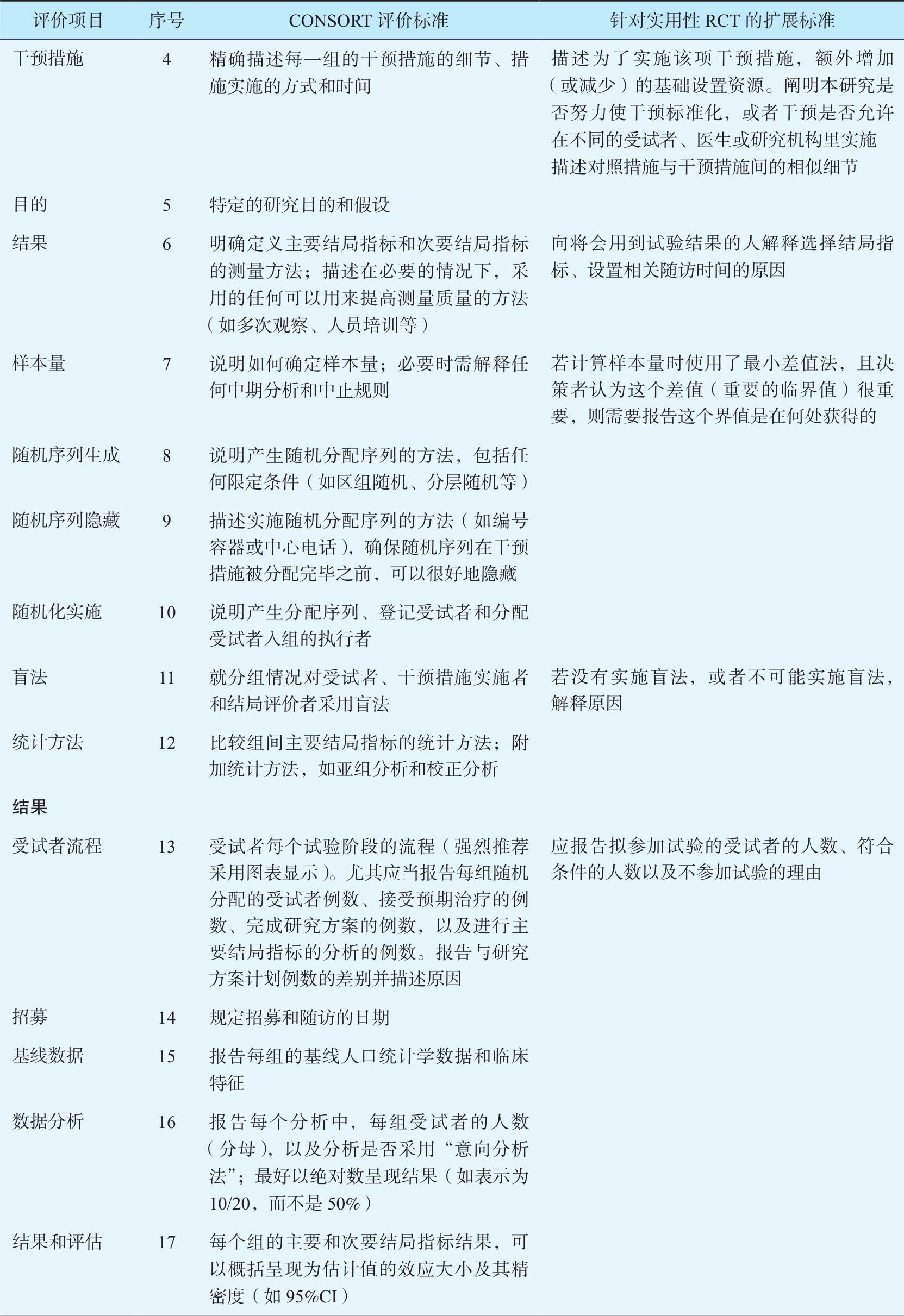
实用性随机对照试验报告规范(Improving the reporting of pragmatic trials:An extension of the CONSORT statement)是在CONSORT版本上的一个扩展,虽然未对原有条目数量进行扩展,但对其中8个条目进行了有针对性的特殊说明,详见表3-2。条目2背景:描述干预旨在解决的健康或健康服务问题,以及通常针对该问题的其他干预措施。条目3参与者:应明确制定资格标准,以显示其包括典型参与者和/或(如适用时)典型提供者(如护士)、机构(如医院)、社区或地方(如城镇)和护理环境(如不同的医疗融资系统)的程度。条目4干预措施:描述为实现干预而添加到(或从)通常设置中移除的额外资源。说明是否努力使干预标准化,或者干预及其实施是否允许在参与者、从业人员或研究地点之间有所不同描述比较其与干预措施的相似细节。条目6结局:解释为什么选择的结果以及相关的随访时间对那些将使用试验结果的人来说很重要。条目7样本量:如果使用目标决策者受众认为重要的最小差异(最小重要差异)进行计算,那么报告这个差异是在哪里获得的。条目11盲法:如果没有做或者不可能做盲法,请解释原因。条目13患者纳入流程:应报告拟参加试验的参与者或单位的人数、符合条件的人数以及不参加试验的理由。条目21适用性(外推性):描述决定试验结果的设置的关键要素。讨论在传统临床、卫生服务组织、人员配置或资源可能与试验不同的其他环境中可能存在的差异。
表3-2 CONSORT针对实用性试验的报告条目清单
续表
续表
基于CONSORT 2010声明扩展出的随机交叉试验的报告规范于2019年正式发表在BMJ上。该规范适用于最简单和最常见的随机交叉试验形式,即所有参与者接受两种序列的两种干预(称为2×2或AB/BA设计),其中大部分建议也适用于更复杂的设计(超过两次干预、周期或序列)。该规范同样也是在原有CONSORT 2010声明的25个条目上给出了针对随机交叉试验的报告说明。主要涉及10个条目,详见表3-3。
表3-3 CONSORT声明扩展的随机交叉试验报告条目清单
续表
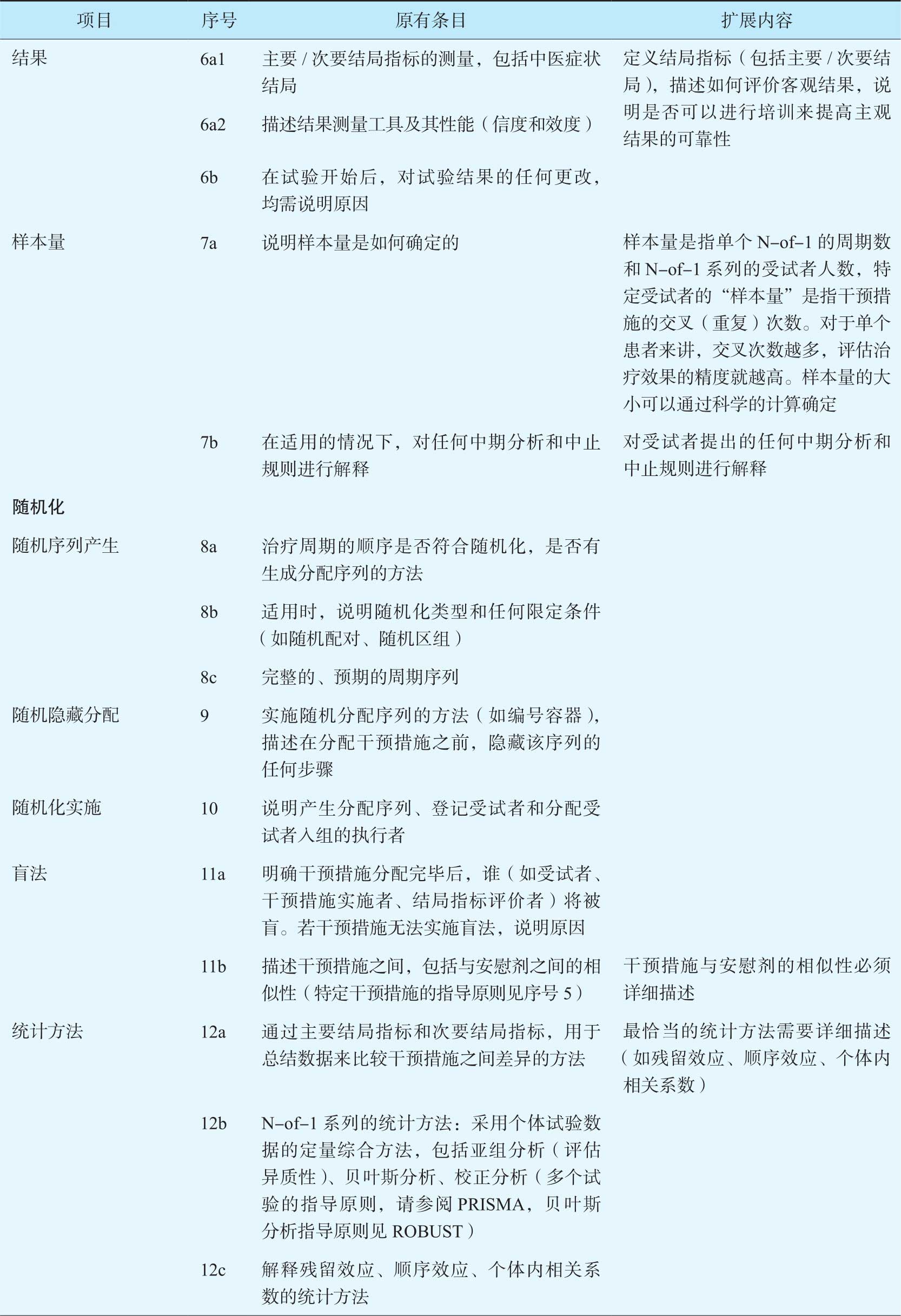
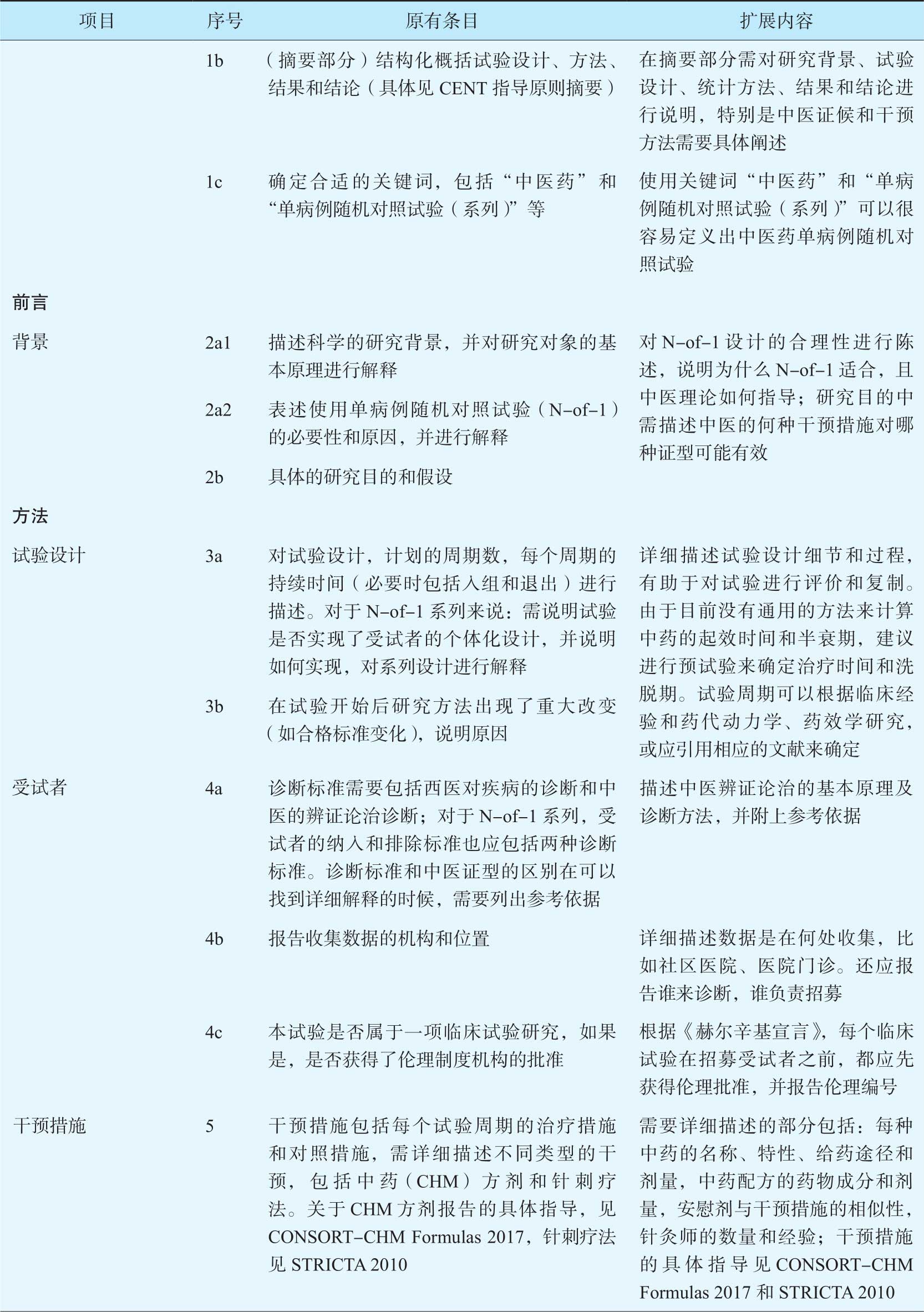
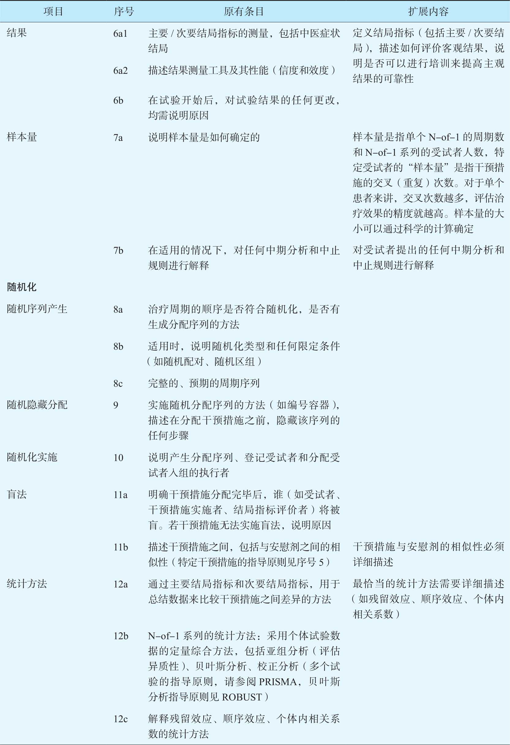
N-of-1试验是评估传统药物疗效和安全性的理想和适当的方法。基于CONSORT 2010声明扩展的N-of-1报告规范(CENT)已于2015年发表。CENT 2015详细阐述了CONSORT 2010中的14个条目,共25个条目(44个子条目),并推荐了图表来帮助作者记录试验进展。2019年中国学者发布了适用于中医药领域单病例随机对照试验的报告规范(CENT for TCM),为中医研究者报告N-of-1试验提供了参考。
CENT for TCM包括6个领域的25个项目,其中8个项目在CENT 2015清单的项目上进行了扩展和详细阐述。该清单从中医的特点出发,对项目进行了充分的说明。有关中医辨证论治的核心概念、中医特色和不同干预类型的相关条目有:题目、摘要、关键词部分,需要体现中医药字样。参与者部分,需要给出西医疾病诊断和中医辨证,诊断标准和辨证依据应提供详细的解释。干预措施,需要详细描述每一阶段的干预和对照措施,对于不同的干预类型如针灸、中药汤药等,需遵照现有STICTA和CONSORTCHM formulas规范。盲法:谁(如参与者、护理提供者或评估结果者)在分配干预措施后被设盲,如果干预措施不能被设盲,请说明原因。其他具体条目及说明见表3-4。
表3-4 CENT针对TCM的详细扩展清单
续表
续表
续表
续表