



对服务供应链的研究,国内外学者的侧重点有所不同,国外学者专注于服务化供应链和产品服务化供应链,侧重于对服务供应链的内涵、性质、运作过程、管理模型、协调机制和绩效评价等方面的研究;而国内学者专注于服务行业供应链,尤其是LSSC和旅游服务供应链,侧重于对服务供应链的内涵结构、形成机理、供应商选择、订单分配、合作协调、分配协调与协同机制等方面的研究。
自从大量学者(Towill,1991;Lee and Billington,1992;Davis,1993)和管理者开始对供应链管理进行研究和实践以来,这一领域产生了大量的研究成果。目前存在的对供应链管理的定义主要集中在从供应商到顾客的产品流和信息流方面。因此,从传统上讲,供应链管理是运营管理的分支(Chopra et al.,2007;Simchi-Levi et al.,2008)。近年来,随着服务经济的爆炸性发展,劳动力也开始从制造业转向服务业。另外,越来越多的制造企业开始从服务部门获取更多的利润(Quinn,1992),如GM公司和IBM公司,其中IBM公司是目前世界上最大的服务企业。大部分传统制造业的增值都来自服务部门(Machuca et al.,2007)。供应链管理逐渐被引入服务领域,目前国内外关于服务供应链的研究集中在以下几个方面。
归纳国内外关于服务供应链的相关文献,可以总结出服务供应链的主要类型、代表学者及其主要贡献,如表1-1所示。
表1-1 服务供应链的主要类型、代表学者及其主要贡献
(续表)
服务供应链在不同的背景下指代不同的领域,例如,services-oriented supply chain management(Anderson et al.,2000)、services management(Vossetal.,2005;Fitzsimmonsetal.,2007)或serviceoperations management(Machuca et al.,2007;Johnston et al.,2008)等,这些名称都是指服务链和服务运营,也称服务营销(Lovelock et al.,2007)。服务营销通常是指利用服务企业整合顾客需求的战略和技术。Lin et al.(2009)认为服务供应链是指由供应商、服务提供商、顾客和其他合作者组成的网络,由他们负责将服务性资源或者服务性产品送到顾客手中。服务供应链管理是指为了将服务或者服务性产品有效地送到顾客手中而对服务供应链上的信息、过程和资源进行的管理。根据这个定义可知,服务供应链的关键成员主要有服务供应商、服务提供商、顾客和其他成员。通常,二级供应商在服务供应链中的作用比较小,因为他们所获取的价值增值通常非常低。因此,Sampson(2000)和崔爱平(2008)认为服务供应链的级数通常比传统供应链要少得多,结构也更加简单。Sampson et al.(2006)认为顾客参与是服务行业的一个本质特征,也是与服务质量直接相关的一个重要因素。因此,服务供应链的结构虽然简单,但是其运作过程是非常复杂的。对服务供应链而言,顾客不但提供自己的信息作为输入,而且提供有形财产和具体需求信息给服务提供商。Fitzsimmons et al.(2007)认为这种性质同样适用于两级双向服务供应链。因为顾客输入的复杂性和不确定性,所以,管理顾客输入将成为比传统供应链中管理顾客需求困难得多的问题。Vandermerwe et al.(1998)用“servitization”来表示产品和服务的结合体。Slack et al.(2004)认为这种将产品和服务捆绑的战略与制造企业竞争优势的提高紧密相关。Lin et al.(2009)根据以产品或服务为主的观点,将供应链划分为四种类型,其中服务化供应链是产品化程度和服务化程度都较高的一类供应链,主要提供服务和产品的混合体,这四类供应链之间的关系如图1-1所示。
图1-1 Lin et al.(2009)对服务供应链的类型划分
根据当前学者的研究,对服务供应链的理解大体上可以分为以下几类:第一类将服务供应链理解为供应链中与服务相关联的环节和活动,在此基础上试图寻找兼顾最优服务和最低成本的方式来经营供应链。例如,de Waart et al.(2004)认为服务供应链是为了支持企业产品的售后服务而涉及的物料计划、移动和修理的全部过程和活动,这个定义其实与售后服务混淆了。与de Waart et al.持有类似观点的还有Saccani et al.(2007)等。这类定义与产品供应链的定义差异不大,将服务看作产品制造过程的一个要素,服务是产品制造活动的补充。
第二类是将服务供应链理解为与制造业或制造部门供应链相对应的服务业或服务部门的供应链,并对比两者的相同点和不同点,以期找到适用于服务业的供应链管理模式。Akkermans et al.(2003)对电信产业供应链中的“强化效应”与制造业供应链中的“牛鞭效应”进行了对比,并发现了服务业供应链中“强化效应”的渊源。Ellram et al.(2004)通过对比制造部门的供应链管理,强调了服务部门的供应链管理的重要性,并系统阐述了两部门在供应链管理方面的异同,在此基础上构建了服务供应链管理模型。Dong et al.(2012)提出了一个服务供应链绩效评价的框架,基于服务供应链的战略、战术和操作层面的绩效,讨论了其度量和指标,并且提出了基于程度模糊层次分析法的服务供应链绩效评价方法,将所开发的服务供应链绩效评价框架应用于酒店供应链。阳明明(2006)提出了港口服务供应链的概念,认为港口供应链是以港口为核心企业,将各类服务供应商和客户有效结合成一体,并把正确数量的商品在正确的时间配送到正确的地点,实现系统成本最低,并认为服务供应链的本质特征是没有产品生产过程。高洁等(2012)认为港口服务供应链是以信息技术为支撑,并在港口与其服务供应商及客户之间建立起长期稳定的合作伙伴关系的基础上,形成的以服务供应商、港口和客户为节点的多级供应链结构。这类定义却走向了另一个极端,认为服务供应链是一种纯粹的、不含任何物质性的生产和运营活动的过程。
第三类对服务供应链的认识是基于服务营销的考虑,阐述了服务与企业供应链或经营之间的有机关系,将其称为服务主导逻辑(service-dominate logic),代表性学者主要是Vargo和Lusch。关于服务主导逻辑的相关内容将在第2章中阐述。根据第三类定义,将服务供应链模式理解为以服务为主导的集成供应链,是在客户的驱动下,服务提供商对客户请求逐级分解合作,构成供应关系,服务集成商在这个过程中负责各种服务要素、环节的整合和全程管理。
国外对服务供应链管理模型进行了较多研究。一种特定供应链的形成,往往由三方面决定:供应链的网络结构、供应链的业务流程以及供应链的管理要素,这三部分构成了供应链模型的理论分析框架。宋华(2012)认为服务供应链的框架体系和模式必然反映这三个方面。Lin et al.(2009)提出了服务供应链管理的概念框架,主要包括三个要素:网络配置、管理过程及管理组件,指出它们之间是相互影响的关系,并构建了服务供应链管理模型(见图1-2)。该模型主要包括十个基本的服务流程,分别为信息流管理、客户关系管理、能力和资源管理、知识管理、需求管理、服务传递管理、现金流管理、供应商关系管理、服务开发以及应急管理。本章将Lin et al.(2009)的模型与Johnson et al.(2008)(见图1-3)、Baltacioglu et al.(2007)(见图1-4)、Ellram et al.(2004)(见图1-5)以及Lambert et al.(1998)和Croxton et al.(2001)(GSCF模型,即全球供应链论坛确定的供应链模型,见图1-6)的模型做了比较,结果如表1-2所示。Baltacioglu et al.(2007)对服务供应链的各个过程的内涵做出了界定,如表1-3所示。Giannakis(2011)构建了服务供应链的参考模型(见图1-7),并分析了该模型在轨道交通中的应用。
综上所述,当前对服务供应链管理模型的研究已趋于成熟。除了国外学者的研究,国内也有一些学者对其进行了研究,如宋华(2012)的服务供应链网络拓扑结构,田宇(2003)、崔爱平等(2008)、刘伟华(2007)以及闫秀霞等(2005)的LSSC结构模型。
图1-2 Lin et al.(2009)的服务供应链模型
图1-3 Johnson et al.(2008)的服务供应链模型
图1-4 Baltacioglu et al.(2007)的服务供应链模型
图1-5 Ellram et al.(2004)的服务供应链模型
图1-6 GSCF模型
表1-2 五种服务供应链管理过程模型的比较
注:①逆向管理包括回收和服务周期终结、退货等。
表1-3 服务供应链管理过程的界定
图1-7 服务供应链参考模型
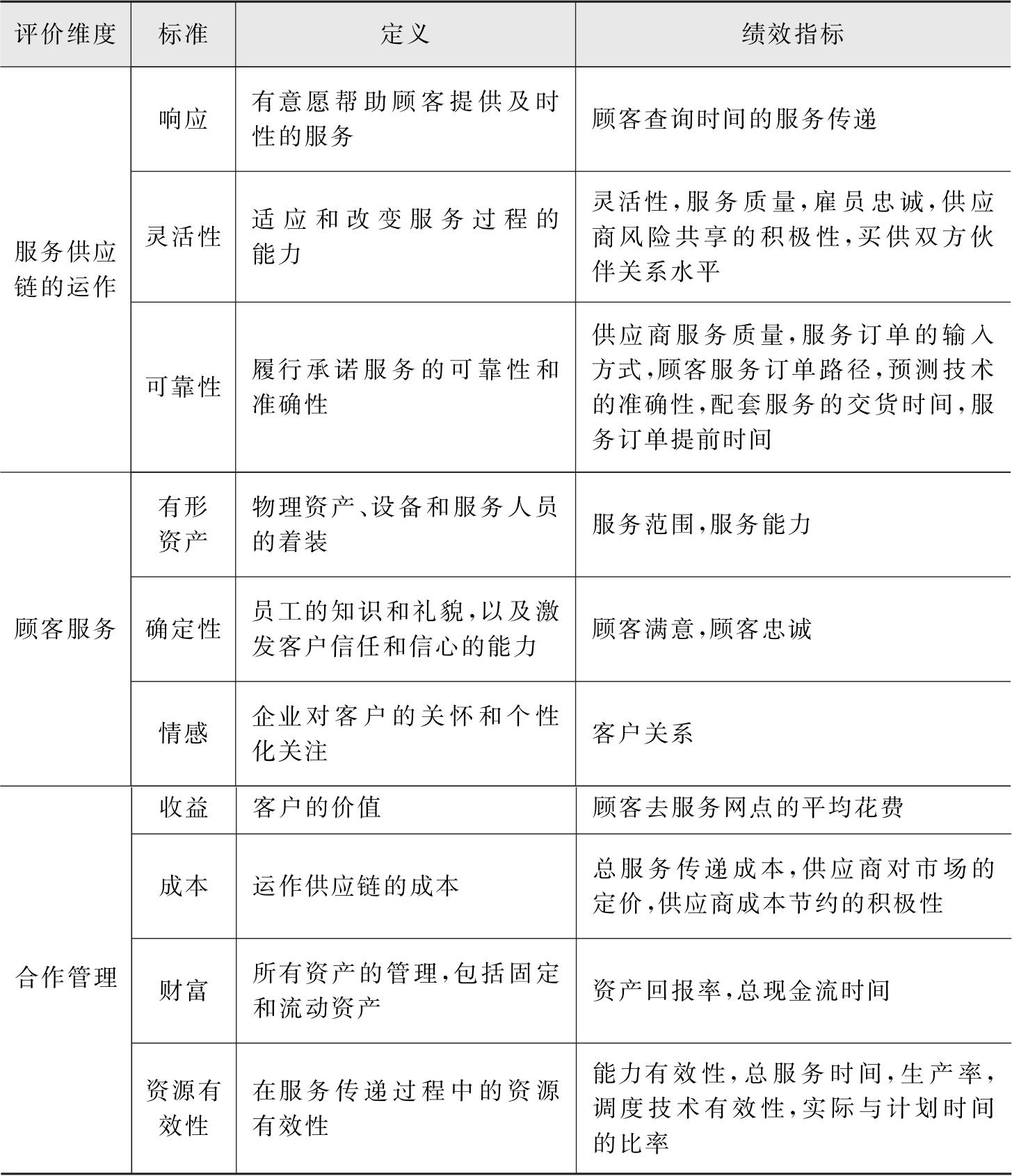
服务供应链是服务集成商和服务分包商之间的战略伙伴关系,服务供应链的绩效度量与服务供应链的战略伙伴是分不开的,服务供应链中合作伙伴关系的评估指标如表1-4所示,对服务供应链绩效的度量主要集中在战略、战术和执行三个方面。Dong et al.(2012)构建了服务供应链绩效评价的度量维度,主要包括服务供应链的运作、顾客服务和合作管理,具体度量标准、定义和绩效指标如表1-5所示。在分析服务供应链绩效水平和影响因素时,上述研究主要是对影响服务供应链绩效的因素进行维度划分,它将服务供应链绩效的维度划分为战略、战术和执行三个维度,通过详细指标的筛选,开发出适合的测度量表,并发放问卷进行调研,根据相关统计数据,利用结构方程模型对服务供应链绩效的影响路径进行分析。
表1-4 服务供应链中合作伙伴关系的评估指标
表1-5 服务供应链绩效评价的度量维度
刘伟华(2007)通过对服务供应链和产品供应链的比较,归纳出两者的异同点,如表1-6和表1-7所示。宋华(2012)根据伟创力公司的管理实践得出服务供应链与产品制造供应链的差异,如表1-8所示。郭彦丽等(2012)基于服务区别于产品的特性,从组织结构和运营模式两个不同的角度对服务供应链和产品供应链进行了对比分析,如表1-9所示。郭彦丽等(2012)分别从产品流、资金流和信息流三个不同的角度总结了SaaS服务供应链区别于其他服务供应链的特征,如表1-10所示。舒辉(2004)基于内涵、流程、库存观和处理过程四个维度探讨了集成化物流(链)与马士华提出的产品供应链之间的主要区别,如表1-11所示。上述学者都对服务供应链与产品供应链的区别与联系进行了较为系统的研究,他们的主要区别在于研究的视角不同。
表1-6 服务供应链与产品供应链的相似点
表1-7 服务供应链与产品供应链的区别
表1-8 服务供应链与产品制造供应链的差异
表1-9 服务供应链与产品供应链的不同
表1-10 SaaS服务供应链的特征
表1-11 集成化物流(链)与产品供应链的不同
目前,众多学者结合不同的行业实践进行了服务供应链的探索,已有的研究主要包括医疗行业服务供应链、旅游行业服务供应链、IT和SaaS行业服务供应链、金融行业服务供应链、物流行业服务供应链、汽车行业服务供应链以及建筑行业服务供应链。其中,对LSSC的研究起步较早,经过近几年的发展,已经取得一些比较系统的研究成果,可以说,LSSC的研究正从起步阶段逐步进入快速发展阶段,下文将从以下几个方面对相关的研究成果进行分析。
国内外学者对LSSC形成机制的研究,主要是从宏观和微观两个方面展开的。在宏观方面,随着经济一体化趋势的加强,物流产业更加专业化,物流业突破了产业和组织边界(刘伟华,2007),开始通过并购、重组等方式整合分散的物流资源,有机集成和协调各种物流职能,产生物流要素的组织效应,出现了产业融合趋势。这种互补性的融合增强了物流产业的网络性和联结性,实现了物流产业内部市场结构的分层和专业组织的分化,其中一些物流组织以产权持有或缔结契约的方式形成横向或纵向的物流服务联盟(Bowersox et al.,1998)。产业融合后的物流组织或联盟基于物流业务流程和物流能力分工,形成了LSSC,并作为产品供应链的子供应链,提供其所需要的集成化物流服务。在微观方面,企业基于自身核心业务的考虑,将非核心业务以合同或非合同的形式交由外部组织承担,于是产生了服务外包。对大多数制造企业而言,物流为非核心业务,应外包给第三方物流组织运作。而单一的第三方物流组织难以凭借自身有限的物流资源承担全程的物流服务。这样,基于核心能力的二次社会分工促使现代物流业中出现不同类型的第三方物流组织形态共存的局面,形成基于物流服务供给与需求的服务供应链,这种服务供应链称为物流服务供应链。
国外最早对物流服务集成管理模式进行的分析并没有明确界定LSSC,最早对LSSC的概念进行解释的是美国供应链管理专业协会(Council of Supply Chain Management Professionals,CSCMP),其在2000年的研究报告中指出:LSSC是由众多的包括公有制和私有制的物流企业共同参与的过程,其中任何一家物流企业都没有足够的能力对全过程进行控制,更不用说对过程中的物流服务提供充分的保证。之后,国内外出现了众多学者从不同的角度对LSSC的内涵进行分析,主要包括服务结构角度(田宇,2003)、核心企业角度(申成霖等,2005;闫秀霞等,2005)、资源整合角度(崔爱平,2008)和能力集成角度(高志军等,2009)。虽然分析的角度不同,但这些对基本内涵的阐述都认同LSSC是对物流资源的整合与共享,在LSSC上存在一个核心企业对整个链条进行控制,从而对整个供应链上的物流、资金流、服务流、信息流进行集成化管理。
对LSSC的结构等问题的研究,现有文献主要是从物流服务提供商的选择、物流服务提供商的类型和LSSC的一般结构等方面展开的。田宇(2003)运用AHP和线性规划相结合的方法对LSSC中的供应商选择问题进行了研究,但这种方法侧重于主观判断且与实际联系不够紧密。Müller(1993)将物流服务提供商划分为四类:资产性提供商、管理型提供商、集成型提供商和行政型提供商,但没有对如何选择物流服务提供商提供建议(Razzaque,1998)。Persson et al.(2001)根据任务复杂性和资产专用性以及物流企业本身的要求来选择物流提供商。物流服务产品具有无形、异质、不可储藏、易受顾客影响等特征,这决定了LSSC的渠道较短,完全由客户需求驱动。一些学者认为LSSC的基本结构为“集成物流服务供应商的供应商—集成物流服务供应商—制造、零售企业”模式(田宇,2003;刘伟华,2007);也有一些学者认为其基本结构为“物流服务分包商—物流服务集成商—物流服务需求方”模式(高志军等,2009)。其实以上两种结构在本质上是相同的,只是表述不同而已。
薛晓芳等(2014)基于产品服务系统的理念构建了新型的物流服务供应链模式——“产品服务商—物流服务集成商—客户”,并且发现新型的供应链通过实现LSSC集成商对物流、服务和销售功能的集成,有效地降低了牛鞭效应,大大缩短了LSSC的长度,提高了链之间的紧密性。
方海云(2017)基于客户价值的理论,分析研究了当前物流服务中的客户特征和LSSC的功能,提出了基于客户价值的LSSC利益协调机制的构建设想。
彭岩等(2016)等通过相关的分析建立了基于个性化需求的LSSC基本模型,对个性化需求的物流服务的实现问题进行了初步探索,提出了物流服务个性化需求的一种独特的实现思路与实现方式。
在合作与协调研究方面,现有文献主要从LSSC的能力合作协调和能力分配协调两个方面展开。LSSC协调是指LSSC建立后,在物流项目运作过程中,供应链各成员动态地共享资源,对各种经营活动的相互依赖关系进行集成化的管理和决策,达到改善各合作成员和整体绩效的目标(陆永明,2010)。要实现LSSC的协调和协同运作,需要在合作战略、信息共享和协同决策方面着手,并基于能力分工与合作达到协调状态。在能力合作协调方面,马翠花(2009)定性阐述了LSSC能力合作协调机制,其中涉及关系资产投入、企业信息和知识共享、资源和能力的互补融合、企业规制、组织层次以及能力合作的评估等方面。在定量研究方面,大多数学者采用博弈论和运筹学的方法对LSSC的能力合作协调机制进行了研究。刘伟华等(2007)建立了LSSC中容量约束下的能力协调模型,崔爱平等(2008)将能力期权引入LSSC的协调机制,建立了基于能力期权的两级LSSC能力协调模型,研究表明,面对随机的市场需求,物流集成商通过购买一定的物流能力期权,可以有效地降低风险,提高供应链系统的灵活性。朱卫平等(2012)在此基础上进一步对三级LSSC的协调机制进行了研究,研究表明,在一定的能力成本函数下,竞争联盟同样具有显著的优势。田宇等(2006)选取销售收入和能力批发价格两个参数,基于收益分享契约,建立了二级LSSC和三级LSSC能力协调模型,着重分析了不同模型下收益分享契约的有效条件,探讨了收益分享契约成立的必要条件。刘伟华(2010)引入了公平熵函数,建立了随机市场需求下通过公平熵函数描述利润分配的三级LSSC收益分享模型,通过算例分析,确定了物流集成商和能力提供商的精确分享系数和最大公平熵取值。在能力分配协调方面,姜意扬等(2011)综合考虑了物流能力提供商现有订单、服务能力缺损率、配送效率与配送成本,在此基础上建立了能力提供商选择和订单分配的组合优化模型,在模型求解的基础上进行了算例分析。刘伟华等(2012)基于双层规划模型,建立了不确定需求条件下三级LSSC的订单分配模型,并通过遗传算法对模型进行了求解,通过具体算例证明了分配模型的有效性。高志军等(2009)在考虑交易费用的基础上,基于多目标规划方法,建立了以能力订购成本最小、能力延迟供给最少、为完成订单缺少的能力数量最小、总交易费用最小,并包括单个物流集成商和多个能力提供商的能力分配模型,通过LINGO软件对该分配模型进行了求解,并通过算例验证了模型的有效性。另外还有一些学者运用多目标混合整数规划模型研究了运输服务供应链中承运人数量及货载分配问题,并在延迟承诺和提前承诺条件下,基于外部定价和自身定价两种情况,对承运人的运价和托运人的托运量问题进行了研究,得出不同运价下,提前承诺和延迟承诺的优越性不同的结论。
刘伟华(2007)基于物流服务组合模式,建立了由一个物流集成商和多个能力提供商组成的激励模型,对物流集成商的激励系数、提供商风险规避程度以及外生随机因素对投入水平和系统绩效的影响进行了分析。高志军等(2012)将客户企业引入LSSC的具体运作,客户企业通过对物流集成商物流安全任务和能力提供商物流质量任务分别设计一定的奖惩指标,从而构建了多任务双重委托代理结构的激励模型,研究表明,与传统激励模型相比,通过这种客户参与下的激励模型的设计,能够有效提高物流集成商和能力提供商在各自任务上的投入水平。杨丽等(2012)从服务能力合作视角,在分析LSI和供应商运营中所具备的能力的基础上,论述了服务能力在LSSC合作中具有重要作用;从订单、信任、供应商早期参与三个方面入手,全面系统地构建了不同层次的激励机制。