



摘要: 请求权基础思维以诉讼的攻防模式确定说理结构、以诉讼请求为检视重心。诉讼实战中的请求权基础方法又称“Relationstechnik(法庭报告技术/关联分析法)”,核心是借助请求权思维引导裁判者获取案件事实、确定法律适用的小前提。Relationstechnik的方法特征是划分不同阶段依次审理,原则是程序审查先于实体审查、法律审查先于事实审查、原告阶段先于被告阶段。其中,法律审查分为原告阶段与被告阶段,检视双方陈述(不涉及真实性认定)是否具有法律上的合理性,即是否充分备选的请求权基础规范、辅助规范与防御规范的适用前提。在此过程中,备选的请求权基础范围逐步限缩。仅在双方陈述均具有法律合理性的前提下,才能进入就具法律意义的争议陈述进行的证据审查(事实审查)阶段,有证据支持的请求权基础得以最终确定。
关键词: 请求权基础 Relationstechnik 诉讼实战 法庭报告技术
受制于现实条件,法学院课堂教学无法面对原始案件事实,因此,教学中传授的请求权基础方法,仅是训练学生就给定的事实寻找相应的规范依据,略去了对案件事实的裁剪与认定。有批评者因此认为,请求权基础方法虽是寻找规范的利器,却无力面对案件事实的萃取。但这一批评未必成立。因为课堂教学中的请求权基础方法,只是简化版的请求权基础思维,诉讼实战中完整的请求权基础方法又称“Relationstechnik(法庭报告技术/关联分析法)”,早在19世纪即为德国民事法院所采行,其核心即借助请求权思维引导裁判者获取案件事实、确定法律适用的小前提。
但练习版请求权思维系Relationstechnik的方法基础。Relationstechnik的法律审查先于事实审查。法律审查区分原告阶段与被告阶段,实质是课堂版请求权思维的两次运用,先用于检视原告陈述,再用于检视被告陈述。练习版请求权思维的外在结构上,预选的多项请求权基础有其特定的检视次序;内在结构上,每项请求权基础的检视均遵循“积极要件→消极抗辩”的结构,其中,抗辩的检视又依“权利未发生的抗辩→权利已消灭的抗辩→权利阻止的抗辩”之次序进行。于Relationstechnik法律审查之后的证据阶段(事实审查),争议事实的认定也依据上述程式进行。
表1 课堂教学中的请求权基础方法
本文通过五个不同的小案例展示Relationstechnik五种(并非全部)不同的适用可能,重心并非案例本身的分析,而是呈现Relationstechnik的适用框架。不过,在此之前有必要先简要梳理Relationstechnik的方法构造。
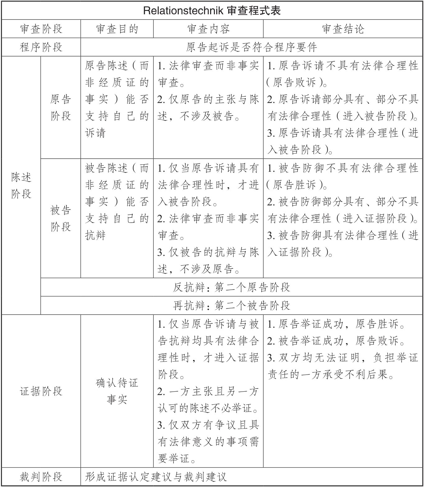
Relationstechnik的方法特征是划分不同阶段依次审理,原则是程序先于实体、法律先于事实、原告先于被告。
检视原告起诉是否符合程序要件(Zulässigkeit)。
对原告陈述进行法律审查(而非证据审查),以请求权基础方法(课堂训练中的请求权基础方法)检视原告诉请的法律合理性(Schlüssigkeit),即针对原告诉请预选所有可能的请求权基础,并审查原告陈述(而非经质证的事实)是否满足请求权规范的适用前提。
原告阶段的审查结论可能有三种:
其一,原告陈述不能满足任何一项请求权基础的适用前提,原告诉请不具有法律合理性(unschlüssig),不必举证即可判定原告败诉。
其二,原告诉请部分具有、部分不具有法律合理性,如财产损害赔偿请求有法律合理性,精神损害赔偿无法律合理性。
其三,原告陈述可满足一项或多项请求权基础的适用要件,原告诉请具有法律合理性(schlüssig)。仅当原告诉请具有法律合理性时,才能进入被告阶段的检视。
对被告陈述进行法律审查(而非证据审查),以请求权基础方法(课堂训练中的请求权基础方法)检视被告防御的法律合理性(Erheblichkeit),核心即被告陈述(而非经质证的事实)是否满足防御规范的适用前提。
被告阶段的检视结论也有三种可能:
其一,被告防御不具有法律合理性(unerheblich),即被告陈述不足以支持其提出的抗辩,可认定案件事实无实质争议,不必举证即可判定原告胜诉。
其二,被告防御部分具有、部分不具有法律合理性,如被告防御仅针对原告的精神损害赔偿请求且满足抗辩规范要件,而不涉及财产损害赔偿请求权,则相当于被告认可原告的财产损害赔偿请求,仅精神损害部分须进入证据阶段。
其三,被告防御具有法律合理性(erheblich),即被告陈述可支持其提出的抗辩。
惟应注意,对于有数项请求权基础支持的原告诉请,仅在被告防御足以使所有的请求权基础均陷入待决时,被告防御才具有法律上的合理性。换言之,只要有一项请求权基础在被告陈述中未予合理防御,原告即可因该请求权基础而胜诉(不必进入证据阶段)。
仅双方有争议且具有法律意义的事项才需要举证,一方主张且另一方认可的陈述则视为真实。经过陈述阶段的检视,大量案件不必进入证据阶段即可结案。
这也正是Relationstechnik之法律审查先于事实审查的意义所在。争议事项得到原告的证据支持则原告胜诉;得到被告的证据支持则被告胜诉;双方均无法证明争议事项的真假时,则由负担举证义务的一方承受不利后果。
形成证据认定建议与裁判建议。
上述审查过程的关键是原告阶段与被告阶段,这两个阶段的审理纯粹是法律审查,不涉及陈述的真实性,
因而,也有将这两个阶段并称为陈述阶段(Darlegungsstation)者。
表2 Relationstechnik审查程式
原告甲的诉请:请求被告乙赔偿医疗费与误工费。
原告甲的陈述:甲在乙的餐厅就餐后因忘带钱包与手机无法支付餐费,乙将甲困在餐厅不让其离开,并要求甲联络家人朋友代付餐费。为摆脱乙的控制,甲经乙同意自行上卫生间时趁机翻窗逃跑,但不慎自二楼坠落,导致肋骨骨折住院治疗一个月。
被告乙的陈述:乙没有将甲困在餐厅,只是与甲协商,请求甲联络家人朋友代付餐费。
1.甲的请求权基础:《民法典》第1165条第1款结合第1179条第1句?
《民法典》第1165条第1款规定:“行为人因过错侵害他人民事权益造成损害的,应当承担侵权责任。”第1179条规定:“侵害他人造成人身损害的,应当赔偿医疗费、护理费、交通费、营养费、住院伙食补助费等为治疗和康复支出的合理费用,以及因误工减少的收入。”
上述请求权基础的适用前提:责任成立[绝对权被侵+加害行为+责任成立因果关系+不法性(不法阻却事由,抗辩)+责任能力(抗辩)+过错]+责任范围[损害+责任范围因果关系]。其中,不法性阻却事由与无责任能力应由被告主张,其余前提应由原告主张。但若原告的陈述中涉及对己不利的事项,也应一并检视。
2.甲的陈述能否支持自己的主张?
于此并不审查甲之陈述的真假,而仅检视其陈述能否支持自己的主张,是法律审查而非事实审查。
(1)请求权是否成立?
其一,绝对权被侵。甲的肋骨骨折,健康权被侵,该要件满足。
其二,加害行为。乙将甲困在餐厅,但甲上卫生间时乙并未跟随,没有实施积极的作为加害行为。至于乙是否构成不作为侵权,就需探讨乙是否有作为义务,甲系经乙同意自行前往卫生间,乙并未跟随,难谓存在作为义务。
据此,加害行为要件不满足,不必检视其他要件,也不必继续检视请求权是否消灭或可否行使。
因甲的陈述不能支持自己的主张,原告甲的诉请不具有法律合理性,不必进入被告阶段的审查,也不必举证,即可直接判定原告败诉。
原告甲的诉请:请求被告乙赔偿医疗费与误工费。
原告甲的陈述:甲在乙的餐厅就餐后因忘带钱包与手机无法支付餐费,乙将甲困在餐厅不让其离开,并拒绝其与外界联系,且在长达12小时的时间内拒绝为其提供饮水和食品,甲去卫生间时低血糖发作自台阶跌落,导致轻微脑震荡,住院治疗两个星期。
被告乙的陈述:甲拖欠的餐费高达5000元,乙多次请求甲联系家人朋友代付餐费被甲拒绝,乙未为其提供饮食,也是保全自己债权的自助行为,并未侵害甲的权利。
1.甲的请求权基础:《民法典》第1165条第1款结合第1179条第1句?
2.甲的陈述能否支持自己的主张?
(1)请求权是否成立?
其一,绝对权被侵。甲轻微脑震荡,健康权被侵,该要件满足。
其二,加害行为。乙将甲困在餐厅且拒绝为其提供饮食,存在加害行为。
其三,责任成立因果关系。条件性,若非乙的行为,甲就不会低血糖发作自台阶跌落,满足。相当性,通常12小时禁食禁水有可能引发低血糖发作,满足。
其四,不法性阻却事由。根据甲的陈述,需检视乙的行为是否构成自助行为,依《民法典》第1177条,自助行为以“必要”为限,乙在扣留甲期间拒绝为甲提供饮食已经超出必要限度,不成立自助,乙的行为具有不法性。
其五,责任能力。满足。
其六,过错。乙故意为之,满足。
其七,损害。甲支出医药费,并误工一个月,满足。
其八,责任范围因果关系。医药费与误工费均系健康权受侵害(脑震荡)所致,满足。
据此,依甲的陈述,该侵权请求权的成立要件满足,且不存在权利未发生的抗辩。
(2)请求权未消灭,甲的陈述中不存在权利消灭事项。
(3)请求权可行使,甲的陈述中不存在障碍权利行使事项。
3.小结:原告甲的陈述具有法律合理性。
于此审查被告的陈述能否支持自己的抗辩,同样是法律审查,不涉及陈述的真假。
1.被告抗辩:自助行为排除不法性。
2.被告陈述能否支持自己的抗辩?
被告乙陈述称自己多次请求甲联系家人朋友代付餐费均被甲拒绝,因此未为甲提供饮食,是为了保全自己的债权,但保全乙的餐费债权并没有必要断其饮食,这已超出了《民法典》第1177条之自助行为的“必要范围”。据此,被告乙的抗辩不具有法律合理性(unerheblich),即被告陈述不足以支持其提出的抗辩。
原告甲的诉请具有法律合理性,被告乙的抗辩不具有法律合理性,可认定案件事实无实质争议,不必举证即可判定原告胜诉。
原告甲的诉请:请求被告乙赔偿医疗费与误工费。
原告甲的陈述:甲在乙的餐厅就餐后因忘带钱包与手机无法支付餐费,乙将甲困在餐厅不让其离开,并拒绝其与外界联系,且在长达12小时的时间内拒绝为其提供饮水和食品,导致甲去卫生间时低血糖发作自台阶跌落,造成轻微脑震荡,住院治疗两个星期。
被告乙的陈述:甲拖欠的餐费高达5000元,乙一直请求甲联系家人朋友代付餐费均被甲拒绝,乙为甲提供了三次饮食也被甲拒绝,乙为保全自己的债权而实施自助行为,并未侵害甲的权利。
同案例B,原告甲的陈述具有法律合理性。
1.被告抗辩:自助行为排除不法性。
2.被告陈述能否支持自己的抗辩?
被告乙不同意原告甲的陈述,依被告乙的陈述,乙一直请求甲联系家人朋友代付餐费均被甲拒绝,乙为甲提供了三次饮食也被甲拒绝,被告的行为符合自助行为的“必要范围”,从而可排除不法性。据此,被告抗辩具有法律合理性(erheblich),即被告陈述可支持其提出的抗辩。
原告甲的诉请与被告乙的抗辩均具有法律合理性。就乙究竟是在长达12小时的时间内拒绝为甲提供饮食,还是乙为甲提供了三次饮食均被甲拒绝,二人的陈述不同,因该事项涉及自助行为是否超出“必要范围”,属于双方有争议且具有法律意义的事项,需要在证据阶段予以认定。其他事项则属于原告主张且被告认可的陈述,视为真实,不必举证。由于待证事项所涉的自助行为系不法性阻却事由,应由被告乙举证自己的行为仍在“必要范围”内,举证不能的则须承担败诉后果。
原告甲的诉请与被告乙的抗辩均具有合理性,待证事实仅限自助行为是否超出“必要范围”,举证责任在被告乙处。若乙举证成功,则原告败诉;若乙举证失败,则原告胜诉。
原告甲的诉请:请求被告乙赔偿医疗费与误工费。
原告甲的陈述:原告甲下班后搭乘乙驾驶的出租车回家,刚上车乙即告知甲今天不用支付运费,因为乙获知自己购买的彩票中奖10万元,甲同意。乙因过于兴奋完全不关心道路状况,并在红灯路口闯行后撞到道路护栏,甲的头部因过度颠簸撞击到车窗,导致轻微脑震荡,住院治疗两个星期。
被告乙的陈述:乙告知甲自己中奖免除其运费时,甲当即表示担心乙过于兴奋驾车不安全,要求下车换一辆出租车。乙在寻找停车地点的过程中没有注意到道路上其他车辆遗撒的纸箱,不得不急刹车躲避,甲的头部才撞击到车窗,且乙并未在路口闯红灯,乙并无过错。
原告甲之诉请可能基于合同,也可能基于侵权。应检视者为甲的陈述能否支持可能的请求权基础。
1.请求权基础a:《民法典》第929条第1款第2句?
依原告甲的陈述,甲搭乘乙的出租车,原本应为运输合同,但因乙免除了甲的运费,甲同意,不再符合运输合同之有偿性(《民法典》第809条),甲乙间的合同关系转变为无偿的委托合同
,因而应予检视的请求权基础系《民法典》第929条第1款第2句。该条款规定:“无偿的委托合同,因受托人的故意或者重大过失造成委托人损失的,委托人可以请求赔偿损失。”
上述请求权基础的适用前提:无偿委托合同+委托人损失+受托人违反受托义务+因果关系+受托人故意或者重大过失。
(1)请求权是否成立?
其一,甲乙间存在无偿的委托合同。
其二,委托人甲罹患脑震荡支出医药费与误工费,受有损失。
其三,受托人在红灯路口闯行后撞到道路护栏,致甲受伤,未能将甲安全送达目的地,客观上违反了受托义务。
其四,乙驾车在红灯路口闯行撞击护栏导致甲头部撞击车窗,引发轻微脑震荡,因果关系满足条件性与相当性。
其五,乙驾车闯红灯,至少具有重大过失。
据此,依甲的陈述,该合同请求权的成立要件满足,且不存在权利未发生的抗辩。
(2)请求权未消灭,甲的陈述中不存在权利消灭事项。
(3)请求权可行使,甲的陈述中不存在障碍权利行使事项。
2.请求权基础b:《民法典》第1165条第1款结合第1179条第1句?
(1)请求权是否成立?
其一,绝对权被侵。甲轻微脑震荡,健康权被侵,该要件满足。
其二,加害行为。乙并未直接对甲实施加害行为。但乙有照顾甲之人身安全的注意义务,但在红灯路口闯行后撞到道路护栏,未尽必要的注意,存在不作为形式的加害行为。
其三,责任成立因果关系。不作为侵权情形责任成立因果关系为推定,除非即使加害人尽到作为义务侵害后果也不可避免。而依甲的陈述,若乙尽到恰当的注意,就不会导致甲受伤,无从排除因果关系。
其四,不法性阻却事由。有作为义务而不作为,即可积极认定不作为侵权的不法性要件满足。
其五,责任能力。该要件满足。
其六,过错。如上所述,乙具有重大过失,该要件满足。
其七,损害。甲支出医药费,并产生误工损失,该要件满足。
其八,责任范围因果关系。医药费与误工费均系健康权受侵害(脑震荡)所致,该要件满足。
据此,依甲的陈述,该侵权请求权的成立要件满足,且不存在权利未发生的抗辩。
(2)请求权未消灭,甲的陈述中不存在权利消灭事项。
(3)请求权可行使,甲的陈述中不存在障碍权利行使事项。
3.小结
原告甲的陈述既能支持《民法典》第929条第1款第2句的合同请求权,也能支持《民法典》第1165条第1款结合第1179条第1句的过错侵权请求权,具有法律合理性。
1.请求权基础a:《民法典》第929条第1款第2句?
依被告乙的陈述,乙告知甲自己中奖免除其运费时,甲当即表示担心乙过于兴奋驾车不安全,要求下车换一辆出租车,双方之间并未成立合同关系。因而,依乙的陈述,合同请求权不成立。
2.请求权基础b:《民法典》第1165条第1款结合第1179条第1句?
根据乙的陈述,乙没有注意到道路上其他车辆遗撒的纸箱,不得不急刹车躲避,甲的头部才撞击到车窗,且乙并未在路口闯红灯,乙为轻过失,而非无过失。就无偿搭乘,《民法典》第1217条规定了特别的减责事由:“非营运机动车发生交通事故造成无偿搭乘人损害,属于该机动车一方责任的,应当减轻其赔偿责任,但是机动车使用人有故意或者重大过失的除外。”本案中,乙所驾驶的是出租车,属于营运车辆,因而不能适用该条的减责规定,乙轻过失不能减责。据此,乙的陈述并不能排除该侵权请求权。
3.小结
被告乙的抗辩部分具有法律合理性,其陈述可抗辩《民法典》第929条第1款第2句的合同请求权,但不能抗辩《民法典》第1165条第1款结合第1179条第1句的侵权请求权。
原告甲的诉请具有法律合理性,依其陈述,合同请求权与侵权请求权均成立。被告乙的抗辩部分具有法律合理性,依其陈述,可排除合同请求权,但不能排除侵权请求权。故而,仍不必进入证据阶段,原告甲可因侵权请求权基础的成立而胜诉。
原告甲的诉请:请求被告乙赔偿医疗费与误工费。
原告甲的陈述:原告甲到被告乙经营的美容店进行理疗美容,在被告使用某理疗仪为甲疏通经络的过程中,告知甲在理疗过程中及之后24小时内应大量饮用温开水才能达到最佳效果,甲听从乙的指导,但大量饮水后感到不适,被确诊为水中毒并住院治疗一周。后甲查验上述理疗仪的使用说明,发现其中载明理疗过程中应避免大量饮水。
被告乙的陈述:乙告知甲避免大量饮水。
1.请求权基础a:《民法典》第577条结合第584条?
《民法典》第577条规定:“当事人一方不履行合同义务或者履行合同义务不符合约定的,应当承担……赔偿损失等违约责任。”第584条规定:“当事人一方不履行合同义务或者履行合同义务不符合约定,造成对方损失的,损失赔偿额应当相当于因违约所造成的损失,包括合同履行后可以获得的利益……”
上述请求权基础的适用前提:合同+甲的损害+乙的给付障碍+因果关系+可归责性(第180条的不可抗力抗辩)
(1)请求权是否成立?
依甲的陈述,甲乙间存在合同关系,甲水中毒住院受有损害,乙之所以水中毒是因为听从甲的建议,因果关系要件也满足,且乙具有可归责性,因而请求权成立。
(2)请求权未消灭,甲的陈述中不存在权利消灭事项。
(3)请求权可行使,甲的陈述中不存在障碍权利行使事项。
2.请求权基础b:《民法典》第1165条第1款结合第1179条第1句?
(1)请求权是否成立?
其一,绝对权被侵。甲水中毒,健康权被侵,该要件满足。
其二,加害行为。乙建议甲在理疗过程中及之后24小时内大量饮用温开水,存在加害行为。
其三,责任成立因果关系。若无甲的建议,乙就不会大量饮水,条件性满足。理疗仪的使用说明提示应避免大量饮水,意味着短期大量饮水配合理疗仪的通络作用,有可能导致水中毒,相当性满足。
其四,不法性阻却事由。不存在不法性阻却事由。
其五,责任能力。该要件满足。
其六,过错。乙未按照理疗仪的使用说明为甲提供建议,存在过失。
其七,损害。甲支出医药费,并产生误工损失,该要件满足。
其八,责任范围因果关系。医药费与误工费均系健康权受侵害(水中毒)所致,该要件满足。
据此,依甲的陈述,该侵权请求权的成立要件满足,且不存在权利未发生的抗辩。
(2)请求权未消灭,甲的陈述中不存在权利消灭事项。
(3)请求权可行使,甲的陈述中不存在障碍权利行使事项。
3.小结
原告甲的陈述既能支持第577条结合第584条的合同请求权,也能支持《民法典》第1165条第1款结合第1179条第1句的过错侵权请求权,具有法律合理性。
1.请求权基础a:《民法典》第577条结合第584条?
依被告乙的陈述,乙告知甲避免大量饮水,可认为乙不存在违约行为,从而就该请求权基础而言,被告乙的抗辩具有法律合理性。
2.请求权基础b:《民法典》第1165条第1款结合第1179条第1句?
依被告乙的陈述,可排除侵权请求权基础的加害行为要件,就该请求权基础而言,被告乙的抗辩也具有法律合理性。
3.小结
被告乙的陈述既能抗辩《民法典》第577条结合第584条的合同请求权,也能抗辩《民法典》第1165条第1款结合第1179条第1句的过错侵权请求权,具有法律合理性。
本案的原告诉请与被告抗辩均具有法律合理性,且双方对于乙是否曾建议甲大量饮水存有争议,这项待证事实应在证据阶段予以认定。待证事实涉及合同请求权之违约行为要件的认定与侵权行为之加害行为要件的认定,应由请求人承担举证责任。
若甲举证成功,则甲胜诉;若甲举证失败,则甲败诉。
在甲举证成功的前提下,可能产生违约与侵权的竞合问题,依《民法典》第186条的规定:“因当事人一方的违约行为,侵害对方人身权益、财产权益的,受损害方有权选择请求其承担违约责任或者侵权责任。”该项规范似乎要求当事人选择裁判依据。但本文认为,寻找请求权基础是法官的责任与权限,当事人既无权利也无义务择一。此类情形只是请求权有多重规范依据,所涉并非“请求权竞合(Anspruchskonkurrenz)”,而是“请求权规范竞合(Anspruchsnormkonkurrenz)”。请求权规范竞合的数项请求权基础可同时作为支持某一诉请的裁判理由,也可称之为裁判理由的竞合(Begründungskonkurrenz)。
表3 Relationstechnik案例审查对比
续表
请求权基础思维以诉讼的攻防模式确定说理结构、以诉讼请求为检视重心。审理过程始终围绕原告诉请是否有相应的请求权基础展开,而请求权基础的找寻并不限于民法范畴内特定的“法律关系”。换言之,原告若胜诉,其请求权基础可能源自合同法律关系,也可能源自侵权或其他法律关系,法律关系不是审理范围与裁判依据的限定因素。
Relationstechnik区分法律审查与事实审查两个阶段排查备选的请求权基础,法律审查先于事实审查。其中法律审查又分为原告阶段与被告阶段,检视双方陈述(不涉及真实性认定)是否具有法律上的合理性,即是否充分备选的请求权基础规范、辅助规范与防御规范的适用前提。在此过程中,备选的请求权基础范围逐步限缩。仅在双方陈述均具有法律合理性的前提下,才能进入就具法律意义的争议陈述进行的证据审查阶段,有证据支持的请求权基础得以最终确定。此之先法律再事实、先原告再被告的审理思路,既不会忽略任何请求权基础,也避免了不必要的多余举证,既无缺漏也无冗余。