购买
下载掌阅APP,畅读海量书库
立即打开
畅读海量书库
扫码下载掌阅APP

第2章
卫星网络

卫星网络的作用是通过用户终端提供网络接入,实现与地面网络进行互联,从而使地面网络提供的应用和业务(如宽带接入和互联网连接),能够被扩展到电缆和地面无线设备无法安装和维护的地方。卫星网络还能够将这些业务扩展至轮船、航天器等交通工具,以及太空和其他地面网络无法到达的地方。目前,一场由技术和商业资本驱动的卫星互联网产业发展浪潮正逐步席卷全球。世界多国均将卫星网络的新业务、新应用(如下一代移动网络和全球数字广播业务)视为重要的发展战略,美英等国相继发布卫星互联网网络建设规划,加紧开展全球卫星互联网产业布局,为构建空、天、地深度融合低轨道卫星星座发展抢占先机。我国也大力推动卫星网络系统发展,诸多企业与科研机构投入卫星网络星座的研究与设计中。

2.1 卫星网络概念

卫星网络主要是指由地球上多个地球站系统(包括陆地、水面和大气层范围),利用空中卫星星座作为信息中继站而进行无线电通信的系统 [1]

卫星网络主要由通信卫星、地球站、跟踪遥测及指令、监控管理分系统组成。

通信卫星分系统主要由转发器、天线、位置和姿态控制、遥测和指令、电源子系统组成,主要作用是作为信息中转站实时转发地球站信号。

地球站分系统主要由天线、发射、接收、终端子系统及电源、监控和地面设备组成,主要作用是实现与通信卫星分系统间的信号发射和接收。

跟踪遥测及指令分系统主要用来分析和处理卫星接收的信标和各种数据,数据经过处理后,向卫星发出控制指令调节卫星位置、姿态及各部分工作状态。

监控管理分系统主要对在轨卫星的通信性能及运行参数进行业务开通前的监测和业务开通后的例行监测与控制,从而保证卫星网络的正常运行。

2.2 卫星分类及发展历程

按照卫星运行轨道距离地球表面的高度,卫星通信系统通常可以分为低轨道卫星通信系统(卫星距离地球表为700~1 500km)、中轨道卫星通信系统(卫星距离地球表面10 000km)和高轨道卫星通信系统(卫星距离地球表面30 000km)三大类。三类轨道卫星的主要特性见表2-1。

表2-1 三类轨道卫星的主要特性

根据不同应用场景,卫星分为科学卫星、技术试验卫星和应用卫星三大类,其主要功能及代表型号见表2-2。

表2-2 不同应用场景的卫星类型及代表型号

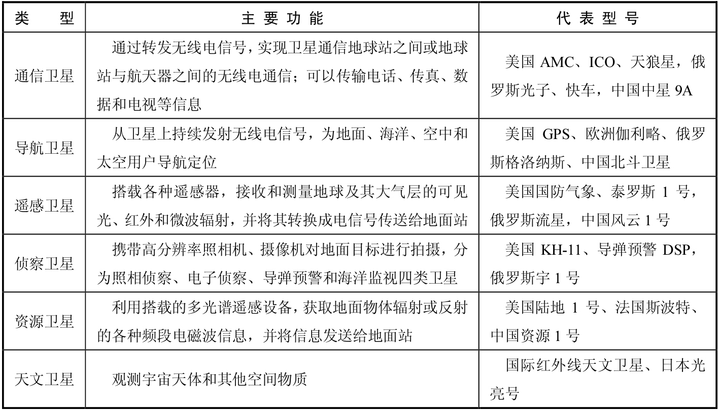
根据卫星不同功能,可将卫星分为通信卫星、导航卫星、遥感卫星、侦察卫星、资源卫星和天文卫星等六大类,其主要功能及代表型号见表2-3。

表2-3 不同功能的卫星类型及代表型号

2.2.1 卫星轨道分类

按照卫星运行轨道高度,通信卫星可以分为低轨道卫星、中轨道卫星和高轨道卫星三大类。

1. 低轨道卫星

1)概念

低轨道卫星,一般是指由多个低轨道卫星构成的,可以实时进行信息处理的大型卫星网络系统,其中卫星的分布称为卫星星座 [2] 。蜂窝通信、多址、点波束、频率复用等新技术为低轨道卫星移动通信提供了强有力的技术保障。低轨道卫星系统是目前最新、最有前途的卫星互联网移动通信系统,可以真正实现全球覆盖。

2)主要业务

低轨道卫星的主要业务有目标探测、导航、测绘和手机通信等。由于低轨道卫星轨道高度低,所以容易获得目标物高分辨率图像,同时传输链路时延低,路径损耗小。

3)网络架构

低轨道卫星移动通信系统主要由卫星星座、地球站、系统控制中心、网络控制中心和用户单元等五大部分组成 [3] 。可将地球外空间划分为若干个轨道平面,同一轨道平面内布置多颗卫星。通信链路将不同轨道平面、同一轨道平面内的卫星联结起来,形成结构一体化的大型卫星网络平台,在地球表面形成蜂窝状网格化服务区,服务区内的用户可以随时随地接入卫星系统。

4)典型系统

最有代表性的低轨道卫星通信系统主要有“铱星”系统、“全球星”系统、“白羊”系统和卫星通信网络系统等。

利用低轨道卫星构建低轨道卫星互联网通信的优点有:卫星轨道高度低,传输时延低,路径损耗小;卫星数量多,卫星组网可实现全球覆盖,频率复用更有效;地面互联网通信的蜂窝通信、多址、点波束、频率复用等技术可为低轨道卫星移动通信提供技术保障。它的缺点是系统结构复杂,操作、控制、管理等实现起来较困难 [3]

2. 中轨道卫星

1)概念

中轨道卫星属于非同步地球卫星,主要与地面互联网有机结合,作为陆地移动通信系统的补充和扩展,实现全球个人移动通信;也可以用作卫星导航系统 [4] 。因此,中轨道卫星系统在全球个人移动通信和卫星导航系统中具有极大的优势 [5]

2)主要业务

中轨道卫星向全球用户实时提供手机移动通信,实现与地面互联网互联互通,实时传输数字语音、传真、数据、视频及定位等多种信号。

3)网络架构

中轨道卫星系统主要由空间段、地面段、用户终端三部分组成。空间段由中轨道卫星、跟踪和测控站、卫星操作控制中心、卫星网络控制站等组成。跟踪和测控站通过跟踪卫星的运动和调整卫星的轨道,维持星座分布,实现卫星系统的管理。该站还收集卫星的电源电压、电流、温度、稳定性和其他运行特性数据,并把这些数据转发到卫星操作控制中心进行处理和做出反应,从而监测卫星的全面状况。卫星网络控制站通过跟踪测控站与卫星接续枢纽站的工作,控制卫星上的馈线和业务天线间的转发器连接。这一过程支配着馈线链路波束内的频率的重新配置及高、低业务量点波束间的最佳信道分配。地面段包括关口站和卫星联系地面网。关口站设备包括一系列智能交换机、提供增值业务的服务设备及与系统的接口(用于用户登记、注册、计算、网络维护、信息交流等),卫星联系地面网通过专用地面链路连接,具有相互备份及覆盖全球的能力。用户终端包括手机、车载设备、航空器、船舶等终端,以及半固定和固定终端。

4)典型系统

中轨道卫星兼具高轨道和低轨道卫星的优点,可实现全球通信覆盖和有效频率复用。该系统的主要缺点是需要部署大量卫星,星间组网和控制切换比较复杂,投资高,风险大 [6] 。有代表性的卫星主要有lnmarsat-P、Odyssey、MAGSS-14、北斗定位系统卫星等。

Inmarsat-P系统是耗资10亿美元建造的全新结构的个人卫星移动通信系统,被称作“Project-21”计划。第一、二代海事卫星使用静止轨道卫星,只能覆盖地球表面纬度70°以上的地区。第三代海事卫星采用高轨道和中轨道卫星结合的方案,主要由4颗高轨道卫星和12颗中轨道卫星构成,高、中轨道卫星均具有星上处理功能,可实现与地面移动通信设备之间的通信。该系统的服务目标是在90%的各种环境条件下,能看到卫星,依靠0.25~0.4W发射功率的移动终端实现通信可靠度为95%。

Odyssey系统由TRW公司建设,该系统主要由分布在倾角为55°的3个轨道平面上的12颗中轨道卫星构成,卫星使用L、S、Ka频段通信。每颗卫星都设置了19个波束,总容量为2 800条电路,每条电路都可为100个用户提供服务。因此,该系统可在全球范围内为280万个用户提供服务。该系统的建设费用约为27亿美元,卫星的设计寿命为12~15年。

MAGSS-14是欧洲宇航局开发的中轨道全球卫星移动通信系统。它主要由14颗中轨道卫星组成,分布在7个轨道平面上,轨道倾角为56°,每颗卫星都有37个波束,可实现全球覆盖 [6] 。该角度保证用户看到一颗卫星的最小仰角为28.5°,对中纬度地区的覆盖是最优的。当地面用户仰角为28.5°时,最大星地路径长为12 500km,卫星覆盖区半径约为4 650km。卫星沿轨道旋转一周的时间为四分之一个恒星日,这个时间谐率使得卫星的地面轨道每天重复,使动态星座组网具备了有利的网络覆盖特性。卫星自运动使得地球站与卫星间的平均可见时间长达100min。

我国北斗卫星定位系统中的北斗中轨道卫星轨道高度约为21 500km,轨道倾角为55°,绕地球旋转运行,通过多颗卫星组网可实现全球卫星定位信号覆盖,北斗中轨道星座回归特性为7天13圈 [4]

3. 高轨道卫星

1)概念

高轨道卫星移动通信业务依赖位于赤道上方的对地同步卫星。一颗卫星可以覆盖整个半球,构成一个区域性通信系统,该系统可以为其覆盖范围内的任何地点提供移动通信接入服务 [7]

2)主要业务

高轨道卫星主要可以提供公共卫星电话和专用卫星电话两种业务。前者需接入公用交换电话网,使移动台可以呼叫世界上任意固定电话;后者只在移动台和调度员之间进行。以上这两种业务都可以实现电话、寻呼和定位功能。这两种业务也可以结合起来形成特有的通信能力 [8]

(1)公用卫星电话业务:该业务网络主要包括卫星、工作于L频段的移动台、网络操作中心和工作于K频段的关口地球站。首先,网络操作中心指配给该移动台一个L频段射频信道,移动台拨叫终点地址电话号码,同时也给出自身的号码;然后,将相应的K频段信道指配给靠近固定电话地址的关口地球站,以此建立电话信令呼叫。网络操作中心随时记录路由、主叫和通话时间,以便计算费用。

(2)专用卫星移动电话业务:该业务网络主要包括卫星、移动台和位于用户建筑外的基站。该基站是一个简化的关口,关口根据需要指配给系统一条或几条电路。它可以使用简单的“按下即谈话”功能操作,也可以使用更复杂的数据交换方式。每个移动体都可以使用单一无线台完成电话调度、数据传输、消息分组及寻呼、定位消息的传递。若该无线台可以调谐到上面所提到的公用卫星电话信令信道,则它可以具有无线公用电话功能。

3)网络架构

高轨道卫星主要由空间系统和地面系统两部分组成,空间系统需用多波束覆盖业务区;地面系统由卫星移动无线电台、天线和关口站组成。

4)典型系统

高轨道卫星具有覆盖性强的优势,但时延较高。目前,比较有代表性的高轨道卫星主要有北美卫星移动通信系统和海事卫星移动系统等。

北美卫星移动通信系统是世界上第一个区域性卫星移动通信系统,主要提供公众通信的无线业务和专用通信业务两大类业务。地面端关口站通过有线线路与地面电话通信网相连。当网络控制中心给关口站分配射频信道后,移动用户和固定用户之间建立起通信信道。

海事卫星移动系统是最早的高轨道卫星移动系统,是由美国通信卫星公司利用Marisat卫星建立的卫星通信系统,是一个军用卫星通信系统。该系统于20世纪70年代中期开始对远洋船提供服务;1982年形成海事卫星移动系统,开始提供全球海事卫星通信服务;1985年把航空通信纳入业务范围;1989年把业务扩展到陆地。目前,它是一个有72个成员国的国际卫星移动通信组织,掌控着135个国家的大量电话通信数据。

2.2.2 卫星功能分类

按照卫星功能,卫星主要可以分为通信卫星、导航卫星和遥感卫星三大类。

1. 通信卫星

1)概念

通信卫星主要作为无线电通信中继站,通过转发无线电信号,实现卫星与地球站之间或地球站与航天器之间的无线电通信。通信卫星可以传输音频、数据和视频等信息。对于整个卫星通信系统而言,通信卫星和它的测控站称为通信系统的空间段。

2)主要业务

按照卫星不同的专业用途,通信卫星主要分为以下四种 [9]

(1)直播卫星:用于直接向公众转播电视、广播节目。

(2)海事通信卫星:用于海上、空中和陆地间通信,兼顾救援和导航任务。

(3)跟踪和数据中继卫星:用于航天器与地球站之间的测控和中继传输数据,能够对高、中、低轨道的航天器进行测控。

(4)导航定位卫星:引导飞机、船舶、车辆等安全准确地沿着选定路线到达目的地。

3)网络架构

通信卫星系统一般由卫星载荷本体、电源系统、温控系统、姿控系统、天线系统、转发器系统等六大核心系统组成。

4)代表卫星

有代表性的通信卫星主要有美国AMC、ICO、天狼星,俄罗斯光子、快车,中国中星10号等。

(1)美国AMC卫星:AMC-18卫星为美国大陆、墨西哥和加勒比地区的编程电缆和广播提供包括高清信道的先进C频段数字传输服务。这颗三轴稳定的卫星是基于洛克希德A2100平台设计制造的,它的净重为918kg,在轨道上的翼展为14.7m。AMC-18星体上搭载1467W的电源,预计寿命至少为15年。

(2)俄罗斯快车系列卫星:俄罗斯快车系列卫星由俄罗斯卫星通信公司运营,首颗卫星于1999年10月27日发射,截至2007年1月,运行的卫星共有5颗(分别配置于40°E、53°E、80°E、96.5°E和140°E)。其中,“快车AM3”是最新发射的一颗,由列舍特涅夫应用力学科研生产联合体与法国阿尔卡特空间公司合作制造。“快车AM3”装有可操作天线,能够为西伯利亚、远东、亚洲等地提供高清电视和无线电广播服务。其中,“快车AM3”的L频段转发器是为政府移动通信保留的。

(3)中国中星10号卫星:中星10号卫星采用我国自主研发的东方红四号卫星平台,从国外引进有效载荷系统,可提供30个C频段和16个Ku频段转发器商业通信服务。中星10号卫星于2011年6月在中国西昌卫星发射中心发射入轨,用于接替中星5B卫星在东经110.5°轨道位置的工作,以满足中国及西亚、南亚等国家和地区用户的通信、广播电视、数据传输、数字宽带多媒体及流媒体业务的需求。

2. 导航卫星

1)概念

导航卫星主要用于对地面、海洋、空中和太空用户进行导航定位,具有通信属性。卫星导航系统具有传统导航系统的优点,可实现全天候全球高精度被动式导航定位。其中,基于时间测距的卫星导航系统抗干扰能力强 [10] ,可提供全球和近地空间连续立体覆盖、高精度三维定位和测速。

卫星导航定位分为二维定位和三维定位两种模式。二维定位只能确定用户端在当地水平面内的经、纬度坐标;三维定位不仅能给出当地水平面内的经、纬度坐标,还能给出高度坐标。其中,多普勒导航卫星的军方定位精度在静态时为20~50m(双频)及80~400m(单频);在动态时,定位系统受航速等影响较大,定位精度会降低。基于时间测距的导航卫星的三维定位精度可达10m(军用),粗定位精度可达100m(民用),测速精度优于0.1m/s,授时精度优于1μs [11]

2)定位技术及应用

(1)前沿的定位技术。

① 精密单点定位技术。利用提前预报或事后精密星历方法,结合利用精密卫星钟差替代用户GPS单点定位方程中的卫星钟差参数,利用单台双频GPS接收机的非差相位和伪距观测值,实现用户在全球范围内任意位置的分米级实时动态定位或厘米级静态快速定位。

② 实时动态定位技术(Real Time Kinematic,RTK)和虚拟参考站技术(Virtual Reference Station,VRS)。在一定区域内建立多个(3个或3个以上)基准站,对该地区构成网格状覆盖;以这些基准站中的一个或多个为基准,计算和发播定位信息,对该地区内的用户实时改正定位信息,该方法又称多基准站RTK技术。与常规单基准站RTK相比,该方法可实时提供厘米级定位,具有覆盖面广、定位精度高、可靠性高的优点。网络RTK系统的核心结构包括控制中心、固定站和用户中心三部分。

(2)卫星导航定位在各领域的应用。

全球卫星定位系统具有全天候、高精度、自动化、高效益等显著特点,卫星导航定位技术已经广泛渗透到国民经济建设、国防建设、科学研究和人民生活的方方面面。卫星导航定位技术可以应用于大地运动、工程建设、市政规划、航空摄影测量、运载工具导航和管制、海洋开发和资源勘察等多个领域。

3)网络架构

卫星导航定位系统主要由导航卫星、地面台站和用户定位设备三部分组成。导航卫星位于太空;地面台站主要用于跟踪、测量、计算及预报卫星轨道,并进一步对星载设备进行控制和管理,该台站主要包括跟踪站、遥测站、计算中心、注入站和实时系统等不同子系统;用户定位设备主要包括接收机、定时器、数据预处理机、计算机和显示器等。用户设备端用于接收卫星传来的信号,从中解调并译出卫星轨道参数和定时信息,同时测出导航参数(距离、距离差和距离变化率等),再由计算机算出用户的位置坐标和速度矢量分量。

4)代表卫星

卫星导航定位系统中最有代表性的通信卫星主要有美国GPS、中国北斗卫星、欧洲GALILEO、俄罗斯GLONASS。

(1)GPS卫星导航。

GPS卫星导航系统是20世纪70年代由美国陆、海、空三军联合研制的新一代空间卫星导航定位系统,其主要目的是为陆、海、空三大领域提供实时、全天候和全球性的导航服务,同时可用于情报收集和应急通信等军事或非军事事务。GPS卫星导航系统经过20年的实验研究,于1994年3月完成24颗GPS卫星星座布设,耗资约300亿美元,全球覆盖率高达98%。GPS技术已经发展成为多领域、多模式、多用途的国际性高新技术产业。

GPS卫星导航系统的应用层面主要包括车辆导航、大气物理观测、地球物理资源勘探、工程测量、变形监测、地壳运动监测、市政规划控制等陆地应用;远洋船舶航线测定、船只实时调度与导航、海洋救援、海洋探宝、水文地质测量,以及海洋平台定位、海平面升降监测等海洋应用;飞机导航、航空遥感姿态控制、低轨道卫星定轨、导弹制导、航空救援和载人航天器防护探测等航空航天应用。

GPS卫星导航系统的接收机种类繁多,形式各异,根据应用类型主要分为测地型、全站型、定时型、手持型、集成型五种类型;根据用途场景分为车载式、船载式、机载式、星载式和弹载式五种类型。

(2)北斗卫星导航。

中国北斗卫星导航系统(BeiDou Navigation Satellite System,BDS)是中国自主研发的全球卫星导航系统,也是继美国GPS、俄罗斯GLONASS之后的第三个成熟应用的卫星导航系统。经联合国卫星导航委员会认定,北斗卫星导航系统成为继美国GPS、俄罗斯GLONASS、欧盟GALILEO系统之后的又一定位导航系统 [12] ,成为可为全世界用户提供全天候、全天时、高精度的定位、导航和授时服务的国家级重要空间基础设施 [13] 。北斗卫星导航系统定位精度为分米/厘米级别,测速精度为0.2m/s,授时精度为10ns [14]

北斗卫星导航系统主要由空间段、地面段和用户段三部分组成。空间段主要由地球静止轨道卫星、倾斜地球同步轨道卫星和中圆地球轨道卫星三部分组成;地面段主要由主控站、时间同步站和监测站等若干地面站系统及星间链路运行管理设施组成;用户段主要包括北斗及兼容其他导航系统的芯片、模块、天线等基础用户产品、终端设备、应用系统与服务等 [15]

从2017年年底开始,北斗三号系统建设进入超高密度发射期。截至2019年9月,北斗卫星导航系统在轨卫星达到39颗 [16] 。2020年6月23日,长征三号乙运载火箭将我国北斗三号最后一颗全球组网卫星成功送入轨道 [17] ,完成全球卫星导航系统星座部署计划 [18] 。2020年7月31日,北斗三号全球卫星导航系统正式开通。

北斗卫星系统已在交通运输、农林渔业、水文监测、气象测报、通信、电力调度、抗震减灾、公共安全等领域得到长效广泛应用。目前,北斗卫星系统不断融入国家核心基础设施,产生了显著的经济效益和社会效益 [19] ,并逐步渗透到人类社会生产和生活各方面,为全球经济和社会发展注入新的活力 [15] 。2035年,中国将建成更加泛在、更加融合、更加智能的综合卫星互联网空天一体化体系,进一步提升卫星通信系统信息服务能力,为人类社会发展做出应有贡献 [18]

3. 遥感卫星

1)概念

遥感卫星主要是指用作外层空间遥感平台的卫星。其中,用卫星作为遥感平台的遥感技术称为卫星遥感技术。通常,遥感卫星轨道可根据实际需求来设计,遥感卫星可在轨道上运行数年。

2)主要业务

遥感卫星可以在规定的时间内覆盖指定区域,当遥感卫星沿地球同步轨道运行时,它能持续地对指定地域进行检测。遥感卫星需要配备遥感卫星地面站系统,通过地面站系统,遥感平台可反馈农业、林业、海洋、国土、环保、气象等领域的相关数据。

气象卫星主要用于实时监视全球范围内大气、地面和海洋状况,依据获取的遥感数据可以绘制天气图,发现旋风、台风和飓风,确定云顶温度和地表温度,以对极端天气及时做出预警。目前,气象卫星主要采用的遥感器有可见光−红外扫描辐射计和高分辨率扫描辐射计两种。此外,气象卫星遥感数据还可以广泛应用于航行、捕鱼、农作物长势监测等领域的众多非气象活动。

陆地资源卫星是一种利用星载遥感器获取地球表面图像数据辅助进行资源测绘调查的卫星。陆地资源卫星一般运行于圆形太阳同步轨道(700~900km),观测周期为10~30天。星载遥感器主要有可见光照相机、多光谱扫描仪和红外照相机等。目前,地球上空运行的陆地资源卫星主要有“陆地卫星”(美国)、“斯波特卫星”(法国)和“遥感卫星”(印度)等。陆地资源卫星遥感数据广泛应用于国土普查、地质调查、资源勘探、农林普查与规划、工程选址、海岸地形测绘等众多领域。它为政府和企业迅速获取数据、制定合理政策和规划提供了数据技术支撑。

海洋资源卫星是一种探测海洋表面状况和监测海洋动态的卫星。海洋资源卫星上一般装有合成孔径雷达、雷达高度计、微波辐射计和红外辐射计等遥感器。通过海洋资源卫星可获取全球海洋连续的、全面的、同步的观测数据,如海洋波浪高度、长度和波谱,海洋风速和风向,海洋温度,海流、环流、海貌和全球水准面等海洋数据。海洋资源卫星技术的出现和应用,使海洋技术研究有了突飞猛进的发展,并由此诞生了卫星海洋学这门新的海洋研究学科。

3)网络架构

遥感卫星系统主要由遥感卫星、地面系统和应用系统三部分组成。遥感卫星主要由遥感器和卫星平台两大部分组成,遥感器直接执行特定的遥感任务;卫星平台为遥感器的正常工作提供必要保障(如所需的能源、温度和力学环境等),以及存储和向地面传输遥感数据。地面系统负责遥感数据的接收和处理,以及任务的运行管理。应用系统负责遥感信息提取和生成遥感信息产品。

4)代表卫星

有代表性的遥感卫星主要有美国“泰罗斯”气象卫星、俄罗斯“流星”气象卫星、中国风云1号气象卫星。

(1)“泰罗斯”等气象卫星:早在20世纪60年代,美国先后发射的“泰罗斯”系列卫星和“艾萨”系列卫星中有两颗能分别提供每天的直播和记录回放的全球电视图像。20世纪70年代前期发射的“艾托斯”卫星和“诺阿”卫星是第二代气象卫星,它们载有直播和记录回放电视摄像机和辐射计,能提供每昼夜相隔12小时的图像,并增设甚高分辨率辐射计、中分辨率辐射计和太阳质子监测器。第三代气象卫星泰罗斯-N/NOAA卫星于1978年开始发射,这些卫星搭载有甚高分辨率辐射计、高分辨率红外辐射探测器、同温层探测器、微波探测器数据采集系统和监测质子、电子和粒子的太阳环境监测器等先进仪器。雨云号卫星装有对大气层的日常监测的多波段微波扫描辐射计、同温层和散逸层探测器、紫外和臭氧检测器、地表辐射计量仪、海岸带彩色扫描仪和其他大气探测仪器。1966年发射的一系列国防气象卫星可提供实时的军用气象数据。1974年以来发射的地球静止轨道气象卫星(Geostationary Operational Environmental Satellite,GOES)主要装有可见光和红外旋转扫描辐射计,在可见光波段可提供二维云图,在红外波段可同时测出地表、云层顶部的温度场和大气温度、水汽分布的三维结构图。

(2)“流星”气象卫星:苏联于20世纪60年代发射的“宇宙”和“流星”系列太阳同步气象卫星,装有中分辨率辐射计和广角照相机,可为苏联和东欧各国提供气象数据。1969年,苏联发射了第一颗用来满足民用、军用和政府需求的综合性气象卫星“流星”。目前,“流星”气象卫星固定式的自主接收站已达100个,机动式的自主接收站主要配置在空军基地和空军集团指挥所,未来接收站将装备到航空气象支队。

(3)中国风云1号气象卫星:中国“风云”卫星是中国研制的第一代极地轨道气象卫星,主要用于获取全球性气象信息,探测云图、地表图像、海洋水色图像、水体边界、海洋面温度、冰雪覆盖和植被生长,向全世界气象卫星地面站发送气象资料 [20] 。目前,风云1号C星在轨运行的稳定性和数据准确性已获得广泛认可,世界气象组织于2000年8月将其列为世界业务极轨气象卫星。

2.2.3 卫星网络发展历程

卫星网络的最早萌芽可以追溯到20世纪80年代。在早期发展阶段,卫星网络主要以提供语音通话、低速数据传输和物联网等服务为主,主要担任对地面网络的补充和延伸的角色。经过多年发展,目前卫星网络进入与地面网络互补合作、融合发展的宽带互联网时期。

(1)与地面网络竞争阶段(20世纪80年代—2000年):以“铱星”计划为代表的多个卫星星座计划在该阶段提出。其中,“铱星”星座通过66颗低轨道卫星构建了覆盖全球的卫星网络。该网络以提供语音通信、数据传输、物联网等服务为主。随着地面网络的快速发展,地面网络在通信质量、资费价格等方面均优于卫星网络,卫星网络宣告失败。

(2)对地面网络补充阶段(2000—2014年):以新铱星、全球星和轨道通信公司为代表,该阶段卫星网络的定位主要是对地面网络的有效补充和延伸。

(3)与地面网络融合阶段(2014年至今):在该阶段,以一网、太空探索公司等为代表的企业开始主推卫星星座建设,卫星网络将与地面网络实现更多的互补合作、融合发展。卫星网络向着高通量方向持续发展,卫星工作频率进一步提高,逐渐步入宽带卫星互联网发展时期。

1. 国外卫星网络发展历程

1)政策

卫星网络因其日益重要的国家战略地位、潜在的市场价值、强大的产业带动能力、稀缺的频轨资源等成为全球世界各国重点发展的对象。其中,美国、欧盟、俄罗斯、日本等发达国家或地区均重点大力发展卫星网络,将其视为重要发展战略,相继为进行卫星网络建设出台鼓励政策,具体内容详见表2-4。

表2-4 国外主要卫星网络相关发展战略

(续表)

(续表)

2019年,美国与其同盟国达成多项航天发展和太空作战的战略合作协议。以美国为首的北约国家联盟宣布将太空作为与陆、海、空、网络空间并列的单独作战域,并将着力推动同盟国共同发展卫星导航、情报、监视与侦察、导弹预警与跟踪、通信等技术。

(1)美、英、德、法、加、新、澳七国联合发布《联盟太空作战倡议》,明确其在太空作战上的军事同盟关系。

(2)美战略司令部进一步与卢森堡政府、波兰航天局、罗马尼亚航天局、芬兰空军签署《太空态势感知服务和数据共享协议》,使加入该协议中的团体数量达到104个,进一步增强美国太空态势感知能力。

(3)美国航空航天局与日本宇宙航空研究所、澳大利亚航天局签署月球探测合作意向,意图加强与日本、澳大利亚在月球探测方面的技术合作交流,推动探月进程,提升太空活动技术的安全性和可靠性,形成太空竞争优势。

(4)美国国家航空航天局、商务部、联邦航空管理局与欧洲航天局、法国国家空间研究中心、德国航空航天中心、瑞典航天公司等多个政府及商业组织在第70届国际宇航大会上达成合作协议,计划在商业航天、月球探测、载人航天、太空资源利用等方面开展项目合作。

2)建设

2015年,在谷歌公司等互联网巨头的推动下,众多企业纷纷提出低轨道卫星网络发展计划,其中以一网公司、太空探索公司等为代表的卫星互联网企业不断涌现,其主导的新型卫星星座随之兴起并处于行业前列,目前大多数星座已进入建设初期阶段。据统计,2014年12月至2015年4月,全球相关单位向国际电信联盟递交的非地球同步轨道卫星星座申报资料超过10份,涉及的卫星数量达数万颗。

3)应用

卫星网络建设的活跃国家(地区)以美国、中国、俄罗斯、欧盟为主,这些国家(地区)已经建设或将要建设的卫星星座占比高达90%以上;印度、日本、加拿大、澳大利亚、韩国等国家更侧重于航天技术的跟随式发展。

卫星互联网典型应用场景可归纳为太空体系构建、商业航天、载人航天、高超声速计划项目、导航通信、太空态势感知、导弹预警、对地观测,下面分别进行介绍。

(1)太空体系构建。

在“新一代太空体系架构”设想下,未来几年美国将着力构建由近地轨道卫星星座构成的卫星网络体系,并制定相关分布式近地轨道架构标准。该卫星网络体系具备全天候数据传输和通信服务、海量数据处理的能力,并能够在短时间内把关键数据交到军事用户终端,弥补军事作战指挥过度依赖卫星通信的缺点,增强空间通信体系柔韧性,支持复杂情况下的战斗管理、指挥、控制与通信。

美国将在“星链”“一网”等大型低轨道卫星星座中引入“黑杰克”项目的星座管理理念和优势技术,并加入智能自动任务管理系统,把卫星搜集到的信息融合处理后,将与作战关联的直观信息分发给用户终端,减少信息处理时间,提高决策效率。另外,为简化卫星申请手续,美国联邦通信委员会也推出简化小卫星申请的程序,以期降低申请费用、缩短办理周期,符合要求的申请人将更少地受到流程或服务规则的约束。

(2)商业航天。

在成熟的资本运作体制下,美国商业航天呈现蓬勃发展之势,太空探索技术公司、一网公司、亚马逊公司正在建设各自的全球物联网星座。目前,“星链”星座规划12 000颗卫星,已于2020年开始提供通信服务;“一网”卫星星座规划648颗卫星,并且与“铱星”公司达成战略合作协议,联合提供卫星通信业务;亚马逊公司正在推进“柯伊伯”全球卫星互联网星座,卫星数量预计达3 236颗。

美国航天局开始发展和拓展近地轨道商业市场及开发相关支持技术,以期在近地轨道建立多个由私人拥有和运营的,具有长期商业运行可行性的空间站系统,可同时向包括政府在内的军民多方用户提供服务,作为基础设施支持太空旅游计划。

欧洲坚持“先商后军”的航天产业发展模式,未来将对航天领域的军民协同发展提供重点政策性保障,促进其融合充分、国际化、自由发展等技术特点,从而保持航天产业的国际竞争力。英国在政府的《国家航天政策》指导下,促进多部门、跨行业合作,加速低成本航天创新服务,统筹军民领域的航天需求,吸引高技术人才投身航天领域,在航天领域催生新发现和新的经济增长点。

(3)载人航天。

随着国家科技进步和经济实力的提升,世界各国纷纷进入载人航天领域。2019年,美国恢复载人航天发射计划,目前SpaceX公司的载人龙飞船和波音公司的CST-100星际客机飞船都完成了无人飞行试验,随后它们将逐步具备独立向空间站发送宇航员的能力。

特朗普在2017年签署1号太空政策总统令号召重返月球,标志着美国已不满足于简单的探测器月球勘探活动。2019年,在人类登月50周年纪念仪式上,美国确认启动登月计划“阿尔忒弥斯”,计划在2024年之前将宇航员送往月球,包括首位女性宇航员和一位男性宇航员,美国航天局将采用新的技术和系统对月球进行更深入的探索。

围绕上述计划,美同盟国及其相关组织纷纷加入相关任务活动。继加拿大、日本、澳大利亚之后,在第70届国际宇航大会上,欧洲航天局和3个欧洲国家机构、卢森堡政府、意大利航天局、波兰航天局与美国航天局签订合作协议,正式加入美国月球登陆计划,加拿大将负责为“门户”研制机械臂,日本将在“月球轨道平台−门廊”项目中提供居住舱和后勤服务,澳大利亚将在机器人、自动化和远程资产管理等领域与其他国家开展合作,欧洲航天局将负责研制“月球轨道平台−门廊”项目中的两个模块,其他国家的工作细节还在进一步讨论中。

此外,俄罗斯在持续运营“国际空间站”的同时,计划开展新一代载人飞船的飞行测试,预计2023年进行第一次载人发射任务;为实现2030年前载人登月的目标,俄罗斯计划建造用于发射大型航天器的重型运载火箭综合设施,并开展可用于发射大型航天器、载人飞船和月球轨道舱的重型运载火箭的研发工作,打造新一代载人飞船并进行飞行试验,研制超重型和中型运载火箭综合系统的关键构件,为载人登月做好充足的技术储备。

(4)高超声速计划项目。

从2019年开始,美国在工业基础、作战编队等方面显著加快了高超声速导弹武器化研究进程,全面形成高超声速打击能力。目前,美国在型号研制、科研预研、技术储备、试验能力等方面已取得显著成绩。未来几年,美国将围绕高超声速武器建立工业产业,与工业界建立高超声速联盟,建设低成本、高效率的生产线。

为研制新一代高超声速装备的技术和工艺,汇集行业主流研发机构和技术资源,解决技术研发方面的瓶颈,培养新一代技术骨干,俄罗斯将组建“超声速”科学中心,以吸引世界顶级科学人才。欧盟将持续推进“龙卷风”系列高超声速导弹防御计划,发展多用途导弹拦截器,以应对中程机动弹道导弹、超声速或高超声速巡航导弹、超声速滑翔机,以及下一代战斗机等带来的军事威胁。日本计划快速开展火控技术、制导技术、推进技术和高超声速飞行器机体和弹头技术的研发工作,以实现在2030年前研发出速度达到5马赫或更高速的巡航导弹。

(5)导航通信。

在2019年航空航天力量会议上,“五眼联盟”国家提出将利用卫星导航通信技术的优势,加强极高频卫星系统、宽带全球卫星通信的研发和投入,增加多频段移动通信网络系统的接入,以提高卫星通信系统抗干扰能力,减小敌方拦截干扰卫星通信信号的可能性。

美国将继续加强“先进极高频”“全球定位-3”等系列卫星的部署,并将持续推进低轨通信卫星星座建设,达到备份GPS的能力。欧盟也计划在现有卫星导航通信能力基础上,建设第三代欧洲地球静止导航重叠服务(European Geostationary Navigation Overlay Service,EGNOS)系统、第二代伽利略导航定位系统,同时开展下一代移动卫星通信导航技术,从而提高通信带宽,实现包括地球静止轨道、中轨道和低轨道卫星在内的多个卫星网络互通互联。加拿大将启动“增强型卫星通信”“受保护军事卫星通信”“Mercury Global”项目研究,以接入现有先进极高频(Advanced Extremely High Frequency,AEHF)和宽带全球卫星(Wideband Global Satellite,WGS)网络,从而进一步提高卫星通信带宽,保证窄带和宽带频段的可靠安全访问能力,支持北极地区的通信能力。俄罗斯计划在2025年增加在轨通信卫星数量,打造多功能的卫星中继系统和个人移动卫星通信系统,确保对低轨道卫星及空间站系统的全天候中继服务及遥测数据传输能力,实现完备的移动通信服务和广播电视服务。日本将与其他国家政府和科研机构开展合作,开发新型“准天顶”技术,实现高精度、高稳定性导航和轨道修正控制,建设工程测试卫星、数据中继试验卫星、宽带互联网工程试验与验证卫星,满足对地观测容量大、分辨率高的要求。

(6)太空态势感知。

美国将逐步拓展其太空态势感知系统合作范围及装备部署区域。预计在2023年,日、美两国将完成太空态势感知系统连接,实现对他国卫星系统与宇宙垃圾情报实时监视和情报共享,建立联合防御机制。美国将于2022年帮助日本完成同步轨道的太空态势感知系统的建设。美国在澳大利亚和西班牙计划部署“地基光电深空系统”,与其他站点系统设备共同监视、跟踪高轨道目标,提供近80%地球同步轨道目标的信息。

另外,美国、欧盟、日本等国家(地区)在增强太空态势感知和应对威胁能力的同时,相继确定其在空间碎片清除及碰撞规避方面的技术发展方向。通过开发在轨避碰机器学习技术,实现自动评估空间碰撞的风险和概率,提供机动需求决策,并以指令形式发送给被威胁卫星,使卫星免受空间碎片威胁。

此外,国外组织将持续推进基于“太空清洁−1”任务和“主动碎片清除/在轨服务”的太空碎片移除相关项目的实施,强化导航/控制技术及交会捕获技术储备,提升技术应用的可靠性和成熟度。在日本实现对低轨道目标观测能力达到亚米级能力且完成轨道信息分析系统建设后,日、美两国将基于态势感知数据建立卫星信息网,联合打造防止卫星相撞的“太空交通管理”系统,完善太空的国际交通规则。

(7)导弹预警。

为提高对高超声速战略和战术导弹天基的预警能力,美国提出天基导弹预警系统。美国空军、导弹防御局和太空发展局在导弹防御和战场感知需求方面达成共识,将各自资源统一整合到持续红外监测体系中。美国国防部强调下一代天基导弹预警系统,将采用大型精密卫星系统在地球同步轨道上运行与小型卫星在近地轨道上运行相结合的运行模式。“新一代高空持久红外预警卫星系统”将取代现有“天基红外预警系统”,成为探测与跟踪太空导弹的首要卫星系统。

为减轻天基导弹预警压力、强化地域防御能力,俄罗斯与中国在航天军事技术等领域开展进一步合作,建立共同防御机制。在导弹预警装备系统快速发展的形势下,法国、意大利、西班牙等欧盟成员也逐渐强化联合防御机制,加强早期导弹威胁预警和应对能力,意图通过结合更强的天基预警和大气层内拦截能力来提升探测、跟踪和应对各种空中威胁的能力。

(8)对地观测。

美国在建设太空体系架构的同时,将持续强化基于遥感卫星对地观测的情报侦察能力。美国将持续发射“锁眼”“世界观测”“黄蜂”等太空侦察卫星和隶属国家侦查局的绝密卫星,部署星载高分辨率成像技术;同时,在大量技术试验卫星和商业星座卫星中暗设具备侦察能力的成像载荷,从而实现对地球高频次、高分辨率、任意时间点的数据侦察。俄罗斯在研发新型超高分辨率对地观测卫星的同时,将发射“中子”等卫星,扩大在轨对地观测卫星及星座规模,预计2025年在轨卫星数量将增加至23颗,从而降低对国外航天信息数据的依赖性,全面履行全球水文气象观测领域的国际义务。波兰在物联网卫星星座启发下,将启动实时对地观测星座项目,预计2026年完成1 024颗微纳型卫星组网;法国将开展三维光学星座项目,由4颗卫星构成的星座每天能够获取全球各地50cm分辨率的立体图像,具备三维地图信息制作能力。日本将重点研发先进光学卫星和先进雷达卫星,提升观测传感器技术水平和观测数据校正能力;发射第三代光学卫星,使在轨卫星数量达到8颗;同时,考虑在美国和其他国家私营公司卫星上安装侦察载荷,以提升天基情报获取能力,加强对亚洲重点国家的侦察监视。对地观测卫星是韩国在太空领域发展的重点,除继续研制发射“高性能韩国多用途卫星”和“千里眼卫星”外,还将加大下一代中型卫星和微小卫星研制方面的资金和技术投入。

2. 国内卫星网络发展历程

1)政策

近年来,工信部、国防科工局、国家航天局等密集出台一系列支持性政策/文件,为卫星网络行业发展提供政策支撑,我国卫星产业迎来快速发展,其中低轨道通信卫星呈现快速发展态势。表2-5列出了有代表性政策/文件。

表2-5 我国有代表性的卫星网络相关政策/文件

(续表)

(续表)

2)建设

在卫星网络建设方面,我国刚刚起步,除投入使用的中星16号等卫星可以提供宽带移动通信服务外,国内尚未有其他卫星网络系统实际投入使用。

近年来,中国低轨道通信卫星呈现快速发展态势。“十三五”期间,航天科技、航天科工集团分别提出自己的卫星网络发展计划,并发射试验卫星。2020年4月,卫星网络首次纳入新基建范围,全面开启了低轨道卫星互联网产业战略规划布局。卫星网络融入遥感工程、导航工程、通信工程已经上升为国家战略,成为我国空天立体化信息防护系统的重要组成部分。

截至目前,中国规划卫星数量在30颗以上的低轨道卫星项目已达10个,项目规划发射卫星总数量达到1 900颗。2018年中国航天科技集团提出“鸿雁”星座建设项目,该项目计划由300颗宽带通信卫星组成,可实现全球任意地点的互联网接入,首颗试验星“重庆号”已于2018年年底发射成功;航天科工集团提出的“虹云”项目计划发送156颗卫星,预计到“十四五”中期完成天地一体化深度融合的系统建设,具备面向个人用户和特殊用户开展车载、船载、机载等多模式应用的卫星通信功能,技术验证卫星于2018年年底被送入轨道。我国卫星网络星座代表工程见表2-6。

表2-6 我国卫星网络星座代表工程

3)应用

相对于传统地面网络在海洋、荒漠、偏远山区等地理条件限制下存在铺设难度大、成本高等问题,卫星网络不受地理条件限制,是对传统地面网络的有效补充和延伸,通过构建卫星互联网网络,可实现网络信息全球无缝隙覆盖,并应用于航空、航海、陆地交通、轨道交通等领域。典型的应用场景如下。

(1)宽带接入:偏远地区由于受地形、环境影响,无法铺设有线通信设施,而通过卫星可以提供互联网网络接入、卫星电视、卫星电话等服务。

(2)航空、航海、轨道交通:在飞机、动车上装载卫星终端,可以提供机/车载Wi-Fi互联网服务;在轮船上装载卫星终端,可以提供卫星定位与海事卫星电话,实现船只与地面通信的互联互通,满足海洋作业、科学考察、数据交互等需求。

(3)灾备应急通信:在公共突发事件、自然灾害、恐怖袭击、大型赛事活动等场景中,采用卫星通信可完成应急通信、数据备份与恢复、异地灾备等,通过卫星网络可将关键业务数据进行备份。

(4)政企专网:主要满足政府、企业的特定需求,如电力、石油企业,涉及部分海外跨境业务,需要与总部企业内网互联进行数据传输、网络电话、视频接入、OA办公等相关服务。

2.3 卫星网络分类

不同类型的网络在业务需求方面各有不同,网络体系结构也有所差异,因此卫星网络大致可分为卫星移动通信网络、卫星宽带通信网络、广播卫星通信网络和VSAT卫星通信网络等。

2.3.1 卫星移动通信网络

1. 概念

卫星移动通信网络是指基于卫星作为中继站提供移动业务的通信系统。移动通信网络中的卫星可以是高轨道卫星、中轨道卫星、低轨道卫星和高椭圆轨道卫星等。因此,卫星移动通信是传统的固定卫星通信与移动通信结合的产物。它既是可以提供移动业务的卫星通信系统,又是采用卫星作为中继站的移动通信系统。

2. 主要业务

卫星移动通信网络的应用范围广泛,可以为军民用户端提供国内、国际通信和数据传输服务。目前,卫星移动通信已经成为移动通信业务的一个重要发展方向。美国摩托罗拉公司率先于1990年6月推出用于实现地球上任意两个移动用户之间个人移动通信的“铱星”系统计划。此后,世界上又先后推出多个全球或区域性卫星移动通信方案,如“全球星”系统、“奥德赛”系统、国际海事卫星组织的“21世纪计划”等。

卫星移动通信网络是军事作战系统的重要组成部分,如可实现集团军到机动旅各级司令部的指挥控制和多路传输的美军地面机动卫星通信系统,是美军主要的战术通信系统。国际海事卫星组织用4颗地球同步卫星在L频段为全球用户端提供以海事为主、陆地和航空为辅的卫星移动通信业务。

世界上有些组织正在积极筹划建设低轨道卫星移动通信网络,也有些组织计划组建中轨道和高轨道卫星联合网络,为用户提供卫星移动通信业务。卫星移动通信网络按照应用环境可分为海事卫星移动通信网络、航空卫星移动通信网络和陆地卫星移动通信网络,分别为海上、空中和地面端提供通信服务。

卫星移动通信广泛应用于军事行动,具有机动性强、覆盖范围大、可靠性好、传输效率高等特点,是保障作战行动的有效通信方式。其主要用于多种作战平台,师、旅、团营甚至单兵等各级作战单位和单元,贯穿于各种规模的作战之中,具体应用涉及山地、沙漠、丛林、海洋等各种恶劣或复杂的作战环境。在实际作战应用中,卫星移动通信技术与战场军事需求紧密联系,系统不断迭代完善,成为确保战场指挥控制、通信互联的重要手段。

2.3.2 卫星宽带通信网络

卫星通信与互联网相结合形成卫星宽带通信网络,卫星宽带通信是指通过卫星进行话音、数据、图像和视像的处理和传送,也称多媒体卫星通信。因为卫星通信系统的带宽远小于光纤线路,所以几十兆比特每秒的传输速度就可称为宽带通信,卫星通信为新应用和新业务提供了大量机会,大带宽卫星通信技术是卫星通信方案的终极发展目标。

1994年,休斯网络系统公司开发出能实现卫星网络与个人计算机互联的DirecPC接收系统。该系统开辟了一条空中高速下载通道,使PC用户直接利用电视直播卫星的小口径接收天线便可高速下载因特网上的大容量信息。随后,许多大型卫星公司推出用于互联网增值业务的VSAT系统,该系统已经成为世界互联网高速发展的重要组成部分 [21]

基于非静止轨道卫星星座的全球宽带卫星通信网络宏大计划的提出和实施,展示了卫星在未来的宽带和多媒体通信应用中的美好前景。这些卫星网络将直接作为地面多媒体通信系统的接入手段,主要用于多信道广播、网络的远程传送和定位导航。

2.3.3 广播卫星通信网络

广播卫星是一种向大众直接转播广播电视节目的专用通信卫星,又称电视广播卫星。按广播方式广播卫星用途主要分为向地面电视运营商提供点对多点服务的卫星广播;向个人、大众提供点对面直播服务的卫星直播。

广播卫星是广播的发射平台,是广播卫星网络的重要组成部分。广播卫星网络主要由电视广播转发系统和保障系统组成。电视广播转发系统主要包括广播转发器和收发天线两部分。广播卫星一般运行在静止轨道上,广播发射功率约为百瓦量级。

广播卫星主要由通信卫星发展而来,但二者又有区别。通信卫星主要用于电话、电报和电视传输等电信业务,连接两座或多座具有收发功能的地球站,实现点对点的双向通信,涉及通信转发器数目较多。为了避免对地面微波中继线路共享频段的干扰,每个通信转发器的输出功率一般为5~10W,发射到地面的电波较微弱,须用直径较大的高增益天线、低噪声接收设备和跟踪系统来接收。通信卫星虽然也能转播电视节目,但要经过卫星通信地球站接收,然后传送到地面电视台,再转发给公众。

广播卫星不需要任何中转就可向地面转播或发射电视广播节目,供公众直接接收,实现点对多点、点对面的广播。广播卫星一般用国内或区域波束实现覆盖。广播卫星通信网络分为单向卫星广播系统、交互式卫星广播系统和综合广播交互系统三种。单向卫星广播系统由用户终端、地面主站和卫星组成,为了支持用户请求等信息的传送,在用户和主站之间可以采用地面通信线路建立回传通路。典型的交互式卫星广播系统是采用DVB-S广播信道和DVB-RCS交互信道构成的卫星交互网络结构,由卫星、业务提供者、回传信道卫星终端、网关站(Gateway Station)和网络控制中心组成。综合广播交互系统则把两种标准集成到一个具有星上处理和星上交换功能的多波束卫星系统中,在任意两个波束之间都可以进行全交叉连接。综合广播交互信道采用星状结构,主要用于登录、同步及资源请求,卫星通过信道进行快速配制和星上处理的管理,业务提供者和用户可以通过该信道与网络控制中心进行联系。

2.3.4 VSAT卫星通信网络

小数据站(Very Small Aperture Terminal,VSAT)系统具有灵活性强、可靠性高、使用方便及可直接集成安装在用户端等特点。利用VSAT用户终端可直接和地面互联网连接,完成数据传递、文件交换、图像传输等通信任务,避免了远距离通信需要地面中转站的问题。因此,使用VSAT卫星通信网络作为专用远距离通信系统是一种很好的选择。

VSAT卫星通信系统主要由空间段和地面段两部分组成。VSAT卫星通信网络主要由卫星、主站和用户VSAT端站三部分组成。

VSAT卫星通信网络的典型形态有星状网和网状网。

星状网形态是指以VSAT主站为网络中心节点,各VSAT端站与主站之间直接构成通信链路,各VSAT端站之间不具有通信链路。VSAT端站之间的通信需要通过VSAT主站转发来实现,这类功能主要由VSAT主站的网络控制系统参与完成。网状网形态是指各VSAT端站之间相互连接构成直接的通信链路,不需要通过VSAT主站转发,VSAT主站只起到VSAT网络的控制和管理的作用。

VSAT端站可以灵活而经济地组成不同规模、不同速率、不同用途的网络系统。一个VSAT网络一般可容纳200~500个端站,其中端站的布置有广播式、点对点式、双向交互式、收集式等多种应用形式。因此,VSAT卫星通信系统特别适用于那些地形复杂、架线难度大和人烟稀少的边远地区。VSAT通信技术主要可用于以下六个场景。

(1)为边远地区传送广播电视、商业电视信号,普及卫星电视广播和电视教育。

(2)对市场情况进行动态跟踪管理,用于财政、金融和证券系统,可大大缩短资金周转周期。

(3)及时传输气象卫星、海洋卫星、资源卫星和地面检测站获取的信息,实时监测水文变化,实现水利建设的监管,减少自然灾害的损失。

(4)用于铁路的运营调度等交通运输的管理,缓解交通运输的紧张状态。

(5)将移动通信设备应用于军事,将其装备到每个士兵。

(6)当自然灾害或突发性事件发生时,用于应急通信和边远地区的通信。

2.4 卫星网络发展趋势

在全球高度关注卫星网络布局的前提下,卫星网络产业向高频段化、网络安全化、标准化及新型应用落地发展的趋势显著。

1. 高通量卫星向高频段发展

卫星网络需要更高的数据速率、更强的带宽接入能力。目前,多数高通量卫星均采用C、Ku、Ka通信频段,频段资源已接近饱和。基于频段资源竞争和轨道资源的稀缺,为满足未来大带宽的需求,进一步提高卫星通信容量,推动卫星通信向频率更高的Q、V频段(带宽可达5GHz)发展,是未来的必然之路。

2. 构建卫星网络安全防护体系

通过地面站、移动站、不同轨道面上的卫星群的有机融合,可构成卫星网络。卫星网络存在跨空域、跨地域的特殊性,导致其面临来自不同方面和层次的网络安全威胁。卫星网络不仅承载社会经济相关业务,还承担多星协同探测、情报侦察等军事任务。未来,中国卫星网络应构建空天地网络安全保障体系,有效应对身份认证、安全路由、安全传输等方面的多种威胁,形成覆盖包括卫星、基站、系统、终端在内的一体化纵深防御体系。

3. 助力万物互联,实现全覆盖新型应用

卫星网络是对我国没有网络接入能力区域的联网服务的必要补充。全区域覆盖将助力我国实现天空、水体、土壤等全生态环境保护,实现对洪水、农业灾害、森林火灾、地震等极端灾害的预警,实现电力物联网在偏远无人地区的电力设施及线路的实时布控。

2.5 本章小结

本章介绍卫星网络的发展、分类及应用场景等内容,梳理其发展历程,包括国内外相关的战略政策、建设内容和应用场景,最后归纳了卫星网络类型,并展望其发展趋势。

新时代网络技术的发展突飞猛进,卫星网络具有通信容量大、传输信息质量高、大面积区域成网覆盖,以及在很大程度上可以削弱甚至抵抗地理因素对通信信号带来的破坏等优势,在未来必将成为通信技术发展的主要方向。掌握卫星网络核心技术,研发其前沿技术,一定会促进国内经济快速发展和人民生活质量的提高。

本章参考文献

[1] 王丽娜,王兵. 卫星通信系统[M]. 2版. 北京:国防工业出版社,2014:19-22.

[2] 杨秀侠. 低轨道卫星系统的星际链路通信[J]. 江苏通信技术,1998(5):16-17.

[3] 白春霞. 低轨道卫星移动通信系统的发展及其应用[J]. 电信科学,1994(9):51-56.

[4] 北斗定位导航系统官网. 北斗系统中“三”的奥秘[EB/OL]. (2019-12-24)[2021-01-26]. http://www.beidou.gov.cn/zy/kpyd/201912/t20191226_19774.html.

[5] 栾恩杰. 国防科技名词大典:电子[M]. 北京:航空工业出版社,2002:328-345.

[6] 张乃通. 卫星移动通信系统[M]. 2版. 北京:电子工业出版社,2000:22-26.

[7] 中国科普博览. 移动通信系统的分类(三)[EB/OL]. (2019-04-22)[2021-01-26]. https://baike.baidu.com/reference/5932608/8a9fH0DkGjwYHWedA6p6zB3O8uBQ077xpHfaRZ35AHzU-nFzxFw6YLGPxelp_6OSBa5Ef_JG_p0ixTg_Ua3s4U0KFlFDBXotvL83mzKxrkSqp6aT4Q8gFlmSgxhbsrw.

[8] 中国科普博览. 高轨道卫星(GEO)移动通信系统概述和特点[EB/OL]. (2019-04-22) [2021-01-26].https://baike.baidu.com/reference/5932608/7bc9S2qJR8sXvsdMZ2RFHk5vIg7J1fb6Zrpi-m6_KnTwKlPaijyZHNO3o0U_xPHMq_bjf_rBBTP14RR2f_fLa-U0r8jlYU0akjifLPVntzyAfwqUOKDNM_J1HDpotAI.

[9] 鞠晓峰,叶元煦. 通信卫星应用产业发展动力机理分析[J]. 数量经济技术经济研究,2003,20(1):80-84.

[10] 吴广华. 卫星导航[M]. 北京:人民交通出版社,1998:89-96.

[11] 吕伟,朱建军. 北斗卫星导航系统发展综述[J]. 地矿测绘,2007,23(3):29-32.

[12] 林迪. 北斗走进阿拉伯:中国导航系统服务全球“开门红”[EB/OL]. (2019-06-24) [2021-01-26].https://baike.baidu.com/reference/10390403/1df3usq5c2LFc4W-nU-kuAJ5cJ6OCUne8niwagCMlARgP5ykugDnE9N5aFE5zm8iViQsHZfnxFxKEbuwfA31IDdmIznpkr9H0E4r0Is9SbyLdtMc.

[13] 中国知识产权报/国家知识产权战略网. “北斗”天地导航“神威”点亮梦想[EB/OL]. (2017-09-22)[2021-01-26]. http://www.nipso.cn/onews.asp?id=38071.

[14] 中央新闻客户端. 习近平出席建成暨开通仪式并宣布北斗三号全球卫星导航系统正式开通[EB/OL]. (2020-07-31)[2021-01-26]. https://baike.baidu.com/reference/10390403/591eoM9sl3nG33KEZdSgJHzhOsI9-w8U9P1i5Ezsl1g2j6YvQw2d2e_EwEmEEY28FXCjujqqLH2uoHhPf1PeSuVogOBMbVbf_OTjljb_vDSDY0uATnLailaicQNcZ--Go2TG.

[15] 北斗卫星导航系统. 北斗卫星导航系统介绍[EB/OL]. (2017-03-16)[2021-01-26]. https://baike.baidu.com/reference/10390403/405ebQDFCCT5f0JVCEXDZdjIGY_4wvEcGN3pL53uUQCwgjuzwbARt_0ujLpvgUhqTrtbl2x_SPurbPVC7WlOpacy-lNfwTLVzP2LPK4TMBzeKxYcuYxF.

[16] 北斗卫星导航系统. 北斗卫星导航系统发展报告(3.0版)[EB/OL]. (2018-12-01) [2021-01-26].https://baike.baidu.com/reference/10390403/ce90Bzf01IxVvezs5UVvrLbBo10NNNbu8BCLHFE9W47OZM0eM1dGEmBE2fMpxmOd_KqpKipBclxzUsacEpH_ydh4N1nuRf8zTH_OKRjS1sG2UPXq9pp_Jk3Q66Mf_F4.

[17] 张建松. 我国北斗系统在轨卫星已达39颗明年将全面完成建设[EB/OL]. (2019-09-09)[2021-01-26]. https://baike.baidu.com/reference/10390403/0324q08phJv1TLO Yv5gTsiVT15lgL5VeDoPjD5QEfzL57yVKsxmH7_4tUUBzPiCWnhqEYelWXOE6wtoDHcYyJPhqSz8KFmgUkWrsR1Zvr07yD_5WBacL0vESvVY.

[18] 李国利,胡喆. 北斗三号最后一颗全球组网卫星发射升空[EB/OL]. (2020-06-23) [2021-01-26].http://www.xinhuanet.com/2020-06/23/c_1126148979.htm.

[19] 杨欣,陈飚. 我国北斗三号全球卫星导航系统星座部署提前半年全面完成[EB/OL]. (2020-06-23)[2021-01-26].https://baike.baidu.com/reference/10390403/3227IwMhFkmBrk7tKRM6Lr647h_NUf33alQuh08TJxfCHiwvgQMh1Z_tayvYDgvZz1JCzHPbEmfKs7LgfBvTTVhpcftApF6zvMPsksanpHbmn8HRew4oPAY.

[20] 高传. 风云1号气象卫星[EB/OL]. (2006-09-19)[2021-01-26]. http://www.enorth.com.cn.

[21] 太阳谷. 国外重点国家航天发展战略(2018-2025)[EB/OL].(2019-07-09)[2021-01-26]. https://www.sohu.com/a/325761475_466840. Wh7NgHqnKod8UipuoS7z7AcdVP7sgVFbBJVh3xtNiGE6/LKqLlk2R2BY1ed0UrqN

点击中间区域
呼出菜单
上一章
目录
下一章
×