购买
下载掌阅APP,畅读海量书库
立即打开
畅读海量书库
扫码下载掌阅APP

第2章
投资业务的会计分录

2.1 短期投资(事业单位)

短期投资是指事业单位按照规定取得的,持有时间不超过1年(含1年)的投资。事业单位应当严格遵守国家法律、行政法规以及财政部门、主管部门关于对外投资的有关规定。行政单位没有短期投资业务。

为核算短期投资业务,事业单位应设置“短期投资”总账科目。该科目应当按照投资的种类等进行明细核算。

2.1.1 取得短期投资

1.业务概述

事业单位取得短期投资时,按照确定的投资成本,借记“短期投资”科目,贷记“银行存款”等科目。收到取得投资时实际支付价款中包含的已到付息期但尚未领取的利息,按照实际收到的金额,借记“银行存款”科目,贷记“短期投资”科目。

2.会计分录

取得短期投资的会计分录如表2-1所示。

表2-1 取得短期投资的会计分录

3.案例解析

【例2-1】3月1日,某事业单位以银行存款购买51 000元的有价债券,其中包含已到付息期但尚未领取的利息1 000元,该事业单位准备9个月之内出售,应做如下会计分录。

财务会计分录:

预算会计分录:

2.1.2 短期投资持有期间收到利息

1.业务概述

收到短期投资持有期间的利息,按照实际收到的金额,借记“银行存款”科目,贷记“投资收益”科目。

2.会计分录

短期投资持有期间收到利息的会计分录如表2-2所示。

表2-2 短期投资持有期间收到利息的会计分录

3.案例解析

【例2-2】沿用【例2-1】。6月1日,该单位收到持有该债券的利息500元,会计分录如下。

财务会计分录:

预算会计分录:

2.1.3 出售短期投资或到期收回短期投资(国债)本息

1.业务概述

出售短期投资或到期收回短期投资(国债)本息,按照实际收到的金额,借记“银行存款”科目,按照出售或收回短期投资的账面余额,贷记“短期投资”,按照其差额,借记或贷记“投资收益”科目。涉及增值税业务的,相关账务处理参见“应交增值税”科目。“短期投资”期末借方余额,反映事业单位持有短期投资的成本。

2.会计分录

出售短期投资或到期收回短期投资(国债)本息的会计分录如表2-3所示。

表2-3 出售短期投资或到期收回短期投资(国债)本息的会计分录

3.案例解析

【例2-3】沿用【例2-1】【例2-2】,12月1日,该单位出售该债券,收到50 500元,并收到持有期间的其他利息1 500元,会计分录如下。

财务会计分录:

预算会计分录:

2.2 长期股权投资(事业单位)

长期股权投资是指事业单位按照规定取得的,持有时间超过1年(不含1年)的股权性质的投资。

为核算长期股权投资业务,事业单位应设置“长期股权投资”总账科目。该科目应当按照被投资单位和长期股权投资取得方式等进行明细核算。长期股权投资采用权益法核算的,还应当按照“成本”“损益调整”“其他权益变动”设置明细科目,进行明细核算。该科目期末借方余额,反映事业单位持有的长期股权投资的价值。

2.2.1 取得长期股权投资

1.业务概述

长期股权投资在取得时,应当按照其实际成本作为初始投资成本。

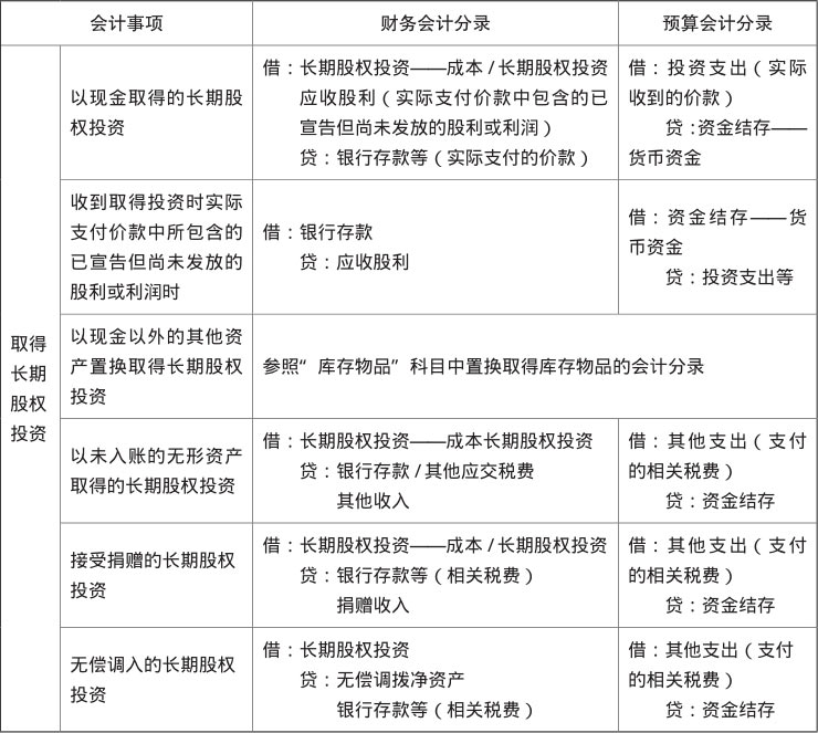
(1)以现金取得的长期股权投资,按照确定的投资成本,借记“长期股权投资”科目或“长期股权投资”科目(成本),按照支付的价款中包含的已宣告但尚未发放的现金股利,借记“应收股利”科目,按照实际支付的全部价款,贷记“银行存款”等科目。实际收到取得投资时所支付价款中包含的已宣告但尚未发放的现金股利时,借记“银行存款”科目,贷记“应收股利”科目。

(2)以现金以外的其他资产置换取得的长期股权投资,参照“库存物品”科目中置换取得库存物品的相关规定进行会计处理。

(3)以未入账的无形资产取得的长期股权投资,按照评估价值加相关税费作为投资成本,借记“长期股权投资”科目,按照发生的相关税费,贷记“银行存款”“其他应交税费”等科目,按其差额,贷记“其他收入”科目。

(4)接受捐赠的长期股权投资,按照确定的投资成本,借记“长期股权投资”科目或“长期股权投资”科目(成本),按照发生的相关税费,贷记“银行存款”等科目,按照其差额,贷记“捐赠收入”科目。

(5)无偿调入的长期股权投资,按照确定的投资成本,借记“长期股权投资”科目或“长期股权投资”科目(成本),按照发生的相关税费,贷记“银行存款”等科目,按照其差额,贷记“无偿调拨净资产”科目。

2.会计分录

取得长期股权投资的会计分录如表2-4所示。

表2-4 取得长期股权投资的会计分录

3.案例解析

(1)以现金取得的长期股权投资。

【例2-4】2×19年6月20日,某事业单位以1 500万元购入乙公司10%的股权,其中包含已宣告但尚未发放的股利20万元,2×19年9月20日该事业单位收到未发放股利20万元。该业务的会计分录如下。

2×19年6月20日。

财务会计分录:

预算会计分录:

2×19年9月20日。

财务会计分录:

预算会计分录:

(2)以现金以外的其他资产置换取得长期股权投资。

【例2-5】某事业单位2×18年购入一台机器设备,原始价值为100 000元,预计使用年限为10年。2×19年该设备已经计提折旧10 000元,该单位将该设备用于对外投资,双方协商作价70 000元。该业务的会计分录如下。

财务会计分录:

无预算会计分录。

(3)接受捐赠的长期股权投资。

【例2-6】2×19年,某事业单位接受A公司捐赠的价值100 000元的股权,其会计分录如下。

财务会计分录:

无预算会计分录。

2.2.2 持有长期股权投资期间

1.业务概述

长期股权投资在持有期间,通常应当采用权益法进行核算。政府会计主体无权决定被投资单位的财务和经营政策或无权参与被投资单位的财务和经营政策决策的,应当采用成本法进行核算。

2.会计分录

持有长期股权投资期间的会计分录如表2-5所示。

表2-5 持有长期股权投资期间的会计分录

(续表)

3.案例解析

(1)成本法下。

【例2-7】 2×19年1月20日,某事业单位以1 500万元购入甲公司10%的股权。该事业单位取得该部分股权后,没有权力主导甲公司的相关活动且无法获得可变回报。2×19年6月30日,甲公司宣告分派现金股利,该事业单位按照其持有比例确定可分回20万元。2×19年7月30日,该事业单位收到现金股利,应做如下会计分录。

2×19年1月20日。

财务会计分录:

预算会计分录:

2×19年6月30日。

财务会计分录:

无预算会计分录。

2×19年7月30日。

财务会计分录:

预算会计分录:

(2)权益法下。

【例2-8】某事业单位于2×19年1月1日取得A公司30%的股权,2×19年A公司实现净利润8 000 000元,该单位会计分录如下。

财务会计分录:

无预算会计分录。

【例2-9】沿用【例2-8】。A公司于2×20年3月1日宣告发放现金股利,该事业单位按其持股比例计算确定可分得30 000元,2×20年6月1日,A公司支付现金股利。该单位应做如下会计分录(单位:元)。

2×20年3月1日。

财务会计分录:

无预算会计分录。

2×20年6月1日。

财务会计分录:

预算会计分录:

(3)追加投资成本法改为权益法。

【例2-10】A事业单位于2×18年1月2日取得B公司10%的股权,成本为3 000 000元,因对被投资单位不具有重大影响且无法可靠确定该项投资的公允价值,A事业单位对其采用成本法核算。A事业单位按照净利润的10%提取盈余公积。

2×19年1月2日,A事业单位又以6 000 000元取得B公司12%的股权,当日A事业单位之前对B公司的长期股权投资账面价值为4 000 000元。

该事业单位应做如下会计分录。

2×19年1月2日,A事业单位应确认对B公司的长期股权投资。

财务会计分录:

预算会计分录:

(4)权益法改为成本法。

【例2-11】甲事业单位持有乙公司30%的有表决权股份,能够对乙公司的生产经营决策施加重大影响,采用权益法核算。2×19年10月,甲事业单位将该项投资中的50%对外出售。出售以后,甲事业单位无法再对乙公司施加重大影响,且该项投资不存在活跃市场,公允价值无法可靠确定,转为采用成本法核算。出售时,该项长期股权投资的账面价值为16 000 000元,其中投资成本为13 000 000元,损益调整为2 000 000元,其他权益变动为1 000 000元。对于处置后剩余部分的投资,相关会计分录如下。

财务会计分录:

无预算会计分录。

2.2.3 出售(转让)长期股权投资

1.业务概述

出售(转让)长期股权投资包括处置以现金取得的长期股权投资,处置以现金以外的其他资产取得的长期股权投资。

2.会计分录

按照规定报经批准出售(转让)长期股权投资时,应当区分长期股权投资的取得方式分别进行处理。

(1)处置以现金取得的长期股权投资与处置以现金以外的其他资产取得的长期股权投资。

处置以现金取得的长期股权投资,按照实际取得的价款,借记“银行存款”等科目,按照被处置长期股权投资的账面余额,贷记“长期股权投资”科目,按照尚未领取的现金股利或利润,贷记“应收股利”科目,按照发生的相关税费等支出,贷记“银行存款”等科目,按照借贷方差额,借记或贷记“投资收益”科目。

处置以现金以外的其他资产取得的长期股权投资,按照被处置长期股权投资的账面余额,借记“资产处置费用”科目,贷记“长期股权投资”科目;同时,按照实际取得的价款,借记“银行存款”等科目,按照尚未领取的现金股利或利润,贷记“应收股利”科目,按照发生的相关税费等支出,贷记“银行存款”等科目,按照贷方差额,贷记“应缴财政款”科目。按照规定将处置时取得的投资收益纳入本单位预算管理的,应当按照所取得价款大于被处置长期股权投资账面余额、应收股利账面余额和相关税费支出合计的差额,贷记“投资收益”科目。具体会计分录如表2-6所示。

表2-6 处置以现金以外的其他资产取得的长期股权投资的会计分录

(2)其他方式处置长期股权投资。

①因被投资单位破产清算等原因,有确凿证据表明长期股权投资发生损失,按照规定报经批准后予以核销时,按照予以核销的长期股权投资的账面余额,借记“资产处置费用”科目,贷记“长期股权投资”科目。

②报经批准置换转出长期股权投资时,参照“库存物品”科目中置换换入库存物品的规定编制会计分录。

采用权益法核算的长期股权投资的处置,除进行上述会计处理外,还应结转原直接计入净资产的相关金额,借记或贷记“权益法调整”科目,贷记或借记“投资收益”科目。具体会计分录如表2-7所示。

表2-7 其他方式处置长期股权投资的会计分录

3.案例解析

【例2-12】2×19年2月1日,某事业单位向外转让长期股权投资,该长期股权投资原始投资额为60 000元,现在账面余额为70 000元,转让价格为71 000元,转让过程中共发生税费8 000元。其会计分录如下。

财务会计分录:

预算会计分录:

【例2-13】某事业单位持有对其他公司的长期股权投资,某账面价值为50 000元,2×19年12月31日,证实该公司破产清算,长期股权投资发生损失,会计分录如下。

将待核销长期股权投资转入待处置资产。

财务会计分录:

无预算会计分录。

2.3 长期债券投资(事业单位)

长期债券投资是指事业单位按照规定取得的,持有时间超过1年(不含1年)的债券投资。

为核算长期债券投资业务,事业单位应设置“长期债券投资”总账科目。该科目应当设置“成本”和“应计利息”明细科目,并按照债券投资的种类进行明细核算。

2.3.1 取得长期债券投资

1.业务概述和会计分录

长期债券投资在取得时,应当按照其实际成本作为投资成本。取得的长期债券投资,按照确定的投资成本,借记“长期债券投资”科目(成本),按照支付的价款中包含的已到付息期但尚未领取的利息,借记“应收利息”科目,按照实际支付的金额,贷记“银行存款”等科目。

实际收到取得债券时所支付价款中包含的已到付息期但尚未领取的利息时,借记“银行存款”科目,贷记“应收利息”科目。具体会计分录如表2-8所示。

表2-8 取得长期债券投资的会计分录

2.案例解析

【例2-14】某事业单位在2×19年1月1日取得长期债券投资,支付对价70 000元,会计分录如下。

财务会计分录:

预算会计分录:

2.3.2 持有长期债券投资期间

1.业务概述和会计分录

长期债券投资持有期间,按期以债券票面金额与票面利率计算确认利息收入时:如为到期一次还本付息的债券投资,借记“长期债券投资”科目(应计利息),贷记“投资收益”科目;如为分期付息、到期一次还本的债券投资,借记“应收利息”科目,贷记“投资收益”科目。收到分期支付的利息时,按照实收的金额,借记“银行存款”等科目,贷记“应收利息”科目。具体会计分录如表2-9所示。

表2-9 持有长期债券投资期间的会计分录

2.案例解析

【例2-15】某事业单位在2×19年12月31日,收到被投资单位发放的利息5 000元,款项存入银行账户,会计分录如下。

财务会计分录:

预算会计分录:

2.3.3 到期收回长期债券投资本息

1.业务概述和会计分录

到期收回长期债券投资,按照实际收到的金额,借记“银行存款”科目,按照长期债券投资的账面余额,贷记“长期债券投资”科目,按照相关应收利息金额,贷记“应收利息”科目,按照其差额,贷记“投资收益”科目。具体会计分录如表2-10所示。

表2-10 到期收回长期债券投资本息的会计分录

2.案例解析

【例2-16】某事业单位在2×19年12月31日,将持有的长期债券卖出,收到金额10万元,款项存入银行账户,长期债券投资账面余额为9.5万元,会计分录如下。

财务会计分录:

预算会计分录:

2.3.4 对外出售长期债券投资

1.业务概述和会计分录

对外出售长期债券投资,按照实际收到的金额,借记“银行存款”科目,按照长期债券投资的账面余额,贷记“长期债券投资”科目,按照已记入“应收利息”科目但尚未收取的金额,贷记“应收利息”科目,按照其差额,贷记或借记“投资收益”科目。涉及增值税业务的,相关会计分录参见“应交增值税”科目。具体会计分录如表2-11所示。

表2-11 对外出售长期债券投资的会计分录

2.案例解析

【例2-17】某事业单位于2×20年2月1日向外转让其持有的长期债券,转让价格为71 000元,届时长期债券投资账面余额为70 000元,会计分录如下。

财务会计分录:

预算会计分录: 5c3W7EWXsuBW0Nw8OcttEqfai+qmG+YIYFPa4LRdYNAUGKJY/WdEoAudY28iaGVJ

点击中间区域
呼出菜单
上一章
目录
下一章
×