



本节对中国跨国企业国际市场拓展的理论基础、动机、差异性特征与独特的学习行为等方面的研究进行系统性的回顾。
以中国为代表的新兴市场跨国企业的快速崛起引起了国际商务研究学者的广泛讨论(Buckley et al.,2007,2018;Hernandez and Guillén, 2018;Peng, 2012;吴小节等,2019;汪涛等,2018;吴先明,2019;魏江和杨洋,2018;王永贵和洪傲然,2019)。新兴市场跨国企业参与海外投资的动机吸引了大量理论对话,被称为“Goldilocks Debate”(Cuervo-Cazurra, 2012)。在这场对话中,一些学者认为不需要发展新的理论范式,现有的国际商务理论能够充分解释以中国为代表的新兴市场跨国企业的性质和定位(Buckley et al.,2007,2018;Child and Rodrigues, 2005;Ramamurti, 2012);而更多的学者则指出,发达市场跨国企业的海外直接投资理论不能充分解释以中国为代表的新兴市场跨国企业的国际扩张行为,尽管这些理论仍然与新兴市场研究有关,但以中国为代表的新兴市场跨国企业的兴起代表了一种不同的现象,可能会挑战成熟的理论框架,因此需要发展新的理论,以解释其独特的成长模式(Luo and Tung, 2007,2018;Mathews, 2006,2017;Meyer and Thaijongrak, 2013)。
与国际商务经典的OLI理论和国际化过程理论大相径庭的是(Dunning, 1998;Johanson and Vahlne, 2009),中国跨国企业并没有将缺乏知识和经验作为国际扩张的重大障碍,也没有通过逐渐增加心理距离来进入和开发新市场,其国际化进程并没有按照传统国际化理论所预测的步骤进行(Luo and Tung, 2018),而是呈现出加速、非线性的向上螺旋轨迹,在国际市场扩张过程中表现得更具侵略性、主动性和冒险性(Kothari et al.,2013;Kotabe and Kothari, 2016),以弥补在国际市场的后发劣势。根据新兴市场跨国企业的特点,国内外学者提炼了LLL理论(Link-Leverage-Learn,连接—杠杆—学习)、跳板理论、制度理论等一系列的理论框架来解释这种独特的国际化路径(见图2.1)。
图2.1 新兴市场跨国企业国际扩张领域的知识框架
资料来源:吴小节等(2019)。
跨国企业的经典理论主要是基于欧美等发达市场的国际化实践而得的。这些企业更倾向于拥有无法替代的技术或品牌,以压倒性的优势打败全球竞争对手。OLI的理论框架也是从北美洲和欧洲的经验中产生的。Dunning(1980)提出了对外直接投资的OLI模式:第一,所有权优势。所有权优势强调企业国际化需要具备某些特定优势,只有占据这些特定优势企业才能对海外市场运营成本予以补充,与东道国市场的本土企业展开竞争。第二,内部化优势。内部化优势强调企业对于所建立的优势,通过内部转移的方式要比从外部获取更有优势,因为内部化可以节省交易成本并提高运作效率。第三,区位优势。区位优势是指企业所处的地理空间及在资源分布空间上的特殊位置所带来的优势,既涵盖生产要素、自然资源等物质资源方面的优势,又涵盖政治、文化及制度等方面的优势。
尽管OLI理论框架得到了学术界的广泛认可,但OLI理论框架对以中国为代表的新兴市场跨国企业对外投资的解释力度仍然受到了质疑。Hennart(2012)认为Dunning的OLI范式没有充分解释新兴市场跨国企业的行为,因为国家特定优势和企业特定优势是两分的。与发达市场跨国企业相比,中国跨国企业缺乏传统的所有权优势(Lattemann et al.,2012)。因此,中国企业跨国投资行为可能不会受到利用外国市场所有权优势的动机驱动(Cuervo-Cazurra, 2012;Liu et al.,2005)。相反,有学者认为中国跨国企业倾向于通过国际化来减少所有权劣势,如收购海外战略资产(Deng, 2009)。同时,中国跨国企业能够以不一定符合理论预测的方式获得所有权优势,如基于行业要素禀赋差异的国家特殊优势(Rugman and Li, 2007)和基于能力结构的企业特有优势(Sun et al.,2012)。Ramamurti(2018)的研究指出,在OLI模型中,母国是跨国企业用于全球竞争的重要支撑,对于美国或欧洲跨国企业而言,这可能是一个合理的观点,但对于仍处于“婴儿期”的新兴市场跨国企业而言,母国往往高于其他国家。因此,中国跨国企业确实具有一定的所有权优势,与发达市场跨国企业相比具有明显的差异(Ramamurti, 2012;Cuervo-Cazurra, 2012;Hennart, 2012;Verbeke and Kano, 2015)。
在OLI理论的基础上,Mathews(2006)针对中国跨国企业国际市场拓展的现实特点提出了“连接—杠杆—学习”的框架主张(即LLL理论),对OLI理论进行了扩展。具体而言:第一,连接,强调利用全球经济互联的特点,与技术丰富的企业或在目标市场上已经活跃的企业建立联系并加以利用;第二,杠杆,重点将放在资源本身及其杠杆潜力上,关注资源的可获得性、可模仿性、可转移性和可替代性;第三,学习,强调通过反复参与连接和杠杆作用的过程,学会吸收和部署复杂的资源,从而使中国跨国企业能够克服外来者劣势(Mathews, 2002,2006;Li, 2007)。LLL理论框架展示了企业,尤其是来自东亚的新兴市场跨国企业如何通过与发达市场跨国企业和关联方建立联系,并利用其自身资源与新资源组合来获得所需的关键资源。LLL理论认为中国跨国企业之所以进行国际化,更多的是受到海外市场战略资源的吸引,这些企业倾向于采用与海外跨国企业结成战略联盟等方式来建立连接关系,继而利用杠杆和学习策略,将在海外市场所获取的资源整合为企业的自身优势,以克服企业资源相对匮乏所带来的掣肘,实现企业在国际市场的快速成长(Ge and Ding, 2008;Mathews, 2017;Ray et al.,2017)。
事实上,无论是发达市场跨国企业还是以中国为代表的新兴市场跨国企业,其在规模和范围上的扩张和国际化都具有OLI优势。但为了在特定市场和技术领域实现对发达市场跨国企业的追赶,仅仅通过微观经济推理是不够的,必须在全球范围内制定自己的战略,而LLL则为中国跨国企业提供了一个战略框架,以适应其作为后来者的需求(见表2.1)(Mathews, 2017)。LLL理论认为中国跨国企业并不完全依靠自己的资源和能力来获取国际市场地位的,而是通过与发达市场跨国企业建立联系,利用其资源(如技术、资产、市场地位等)。LLL的关键在于,它提供了一个战略框架,创建一个轻巧、灵活的网格结构,并利用了全球经济互联的特性(Mathews, 2002;Mathews, 2006)。与传统的OLI推理相比,LLL提供了一种追赶策略,其重点是加速国际化,并试图缩小与发达市场跨国企业之间的差距,因为以中国为代表的新兴市场跨国企业负担不起渐进国际化所需要的资源。企业不是慢慢进入国外市场(一次一个国家,并且承诺水平不断增加),而是很快进入多个且心理距离较远的市场(如表2.1所示)。
表2.1 OLI理论框架和LLL理论框架的比较
资料来源:Mathews(2006)。
CSA-FSA理论框架主要用来分析跨国企业的竞争优势(Rugman, 1981,2006)。这个理论框架表明,成功的跨国企业通常建立在较强的国家特殊优势(如自然资源禀赋、劳动力和文化等)和较强的企业特殊优势(如独特的资源、能力等)相互作用的基础上(Rugman, 1981)。在进行海外投资时,跨国企业往往面临很大的外来者劣势(Zaheer, 1995),特别是在文化、政治、经济和地理条件与母国不同的国家(Ghematwat, 2001)。为了消除这种劣势,跨国企业必须将其企业特殊优势从母国转移到东道国。然而,相比于发达市场跨国企业,Rugman和Nguyen(2014)指出以中国为代表的新兴市场跨国企业尚未开发出无区位束缚的企业特殊优势。通常情况下,跨国企业通过国家特殊优势来开发企业特殊优势,这允许他们利用其本国或区域内的市场。但鉴于这些新兴市场跨国企业没有把其企业特殊优势和东道国的国家特殊优势重新组合起来,开发基于东道国的企业特殊优势(Rugman and Nguyen, 2014),所以他们在东道国的国家响应能力很低。
CSA-FSA的理论框架提出以后,对于以中国为代表的新兴市场跨国企业没有企业特殊优势的观点,国际商务领域的学者从三个方面进行了反驳:第一,以中国为代表的新兴市场跨国企业通过国际市场扩张以获取和吸收来自发达市场跨国企业的先进知识,提高其企业特殊优势(Luo and Tung, 2007;Luo and Tung, 2017)。为了获取这样的知识,以中国为代表的新兴市场跨国企业可以与在本国市场上投资的跨国企业建立关系(Kumaraswamy et al.,2012;Li et al.,2010),还可以直接在发达市场进行投资,通过联盟、收购或绿地投资方式获取先进知识(Li et al.,2012;Luo and Tung, 2007)。第二,以中国为代表的新兴市场跨国企业具有独特的企业特殊优势(如大规模生产能力、低成本优势及在艰巨而动荡的环境中运营的经验),只不过这些企业特殊优势与发达市场跨国企业所强调的无形资产(如品牌或技术)不同(Guillén and García-Canal.,2009;Ramamurti, 2012)。第三,以中国为代表的新兴市场跨国企业之所以缺乏可供转移的企业特殊优势,是因为相比于发达市场跨国企业,其正处于国际化的初级阶段(见表2.2)。随着时间的推移,中国跨国企业可能会累积更多的企业特殊优势,并实现对发达市场跨国企业的追赶(Ramamur, 2018;Ramamurti, 2009)(如表2.2所示)。
表2.2 跨国企业不同发展阶段国家特殊优势和企业特殊优势的变化
续表
资料来源:根据Ramamurti(2009)和Ramamurti(2012)研究整理。
针对新兴市场跨国企业国际化的特点,Luo和Tung(2007)提出了一种被称为“跳板视角”的新观点,认为在面对母国制度和市场制约的情况下,跨国企业将利用国际扩张作为跳板,以获得更多竞争对手所需的关键资源,进而有效地对抗其在国内外的竞争对手。跳板理论认为这些企业以国际市场扩张为跳板来实现:获取企业所需的战略资源以弥补劣势地位;克服后发劣势;在其他国家探索竞争优势和市场机会;规避母国制度限制与市场限制;推动母公司能力升级,以便更好地参与全球市场竞争(Luo and Tung, 2007;Luo and Tung, 2017)。跳板理论是一种全球性的战略,通过激进的战略资产和机会寻求,受益于国外有利的制度来提升企业全球竞争力,并以相对较快的速度赶上成熟和强大的对手(Luo and Tung, 2017)。通过精准定位这种独特的动机,描绘其独特的国际增长轨迹,跳板理论为跨国企业理论的发展提供了简明扼要的案例,已经成为分析中国跨国企业独特参数的重要基础。
跳板理论揭示了以中国为代表的新兴市场跨国企业独特的行为、动机和活动,并为中国跨国企业在全球市场快速追赶对手提供了新的动力、愿景和视野,通过整合内向国际化(如经验、网络、吸收能力和活动等)和外向国际化,探索跨越式的轨迹来体现跳板行为(如图2.2所示)。跳板理论认为,跳板企业倾向于快速国际化,而不是逐步实现国际化,它与由Johanson和Vahlne所代表的国际化过程理论的传统逻辑大相径庭(Johanson and Vahln, 1977,2009)。该理论并不认为企业的扩张过程必然涉及一系列渐进的步骤,也不认为缺乏知识和经验是扩张的重大障碍,它不以“企业需要通过逐渐增加的心理距离来进入和进一步开发新市场”的假设为前提。同时,“跳板视角”强调了战略资产寻求对于母公司能力升级的重要意义,跨国企业可以利用升级后的能力重新进行全球扩张。与折中范式相反(Dunning, 1981,1988;Rugman, 2009),跳板理论也并不认为拥有专有技术等常规所有权优势,是实现全球化的前提,而是侧重于关键能力的获取,以补偿企业的能力空缺。跳板理论意识到内部化的重要性,但它主要强调将外部战略资产转回国内进行内部化。在跳板后的行动中,跨国企业将越来越多地从事内部化和协调,并把母公司作为基地平台,用于整合全球分散的资源。
图2.2 跳板理论:螺旋上升的模型
资料来源:Luo和Tung(2017)。
制度理论被视为战略三脚架的“第三条腿”(如图2.3所示)。制度因素一直被学者作为研究跨国企业的动机和国际化进程的重要变量(Peng, 2006)。企业的战略取决于其自身的制度环境(Scott, 1987,2001),母国和东道国的制度环境已被认定为推动跨国企业国际化的决定性因素之一(Dau, 2012;Tolentino, 2010)。制度包括正式规则和非正式约束,从而勾勒出经济“游戏”的规则(Garud and Ahlstrom, 1997;North, 1990;Peng and Heath, 1996;Scott, 2014)。制度理论既有经济导向(Coase, 1992;North, 1990,1994,2005;Williamson, 1985),也有组织社会导向(DiMaggio and Powell, 1983,1991;Scott, 2014)。两种观点都认为,制度构建了经济互动(North, 1990),并制约了公司战略(Palmer et al.,1993)。制度还通过建立一个促进经济互动、发展的稳定的有利结构来减少不确定性(Acemoglu and Robinson, 2012;Bruton and Ahlstrom, 2003;Garud and Jain, 1996)。由于制度环境影响内部和外部的实践和行为,它也影响企业的创新行为(Barley and Tolbert, 1997;Baumolet al.,2009;Hargadon and Douglas, 2001;Wang et al.,2008)。制度理论研究认为,无论是在母国还是在东道国,企业的战略选择都受到正式规则和非正式文化规范与价值观的影响(North, 1990;Oliver, 1997;Wright et al.,2005)。鉴于来自新兴市场的跨国企业通常受到诸如国家干预之类的制度约束(Deng, 2013),因此,制度理论也被广泛用于以中国为代表的新兴市场跨国企业的对外直接投资研究(Dacin et al.,2002;Yamakawa et al.,2008;Yang et al.,2009)。
图2.3 战略三脚架的第三条腿
资料来源:Peng等(2006)。
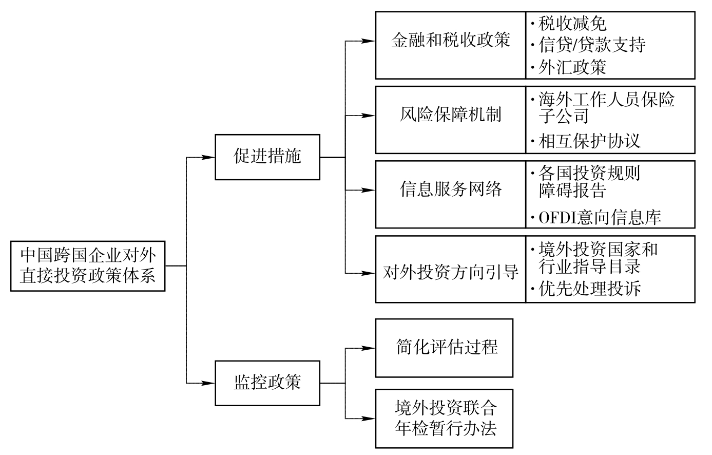
制度理论的研究学者认为,中国跨国企业的母国制度是一把“双刃剑”。一方面,母国政府的支持(如税收减免和融资激励等)推动跨国企业走向全球(Luo et al.,2010),利用中国土地、人口、地理位置和资源的自然禀赋,通过互补的公共投资来加速增长,从而提高中国与外国企业、国家的议价能力。同样在宏观经济层面,政府大量投资于实物、人力和制度资产,以提高中国作为商品和服务生产地的吸引力。在微观经济层面,政府利用工业目标来培育全球关键行业的国家冠军(Buckley et al.,2007,2017)。Buckley等(2007)研究指出,高水平的政府支持,通常以获得原材料和其他投入的特权、低成本资本、补贴和其他利益的形式,帮助中国跨国企业抵消在国外的所有权和位置劣势(Aggarwal and Agmon, 1990)。Luo等(2010)研究指出,母国政府可以为新兴市场跨国企业提供制度支持,包括:第一,提供财政激励措施;第二,提供政治风险保险;第三,通过政府机构协助私营部门进行国际扩张;第四,签署避免双重征税的协议;第五,制定双边和区域条约;第六,安排双边或多边框架以放宽东道国的投资条件;第七,与东道国的政府或立法机构打交道等(如图2.4所示)。Ramamurti(2018)的研究也发现,政府创造的优势可能是研究中国跨国企业的重要变量。另一方面,母国中央和地方层面的监管不确定性提高了规划、执行和管理全球业务的成本(UNCTAD, 2015)。对于一些中国跨国企业,其国有属性进一步增加了与东道国政府之间的潜在冲突(Rugman et al.,2014),使其在东道国可能面临监管障碍(Rugman et al.,2014)。
图2.4 中国现有的对外直接投资政策体制
资料来源:Luo等(2010)。
对于母国制度如何影响以中国为代表的新兴市场跨国企业的国际化进程,学者们提出了两个观点:制度规避和制度套利。制度规避的观点认为,由于母国制度上的缺陷,跨国企业在全球竞争中缺乏竞争优势,从而追求国际化(Kalotay and Sulstarova, 2010;Perez-Batres and Eden, 2008)。新兴市场的特点是制度存在空缺,如政治不稳定和知识产权的保障不健全(Khanna and Palepu, 2010)。因此,在新兴经济体中,母国制度的不完善会抑制企业的内生增长(Buckley et al.,2007;Chari and David, 2012;Hermelo and Vassolo, 2010),甚至会驱使企业逃离限制其发展的母国制度,在发达国家寻求与需求相适应的制度(Witt and Lewin, 2007;Yamakawa et al.,2008)。制度套利的观点认为,新兴市场跨国企业利用对国家制度的了解,进而找出薄弱环节进行套利(Luo and Wang, 2012;Wang et al.,2012a)。Boisot和Meyer(2008)及Cuervo-Cazurra和Genc(2008)认为,新兴市场跨国企业可以利用“制度套利”追求海外的制度机会。新兴市场跨国企业以前在国内遭受的不利条件在海外投资时会变成优势,因为这些企业习惯于在“艰难”的环境条件下运营。其他有关新兴跨国企业进入较弱制度环境的相关研究证明,在制度环境较弱的条件下,新兴市场跨国企业能够与发达跨国企业进行竞争,甚至获得比较优势(Cuervo-Cazurra and Genc, 2008)。
传统的对外直接投资理论认为,企业国际市场拓展主要有三个显著的动机:市场寻求、效率寻求和资源寻求(Dunning, 1977,1993;Buckley, 2007;Makino et al.,2002)。市场寻求型的对外直接投资出于传统的贸易需求,以便进入海外分销网络,加强东道国及其他迅速增长的市场出口;效率寻求型的对外直接投资发生在企业为业务寻找成本较低的海外市场,尤其是在寻找成本较低的劳动力时;资源寻求型的对外直接投资往往是为了获取或保障国内短缺的原材料和能源供应(Dunning, 2001)。由于国际化起步较晚,中国跨国企业国际市场拓展通常具有独特的国际化动机(Child and Rodrigues, 2005;Elango and Pattnaik, 2007;Lattemann et al.,2012)。Moghaddam(2014)采用价值链理论框架对国际扩张动机进行六类修改:①客户市场寻求;②自然资源寻求;③上下游知识寻求;④效率寻求;⑤全球价值整合寻求;⑥地缘政治影响寻求。Luo和Tung(2017)研究指出,中国跨国企业的国际市场主要遵循双重路径,投资于发达国家以进行战略资产寻求,投资于其他新兴市场或欠发达地区则主要是为了寻求市场和资源(Gubbi and Elango, 2016;Luo and Bu, 2018)。Alon等(2012)从国家层面、产业层面和企业层面对中国跨国企业国际化的动因进行了系统的归类(如图2.5所示)。
图2.5 中国跨国企业国际化动因和动机
资料来源:Alon等(2012)。
在对中国跨国企业国际市场拓展动机的研究中,战略资产寻求是中国跨国企业国际市场拓展最重要的动机之一,通过对外直接投资来收购战略资产,弥补其竞争劣势并克服后发劣势(Guillén and García‐Canal, 2009)。Buckley(2007)的研究发现,由于资本市场不完善,中国企业在对外投资时偏向于自然资源寻求和战略资产寻求;Gubbi和Elango(2016)的研究也发现,寻求关键性的战略资产是新兴市场跨国企业在海外市场收购的核心动机。Kotabe和Kothari(2016)通过对中国与印度跨国企业进行历史分析,采用归纳法,认为中国跨国企业的海外扩张主要由资产追求(获取并吸收资源来建立优势)和机会寻求(寻找海外利基市场,进入发达市场跨国企业尚未开发的市场)的动机驱动(Kothari et al.,2013);Luo和Bu(2018)研究指出,以中国为代表的新兴市场跨国企业寻求的战略资产可能包括技术、研发设施、品牌、人力资源、专业管理知识和自然资源,以提高研发技能,加强创新,并促进能力升级,这些都是增强企业竞争力的必要条件(Luo and Tung, 2017;Forbes, 2016)。
与国际商务经典的OLI理论和国际化过程理论大相径庭的是(Dunning, 1998;Johanson and Vahlne, 2009),中国跨国企业并没有将缺乏知识和经验作为其国际扩张的重大障碍,也未通过逐渐增加心理距离来开发和进入新市场,其国际化进程并没有按照传统国际化理论所预测的步骤进行(Luo and Tung, 2018),而是呈现出加速、非线性的向上螺旋轨迹,以弥补在国际市场的后发劣势。通过文献梳理,我们发现,相比于发达市场跨国企业,中国跨国企业国际市场拓展的差异性特征主要表现在四个方面:激进性、冒险性、复合性和适应性。
第一,激进性。已有研究表明,以中国为代表的新兴市场跨国企业的国际化进程要比发达市场跨国企业快得多(Guilln and Garca-Canal, 2009;Mathews, 2006;Ramamurti, 2012),其区位选择往往也不同于传统模式,而且由于投资规模和目的的多样化,中国跨国企业大多偏向激进战略(Cui and Jiang, 2009;Li, 2010;Morck et al.,2008;Ramasamy et al.,2012)。Luo和Zhang(2016)的研究指出,以中国为代表的新兴市场跨国企业国际化进程是一个加速的、非线性的向上螺旋轨迹,而且国际化速度非常快,不一定按照传统理论所预测的步骤进行(Johnson and Vahlne, 1977),在试图摆脱后来者的劣势时更加激进。Madhok和Keyhani(2012)的研究也表明,以中国为代表的新兴市场跨国企业,在国际化范围和国际化手段方面制定了不同的策略,尽管其缺乏垄断优势,但在早期国际扩张时却表现出激进性,以赶上发达市场跨国企业的国际化进程(Luo and Tung, 2007,2018)。
第二,冒险性。相对于传统的跨国企业,中国跨国企业在通过国际化行动追求具有全球竞争力的战略资产和能力时,被发现通过利用涉及高度承诺和高风险的进入模式(如收购)来加速国际扩张(Liu and Buck, 2009;Rui and Yip, 2008;Satta et al.,2014),以弥补自身的竞争劣势并减少制度约束(Cazurra and Ramamurti, 2014;Guillén and García‐Canal, 2009)。Buckley等(2007)的研究指出,最令人惊讶的发现是中国企业似乎更喜欢政治风险高的东道国,可见中国对外直接投资是被政治风险所吸引,而不是被政治风险所吓倒。Holburn和Zelner(2010)进一步证实了这种观点,他们发现来自政治风险高的国家的跨国企业倾向投资于具有高政治风险的东道国。Lyles等(2014)发现,中国跨国企业偏好采取更冒险的方法,使中国的对外直接投资可能被认为是一种实验性的学习形式。Luo和Bu(2018)对来自中国的200个跨国企业进行分析认为,如果中国跨国企业具有更高水平的战略资产寻求意图,更有可能进行冒险活动。Cuervo-Cazurra和Ramamur(2014)的研究也指出,对于以中国为代表的新兴市场跨国企业而言,冒险尤为重要,因为它已被视为一个选择窗口,可让中国跨国企业获得关键的战略资产和隐性知识并发掘新兴机会。
第三,复合性。在缺乏传统跨国企业所强调的资源优势的情况下,中国跨国企业能够在不同情境下创造性地复合分散的外部资源,并提供价值增值(Kotabe and Kothari, 2016)。复合性意味着中国跨国企业具有能够创造性地复合所有可利用的内外部资源(包括从全球开放市场所购买的资源)的能力,创造令人印象深刻的性价比,满足对成本敏感的大众消费者的需求(Luo and Tung, 2017)。Luo和Child(2015)针对中国跨国企业国际化行为提出复合式理论观点,认为拥有普通资源的企业可以通过创造性地复合企业拥有或购买的开放和通用资源,并以创造性和快速适应市场需求的方式将它们整合在一起,以创造迅速的市场反应、提供性价比优越并加强以客户为中心的服务(Luo and Child, 2015;Luo and Bu, 2017)。随着全球市场开放程度的加大及知识边界的打破,通过创造性复合所形成的配合能力为中国跨国企业国际市场追赶提供了机会(许晖和单宇,2019)。
第四,适应性。适应性已被广泛用于表示企业应对动态竞争环境以获取机会和抵御威胁的能力(Grewal and Tansuhaj, 2001)。适应性使企业能够主动管理,利用不确定性和快速发展的机会和威胁,同时对其面临的国家和国际环境作出积极反应(Evans, 1991;Kogut and Kulatilaka, 1994)。Luo和Tung(2017)的研究指出,中国跨国企业能够利用其适应能力进行进攻和防守。在进攻方面,通过灵活性创造能动性,捕捉海内外市场快速发展的机会。在防守方面,通过灵活性防范不确定的环境及市场外部性,如监管变化、政治和法律不确定性及市场动荡。适应性部分归因于中国跨国企业通过在国内市场所积累的经验,来应对不确定性、复杂性和不可预测性,企业在这种可变条件下变得更加敏捷(Cuervo-Cazurra and Genc, 2008)。相关文献表明,中国跨国企业处理低资源集聚和高度制度复杂性方面的经验促进了其国际适应性(Yiu, 2007),使其能够在制度薄弱和市场失灵的环境下将制度劣势转化为优势(Bhaumiket al.,2010;Bhaumik and Driffield, 2011)。
组织学习理论认为,尽管全球市场开放性的增强使知识边界新兴市场被逐渐打破,为新兴市场跨国企业提供了追赶的机会,但鉴于知识的内隐性特征,跨国企业必须具备高度的学习能力,才能对所获取的知识进行有效搜索和吸收(Chesbrough et al.,2014)。Luo和Zhang(2016)的研究指出,虽然中国跨国企业采用跳板的发展方式,但是仍然是学习型组织。作为全球市场的后发者,中国跨国企业通过采用“正确定位、快速行动和快速学习”等方式,成功进入心理距离遥远的市场,以加快国际化步伐,实现快速追赶(Fang et al.,2017;阎海峰等,2010)。现有研究多聚焦于欧美等发达市场跨国企业学习机制的探讨,如渐进式学习、直接学习等。但对于中国跨国企业而言,其国际市场进入方式往往比传统的跨国企业更激进,这使其在国际市场扩展过程中的学习行为无法按照发达市场跨国企业的知识架构展开。现有研究对于中国跨国企业在国际市场拓展过程中的学习行为主要从知识搜索、知识转移和知识整合三个方面进行探讨。
跨国企业的关键竞争力来源涉及在全球范围内获取和利用知识(Cantwell and Mudambi, 2005,2011;Doz et al.,2001;Hansen and Løvås, 2004;Ramamurti and Williamson, 2019)。具体来说,随着全球各行业的竞争日益加剧,跨国企业可以通过分散在全球运营网络中的技能和知识来提升企业竞争力。现有研究发现,中国跨国企业在国际化过程中,通常采用在海外市场建立子公司、与海外利益相关主体结成战略联盟、收购发达市场的竞争对手等方式,具有明显的知识搜索倾向(Luo and Tung, 2007;Makino、Lau and Yeh, 2002;Mathews, 2002、2006;Rugman, 2009;唐宜红等,2019)。尤其是当中国跨国企业缺乏国际市场扩张所需的优势资源时(Mathews, 2002;Ramamurti and Singh, 2009),知识搜索动机会更加明显。因为这种相对匮乏的资源状态所带来的劣势会推动中国跨国企业通过国际化搜索企业所需的知识资源,并提升在国际市场的竞争力,以实现快速追赶(Li, 2010;Mathews, 2006;Narula, 2012)。因此,知识搜索情境的对外直接投资也被认为是中国跨国企业独特的所有权特征(Dunning, 2006;Hennart, 2012;Ramamurti, 2009;Rugman, 2009)。
March(1991)认为,进行知识探索的能力是新产品创新的必要条件,而知识的互补性为知识探索活动提供了潜在的机会。中国跨国企业通过知识搜索从海外获取知识,对本国所欠缺的知识进行补充,建立专业知识,促进知识的重组和交叉(Nieto and Rodrigues, 2011,Leiponen and Helfat, 2011),并允许企业通过使用资本和投入创造更多的价值,从而提高生产率(Todo and Shimizutani, 2008;Griffith et al.,2006)。Ramamurti和Williamson(2018)研究指出,中国跨国企业可以识别出明显的知识差距(企业当前能力水平与参与国际市场竞争博弈所需能力水平之间的差异),如果不能在国际市场拓展的过程中及时弥补知识差距,就无法与发达市场跨国企业进行竞争,甚至没有机会生存(见图2.6)。Kedia等(2012)指出,中国跨国企业作为后发者,在很大程度上依赖于通过对外直接投资在本国以外寻求知识,而这种寻求知识的对外直接投资不是基于传统的对外直接投资的资产开发模式,而是侧重于资产增值,通过知识搜索增加中国跨国企业在母国的知识存量,并提高母公司创造价值的能力(Todo and Shimizutani, 2008;Griffith et al. 2006;Driffield et al.,2007;Criscuolo, 2009;Belderbos et al.,2013)。Fang(2012)的研究也指出,在新兴经济体中,企业利用战略联盟来搜索和学习伙伴的知识,特别是当合作伙伴拥有互补的知识时,能够增强其创新能力。
图2.6 发达市场跨国企业与新兴市场跨国企业对比
资料来源:Ramamurti和Williamson(2018)。
管理跨国企业的核心挑战是通过推动整个组织的知识流动来促进全球学习(Gupta and Govindarajan, 2000;Monteiro et al.,2008)。基于知识的观点,跨国企业可以被看作是网络化组织,知识分散在全球各个子公司构成的网络中,通过网络内知识的转移与重组(Ghoshal. and Bartlett, 1990;Gupta and Govindarajan, 1991;Hedlund, 1994;Hymer, 1960;杨志勇和王永贵,2016),为实现总体目标服务(Almeida, 1996;Almeida and Phene, 2004;Cantwell and Mudambi, 2005,2011;Song and Shin, 2008)。企业开发的知识库是其竞争优势的主要来源,企业知识在网络结构中转移的效率可以决定企业与对手竞争时能否成功(Gupta and Govindarajan, 2000;Kogut, 2000;Kogut and Zander, 1992;Kostova, 1999)。随着知识来源越来越分散,跨国企业如何通过在国外建立子公司和分支机构,与客户、竞争对手、大学和公共研发机构组建新的联盟(Oxley and Sampson, 2004;李欠强等,2019),实现生产、研发所需知识的有效转移,成为企业竞争优势形成的关键(Almeida, 1996;Hansen and Løvås, 2004;von Zedtwitz and Gassman, 2002;王永贵和王娜,2019)。
对于发达市场跨国企业而言,母公司在全球网络中起到协调者的角色,是网络内知识资源的核心枢纽,其知识转移主要是通过“教学”的形式由总部向海外子公司流动(Belderbos et al.,2015),目的是提升子公司在国际市场运营过程中解决问题的能力(Mudambi and Navarra, 2004)。但对于中国跨国企业而言,由于在国际研发、国际市场拓展及国际企业管理的经验不足(Wu et al.,2016),在网络内部处于劣势地位。为了克服这种劣势地位,中国跨国企业通常强调在网络中激发海外子公司的重要作用,以从东道国知识溢出效应中受益(García-García et al.,2017;Wu et al.,2016)。这些知识从中国跨国企业的海外子公司向母公司流转,以便实现对领先的发达市场跨国企业的追赶(Nair, 2015)。
知识的有效获取及海外知识和母国知识的互补性取决于母公司的整合能力(Cohen and Levinthal, 1989;1990;Penner Hahn and Shaver, 2005),以评估、吸收和整合从海外转移回来的相关知识。同时,逆向知识转移到母国进行有效吸收,需要跨国企业母公司具备足够的整合能力(Cohen and Levinthal, 1989;1990;Penner-Hahn and Shaver, 2005;阎海峰和程鹏,2009)。知识的整合不仅仅是聚合存在于多个来源的外部知识,更是一个不连续的过程,它需要在知识来源之间进行协调,以促进其相互作用。在整合过程中,企业在综合知识之间创造了互补效应和协同效应,在学习中融入新的知识来源并在它们之间建立桥梁(Cuervo-Cazurra and Rui, 2017;Rui, 2016)。国际市场拓展过程中,中国跨国企业在知识整合能力的提升,有助于弥补复杂知识的有限可用的不足,为企业提供现成的知识,以克服关键知识资源约束的掣肘(许晖和单宇,2019;蔡灵莎,2020)。
在发达市场跨国企业中,完善的知识和技术整合机制有助于外部知识的吸收(Khanna and Palepu, 2010;Zhao, 2006)。但对于中国跨国企业知识整合能力,理论界却存在一定的分歧。一方面,一些学者认为知识的缺失使中国跨国企业在知识整合过程中更为灵活,可以帮助其更广泛地搜索各个地点的知识,通过灵活的知识配置,以新颖的方式实现所获取知识与现有知识的有机结合(McGaughey, 2002)。Luo和Tung(2017)的研究也指出,中国跨国企业竞争力的提高,不仅要利用有限的竞争优势(如成本优势、速度优势和大规模制造优势),还需要将新收购的战略资产和有价值的知识转移到国内市场价值链体系中(Luo and Tung, 2007)。这一战略取得成功的关键在于中国跨国企业有能力整合国内外价值链活动,这种连接简化了跨国企业的全球和垂直价值链活动的整合,进一步提升了其利用所获得的全球资源和母国资源的双重优势。另一方面,也有研究指出,中国跨国企业缺乏知识整合能力方面的天赋,其所面临的一个特别的挑战是将从海外获得的知识资源在国内进行转移、传播和整合的技能很弱(Meyer and Peng, 2016;Demirbag et al.,2009)。在某些情况下,整合能力的缺失使中国跨国企业放弃立即整合,留下新收购的外国企业或单位,使其自主经营一段时间,然后转移一些以母国为中心的关键资源。