



杨国安认为,打造组织能力需要三根支柱:员工能力、员工思维模式和员工治理方式。“杨三角”中的三根支柱是有顺序之别的,第一根必须是员工能力,即员工必须具备相关的能力或潜在技能,在找到具备所要求的能力的员工后,就需要第二根支柱——员工思维模式发挥作用了。员工有能力并且也有意愿之后,接下来就是搭平台。在这个环节,企业必须考虑如何设计组织架构、如何授权以充分整合资源、流程及系统等问题。即会不会、愿不愿意、允不允许三个方向的问题。
图4-1 组织能力“杨三角”
员工能力表示的是员工能否胜任这份工作,如果员工不能胜任怎么办?人力资源工作者就需要通过培训、传帮带、领导力等工作让员工继续能胜任。
●需要怎样的人才?需要具备什么能力和特质?——胜任力模型
●公司目前是否有这样的人才储备?主要差距在哪里?——盘点。
●员工能力培养的工具有领导/员工能力模型、人才盘点、人员调动、培训课程、网络学习、观摩学习、测评中心等。
员工思维维度表示一种群体思维,也就是价值观,指的是员工真正关心、追求的重要的事情,人力资源工作者会采取问卷调研法和访谈法,去了解员工是否愿意为这份工作付出,解决的是员工愿不愿意的问题。
●什么是主管/员工需具备的思维模式和价值观?——真正关心的、追求的、重视的事情
●如何建立和落实这些思维模式和价值观?——工具
员工思维培养的工具有高阶主管行为、决策、要求;平衡记分卡;KPI设定;新绩效标准;客户满意度调查;变动性工资;激励计划/季奖金;股票选择权;末位淘汰等。这也能考察员工的思维跟公司是不是在一个频道上,究竟愿不愿意付出。比如,当员工对年终奖等不满意时,能反映员工内在思维的一些变化,因此能够了解到一些真实的问题。
员工治理表示的是这份工作允不允许的事情,就像企业的很多规章制度、集权分权、权责、业务流程等,员工治理主要考察的是组织硬性、刚性层面的东西。
●支持战略的组织架构;
●集权和分权以整合资源;
●关键业务流程的标准化和简洁化;
●建立支持战略的信息系统和沟通交流渠道。
员工治理的工具有流程再造、跨部门合作、项目管理、重要客户管理、组织重组、组织扁平化、授权、学习型组织、客户导向组织、矩阵式管理等。
可以从这三个层面中挑选一到两个来组成组织诊断模型,给自己的企业建一个模型,如员工能力选择胜任力模型,员工思维选择平衡计分卡,员工治理选择流程再造,那么这个三个工具就代表组织诊断的模型了,就可以实践了。
麦肯锡管理顾问公司所采用的7S组织模型则定义了7个要素,包括战略、结构、系统、人员、风格、技能和共同价值观。组织所拥有的、作为一个整体区别与个体所具备的能力。一些公司使用普通人却表现出超常的整体技能。
图4-2 麦肯锡7S模型
以在竞争中赢得可维持的优势为目标的一整套的一致行动方案。
什么是正确和理想的想法(在公司或个人的行为中体现),这些想法在组织中具有代表性并为组织中大多数成员所共有。
组织所拥有的、作为一个整体区别于个体所具备的能力。一些公司使用普通人却表现出超常的整体技能。
组织的员工:要依据公司的整体统计观念来考虑,而不是单独的个性。
经理们集体所表现的办事方式(与时间的使用、关注点、象征性的行动有关)。
组织结构图及相关部件:显示了谁是谁的上司及工作是怎样既被分解又被整合的。
贯穿于每日行事的流程及程序的科学性。
以员工为核心的,战略、技能和价值观在一个方向,和左侧的三个模块、右侧的四个模块是相互作用影响的。所以,把整个的组织诊断分为七个模块去诊断。
那组织的风格表示什么呢,有可能是系统的经济单元,需以未来公司整体的挂念来考虑。所以在诊断的时候要先识别风格,再进行结构化诊断。责任分工、上下级关系、职能的交叉和推诿,这些就是结构化诊断。系统性,表示运营的科学性和合理性,这是系统里面最重要的核心。员工层面都是群体思维层面,麦肯锡的员工也是这样,关键在于群体的关注点和规定的行为行动是否一致。对战略的诊断,也是对组织的一种考验。组织与战略之间是否匹配,如果匹配,企业是能长足发展的,如果不匹配,战略就无法实现。技能是战术层面,指的是能否正确地做一些事情。价值观,是指有没有动机,冰山模型最下面就是动机,一个人没有动机,或动机有偏差,是很难去发展的,如果每个人的动机都是以自我为主,那么集体的利益就会受到损失,价值观是整个麦肯锡7S诊断模型的最后一个方面。这七大模块会涉及不同的问卷和不同的访谈模式,用这七个模块去框定对标企业,对标企业在这个框架中也能够形成诊断分数,和被诊断的企业进行对比,分数的差距就代表了一种诊断的结论和结果。
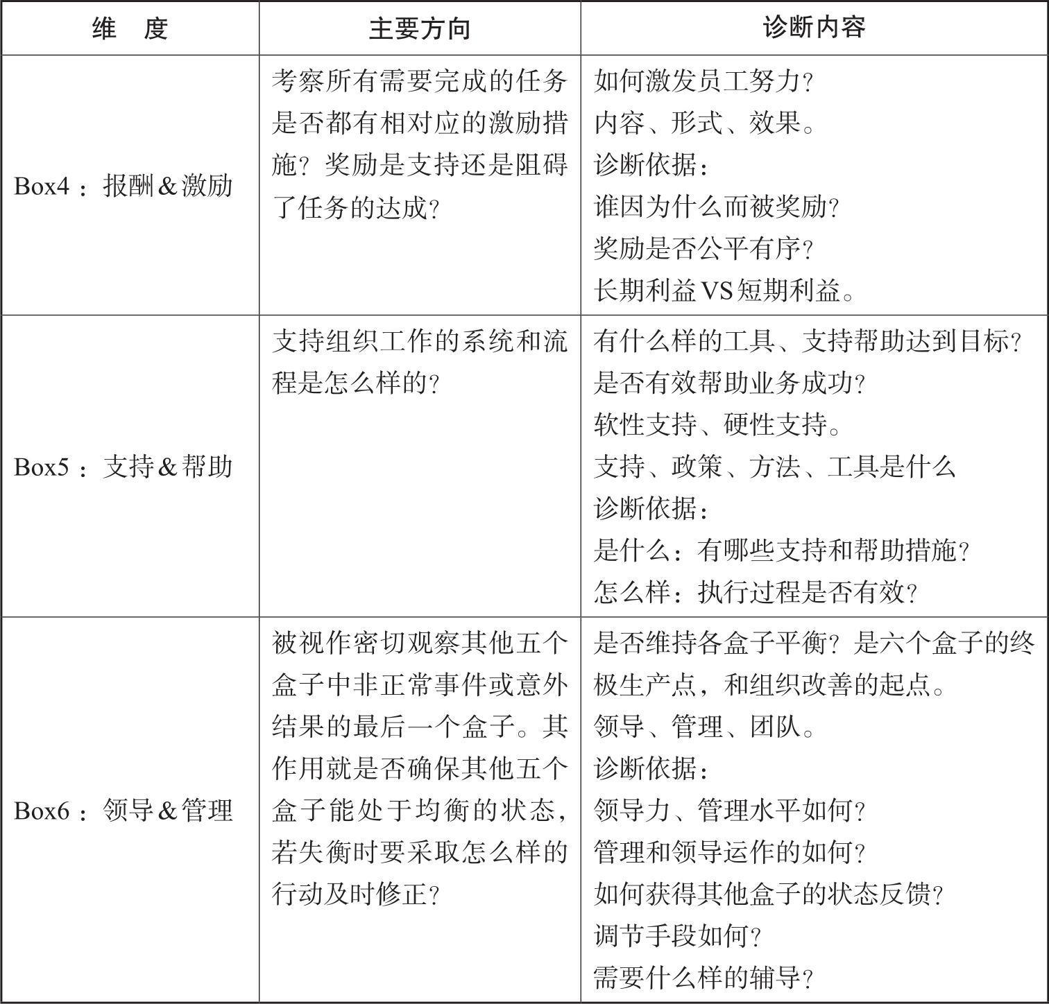
六个盒子也叫韦斯伯德的六盒模型,是1970年创立的经典组织诊断工具。支付宝团队在2010年引入这个工具,2013年广泛应用到天猫、阿里云、菜鸟等团队。在阿里巴巴内部,六个盒子在组织内部视角、不断检视业务实现过程发挥着至关重要的作用。
六个盒子分属六个维度,分别是“使命目标、结构组织、关系流程、报酬激励、支持帮助、领导管理”。其实六个盒子也不是那么特别,在整个组织职能诊断里面是比较普通的一个,它的独特性在于阿里巴巴单独提出来以后去诊断非常有效果,由于阿里巴巴影响力比较大,所以它的工具推广到整个管理学界。很多企业都是这样,自己建模型的时候,如IBM的业务诊断模型,还有华为的一些模型,由于它的企业非常受用,也推动下来。六个盒子,是从目标开始的,是目标管理的一个方向,后续能讲到从目标开始的是组织有效性诊断,组织有效性诊断是在目标开始之后,去影响组织架构以及流程,然后影响激励,影响领导和风格和管理,继而影响到支持和帮助,最后影响到环境。接着说六个盒子,它的第一个盒子就是目标。
阿里使用六个盒子,说明阿里非常重视目标的实现,非常重视企业的有效性。这是他们整体输出的,一看那六个盒子就看到他们的价值观了。回到自己的企业里头,企业的目标是不是一定很重要?很重要的话,可以用六个盒子的诊断模型去套用。如果更强调的是一种良好的机能,可以把结构放在最上面,用结构来诊断整个事情。
大型企业都是要层级制,那么,层级的规范性,也就是结构的完整性这个模块是非常重要的,把它们放在最上面,来牵引其他模块去建模,然后再去诊断,这就是一个典型的组织诊断模型。
图4-3 六个盒子
表4-1 六个盒子诊断内容
续表
组织健康问卷主要是考量组织健康的稳健三大要素而进行设计的。
效率低:主要表现为后台支持(如特价申请)、技术服务(如问题解决、样品试制)、投诉处理(如快速反应、承诺与供应商服务)等方面的问题。
断货与配送:经常断货,由此影响销售额达20%(机制问题:承担责任的分配不合理);配送成本高、配送效率低。
职能部门官僚化:职能部门缺少服务意识,多为监督、考核与管理,缺少服务、支持与系统总结。
价格问题:偏离市场竞争的要求,市场开拓压力大,特价审批流程烦琐。
品种问题:新品推出慢,现有产品虽被市场接纳,但差异性小,价格透明;新品推出不利,常常表现为:有样品,无货品,有样品,无价格,有价格,无订货;品种少,无法满足一站式购齐,无法充分挖掘客户价值,自行外购审批太繁杂。
渠道冲突:缺少分销商管理的基本政策与策略指导,面临渠道间冲突。
一个好的问卷设计必须要考虑三大因素。第一就是呈现因素。指调查的基本情况,发了多少问卷能呈现的数据。数据呈现方面,基本有五个图形能够表示:柱状图,折线图、饼图、条形图和散点图,这是最主要的呈现数据的模式。如果说发了一个问卷,没有呈现过多的数据,没有形成一些共性的东西,表现为得分比较均匀,如设置了非开放性问题,选择题比较均匀,那说明这个问卷不是很成功。问卷设计的时候一定要有导向性,如如果重视目标,就把目标指标、衡量指标的细指标都尽可能阐述详细,从而能够真正挖掘一些样本的分布状况,这是第一点呈现的要素。
第二要因素是综合得分。组织健康问卷组织诊断的过程中要统计出一个分数,即使有很多维度。比如,组织体制治理,企业得了31分,是跟谁对比?一定是跟对标企业用同样的组织健康问卷去诊断,如果没有条件,就需要自评。可以半年做一次组织诊断,半年之后再去评比,每次评估不要更换工具甚至权重,评几次之后再去优化,这样就是一个非常大的优化性参考。
组织诊断不是一次就完成了,很多人觉得拿一套问卷三天组织诊断就出来了。组织诊断最重要的一个问题就是数据性,如果第一个要素里面数据很多,第二个环节就是数据的沉淀。这次诊断完之后把数据积累下来,等到下一次诊断开始的时候,再进行对比,经过两次到三次的对比,才能真正地看出组织中内在的问题。在组织诊断过程中,也可以花将近一年的时间来评,如一年可以做两次组织诊断,三次也可以。将每次的诊断数据对比之后,这一年组织问题才能够真正呈现出来。
第三要素是结论因素。组织健康问卷一定要有结论,在设计组织健康问卷的时候,最终要出现这三个要素。还有一个方式是在这三个要素从后向前进行推导,得出问卷题目。问卷做几次的筛选和更改,人力资源部可以组织自己的人先评估一次,尝试差异性的大小,然后再去推广。推广的时候还有很多保守的情况,先尝试中型的一个团队,一二百人的一个团队,一般都是选综合岗位比较多的团队去测试,如用技术岗去测试的话,不具备一种普遍性,它可能是单一的一种技能性团队,对于整个的问卷的结果会产生较大的偏差和影响。所以应先找一个综合性团队去测试之后,再去推广整个的集团公司。
表4-2 某组织健康问卷综合得分示意
访谈是调研和分析的基本技能,访问者通过与被访者面对面的谈话,有效避免了问卷等其他研究方法的弊端,有利于深入了解被访者的真实想法。
组织诊断第三个方法就是访谈法,一般与问卷法和访谈法相辅相成,基本就是互为佐证,问卷是提取一些客观数据,访谈法是提取一些主观的想法和思维,两个相辅相成,更具备客观性。访谈法实施过程也非常简单,关键在于两点,第一是访谈准备的提纲要有一个系统化的思路和思维。提纲设计得好一些,可以提前发给访谈者,使其做好心理准备。第二是访谈总结要抽取访谈中的关键信息。
同时,几个访谈人员的提纲设计要形成联动,同样一个问题可以问不同的人,由他人去佐证,使这个问题或事件更完整地展现出来。受访者也许会说一些谎话,有的是一些善意的谎言,访谈过程中要抛开这些谎言类的表述,去寻找真实、客观存在的问题,这也是总结访谈的难点所在。
访谈的提纲一般分为高层、中层和基层,这个在不同的企业里,分的方式也是不同的,有的问卷还会分为更高层、更高级五项,有的问卷会按照专业序列分类,技术人员的怎么问,财务人员的怎么问,根据不同方向提问再进行交叉,财务的高层和技术的高层问的也不一样,这是比较复杂的设计访谈提纲的方法。
最基础的设计就是高中低,三个层级访谈肯定不一样。对高层的访谈更注重企业的全局性和战略性问题。企业中可能一个高管管好几个部门,要看他在部门之间是如何搭配,如何互助,最后如何形成合力。可以问一些战略性问题,如这几个部门要往哪个方向发展,目的就是了解高层人员对整个业务层面的了解程度和对企业发展的思考,这也是促进高层人员思考的一个过程。
对中层的访谈,更多涉及所在部门的状况、管理中的问题以及对组织内部管理机制流程的看法和意见。因为他们作为中层,具有上传下达以及统领整个部门的职责,是专业上的第一负责人,在这种情况下看的就是局部的力量,局部的问题,主要在于部门和部门之间的沟通协调以及工作流程处理上,一般情况下都会在这几个方面出现漏洞,所以说在访谈中的时候,要去了解他们的管理风格与合作态度,了解中层需要更深入一些。
做组织诊断最终的目的还是要做组织设计,做完组织设计才是项目的成功,项目成功就是中层能够接受变革,因为组织设计基本都面向中层高层,高层的人数有限,中层相对来说是中流砥柱,变化的比较多,所以说中层的反应尤为重要。
对于基层的访谈需要更注重他们的评价和感受,作为一个较小企业中较小的一员,他们能感受到整个企业的氛围,觉察到企业中那些细根末节的环节,同时因为他们都在一线岗位工作,接触客户,接触供应商,接触合作方等,对他们提出的工作优化建议,可以进行相应的放大,这是非常好的思路,并不是说对基层的访谈就要简单一些,毕竟来自基层的意见还是非常中肯的。
标杆企业借鉴法是指在不断寻找和研究同行一流公司的最佳实践,以此为基准与本企业进行比较、分析、判断,从而使本企业得到不断改进,进入赶超一流公司创造优秀业绩的良性循环过程。其核心是向业内或业外的最优企业学习。通过学习,企业重新思考和改进经营实践,创造自己的最佳实践,这实际上是模仿创新的过程。
可以去对标他们,但不要完全的对标。这个借鉴一定是几个点,不要全部借鉴。很多人说要做阿里巴巴,但不可能去复制一个一模一样的阿里巴巴出来。每个企业都有自己的特点,而这个特点只能去借鉴。但这种借鉴并非一成不变的,如电商一定要参考淘宝,就不对了,还有很多很多企业,包括非同行业的都要去参考,现在年代是跨界的,很多互联网公司根本就没有参考的。
顶尖的互联网公司并不具备普遍性的参考意义,只能去参考过往的一些行业的,如传统行业的经验,有些传统行业的某些经验能够运用到互联网上。所以说这个标杆企业经验法一般不用一个标杆,而是多个标杆,一个企业可以参考10多个企业,甚至20多个企业,把这些企业的优点去整合放大,想象20多个企业的20个优点,如果都能融入自身,力量会多强大。