购买
下载掌阅APP,畅读海量书库
立即打开
畅读海量书库
扫码下载掌阅APP

1.3 本报告的数据

1.3.1 本报告数据来源概述

本报告所有的资料信息均通过公开信息渠道获得,数据来源主要有:

(1)统计年鉴数据,包括《中国统计年鉴》(历年版),《中国贸易外经统计年鉴》(历年版),《中国城市统计年鉴》(历年版),《中国区域经济统计年鉴》(历年版),《中国住户调查年鉴》(历年版)。

(2)国家各级政府部门及其附属部门的官方数据和信息,包括国家商务部、国家统计局、各省市政府和统计局等政府权威部门发布的信息、动态、数据和统计资料,以及中国经济网(中经网)统计数据库、国研网统计数据库、Wind数据库、上海证券交易所、深圳证券交易所等权威网站发布的数据和统计资料。

(3)行业协会数据和信息,包括中国商业联合会、中国连锁经营协会、中国物流与采购联合会、中国百货商业协会、中国商业经济学会、中国流通三十人论坛(G30)等国内权威行业协会和社会组织发布的官方信息、动态和数据。

(4)企业官方数据和信息,包括中国零售业代表性企业在其官方网站公布的有关该企业的基本情况介绍和经营动向等信息,零售业中上市公司在交易所指定官方网站和社会媒体发布的年度、半年度、季度报告等信息与数据。

(5)新闻媒体和专业网站信息,包括国内外多种新闻媒体的新闻报道和相关资讯信息,以及联商网、超商网、第一零售网、零售网等行业专业资讯网站信息。

(6)国外数据,包括海外主要国家的官方统计数据(以该国统计局数据为主),海外大型零售公司的官方网站信息和年报数据,美国 STORES 杂志发布的零售业250强数据,等等。

关于以上数据来源所采集的数据涉及的年限情况,具体说明如下:

(1)关于国家统计局的统计公报和其他月度、季度数据:国家统计局每年初发布全国统计公报,各省、市统计局相应发布本级统计公报,因此本报告中所有涉及此类统计公报的数据,都是截至2018年底的数据;国家统计局口径按月、季度公布诸如GDP、CPI、货币、类别商品销售额等月度、季度数据,因此本报告中所有涉及此类月度、季度的数据,也都是截至2018年底的数据。

(2)关于国家统计局口径的统计年鉴数据:由于国家统计局年鉴发布的时间限制,即大部分统计年鉴是在每年的8—11月发布,其中数据均是上一年度的数据,而非本年数据,因此本报告各章节中所有涉及统计年鉴的数据,都是截至2017年底的数据。

(3)国内其他数据,包括代表性企业官方信息数据、上市公司信息数据、行业协会信息数据、新闻媒体和专业网站资讯数据等,是随时更新的数据,因此本报告中所有涉及此类的信息和数据,也都是截至2018年底的信息和数据。

(4)国外数据,涉及不同国家会计结算年度问题,上市公司的财务数据一般是上一年度的数据,即截至2017—2018财年;宏观统计数据涉及该国统计制度和数据发布时间问题,基本是2017—2018年的数据;企业资讯是2018年企业官方公布的资讯信息和数据。

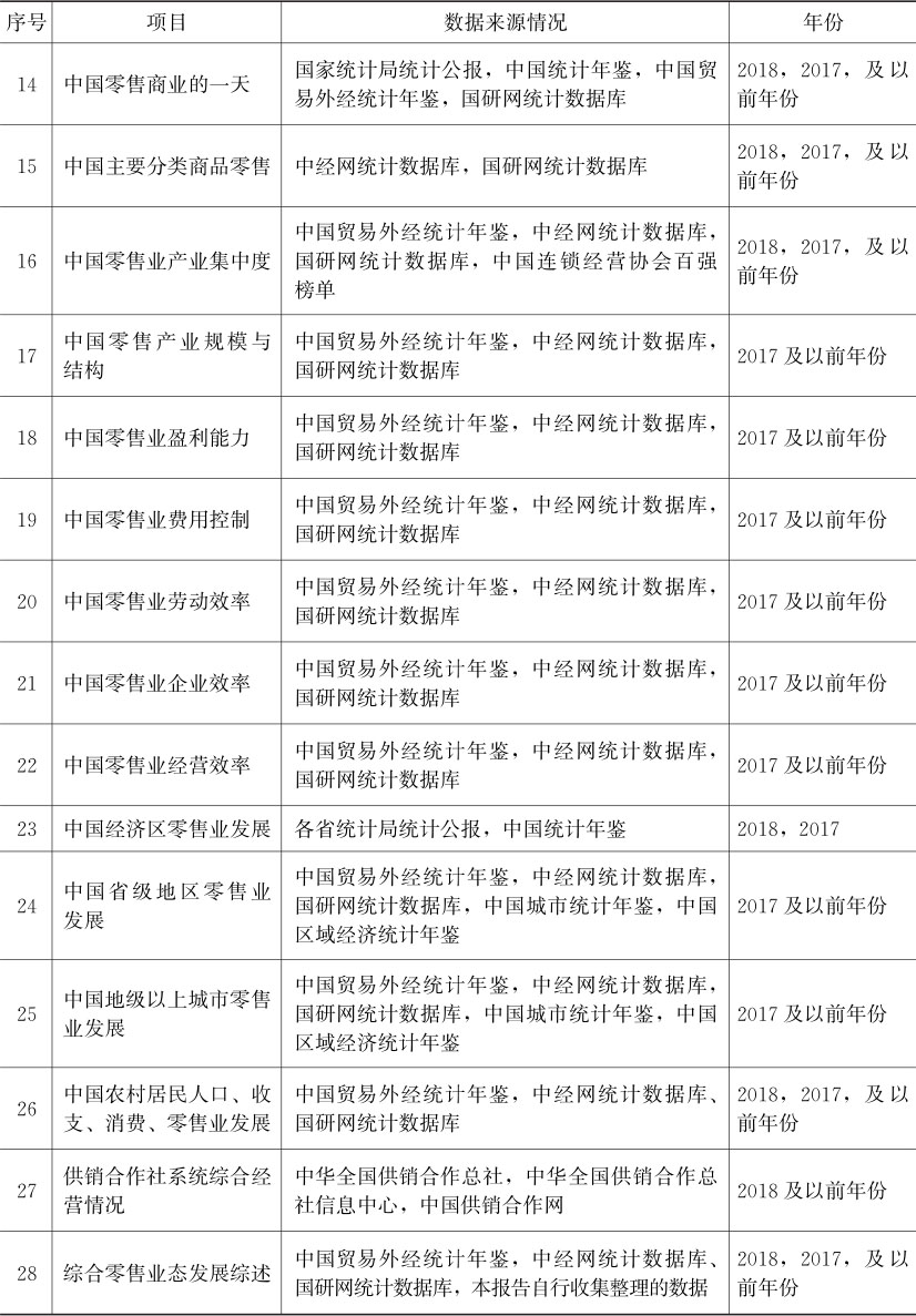
1.3.2 具体各部分的数据来源

本报告各章节所用到的统计数据,以及本报告撰写小组自行收集整理的数据,具体数据来源、年份、性质等如表1-1所示。

表1-1 本报告数据来源一览

picture

续前表

picture

续前表 pm7CPOWkEYyOjLhsIsV27cNW/ai+f6ljp8eFh7yP3Huo+EPf5SoQhA8DFbKq3yG1

picture
点击中间区域
呼出菜单
上一章
目录
下一章
×