



园林美源于自然,是自然美的再现,与艺术美和生活美高度统一在一起。园林艺术是一种把功能与科学相结合的艺术,是有生命的、融多种艺术于一体的综合艺术。
园林植物是园林空间弹性最强的部分,可以按人们的审美、观景需要灵活布局,或此密彼疏,或此高彼低,或此花彼树等,构成园林中极富变化的动态景观。园林植物景观是属于静中有动的景观:一是植物从萌芽到成株、成景,处于不断变化的动态过程;二是春天开花、夏天成荫、秋天落叶、冬天露骨,形成景观四季动态变化的过程。
园林植物的美感可分为自然美和社会美两大方面。自然美是园林植物的色、香、形等自然属性,可直接感受,可使人们快速进入审美状态;社会美是通过使人们联想到刚直、高洁、雅逸、潇洒等美好品格而激发的审美效应。园林植物的自然美拟人化,深化为社会美,使人的情操得以升华。
植物的形态特征可以通过植株的大小、高矮、外形等参数进行描述,其在园林景观构图与布局上影响着统一性和多样性。
(1)植株按生长习性分类
按照植株的高度、外观形态、生长习性可以将园林植物分为乔木、灌木、藤本植物、竹类、地被、草本花卉及草坪等几大类。
①乔木:乔木类型主要有常绿和落叶针叶树、常绿和落叶阔叶树。乔木是园林中的骨干植物,树冠高大,在开阔空间中多以大乔木作为主体景观,构成空间的框架。在植物配置时需要首先确定大乔木的位置,然后再确定中小乔木、灌木等的种植位置。中小乔木也可以作为主景,但经常应用于较小的景观中。
②灌木:灌木有“常绿”和“落叶”两类。灌木无明显主干,枝叶密集,当灌木的高度高于视线就可以构成视觉的屏障。一些高大的灌木常密植或被修剪成树墙、绿篱等,替代僵硬的围墙、栏杆,进行空间的围合,显得柔和、自然。由于灌木给人的感觉并不像乔木那样“突出”,在植物配置中灌木往往作背景,如灌木丛往往作为主体雕塑的背景,起衬托的作用。当然,灌木并非就不能作为主景,一些灌木由于有着美丽的花色、优美的姿态,在景观中也会成为瞩目的对象。
③地被植物:高度在 30 cm以下的植物都属于地被植物。由于接近地面,对于视线完全没有阻隔作用,所以地被植物在立面上不起作用,但是在平面上却有着较高的价值,作为“室外的地毯”可以暗示空间的变化,在草坪与地被间形成明确的界限,确立不同的空间。
④藤本植物:也称为攀缘植物,自身不能自立,必须依靠其特殊器官或蔓延特性而依附于其他物体上。藤本植物有草本的,也有木本的,有落叶的,也有常绿的,我国可利用的有 1 000余种,如地锦、葡萄、紫藤、凌霄、铁线莲、牵牛花、羽叶茑萝等。藤本植物的茎蔓、叶、花、果等都具有较高的观赏价值,其占地少,生长快,蔓叶茂密,遮阴效果好,绿化效益大,主要用于像花架、篱栅、岩石、墙壁的垂直绿化,可以软化建筑物的硬质景观。发挥藤本植物的绿化优势,可仿照天然森林群落结构,与其他树木进行水平混交与垂直混交,以求取得更好的立体绿化效益。
⑤竹类:竹类为禾本科的常绿植物。竹竿木质浑圆,中空而有节。竹子不常见开花,一旦开花,大多数于开花后全株死亡。竹类形体优美,叶片潇洒,不仅在生活中用途较广,而且具有重要的观赏价值和经济价值。竹的观赏价值主要体现在其自然美和象征美。自然美的表达:竹个体大小、枝叶疏密、节间形态及时空序列等的相关变化;其皮色,多以绿色为主,此外还有紫竹、金竹和一体多色的黄金间碧玉、碧玉间黄金等。象征美的表达:竹的文化内涵美,如清幽、坚贞、挺拔、刚毅及人文气息等,“高节人相重,虚心世所知”“一见此君面,荒村不是村”。
⑥草本花卉:一些姿态优美、花色艳丽、花香馥郁的草本花卉具有较高观赏价值。根据其生长期的长短及其根部形态及对生态条件的要求,又可分为:
一年生花卉,春天播种,当年夏秋开花,如一串红、凤仙花、万寿菊等。
二年生花卉,秋天播种,第二年春夏开花,秋末死亡,如金盏菊、羽衣甘蓝等。
多年生宿根花卉,一次栽植能多年生存,年年开花,如芍药、萱草、菊花等。
多年生球根花卉,地下具有膨大变态的茎或根,如大丽花、晚香玉、唐菖蒲等。
水生花卉,生长在水中或浮游于水中,如荷花、菖蒲、浮萍、凤眼莲等。
草本植物一般比较低矮,寿命较短,尤其是一二年生花卉,虽然花色艳丽、花期整齐,但管理工作量大,故多用在重点地区,以充分发挥其色、形、香等几方面的特点。多年生花卉包括很多耐旱、耐湿、耐阴、耐贫瘠、适应范围比较广的特点,可用于花境、花坛,或成丛成片布置在草坪边缘、林缘、林下或散植于溪涧、山石等处,景观效果出色。水生花卉主要用于水面、池边、湖畔等处的绿化布置,能形成优美的水景。
⑦草坪:一类特殊的草地。它应具有以下的特征特性:多为低矮匍匐茎或丛生型禾本科植物,生长速度快,覆盖能力强;地上部生长很低,并常有坚韧叶鞘的多重保护,耐修剪(啃食)并且耐践踏;适于各类环境生长,特别是在温度变化剧烈、土壤瘠薄、干旱或土壤酸碱度非理想状态下分布较广。草坪能够发挥景观、生态和运动游憩等功能。其景观功能表现在为造景提供宜人的绿色背景,营造开阔舒坦之感。
(2)大小不同植株的景观效果
园林植物的大小与植物的年龄、生长速度有关,栽植初期和几年后,甚至几十年后的景观效果可能会有较大差异。设计师一方面要了解成龄植物的一般高度,还要注意植物的生长速度,从而预测之后的景观效果。
园林植物是造园作品中的骨架,其大小会直接影响到植物群体景观的观赏效果。大小一致的植物组合在一起,尽管外观统一规整,但平齐的林冠线会让人感到有些单调、乏味;相反,如果将不同大小、高度的植物合理组合,就会形成层次丰富、具有变化的林冠线;低矮的园林植物种植在一起,能形成开放型空间,给人以开阔、自由之感;由大小、高低不同的植物配合,能形成封闭型和方向型空间。所以,在植物选择过程中,植物的大小是首先考虑的一个因素,其他美学特性都是依照已定的植物的大小来加以选择。
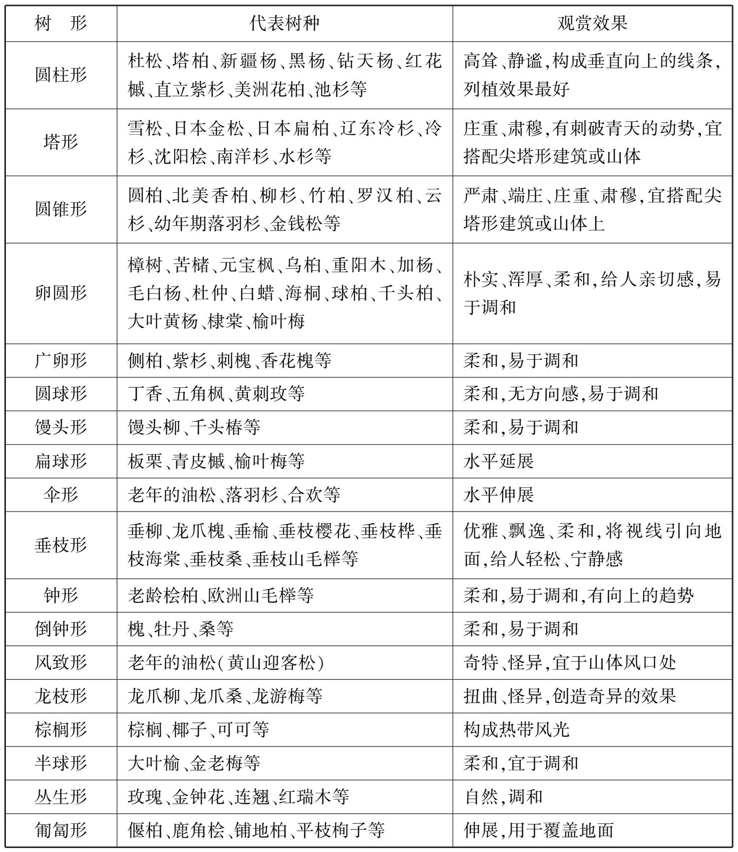
(1)乔灌木的树形
园林植物植株的形态指的是单株的外部轮廓。园林植物姿态各异,常见的木本乔木、灌木的树形有柱形、塔形、圆锥形、伞形、圆球形、半圆形、卵形、倒卵形、匍匐形等,特殊的有垂枝形、曲枝形、拱枝形、棕榈形、芭蕉形等,见表 3.1。不同姿态的树种能给人以不同的感受,或高耸入云,或波涛起伏,或平和悠然,或苍虬飞舞。
园林植物之所以能形成不同的姿态,与其本身的分枝习性、萌芽力和成枝力及年龄有关。园林植物的分枝习性有单轴分枝、假二叉分枝、合轴式分枝。植物枝条的角度和长短也会影响树形。大多数树种的发枝角度以直立和斜出者为多;但有些树种分枝平展,如曲枝柏;有的枝条纤长柔软而下垂,如垂柳;有的枝条贴地平展生长,如匍地柏等。
表 3.1 园林植物的树形及其代表植物与观赏效果
园林植物植株不同的外形特征给人的视觉感受是不同的,经过精心的配置和安排,可以产生韵律感、层次感等种种艺术组景效果,可以表达和深化空间的意蕴。如圆柱形、圆锥形、塔形等是向上的符号,能够引导视线向上,给人以高耸挺拔的感觉,具有严肃端庄、高耸静谧的效果,塔形的水杉在设计中就如同一个“惊叹号”,十分醒目。而与此相反,垂枝形树种如垂柳、龙爪槐,因其下垂的枝条而将人们的视线引向地面,最常见的方式就是将其种植在水边,以配合波光粼粼的水面,形成优雅、平和的气氛。呈团簇丛生的球形、扁球形等植株,有素朴、浑实之感,最宜用在树木群丛的外缘,或装点草坪、路缘、屋基等。另外,由于扁球形植株具有水平延展的外形,使景物在水平方向上形成视觉上的联系,表现出扩展性和外延感,在构图上也与高大的乔木形成对比。近似球形的植物,由于圆滑、无方向感,使得它们很容易与其他景物协调。还有一些植物因其外形奇特,可以称得上是植物景观中的“明星”,例如酒瓶椰子和旅人蕉,孤植于园林中的节点或视线焦点处有亮丽的效果。有的园林树木自然形态并无新意,但经过人工整形修剪后其造型观赏效果会令人耳目一新。
(2)植株形态的应用
了解园林植物的姿态,对植物造景有事半功倍的效果。首先,在园林植物景观设计中,植物的姿态可以加强或减缓地形起伏。例如,为了加强小地形的高耸感,可在小土丘的上部种植垂直向上型植物,在土丘基部种植矮小、扁圆形的植物,借树形的对比与烘托增加高耸之势,也可以节省土方量;反之,则可以减缓小地形的起伏感。其次,合理安排不同姿态的植物可以产生节奏感和韵律感。令外,姿态独特的园林植物孤植点景,可以成为视觉中心或转角标志。例如,为了与远景取得呼应、衬托的效果,可以在广场中央种植一株体量大、树形优美的大树,后方通道两旁种植树形高耸的乔木,强调主景的同时又引起新的层次。
园林植物叶片具有丰富多彩的外貌,主要体现在叶的大小、形状、色彩等几个方面。一般原产热带湿润气候的植物叶较大,如芭蕉、椰子、棕榈、琴叶榕等,巴西棕的叶片长达 20 m以上;而产于寒冷干燥地区的植物叶片多较小,如榆、槐、柽柳、侧柏、樟子松的叶片很小。
根据叶柄上着生的叶片数量可分为单叶和复叶两类。单叶又有针形、条形、披针形、刺形等;复叶又分为羽状复叶和掌状复叶。
叶片除上述基本形状外,又因叶脉序、叶序、叶尖、叶基和叶边缘的变化而更加丰富,不同形状和大小,也具有不同的观赏特性。例如,棕榈、蒲葵、椰子、龟背竹、散尾葵、旅人蕉等具有热带情调;大型的掌状叶给人以朴素的感觉;大型的羽状叶给人以轻快、洒脱的感觉;鸡爪槭的叶形给人轻快感;合欢与凤凰木的叶片有轻盈秀丽的效果。
园林植物花朵的观赏价值表现在花的形态美、色彩美、芳香美等方面。花的形态美主要表现在花朵或花序本身的形状上,其次也表现为花朵在枝条上的排列方式,即花相。
(1)花形
花朵根据花被的状况,分为单被花(如灰藜、菠菜)、两被花(如油菜、桃花)、裸花(杨、柳、核桃雄花)、重瓣花(月季等)等形状。花朵的着生位置有单生叶腋或枝顶单生,也有数花簇生于叶腋的,多数植物的花按一定的规律排列在花轴上形成花序。花的大小方面,单花较大的有牡丹、菊花、山茶、荷花等,花朵较小的有桂花、米兰等。花序较大、较长的有紫薇、紫藤、金链花、丁香等,较小的有绣线菊等。
花或花序和其附属物的变化,也形成了许多欣赏上的奇趣。如金丝桃花朵上的金黄色小蕊长长地伸出于花冠之外;金链花的黄色蝶形花组成了下垂的总状花序;锦葵科的拱手花篮,朵朵红花垂于枝叶间,好似古典宫灯;带有白色巨苞的珙桐花宛如群鸽栖于枝梢。牡丹、石榴、桂花、梅花等,都有着不同于原始花形的各种变异,如台阁牡丹花、重苔石榴花、重瓣桂花、台阁梅花等。
(2)花相
花相主要对木本植物而言,根据树木开花时有无叶簇的存在,可分为两种形式:一是“纯式”,指在开花时,叶片尚未展开,全树只见花不见叶,如图 3.1 所示;二是“衬式”,即在展叶后开花,全树花叶相衬。树木的花相类型有以下几种:
独生花相:本类较少,形较奇特,花序一个,生于干顶,例如苏铁类。
线条花相:花排列于小枝上,形成长形的花枝。由于枝条生长习性之不同,有呈拱状花枝的,有呈直立剑状的,或略短曲如尾状的,等等。呈纯式线条花相者有连翘、金钟花等;呈衬式线条花相者有珍珠绣球、三桠绣线菊等。
图 3.1 纯式花相
星散花相:花朵或花序数量较少,且散布于全树冠各部。衬式星散花相的外貌是在绿色的树冠底色上,零星散布着一些花朵,有丽而不艳、秀而不媚之效,如鹅掌楸、白兰等。纯式星散花相种类较多,花数少而分布稀疏,花感不烈,但也错落有致。若于其后能植绿树背景,则可形成与衬式花相相似的观赏效果。
团簇花相:花朵或花序形大而多,花感较强烈,每朵或每个花序的花簇能充分表现其特色。呈纯式团簇花相的有玉兰、木兰等,呈衬式团簇花相的有木本绣球。
覆被花相:花或花序着生于树冠的表层,形成覆伞状。呈纯式的有绒叶泡桐、泡桐等,呈衬式的有广玉兰、七叶树、栾树、接骨木等。
密满花相:花或花序密生全树各小枝上,使树冠形成一个整体的大花团,花感最为强烈。呈纯式的有榆叶梅、毛樱桃等,呈衬式的有火棘等。
干生花相:花生于茎干上,形成“老茎生花”的现象。干声花相种类不多,大多均产于热带湿润地区,如槟榔、枣椰、鱼尾葵、山槟榔、木菠萝、可可等。华中、华北地区的紫荆等,也能于较粗老的茎干上开花,但难与典型的干生花相相比拟。
园林植物果实的观赏价值,主要表现为“奇”“巨”“丰”等方面。奇特的如像耳豆、眼睛豆、秤锤树、腊肠树、神秘果、铜钱树、紫珠等;巨大的如木菠萝、柚、番木瓜、石榴、苹果、柿、梨、木瓜、葡萄、火炬树等;“丰”指果穗或全株结果繁多,如火棘、花楸、葡萄、小果栒子等。有些种类,不仅果实可赏,而且种子又美,并富有诗情画意,如红豆树。王维的“红豆生南国,春来发几枝,愿君多采撷,此物最相思”从古到今一直被有情人传送。儿童更喜欢色彩鲜艳、果实累累的植物环境。如果通过精心布置,形成优美的观果园,可使儿童们流连忘返。
果实还能招引鸟类及小型兽类,能给园林带来更多生机。不同的植物会招来不同的鸟类,如小檗易招引黄连雀、乌鸦、松鸡等鸟,红瑞木等易招引知更鸟等。
根,生于土中,一般无法观赏。但是,某些植物的根会发生变态。在南方,尤其华南地区栽植应用这类特有的树种,能形成极具观赏价值的独特景观。
(1)板根
板根现象是热带雨林中一些乔木树种最突出的特征之一。雨林中的一些巨树,通常在树干基部延伸出一些翼状结构,形成板墙,即为板根。在西双版纳热带雨林中,四数木、高山榕、刺桐等树种都能形成板根。西双版纳勐腊县境内一株四数木,高逾 40 m,有 13 块板根,占地面积 55 m 2 ,其中最大的一块板根长 10 m,高 3 m,吸引游人慕名观看。
(2)膝状根
一部分生长在沼泽地带的植物为保证根的呼吸,一些根垂直向上生长,伸出土层,暴露在空气中形成屈膝状凸起,即为膝状根,又称呼吸根(图 3.2)。广东沿海一带的红树及生长于水边湿地的水松、落羽杉、池杉等都能形成状似小石林的膝状根。华南植物园水榭岸边“龙洞琪林”景观,落羽杉根部长出的棕红色膝状根,粗壮的高约 1 m,大多长得像罗汉,也有兽形、石形。
图 3.2 膝状根
(3)支柱根
一些浅根系的植物可以从茎上长出许多不定根,向下深入土中,形成能支持植物体的辅助根,称为支柱根。这类植物有榕树、红海榄、秋茄、桐花树等。
(4)气生根
榕树的粗大树干上会生出一条条悬挂下垂的气生根,这些气生根飘悬于空中,极具特色。气根向下生长,入地成支柱根,托着主干枝,干枝又长出很多分杈,使树冠得以向四面不断扩大,逐步发展,呈现“独木成林”的奇特景观。孟加拉国有一株 900 多年树龄的古榕,冠幅超过 2.7 hm 2 ,是世界上最大的榕树,有 4 300 多条支柱气根,是“独木成林”的典型。
据心理学家研究,不同的色彩会给人们带来不同的感受。如在红色的环境中,人的脉搏会加快,情绪兴奋冲动,会感觉到温暖;而在蓝色环境中,脉搏会减缓,情绪也较沉静,会感到清冷。为了达到理想的植物景观效果,园林设计师也应该根据环境、功能、服务对象等选择适宜的植物色彩进行搭配。
①色彩的冷暖感:又称色彩的色性。带红、黄、橙的色调,能使人联想起火焰、阳光,具有温暖的感觉,称为暖色调;带青、蓝、蓝紫的色调,使人联想起夜色、阴影,有凉爽、清冷的感觉,称为冷色调。绿色与紫色介于冷、暖色之间,其温度感适中,是中性色。无彩色系的白色是冷色,黑色是暖色,灰色是中性色。
在园林中应用时,冬季可选用暖色植物,夏季多用冷色植物。公园举行游园晚会时,春秋季多用暖色照明,夏季多用冷色照明。暖色多应用于广场花坛、主要入口或门厅等热烈或正式的环境,给人以积极向上之感,提高游人的观赏兴致,也带有欢迎宾客的含义。冷色多用于空间较小的环境边缘,以增加空间的深远感。在面积上冷色有收缩感,同等面积的色块,在视觉上冷色比暖色面积感小。要获得同样面积的感觉,就必须使冷色面积略大于暖色面积。冷色与白色和适量的暖色搭配,会产生明朗、舒畅的气氛,可应用于较大广场中的草坪、花坛。
②色彩的远近感:暖色和深色给人以坚实、凝重之感,有着向观赏者靠近的趋势,会使得空间显得比实际的要小些;而冷色和浅色与此相反,在给人以明快、轻盈之感的同时,它会产生后退、远离的错觉,所以会使空间显得比实际的要开阔些。紫、青、绿、红、橙、黄色彩的距离感是由远至近。园林中如果实际的园林空间深度感染力不足,为了加强深远的效果,作背景的树木宜选用灰绿色或灰蓝色树种,如毛白杨、银白杨、桂香柳、雪松等。
③色彩的轻重感和软硬感:明度低的深色具有稳重感,而明度高的浅色具有轻快感。色彩的软硬感与色彩的轻重、强弱感觉有关。轻色软,重色硬;白色软、黑色硬。颜色越深,感觉越重、越硬。建筑的基础部分可种植色彩浓重的植物。
④色彩的运动感:同一色彩,明亮的运动感强,暗淡的运动感弱。橙色给人较强烈的运动感。青色能使人产生宁静的感觉。互为补色的两色结合,运动感最强。在园林中,可以运用色彩的运动感创造安静与运动的环境。如休息场所可以采用运动感弱的植物色彩,创造宁静的气氛;而在活动区、儿童区应多选用具有强烈运动感色彩的植物和花卉,创造活泼、欢快的气氛;纪念性建、构筑物等常以青绿、蓝绿色的树群为背景,以突出其形象。
⑤色彩的华丽与朴素感:色彩的华丽与朴素感和色相、色彩的纯度及明度有关。红、黄等暖色和鲜艳而明亮的色彩具有华丽感,青、蓝等冷色和浑浊而灰暗的色彩具有朴素感;有彩色系具有华丽感,无彩色系具有朴素感。色彩的华丽与朴素感也与色彩的组合有关,对比的配色具有华丽感,其中以互补色组合最为华丽。
⑥色彩的面积感:一般橙色系主观上给人以扩大的面积感,青色系给人以收缩的面积感。另外,亮度高的色彩面积感大,亮度弱的色彩面积感小。同一色彩,饱和的较不饱和的面积感大,两种互为补色的色彩放在一起,双方的面积感均可加强。园林中,相同面积的前提下,水面的面积感最大,草地的面积感次之,而裸地的面积感最小。因此,在较小面积园林中设置水面比设置草地可以取得更多扩大面积感的效果。运用白色和亮色,也可以产生面积扩大的错觉。
⑦色彩的明快与忧郁感:色彩可以影响人的情绪。明亮鲜艳的颜色使人感觉轻快,灰暗浑浊的颜色则令人感觉压抑。对比强的色彩组合趋向明快,对比弱的则相反。在有纪念意义的场所,多以常绿植物为主,一方面常绿植物象征万古长青,另一方面常绿植物的色调以暗绿为主,显得庄重;而在娱乐休闲场所,则应使用色彩鲜艳的花灌木作为点缀,创造轻松愉快的氛围。
偏暖的色系容易使人兴奋,而偏冷的色系使人沉静。色彩中,红色的刺激性最大,容易使人兴奋,也容易使人疲劳;橙色明亮、新鲜、华丽,也会带来焦躁之感;黄色温和、光明、纯净、轻巧,也会带来憔悴、干燥之感;绿色是视觉中最为舒适的颜色,可以帮助消除疲劳。所以,应该尽量提高绿地的植物覆盖面积及“绿视率”,尤其是对于医院、疗养院以及老年人活动场所,更应该以绿色植物为主,要尽量少用大面积的鲜艳的颜色。而对于儿童活动场地则可以适当多种植色彩艳丽的植物,吸引儿童的注意力,也符合儿童天真活泼可爱的个性。紫色华贵、典雅端庄,但也会带来忧郁、恐惑、压抑之感;黑色肃穆、安静、坚实,也会带来神秘、忧伤之感;白色纯洁、高雅、轻盈,也会带来寒冷、哀伤之感。
所有的颜色都有自己的表现特征。通过不同色彩的搭配,可以增加植物景观的层次感、立体感、季相感和动感等。尤其是彩叶植物,色彩丰富,季相变化明显,与其他常绿植物、落叶树种、花卉、草坪及园林建筑、山石、水体相结合时,通过科学合理的搭配,可以创造出各种优美、迷人的景观效果。“双枫一松相后前,可怜老翁依少年。少年翡翠新衫子,老翁深衣青布被。更看秋风清露时,少年再换轻红衣。莫教一夜霜雪落,少年赤立无衣着,老翁深衣却不恶。”这是杨万里运用拟人的手法形象地描绘了两株枫树和一株青松配置在一起时的四季景观变化。“枫林在城西南隅……时夕照已转林腰,横射叶上,光彩如泼丹砂者,正坐吟远上寒山之句,希微间踽踽影动……”明朝钟人杰的《过枫林记》描述了红叶随着夕阳光线变化而展现出的动感。又如在林缘、路旁或林中空地栽植金黄色的银杏、无患子、金钱松、金叶刺槐、金叶皂荚等,可使这些地点明亮起来。设计师在进行植物选择、配置时,应根据色彩的特点进行合理的组合。色彩的特征以及使用注意事项见表 3.2。
表 3.2 色彩的特征以及使用注意事项
续表
天然山水和天空的色彩是人们不能控制的,因此一般只能用作背景色使用,来增加其景观效果。园林中的水面颜色与水的深度、纯净程度、水边植物、建筑的色彩等关系密切,特别是受天空颜色影响较大。通过水面映射周围建筑及植物的倒影,往往可产生奇特的艺术效果,如“丹枫万叶碧云边,黄花千点幽岩下”就是描绘秋日的枫叶和菊花在碧云、幽岩映衬下形成的美妙景观。园林建筑和道路、广场、山石等的色彩,也常作为植物的背景色,江南园林中常见的墙面可起到画纸的作用。
(1)干皮颜色
乔灌木枝干也具有重要的观赏特性,特别是当深秋叶落尽和深冬季节,枝干的形态、颜色更加醒目,成为秋冬季节的主要观赏景观。冬季园林中主要观赏树干皮色的树种见表 3.3。
表 3.3 树木枝干的观赏特性
(2)叶色
自然界中大多数植物的叶色都为绿色,但仅绿色在自然界中就有嫩绿、浅绿、鲜绿、浓绿、黄绿、赤绿、褐绿、蓝绿、墨绿、亮绿、暗绿等深浅明暗不同的色度。多数常绿树种山茶、女贞、桂花、榕树叶色为深绿色,而水杉、落羽杉、落叶松、金钱松、玉兰等的叶色为浅绿色。即使是同一绿色植物其颜色也会随着植物的生长、季节、环境及本身营养状况影响的改变而变化,如垂柳初发叶时为黄绿色,后逐渐变为淡绿色,夏秋季节为浓绿色。将不同绿色的植物搭配在一起,即能形成美妙的色感,如在暗绿色针叶树丛前,配置黄绿色树冠,会形成满树黄花的效果。
除绿色外,植物的叶色也有彩色的。凡是叶色随着季节的变化出现明显改变,或是终年具备似花非花的彩色叶,这些植物都被统称为色叶植物或彩叶植物。如春季银杏和乌桕的叶子为绿色,到了秋季银杏叶为黄色,乌桕叶为红色。鸡爪槭叶片在春天先红后绿,到秋季又变成红色。根据叶片的呈色时间与部位将色叶植物分为以下几类(表 3.4):
表 3.4 常见色叶植物
①春色叶类:指春季萌发出的嫩叶有显著不同叶色的,红色或紫红色如香椿、臭椿、黄连木、栎树等,黄色如朴树、垂柳、石栎、金叶含笑等。
②新叶有色类:指不论季节,发出新叶都具有美丽色彩,宛如开花一样,如铁力木、领春木、桂花、栾树、乌药、马醉木等。
③常色叶类:指叶片常年呈异色,如紫叶小檗、紫叶李、紫叶矮樱、美人梅、红枫、红花檵木、金叶忍冬、金叶鸡爪槭、金叶假连翘、金叶女贞、金叶雪松、金塔柏、矮蓝偃松、翠柏等。
④双色叶类:指叶背与叶表的颜色显著不同,如银白杨、胡颓子、紫背桂、木半夏等。双色叶植物在微风中可形成特殊的闪烁变化的效果。
⑤斑色叶类:指叶片具有斑点或花纹或叶缘呈现异色镶边,故又称彩斑植物。有学者将其分为 5 类,分别是:彩斑分布于叶片周围的覆轮斑;带状条斑均布于叶片基部与叶尖间的条带斑;彩斑以块状随机分布于叶片上的虎皮斑;彩斑沿叶脉向外分布直至叶缘的扫迹斑;彩斑分布于叶片中脉的一侧,另一侧为正常色的切块斑。通常可根据彩斑的来源分为遗传性彩斑、生理性彩斑和病毒导致的彩斑等 3 类。遗传性彩斑是由叶绿体缺失、染色体畸变、嵌合体等方式形成。
⑥秋色叶类:指秋季叶片变色比较均匀一致、持续时间较长、观赏价值较高的类型。尽管所有的落叶植物在秋季都有叶片变色现象,但色泽不佳、持续时间短、观赏价值较低者,不宜归入秋色叶类型。
植物的叶色除了取决于自身生理特性之外,还会由于生长条件、自身营养状况等因素的影响而发生改变。如金叶女贞春季萌发的新叶色彩鲜艳夺目,随着植株的生长,中下部叶片逐渐复绿,对这类彩叶植物来说,多次修剪对其形成黄色十分有利。光照也是一个重要的影响因素,如金叶女贞、紫叶小檗,光照越强叶片色彩越鲜艳。但是,一些室内观叶植物,如彩虹竹芋、孔雀竹芋等,只有在较弱的散光下才呈现斑斓的颜色,强光反而会使彩斑严重褪色。
此外,温度会影响叶片中花色素的合成,从而影响叶片呈色。一般来说,在早春的低温环境下,花色素的含量大大高于叶绿素,叶片的色彩十分鲜艳,而秋季早晚温差大,且气候干燥有利于花色素的积累,一些夏季复绿的叶片此时的色彩甚至会比春季更为鲜艳。如金叶红瑞木,春季为金色叶,夏季叶色复绿,秋季叶片呈现极为鲜艳夺目的红色;又如金叶风箱果,秋季叶色从绿色变为金色,与红色果实相互映衬,十分美丽。所以,植物配置的时候,考虑植物正常叶色和季相变化的同时,还要调查清楚植物的生境、苗木质量等因素,从而保证发挥植物的最佳观赏效果。
(3)花色
花色是植物观赏特性中最为重要的一方面,在植物诸多审美要素中,花色给人的美感最直接、最强烈。充分发挥这一观赏特性,需要掌握植物的花色,并且明确植物的花期,同时以色彩理论作为基础,合理搭配花色和花期。正如刘禹锡诗中所述:“桃红李白皆夸好,须得垂杨相发挥。”一些开花植物的花期与花色见表 3.5。
需要注意的是,自然界中某些植物的花色并不是一成不变的,有些植物的花色会随着时间的变化而改变。比如金银花一般都是一蒂双花,刚开花时花色为象牙白色,两三天后变为金黄色,这样新旧相参,黄白相映,所以得名金银花。杏花,在含苞待放时是红色,开放后渐渐变淡,最后几乎变成了白色。世界上著名的水生观赏植物王莲,傍晚时分刚出水的蓓蕾绽放出洁白的花朵,第二天清晨,花瓣又闭合起来,待到黄昏花儿再度怒放时花色变成了淡红色,后又逐渐变成了深红色。在变色花中最奇妙的要数三醉木芙蓉,花可一日三变,清晨刚绽放时为白色,中午变成淡红色,而到了傍晚又变成深红色。另外,有些植物的花色会随着环境的变化而变化,如八仙花的花色随着土壤的pH值的不同会有所变化,生长在酸性土壤中的花为粉红色,生长在碱性土壤中的花为蓝色,所以八仙花不仅可以用来观赏,也可以指示土壤的pH值。
表 3.5 部分园林植物的花期、花色
(4)果实或种子的颜色
“一年好景君须记,正是橙黄橘绿时。”自古以来,观果植物就在园林中被广泛使用,如苏州拙政园的“待霜亭”,是取唐朝诗人韦应物的“洞庭须待满林霜”的诗意。因洞庭产橘,霜降过后方红,此处原种植洞庭橘十余株,故此得名。很多植物的果实色彩鲜艳,甚至经冬不落,在万物凋零的冬季也是一道难得的风景。常见观果植物果实的颜色见表 3.6。
表 3.6 常见园林植物果实的颜色
(1)单色应用
以一种色彩布置于园林中,如果面积较大,则会显得景观大气,视野开阔。所以,现代园林中常采用单种花卉群体大面积栽植的方式形成大色块的景观。但是,单一色彩一般显得单调,若在大小、姿态上取得对比,景观效果会更好,如绿色草地中的孤立树,园林中的块状林地等。
(2)类似色配合
类似色配合在一起,用于从一个空间向另一个空间过渡的阶段,给人柔和安静的感觉。园林植物片植时,如果用同一种植物且颜色相同,则没有对比和节奏的变化。因此,常用同一种植物不同色彩的类型栽植在一起,如金盏菊的橙色与金黄色、月季的深红色与浅红色搭配,可以使色彩显得活跃。例如,住宅小区整个色调以大片的草地为主,中央有碧绿的水面,草地上点缀着造型各异的深绿、浅绿色植物,结合白色的园林设施,显得宁静和高雅。又如,花坛中色彩从中央向外依次变深变淡,具有层次感,舒适、明朗。
(3)双色配合
采用补色配合,如红与绿,会给人醒目的感觉。例如,大面积草坪上配置少量红色的花卉,在浅绿色落叶树前栽植大红的花灌木或花卉,如红花碧桃、红花紫薇和红花美人蕉等,可以得到鲜明的对比。其他两种互补颜色的配合还有玉簪与萱草、桔梗与黄波斯菊、黄色郁金香与紫色郁金香等。
邻补色配合可以得到活跃的色彩效果。金黄色与大红色、青色与大红色、橙色与紫色的配合等均属此类型。
(4)多色配合
多种色彩的植物配置在一起会给人生动、欢快、活泼的感觉,如布置节日花坛时常用多种颜色的花卉配置创造欢快的节日气氛。
园林植物的质感是指园林植物给人的视觉感和触觉感,是人对自然质地所产生的心理感受。
质感会受到观赏距离等因素影响。植物的质地虽不像色彩、姿态那样引人注目,但其对于景观设计的协调性、多样性、视距感、空间感,以及设计的情调、观赏情感和气氛有着很深的影响。
枝干的形状、大小、粗细、密度及叶的质地不同,会产生不同的质感,观赏效果也就不同。尤其是叶片的质地,对园林植物的质感影响较大。革质的叶片,一般有较强的反光能力,由于叶片较厚、颜色较浓暗,故有光影闪烁的效果,如黄杨、女贞、珊瑚树、香樟、榕树等。纸质、膜质叶片,呈半透明状,给人恬静之感,如木槿、痒痒树、海棠等。粗糙多毛的叶片,多富于野趣,如毛刺槐、毛白杨、糙叶树、枸骨。不同质地的叶片,再与叶形联系起来,使整个树冠产生不同的质感,如绒柏整个树冠有如绒团,呈柔软秀美效果,而枸骨则具有坚硬多刺的效果。
根据在景观中的特性及潜在用途,园林植物的质地可分为粗质型、中质型及细质型。
(1)粗质型
此类型植物通常具有大叶片、疏松粗壮的枝干以及松散的树形。粗质型植物给人以强壮、坚固、刚健之感,粗质与细质的搭配,具有强烈的对比性,会产生“跳跃”之感,故在景观设计中可作为中心物加以装饰和点缀。外观粗糙的植物会产生拉近的错觉,种植在花境的远端,可以产生缩短花境的效果。但过多使用粗质型植物有可能会显得粗鲁而无情调。另外,粗质型植物可使景物趋向赏景者,从而带来空间狭窄、拥挤的感受,狭小空间如宾馆、庭院内慎用。
粗质型园林植物有火炬树、核桃、广玉兰、臭椿、刺桐、木棉等。
(2)中质型
此类植物具有中等大小叶片、枝干以及具有适中的树型。多数植物都属于此类型。在进行景观设计时,中质型植物与细质型植物的连续搭配给人自然统一的感觉。
(3)细质型
具有许多小叶片和微小脆弱的小枝以及整齐密集而紧凑的冠形的植物属于此类型。细质型植物给人以柔软、纤细的感觉,在景观中容易被人忽视。细质型植物可带来距离扩大的感觉,故宜用于紧凑、狭窄的空间设计。同时,细质型植物叶小而浓密,枝条纤细而不易显露,所以轮廓清晰,外观文雅而细腻,宜作背景材料,以展示整齐、清晰、规则的效果。
细质型园林植物有榉树、鸡爪槭、馒头柳、珍珠梅、地肤、文竹、石竹、金鸡菊、野牛草、结缕草等。
园林植物质地的设计与运用应遵循美学的艺术原则,但因其特殊的植物材料性质,随时间与季节的变化而会表现出不同的性状,故设计者应把握不同植物的质地特征。
(1)园林植物的质地应有利于表达景观意象
质地的选取和使用必须结合植物自身的体量、姿态与色彩,注意变化与协调统一,增强和突出所要表达的景观意象。构图的立意要突出某个焦点,应选用细质型植物材料,在景观上不喧宾夺主。
(2)均衡地使用三种不同类型的植物
在植物造景中,质感种类运用少,布局会显得单调;质感种类过多,布局会显得杂乱。欲创作有重点、有特征的质感效果,整体性与聚合性的质地材料是选择的关键,均衡地把握粗质地、中质地及细质地在方位及量上的合理配置,才能造就赏心悦目的景观。在植物造景中不同质地的植物过渡要自然,比例要合适。
(3)随空间距离、时间和季节的变化,园林植物的质地表现不同
造景中应把握植物不同季节的质感变化,合理运用。如柳树等落叶植物,夏季是细质型,而秋冬落叶以后会呈现粗质型的特征。
(4)不同质地材料的选择要与空间大小相适应、与环境协调
如大空间设计时,粗质型植物应居多,这样空间会因粗糙刚健而契合较好;小空间细质型植物应居多,这样使空间精致细腻。在娱乐区,应种植低矮、花色艳丽、质地小巧的花,使人心情愉悦;在休息区里应种植花色相似、质地较轻的花,使人放松。建筑材料质地表现力较强,故在选择搭配置物时要协调统一。例如,钢筋混凝土结构的栅栏,造型一般都比较粗糙、浑厚,配置的藤本植物要选择枝条粗壮、色彩斑斓的,如藤本月季、金银花、南蛇藤等粗质地的植物。江南地区的竹编篱笆质地柔和、纤巧,配置的藤本植物应柔软、秀丽,如茑萝、观赏葫芦等。
凡是兼有药用植物和香料植物共有属性的植物均称为芳香植物,因此芳香植物是兼具观赏、药用、食用价值于一身的特殊植物类型。芳香植物包括香草、香花、香蔬、香果、芳香乔木、芳香灌木、芳香藤本、香味作物 8 类,见表 3.7。
(1)芳香植物的应用
芳香植物的运用可以拓展园林景观的功能。即可建造以芳香植物为主的芳香植物专类园,也可搭配种植芳香植物。例如,可在开阔的草地中种植白兰花、香樟、玉兰等,如图 3.3 所示;在游人停留驻足处,可以种植香气较浓的秋天的桂花、冬天的蜡梅等;在路边可以种植低矮的芳香灌木和亚灌木如迷迭香、鼠尾草、百里香、薰衣草、朝雾草、矮牵牛等,如图 3.4 所示;水中可种植荷花、香蒲等;还可以适当种植一些具有芳香气味的果树或蔬菜等,如柑橘类、杨梅、苹果、薄荷、茴香、紫苏等。
表 3.7 芳香植物分类表
随着生活水平的提高,植物保健绿地应运而生,它有益于健康,利于人们放松心情。“森林疗法”“芳香疗法”等就属此类。有心理学家试验结果表明,香味能消除人的疲劳紧张,还能减少操作失误。
芳香植物也常常成为夜花园或盲人花园的主要建园植物,以嗅觉来弥补视觉的缺憾。在夜花园中,常常选用浅色、具有芳香的植物,如月见草、晚香玉、玉簪、夜来香、茉莉、白丁香、栀子花、含笑、桂花等。盲人园不必过多考虑色彩因素,可适当布置一些对盲人身心健康有利的香花植物,通过嗅觉使盲人能够感觉到植物的存在,使其身心有所放松。
(2)芳香植物的应用禁忌
虽然多数园林植物的香气能使人浑身舒畅,心情愉快,有利于身心健康,甚至可以直接治疗疾病,但应该注意的是,芳香植物也并非全都有益,有些芳香植物对人体是有害的。如夹竹桃的茎、叶、花都有毒,其气味如闻得过久,会使人昏昏欲睡,智力下降;夜来香在夜间停止光合作用后会排出大量废气,这种废气闻起来很香,但对人体健康不利,如果长期把它放在室内,会引起头晕、咳嗽,甚至气喘、失眠;百合花所散发的香气如闻之过久,会使人的中枢神经过度兴奋而引起失眠;松柏类植物所散发出来的芳香气味对人体的肠胃有刺激作用,如闻之过久,会影响人的食欲,甚至会使孕妇烦躁、恶心、头晕;月季花所散发的浓郁香味,初觉芳香可人,时间一长会使一些人产生郁闷不适、呼吸不畅。园林设计师应该在准确掌握植物生理特性的基础上对其合理利用。
图 3.3 玉兰吐芳
图 3.4 矮牵牛、迷迭香、朝雾草、百里香、薄荷花丛
在亭阁等建筑旁边栽种荷花、芭蕉等花木,借雨滴淅淅沥沥的声响可创造出园林中的听觉美。如苏州拙政园的留听阁,因诗句“秋阴不散霜飞晚,留得枯荷听雨声”而得名,这是对荷叶产生的音响效果进行了形象的描述。再如杭州西湖十景之一的“曲院风荷”,是以欣赏荷叶受风吹雨打而发出的清雅之声为其特色,也可谓“千点荷声先报雨”。拙政园的听雨轩,旁边种植有芭蕉,其轩名取就“雨打芭蕉淅沥沥”的诗意。芭蕉的叶子硕大如伞,雨打芭蕉,清声悠远,如同山泉泻落,令人涤荡胸怀,浮想联翩。唐代诗人杜牧曾写有“芭蕉为雨移,故向窗前种。怜渠点滴声,留得归乡梦”,以及白居易的“隔窗知夜雨,芭蕉先有声”,都是对此情此景的抒怀。
古人有“听松”之嗜好,“为爱松声听不足,每逢松树遂忘怀”。孤松、对松、群松、小松、大松,在各种气象条件下,会发出不同的声响。成片栽植的松林,则有独特的松涛震撼力量。白居易赞曰:“月好好独坐,双松在前轩。西南微风来,潜入枝叶间。萧寥发为声,半夜明月前。寒山飒飒雨,秋琴泠泠弦。一闻涤炎暑,再听破昏烦。”杨万里写道:“松本无声风亦无,适然相值两相呼。非金非石非丝竹,万顷云涛殷五湖。”
景观设计者在造景过程中应充分考虑植物的声音美学特征,创造出富有趣味又符合生态要求的景观。
(1)园林植物的意境美概念
植物本身虽然是自然之物,但是作为富有情感和道德标准的人,却赋予其以品格与灵性,依据植物自身特征,表达人的复杂心态和情感,使植物具有精神韵致美和思想感情美,这称为植物的意境美,又称联想美、人格美、抽象美、社会美、文化美或象征美等,即是植物具有的文化特征。
植物的意境美是通过植物的形、色、香、声、韵等自然特征,创造出寄情于景的环境而实现的。意境美的形成较为复杂,是与民族的文化传统、风俗习惯、文化教育水平、社会历史发展等密不可分的,更加具有民族性和文化色彩。中国历史悠久,文化灿烂,留下了很多将植物人格化的优美篇章,赋予植物丰富的感情和深刻的内涵。从欣赏植物景观形态美到意境美是欣赏水平的升华。
(2)表现意境美的代表植物
松树其形象与姿态可表现出多样的美,如南岳松径、泰山古松、黄山奇松、恒山盘根松等,具有阳刚雄姿,为山川传神,为大地壮色。由于松树具有“遇霜雪而不凋,历千年而不殒”的特性,树苍劲古雅,不畏霜雪风寒的恶劣环境,能在严寒中挺立于高山之巅,具有坚贞不屈、高风亮节的品格,被历代文人视为君子刚直品性的一种象征。松在园林中常用于烈士陵园,如上海龙华公园入口处红岩上就配置了黑松。松针细长而密,在大风中发出犹如波涛汹涌的声响,故园景中常有万壑松风、松涛别院、松风亭等景观。
竹是颇得中国文人喜爱的植物。竹也被视作最有气节的“君子”。白居易的《养竹记》有:竹本固,固以树德;竹性直,直以立身;竹心空,空以体道;竹节贞,贞以立志。苏东坡有“可使食无肉,不可居无竹”。王安石有“人怜直节生来瘦,自许高材老更刚”。郑板桥与竹也是难舍难分,他一生画了很多竹,写了很多咏竹的诗,如:“举世爱栽花,老夫只栽竹,霜雪满庭除,洒然照新绿。幽篁一夜雪,疏影失青绿,莫被风吹散,玲珑碎空玉。”“咬定青山不放松,立根原在破岩中。千磨万击还坚劲,任尔东西南北风。”“乌纱掷去不为官,囊橐萧萧两袖寒。写取一枝清瘦竹,秋风江上作渔竿。”“一节复一节,千枝攒万叶。我自不开花,免撩蜂与蝶。”郑板桥眼中的竹子,就是他自己的品种象征,他一方面赞美竹的坚定、坚强、正直、不谄,另一方面也是抒发自己的情怀,展示自己的人品与情操。所以,园林景点中“竹径通幽”最为常用,松竹绕屋更得古代文人之喜爱。
梅花更是中国人喜爱的植物,是园林植物体现高洁精神美的首选花木。梅花可傲霜斗雪,又甘愿淡泊,具有“凌霜雪而独秀,守洁白而不污”的高洁品性。陆游写有“高标已压万花群,尚恐娇春习气存”“无意苦争春,一任群芳妒”“零落成泥碾作尘,只有香如故”来赞美其品性。陈毅在《冬夜杂咏·红梅》中写道:“隆冬到来时,百花迹已绝,红梅不屈服,树树立风雪。”咏叹其坚贞不屈的品格。正如《花镜》所说:“盖梅为天下尤物,无论智、愚、贤、不肖,莫不慕其香韵而称其清高。故名园、古刹,取横斜疏瘦与老干枯株,以为点缀。”成片的梅花林具有香雪海的景观,以梅命名的景点极多,有梅花山、梅岭、梅岗、梅坞、梅溪、香雪云蔚亭等。北宋林逋诗中“疏影横斜水清浅,暗香浮动月黄昏”描述的是梅花最雅致的配置方式之一。
兰花生长于深山幽谷中,故有“空谷佳人”之称。梅、兰、竹、菊四君子中,兰花被认为最雅,清香而色不艳。绿叶幽茂,柔条独秀,无矫揉之态,无媚俗之意,幽香清远,馥郁袭衣,堪称清香淡雅。李白咏之:“幽兰香风远,蕙草流芳根。”苏东坡叹之:“时闻风露香,蓬艾深不见。”康熙吟之:“婀娜花姿碧叶长,风来难隐谷中香。”兰之美,美其神韵。兰有气清、色清、神清、韵清之四大神韵;兰有简单朴素之形态,高雅俊秀之风姿。可谓“惟幽兰之芳草,禀天地之纯精。”
菊花耐寒霜,晚秋独吐幽芳,有着孤芳亮节、高雅傲霜的象征。我国有数千菊花品种,目前除用于盆栽欣赏外,已发展出大立菊、悬崖菊、切花菊、地被菊,应用广泛。晋代陶渊明有“芳菊开林耀,青松冠岩列。怀此贞秀姿,卓为霜下杰。”宋代陆游有“菊花如端人,独立凌冰霜。名纪先秦书,功标列仙方。纷纷零落中,见此数枝黄。高情守幽贞,大节凛介刚。”明代高启有“不畏风霜向晚欺,独开众卉已凋时。”陈毅《秋菊诗》曰:“秋菊能傲霜,风霜重重恶。本性能耐寒,风霜奈其何。”这些都赞赏了菊花不畏风霜适应环境的品性,也用来寄寓人的精神品质。
桂花是秋天的象征,是装点中秋的必备花木。《吕氏春秋》有“物之美者,招摇之桂”。桂花是月中之树,白居易《东城桂三首》有“遥知天上桂花孤,试问嫦娥更要无。月宫幸有闲田地,何不中央种两株。”在李清照心目中桂花更为高雅:“暗淡轻黄体性柔,情疏迹远只香留。何须浅碧深红色,自是花中第一流。梅定妒、菊应羞,画阑开处冠中秋。骚人可煞无情思,何事当年不见收。”意为高雅绝冠的梅花也为之生妒,隐逸高姿的菊花也为它含羞。
荷花被视作“出污泥而不染,濯清涟而不妖”。孟浩然赞其“看取莲花净,方知不染心”。杨万里有“接天莲叶无穷碧,映日荷花别样红”。周敦颐有“予独爱莲之出淤泥而不染,濯清涟而不妖,中通外直,不蔓不枝,香远益清,亭亭净植,可远观而不可亵玩焉。予谓菊,花之隐逸者也;牡丹,花之富贵者也;莲,花之君子者也”。
桃花在民间象征幸福、好运;垂柳有恋恋不舍之意;“桑梓”可指代家乡,植于庭院有表敬意。皇家园林中常用玉兰、海棠、迎春、牡丹、桂花,象征“玉堂春富贵”。凡此种种,不胜枚举,这都是我国植物景观营造留下的宝贵的文化遗产。
在人类社会的发展过程中,从“筑木为巢”“钻木取火”等对植物的依附,到把树木看作“社木”等原始崇拜,进而渗透了文化内涵,对植物赋予某些“性格”属性。应用植物材料进行中式植物造景配置时,必定要联系到这些文化现象,形成景中有文、寄情于景的意境;植物材料与厅、堂、亭、榭、阁等建筑物相联系,与题词、作记、诗词、碑刻等形成景点,植物的应用甚至被作为园景雅俗的衡量标准之一。
形式美是指各种形式元素(点、线、面、体、色彩、音响、质地等)有规律的组合,是许多美的形式的概括反映,是多种美的形式所具有的共同特征。形式美法则是园林植物造景设计中必须遵循的一种重要法则。对形式美法则的研究,就是为了提高美的创造能力,培养我们对形式变化的敏感性。
形式美的外在表现主要有线条美、图形美、体形美、光影美、色彩美等方面。人们在长期的社会劳动实践中,是按照美的规律塑造景物外形的,并逐步发现了一些形式美的规律性,即形式美的多样统一、时空法则和数的法则等。现代园林植物景观设计应在更多的层面上应用这些规律,以求获得优美的景观效果。
多样统一法则是最基本的美学法则,又称变化与统一原则,其主要意义是在艺术形式的变化中,要有其内在的和谐与统一关系。植物造景设计时,植株形态、色彩、线条、质地及比例都要有一定的差异和变化,以显示多样性;同时又要使它们之间保持一定相似性,以引起统一感。多样而不统一,必然杂乱无章;统一而无变化,则呆板单调。在园林植物景观设计中,必须将景观作为一个有机的整体加以考虑,统筹安排,达到形式与内容的变化与统一。例如,长江以南在竹园设计时,可以将众多的竹种统一在相似的竹叶及竹竿的形状及线条中,但是丛生竹与散生竹有聚有散;高大的毛竹、钓鱼慈竹或麻竹等与低矮的箐竹配置,高低错落;龟甲竹、人面竹、方竹、佛肚竹的节间形状各异;粉单竹、紫竹、黄金间碧玉竹、碧玉间黄金竹、金竹、黄槽竹、菲白竹等色彩多变。这些竹种经巧妙配置,能很好地说明统一中求变化的原则。又如,不同形状的秋色叶树种如黄栌、枫香、槭树、栎类等混交形成的秋色林统一在相似的秋色上。
统一法则是以完形理论为基础通过发掘设计中各个元素相互之间内在和外在的联系,运用调和与对比、过渡与呼应、主景与配景以及节奏与韵律等手法,使景观在形、色、质地等方面产生统一而又富于变化的效果。
(1)调和与对比
调和是利用景观元素的近似性或一致性,使人们在视觉上、心理上产生协调感。如果其中某一部分发生改变就会产生差异和对比,这种变化越大,这一部分与其他部分的反差越大,对比也就越强烈,越容易引起人们注意。最典型的例子就是“万绿丛中一点红”,“万绿”是调和,“一点红”是对比。这也是静与动的调和与对比。
在植物景观设计过程中,应主要从外形、质地、色彩、体量、刚柔、疏密、藏露、动静等方面实现调和与对比,从而达到变化中有统一的效果。
①外形的调和与对比:利用外形相同,或者相近的植物可以达到植物组团外观上的调和,比如球形、扁球形的植物最容易调和,形成统一的效果。如杭州花港观鱼公园某园路两侧的绿地,以球形、半球形植物搭配,从而形成了一处和谐的景致。又如湖边栽植树形高耸的水杉、池杉,则和枝条低垂水面的垂柳及平直的水面形成强烈的对比。
②质感的调和与对比:植物的质感会随着观赏距离的增加而变得模糊,所以质感的调和、对比往往针对某一局部的景观。细质感的植物由于清晰的轮廓、密实的枝叶、规整的形状,常用作景观的背景。多数绿地都以草坪作为基底,其中一个重要原因就是经过修剪的草坪平整细腻,不会过多地吸引人的注意。园林配置时应该首先选择一些细质感的植物,如珍珠绣线菊、小叶黄杨或针叶树种等,与草坪形成和谐的效果,在此基础上,再根据实际情况选择粗质感的植物加以点缀,形成对比。而在一些自然、充满野趣的环境中常常使用未经修剪的草场,这种基底的质感比较粗糙,可以选用粗质感的植物与其搭配,但要注意植物的种类不要选择太多,否则会显得杂乱无章,降低景观的艺术效果。
③色彩的调和与对比:色彩中同一色系比较容易调和,并且色环上两种颜色的夹角越小越容易调和,如黄色和橙红色等;随着夹角的增大,颜色的对比也逐渐增强。色环上相对的两种颜色,即互补色,对比最强烈,如红和绿、黄和紫等。
对于植物的群体效果,首先应当根据当地的气候条件、环境色彩等因素确定一个基本色调,选择一种或几种相同颜色的植物进行广泛的大面积的栽植,构成景观的基调、背景,也就是运用基调植物。通常基调植物多选用绿色植物,而绿色在植物色彩中最为普遍。在总体调和的基础上,适当点缀其他颜色,构成色彩上的对比。如由桧柏构成整个景观的基调和背景,配以京桃、红瑞木,京桃粉白相间的花朵、古铜色的枝干与深绿色的桧柏形成柔和的对比,而红瑞木鲜红的枝条与深绿色桧柏形成强烈的对比。
④体量的调和与对比:各种植物之间在体量上有很大的差别。园林景观讲究高低对比、错落有致。利用植物的高低不同,可以组织成有序列的景观,形成优美的林冠线。将高耸的乔木和低矮的灌木整形成绿篱种植在一个局部环境之中会形成鲜明的对比,产生强烈的视觉效果。如假槟榔与散尾葵、蒲葵与棕竹在体量上形成对比,能突出假槟榔和蒲葵,但因为它们都属于棕椰形,姿态又是调和的。
⑤明暗的调和与对比:园林绿地中的明暗使人产生不同的感受,明处开朗活泼,适于活动,暗处清幽柔和,适于休息。园林中常利用植物的种植疏密程度来构成景观的明暗对比,既能互相沟通又能形成丰富多变的景观。
⑥虚实的调和与对比:如园林空间中林木是实,林中草地则是虚;树冠为实,冠下为虚。实中有虚,虚中有实,使园林空间有层次感,有丰富的变化。
⑦开合的调和与对比:园林中可有意识地创造有封闭又有开放的空间,形成局部的空旷、局部的幽深,互相对比、互相烘托,可起到引人入胜、流连忘返的效果。
各类园林都普遍贯彻调和与对比的原则。首先从整体上确定一个基本形式(形状、质地、色彩),作为植物选配的依据,在此基础上,进行局部适当的调整,形成对比。如果说调和是共性的表现,那么对比就是个性的突出,两者在植物景观造景设计中是缺一不可、相辅相成的。
(2)过渡与呼应
当景物的色彩、外观、大小等方面相差太大、对比过于强烈时,在人的心里会产生一种排斥感和离散感,景观的完整性就会被破坏。利用过渡和呼应的方法,可以加强景观内部的联系,消除或者减弱景物之间的对立,达到统一的效果。无论是图形、体块、色彩,还是空间尺度,我们都可以找到介于两者之间的中间值,将两者联系起来。如果两种植物的颜色对比过于强烈,可以通过调和色或者无彩色,如白色、灰色等形成过渡。
如果说“过渡”是连续的,那么“呼应”就是跳跃的,主要是利用人们的视觉印象,使分离的两个部分在视觉上形成联系。例如,水体两岸的植物无法通过其他实体景物产生联系,但可以栽植色彩、形状相同或类似的植物形成两岸的呼应,在视觉上将两者统一起来。对于具体的植物景观,常常利用“对称和均衡”的方法形成景物的相互呼应。例如,对称布置的两株一模一样的植物,在视觉上相互呼应,形成“笔断意连”的完整界面。再如将向左侧斜展的油松与向右侧倾伏的龙柏,一左一右、一前一后、一仰一伏,交相呼应布置,则能构成非对称的平衡。
(3)主景与配景
植物景观只有明确主从关系才能够达到统一的效果。植物按照在景观中的作用分为主调植物、配调植物和基调植物,它们在植物景观的主导位置依次降低,但数量却依次增加。也就是说,基调植物数量最多,同配调植物一起,围绕着主调植物展开。
在植物配调时,首先确定一两种植物作为基调植物,使之广泛分布于整个园景中;同时还应该根据分区情况,选择各分区的主调树种,以形成各分区的风景主体。如杭州花港观鱼公园,按景色分为 5 个景区,在树种选择时,牡丹园景区以牡丹为主调树种,鱼池景区以海棠、樱花为主调树种,大草坪景区以合欢、雪松为主调树种,花港景区以紫薇、红枫为主调树种,而全园又广泛分布着广玉兰为基调树种。这样,全园景观因各景区不同的主调树种而丰富多彩,又因一致的基调树种而协调统一。
在处理具体的植物景观时,应选择造型特殊、颜色醒目、形体高大的植物作为主景,如油松、灯台树、枫杨、稠李、合欢、凤凰木等,并将其栽植在视觉焦点或者主景的位置。例如,在低矮灌木的“簇拥”下,乔木成为视觉的焦点,也就自然而然成为景观的主体。
(4)节奏与韵律
节奏是规律性的重复,韵律是规律性的变化。当形状、色彩有规律地重复就产生了节奏感,如果按照规律变化就形成了韵律感。例如,由同一种植物按照相同间距栽植的行道树就构成了一种节奏感,但多少有点单调,若将乔木、灌木按照相同间距间隔栽植就具有了韵律感,色彩、树形的交替也可有韵律感觉。若把植物按高低错落作不规则重复,花期按季节而此起彼落,让人们全年欣赏,而高低、色彩、季相都在交错变化之中,就如同演奏一曲交响乐,韵律无穷。“杭州西湖六吊桥,一枝杨柳一枝桃”就是讲每当阳春三月,苏堤上红绿相间的垂柳和桃花产生出的活泼跳动的“交替韵律”。春色叶树种和秋色叶树种经过合理配置,也能产生复杂的“季(相)节韵律”。如石楠、金叶女贞、鸡爪槭和黑松等配置而成的树丛,春季石楠嫩叶紫红,夏季金叶女贞叶丛金黄,秋季鸡爪槭红叶如醉,冬季黑松针叶苍翠。再如,水岸边种植木芙蓉、夹竹桃、杜鹃等,倒影成双,一虚一实形成韵律。一片林木,树冠形成起伏的林冠线,与青天白云相映,风起树摇,树冠线随风流动也是一种韵律。植物体叶片、花瓣、枝条的重复出现也是一种协调的韵律,所以园林植物产生的丰富韵律取之不尽。
统一法则是植物造景的基本法则,通过上述的调和与对比、过渡与呼应、主景与配景以及节奏与韵律等得以实现。这些方法在设计中常常综合运用。
园林植物景观是一种时空的艺术,这一点已被越来越多的园林人所认同。时空法则要求将造景要素根据人的心理感觉、视觉认知,针对景观的功能进行适当的配置,使景观产生自然流畅的时间和空间转换。
在设计植物景观时必须考虑季相变化,通常采用分区或分段配置植物的方法,在同一区段中突出表现某一季节的植物景观,如春季山花烂漫,夏季荷花映日,秋季硕果满园,冬季蜡梅飘香。为了避免一季过后景色单调或者无景可赏的尴尬,在每一季相景观中,还应考虑配置其他季节的观赏植物,或增加常绿植物,做到“四季有景”。如杭州花港观鱼公园,春天有海棠、碧桃、樱花、梅花、杜鹃、牡丹、芍药等,夏日有广玉兰、紫薇、荷花等,秋季有桂花、槭树等,寒冬有蜡梅、山茶、南天竹等,各种花木共达 200 余种 1 万余株,通过合理的植物配置,达到了“四季有花,终年有景”的景观效果。
中国古典园林还讲究“步移景异”,即随着空间的变化,景观也随之改变,这种空间的转化与时间的变迁是紧密联系的。如扬州个园,利用不同季节的观赏植物,配以假山,构成了具有季相变化的时空序列。个园中,春梅翠竹,配以笋石,寓意春景;夏种国槐、广玉兰,配以太湖石,构成夏景;秋栽枫树、梧桐,配以黄石,构成秋景;冬植蜡梅、南天竺,配以雪石和冰纹铺地,构成冬景。4 个景点选择了具有明显季相特点的植物,又与 4 种不同的山石组合,演绎了一年中 4 个不同的季节,4 个“季节”的景观又被巧妙地布置于游览路线的 4 个角落,从而在尺咫庭院中,随着空间的装换,也演绎着一年四季时间的变迁。
数的法则源于西方。古希腊数学家普洛克拉斯指出:“哪里有数,哪里就有美。”即凡是符合数的关系的物体就是美的物体。如三原形(方形、圆形、三角形),受到一定数值关系的制约因而具有了美感,因此这 3 种图形就成为设计中的基本图形。圆形或由圆形演化出的图形给人以柔和、富有弹性的审美感觉,因而具有柔性美。造型艺术中圆形的应用非常普遍,如在雕塑、绘画、建筑、植物整形中,利用率很高。方形给人以正规、平实、刚强、安稳、可靠的审美感觉。方形或由方形演变的图形具有一种刚性美。三角形的各种变形也会让人产生不同的感受。正三角形有稳定感,倒三角形有倾危感,斜三角形会形成运动或方向感。在植物景观造景设计中,如植物模纹、植物造型等,都可以适当地运用一些数学关系,以满足人们的审美需求。
(1)比例
2 000 多年前,古希腊算学家毕达哥拉斯首先提出了黄金分割,为 0.618,成为世界公认的最佳数比关系。此后,以黄金分割比为基础又衍生出了许多“黄金图形”,如黄金率矩形和黄金涡线。矩形长、短边符合黄金分割比时,可以被划分成一个正方形和一个更小的黄金率矩形。如把所得正方形的有关顶点用对应正方形内切圆弧连接,就得到黄金涡线,涡线在无限消失点的地方形成矩形的涡眼点。黄金率矩形和黄金涡线因达到了动态的平衡而充满了韵律感。不仅如此,据研究,如果以黄金率矩形的两个涡眼作为人眼平视凝视点,就能得到最佳的视觉效果。
(2)尺度
如果以人为参照物,空间尺度可以分为 3 种类型:自然的尺度、超人的尺度、亲切的尺度。在不同的环境中,选用的尺度是不同的。一方面要考虑功能的需求,另一方面要注意观赏效果。如,中国古代私家园林属于小尺度空间,所以园中搭配的都是小型的、低矮的植物,显得亲切温馨。而美国国会大厦则属于超大的尺度空间,配之以大面积草坪和高大乔木,显得宏伟庄重。两者植物的尺度有所不同,但都与其所处的环境尺度相吻合,所以形成了各具风格的园林景观。
与其他园林要素相比,植物的尺度似乎更加复杂,因为植物的尺度会随着时间的推移而发生改变。所以,园林设计师应该动态地布置植物及其景观,在设计初期就应该预测到由于植物生长而出现的尺度变化,并采取一些措施以保证景观的观赏效果。现代园林中不乏这样的经典佳作,如杭州花港观鱼公园的雪松草坪,在建成 20 多年后仍然保持着极佳的观赏效果。
形式美是人类社会在长期的社会生产实践中发现和积累起来的,它具有一定的普遍性、规定性、共同性。但是随着社会的发展,形式美又带有变异性、相对性和差异性。形式美发展的总趋势是不断提炼和升华的,表现出人类健康、向上、创新和进步的愿望。