



道地药材是指某一药用生物品种,在特定的生态环境和土壤气候情况下,所形成的质量好、产量大、疗效佳的优质药材。如:甘肃的当归,宁夏的枸杞,青海的大黄,内蒙古的黄芪,东北的人参、细辛、五味子,山西的党参,河南的地黄、牛膝、山药、菊花,云南的三七、茯苓,四川的黄连、川芎、贝母、乌头,山东的阿胶,浙江的贝母,江苏的薄荷,广东的陈皮、砂仁等。
1.采集与药效的关系
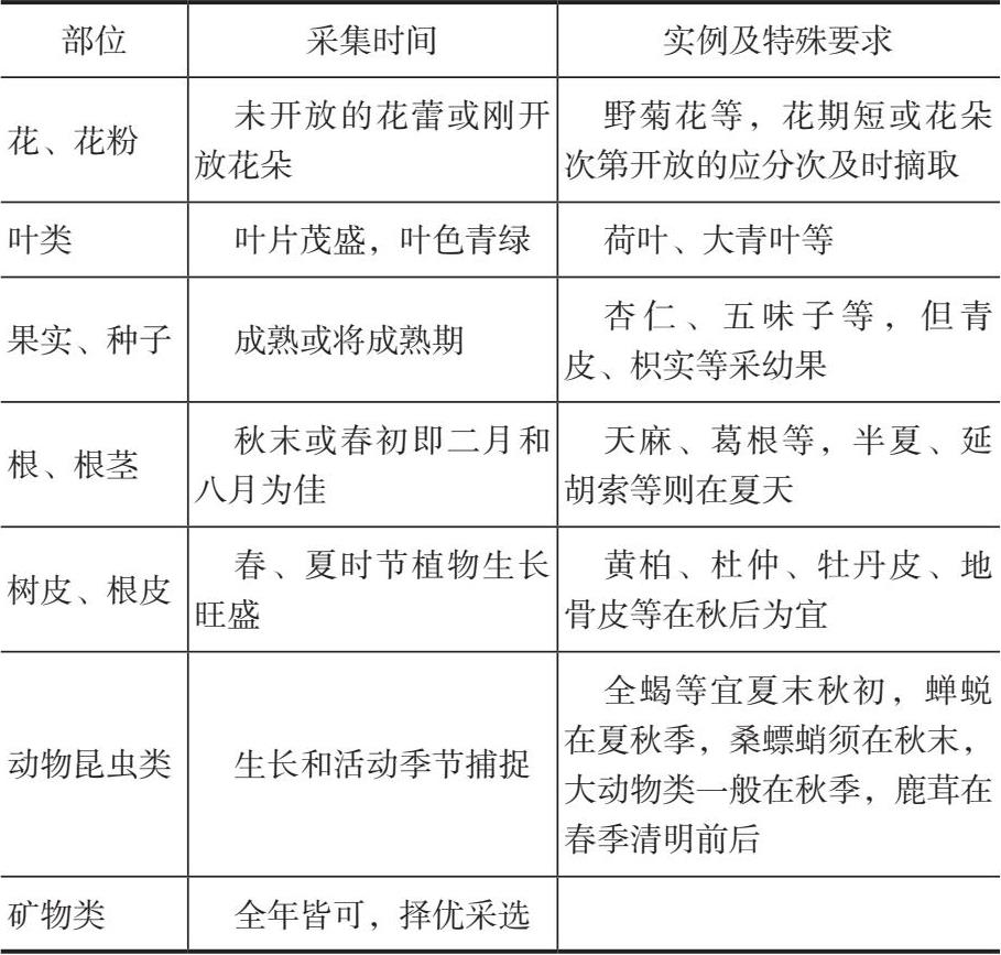
因动植物在其生长发育的不同时期其药用部分所含有效成分及有害成分各不相同,因此药物的疗效和毒副作用也有较大差异,故药材必须在适当的时节采集。
2.中药采集时间
续表