



在AutoCAD中使用的样条曲线为非一致有理B样条(NURBS)曲线,使用NURBS曲线能够在控制点之间产生一条光滑的曲线,如图3-41所示。样条曲线可用于绘制形状不规则的图形,如为地理信息系统(GIS)或汽车设计绘制轮廓线。
图3-41 样条曲线
命令行:SPLINE(快捷命令:SPL)。
菜单栏:选择菜单栏中的“绘图”→“样条曲线”命令。
工具栏:单击“绘图”工具栏中的“样条曲线”按钮
。
功能区:单击“默认”选项卡“绘图”面板中的“样条曲线拟合”按钮
,或“样条曲线控制点”按钮
。
命令行提示与操作如下。
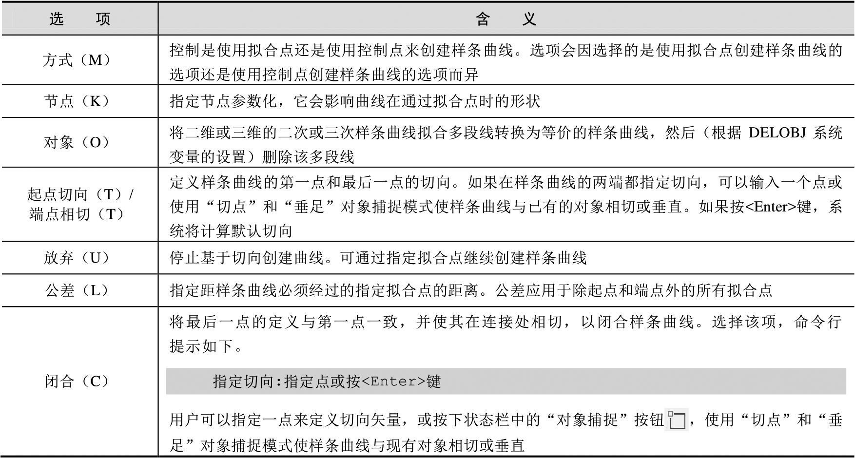
选项含义如表3-6所示。
表3-6 “样条曲线”命令选项含义
绘制如图3-42所示整流器框形符号。
图3-42 整流器框形符号
绘制步骤
(1)单击“默认”选项卡“绘图”面板中的“多边形”按钮
,绘制正方形。命令行提示与操作如下。
(2)单击“默认”选项卡“绘图”面板中的“直线”按钮
,绘制3条直线,并将其中一条直线设置为虚线,如图3-44所示。
图3-43 绘制正四边形
图3-44 绘制直线
(3)单击“默认”选项卡“绘图”面板中的“样条曲线拟合”按钮
,绘制所需曲线,命令行提示与操作如下。
最终结果如图3-42所示。
动手练一练——绘制逆变器
绘制如图3-45所示的逆变器。
图3-45 逆变器
思路点拨
源文件:源文件\第3章\逆变器.dwg
利用“正多边形”“直线”和“样条曲线”命令绘制逆变器。