



图块也称块,它是由一组图形对象组成的集合,一组对象一旦被定义为图块,它们将成为一个整体,选中图块中任意一个图形对象即可选中构成图块的所有对象。AutoCAD把一个图块作为一个对象进行编辑修改等操作,用户可根据绘图需要把图块插入图中指定的位置,在插入时还可以指定不同的缩放比例和旋转角度。如果需要对组成图块的单个图形对象进行修改,还可以利用“分解”命令把图块炸开,分解成若干个对象。图块还可以重新定义,一旦被重新定义,整个图中基于该块的对象都将随之改变。
命令行:BLOCK(快捷命令:B)。
菜单栏:选择菜单栏中的“绘图”→“块”→“创建”命令。
工具栏:单击“绘图”工具栏中的“创建块”按钮
。
功能区:单击“默认”选项卡“块”面板中的“创建”按钮
,或单击“插入”选项卡“块定义”面板中的“创建块”按钮
。
执行上述命令后,系统打开如图2-55所示的“块定义”对话框,利用该对话框可定义图块并为之命名。
图2-55 “块定义”对话框
选项含义如表2-2所示。
表2-2 “块定义”对话框选项含义
利用BLOCK命令定义的图块保存在其所属的图形当中,该图块只能在该图形中插入,而不能插入其他的图形中。但是有些图块在许多图形中要经常用到,这时可以用WBLOCK命令把图块以图形文件的形式(后缀为.dwg)写入磁盘。图形文件可以在任意图形中用INSERT命令插入。
命令行:WBLOCK(快捷命令:W)。
功能区:单击“插入”选项卡“块定义”面板中的“写块”按钮
。
执行上述命令后,系统打开“写块”对话框,如图2-57所示,利用此对话框可把图形对象保存为图形文件或把图块转换成图形文件。
图2-57 “写块”对话框
选项含义如表2-3所示。
表2-3 “写块”对话框选项含义
在AutoCAD绘图过程中,可根据需要随时把已经定义好的图块或图形文件插入当前图形的任意位置,在插入的同时还可以改变图块的大小、旋转一定角度或把图块炸开等。插入图块的方法有多种,本节将逐一进行介绍。
命令行:INSERT(快捷命令:I)。
菜单栏:选择菜单栏中的“插入”→“块”命令。
工具栏:单击“插入”工具栏中的“插入块”按钮
,或单击“绘图”工具栏中的“插入块”按钮
。
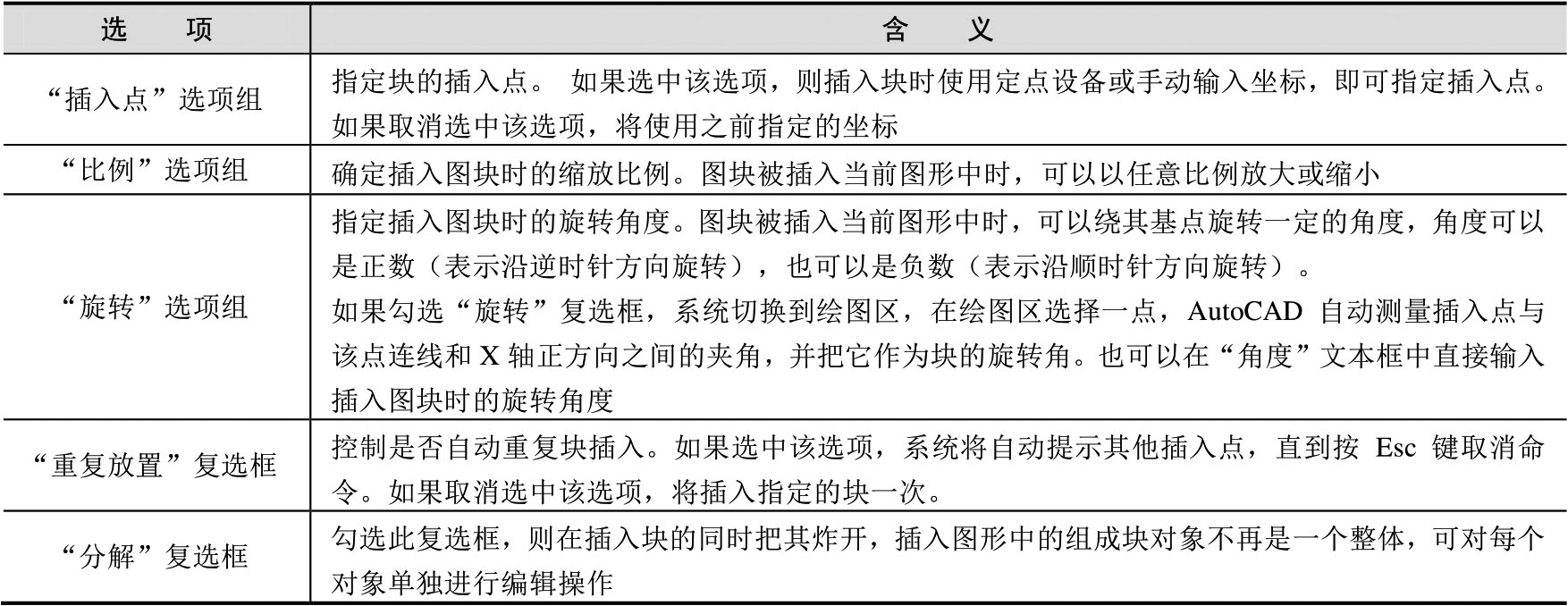
功能区:单击“默认”选项卡“块”面板中的“插入下拉菜单栏”命令(或单击“插入”选项卡“块”面板中的“插入下拉菜单”命令)。执行上述命令后,系统打开“块”选项板,如图2-58所示,可以指定要插入的图块及插入位置。
图2-58 “块”选项板
选项含义如表2-4所示。
表2-4 “插入”对话框选项含义