购买
下载掌阅APP,畅读海量书库
立即打开
畅读海量书库
扫码下载掌阅APP

1.1 注射成型工艺过程

1.1.1 注射成型原理

如图1-2所示,注射成型是将颗粒状或粉状塑料从注塑机的料斗送进加热的料筒中,经过加热熔融塑化成为黏流态熔体,在注塑机螺杆或柱塞的高压推动下,以很高的流速通过喷嘴,注入模具型腔,经一定时间的保压冷却定型后可保持模具型腔所赋予的形状,然后开模分型获得成型塑件。

图1-2 注塑机基本机构

完整的注射成型过程包括加料、加热塑化、加压注射、保压、冷却定型和脱模等工序,这里列举其中的四个主要部分进行简要介绍,如图1-3所示。

(1)注射充填:是指注塑机螺杆向前移动并推动塑料通过模具浇注系统进入模具腔体的过程。

(2)保压补缩:在充填结束后,以某一压力维持住螺杆直到浇口冷却凝固以弥补材料本身的可压缩性及冷却收缩的过程。

注射成型过程

(3)冷却定型:从保压压力结束到塑件固化至足以顶出时所需的过程。

(4)开模取件:整个动作过程包括动模后移、模具打开、塑件顶出及取出、模具闭合等。

图1-3 注射成型主要过程

1.1.2 注射成型工艺参数

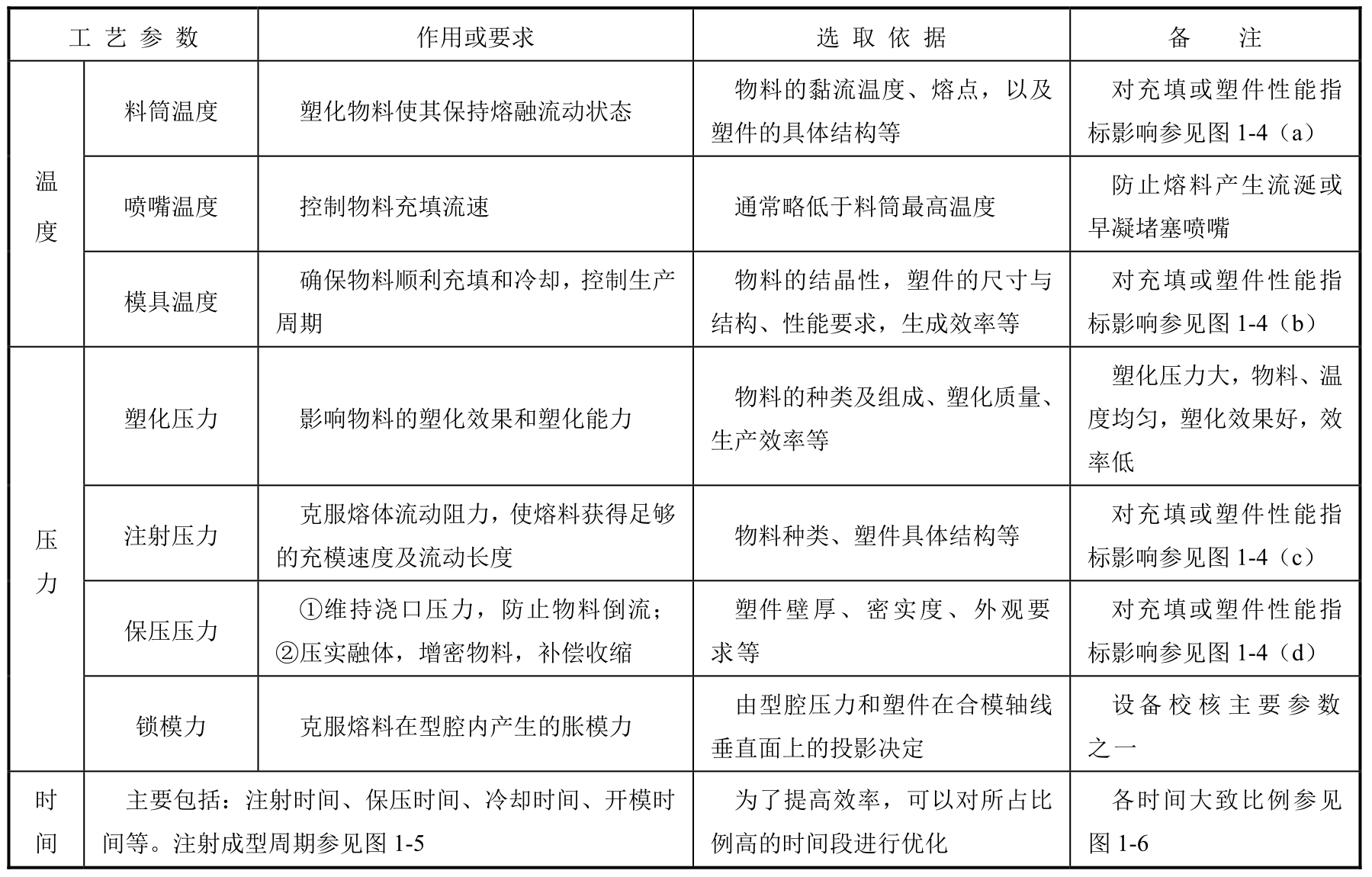
正确的注射成型工艺参数可以保证塑料熔体良好塑化,顺利充模、冷却与定型,从而生产出合格的塑件。注射成型工艺参数主要包括温度、压力和时间,各参数的具体作用和选取依据参见表1-1。

表1-1 注射成型工艺参数作用及选取

图1-4 各参数对性能指标的影响

图1-5 注射成型周期

图1-6 注射成型各时间大致比例示意图 KKNI0V20Jcqie2QJCCAGQa5tJs+DwlM4xdNQ75NMVnjh7qFFihaop1ma8DvQ8kEQ

点击中间区域
呼出菜单
上一章
目录
下一章
×