



蛋是一个完整的、具有生命的活卵细胞。蛋中包含着自胚发育、生长成幼雏的全部营养成分,同时还具有保护这些营养成分的物质。蛋主要包括蛋壳、蛋白和蛋黄三部分,各部分有其不同的形态和生理功能,细分来看蛋的结构包括:蛋壳外膜、蛋壳、气孔、内壳膜、蛋白膜、气室、蛋白、蛋黄膜、胚盘、内容物等。
蛋壳包括:外蛋壳膜、石灰质蛋壳及蛋壳下膜。
刚产下的鲜蛋的蛋壳表面覆盖的一层透明的胶质黏液形成的膜,被称为“外蛋壳膜”,也称“壳上膜”“壳外膜”或“角质层”。外蛋壳膜的作用主要是封闭气孔,它在阻止外界的细菌和霉菌等微生物入侵的同时,防止蛋内的水分蒸发以及二氧化碳的逸出。完整的膜透气、透水,不耐摩擦且易受潮脱落。
蛋壳是包裹在鲜蛋内容物外面的一层硬壳,主要成分为碳酸钙,故蛋壳又称“石灰质硬壳”。它的作用是使蛋具有固定形状以及保护蛋白与蛋黄,但因质脆故不耐碰撞或挤压。
不同种类的禽蛋其蛋壳厚度亦有所差异,一般在270~370μm;同种类的蛋,因受品种、饲料及气候等因素的影响,蛋壳的厚度也有所差别;同一个蛋的壳,不同部位的厚度也不同。蛋壳的厚度还与其表面色素沉积有关,从白色至蓝绿色,蛋壳色泽越深的其厚度越大。
蛋壳上具有许多分布不均的气孔,这些气孔肉眼无法看到且不同种类的禽蛋其气孔大小不一,直径一般在4~40μm。气孔的作用是连接内外环境:蛋壳内的水分和二氧化碳可通过气孔排出,外界的新鲜空气也可通过气孔进入到蛋内,这也是禽蛋加速腐败的原因之一。在加工再制蛋过程中,料液可通过气孔进入蛋内。
蛋壳的结构由基质和间质方解石晶体按1∶50两部分组成,其中基质由交错的蛋白质纤维和蛋白质颗粒构成,位于蛋壳内侧,分为乳头层和海绵层。
在蛋壳内面和蛋白外面的一层白色薄膜叫作“蛋壳内膜”,又称“壳下膜”。蛋壳内膜分为内外两层:内层为蛋白膜,附着于蛋壳膜里面,比较薄;外层为内蛋壳膜,紧贴蛋壳。两层膜的结构类似,是由不同长度及直径的角质蛋白纤维交织成的网状结构。因蛋壳内膜透过性小,细菌无法直接通过膜进入蛋内,只有蛋白膜被蛋白酶破坏后,微生物才能进入到蛋内。所有霉菌的孢子均不能透过两层膜进入蛋内,但其菌丝体可以透过,并能引起蛋内发霉。因此,蛋壳内膜具有阻止微生物进入,保护蛋内容物不受微生物侵染的作用。其不溶于水、酸、盐类溶液,能透水透气。
蛋白即蛋清,是包在蛋黄周围的一种胶体物质,呈白色或微黄色透明黏稠的半流动体,蛋白约占蛋总质量的45%~60%。蛋白的特点:导热能力弱,防止外界气温对蛋白的影响,保护蛋黄及胚胎,供给胚胎发育所需养料及水分。蛋白按形态可分为浓厚蛋白和稀薄蛋白两种。位置越接近蛋黄的蛋白越浓厚,越向外则越稀薄。蛋白由外向内分为四层:
第一层为外层稀薄蛋白,紧贴蛋白膜,占蛋白总体积的23.2%,不含溶菌酶;第二层为中层浓厚蛋白,占蛋白总体积的57.3%,含溶菌酶,随着时间的延长,温度的升高,酶活力逐渐降低;第三层为内层稀薄蛋白,占蛋白总体积的16.8%;第四层为系带层浓蛋白,占蛋白总体积的2.7%,在蛋黄两端各有一条浓厚的白色带状物(分为索状部和膜状部),系带具有弹性,其作用是固定蛋黄的位置,但随着鲜蛋贮藏时间的延长,系带弹性会逐渐变弱,甚至完全消失。
蛋白的浓厚度是衡量蛋品质量的重要标志之一。浓厚蛋白的含量与家禽的品种、产蛋季节、饲料、日龄及禽蛋贮存的时间、温度等有密切关系。浓厚蛋白的结构呈纤维状,含有溶菌酶。溶菌酶具有杀菌和抑菌的作用,可溶解微生物的细胞膜。鲜蛋随着存放时间的延长或受外界气温的影响,浓厚蛋白逐渐变稀,溶菌酶也会逐步失去活性,失去杀菌抑菌的能力。故陈旧蛋的浓厚蛋白含量低,稀薄蛋白含量高,易被细菌污染。
蛋黄位于蛋的中央位置,呈球状。由蛋黄膜、蛋黄内容物和胚盘三部分组成。
蛋黄膜是包围在蛋黄内容物外面的透明薄膜,其主要分为三层,分别是:内外两层的黏蛋白以及中层角蛋白。蛋黄膜的作用是防止蛋黄内容物和蛋白融合,同时也是防止微生物侵入的最后一道屏障。蛋黄膜的平均厚度为16μm,重量占蛋黄的2%~3%,具有一定韧性和弹性。
禽蛋越新鲜,蛋黄膜的弹性越大。随着贮藏时间的延长,蛋黄膜的弹性逐渐降低,最终会导致蛋黄膜破裂,变成散黄蛋,故蛋黄膜的弹性程度与蛋的质量有密切关系。
蛋黄膜内即为蛋黄内容物,是一种浓稠不透明的黄色乳状物。蛋黄由内向外可分为很多层,中央为白色蛋黄,其外围被深黄色和浅黄色蛋黄逐层包裹,形成深浅相间的层次。蛋黄内容物的不同颜色与其在形成过程中的饲料内的色素以及光照有较大关系。
在蛋黄表面有一个色淡细小的白色圆盘状物,叫作“胚盘”。受精的叫作“胚胎”,未受精的叫作“胚珠”。
在蛋的钝端,由蛋白膜和内蛋壳膜分离形成的气囊,称为“气室”。刚产下的蛋没有气室,当蛋接触空气时,蛋内容物遇冷收缩,蛋内产生一部分真空,外界空气由蛋壳孔和蛋壳膜网孔压入蛋内形成气室。随着存放时间的延长和环境干燥,蛋内水分向外蒸发,气室也不断增大。故气室的大小与蛋的新鲜度有关,也是评定和鉴别蛋的新鲜度的主要标志之一。
禽蛋的化学组成十分复杂,全蛋中含有9%~11%的蛋壳,60%~63%的蛋白和28%~29%的蛋黄。鸡蛋可食部分的化学组成如表1-1所示:
表1-1 鸡蛋可食部分化学组成
续表
续表
续表
资料来自美国USDA 2018年的FDC(Food Data Central)数据库。
禽蛋的化学组成的影响因素主要包括:禽类的品种、日龄、蛋的大小、产蛋率、饲养条件等。不同禽蛋的化学成分组成见表1-2:
表1-2 不同禽蛋的化学成分组成(可食部分)
蛋壳的主要成分是由无机物构成,约占蛋壳的96.8%,有机物约占蛋壳的3.2%。蛋壳的颜色不同主要是与其所含的色素卟啉的含量多少有关,如褐色蛋壳,每千克蛋壳含原卟啉为30.5~44.6mg,暗褐色的蛋壳含卟啉色素高达66.3mg。鹅蛋蛋壳含卟啉色素仅12.9mg,故其蛋壳几乎无色。不同种类的禽蛋,蛋壳的化学组成也存在差异,如表1-3所示:
表1-3 不同禽类蛋壳的化学组成/%
蛋白主要由水和蛋白质组成,其中水占85%~88%,蛋白质约占11%~13%。目前已被发现的蛋白中蛋白质的种类有近百种,其中12种的含量较多,如表1-4所示。卵白蛋白、卵伴白蛋白(卵转铁蛋白)、卵类黏蛋白、卵黏蛋白、溶菌酶和卵球蛋白等为主要蛋白质。其中除不溶性卵黏蛋白外,普遍为可溶性蛋白质。由于蛋白中的色素含量较少,主要为核黄素,故蛋白呈淡黄色。
表1-4 蛋白中蛋白质主要种类及性质
蛋黄中因富含蛋白质、脂质、维生素、矿物质等多种营养物质而具有很高的营养价值。蛋黄中含有约48%的水分,其余部分主要是蛋白质和脂肪,其中脂肪为32.0%~35.0%,蛋白质占15.6%~16.6%,此外还有少量糖类等,其组成见表1-5。其中脂肪以脂蛋白形式存在,脂质蛋白质主要包括低密度脂蛋白、卵黄球蛋白、卵黄高磷蛋白和高密度脂蛋白。
表1-5 蛋黄的化学成分含量/%
蛋的纵径与横径之比表示蛋的形状。各种禽类蛋形指数由于重量的不同有所差异,禽蛋愈轻,蛋形指数愈小。圆筒形蛋耐压程度最小,球形蛋耐压程度最大。禽蛋大小与蛋形指数的关系见表1-6。
蛋的重量是评定蛋新鲜程度的重要指标之一,它除了与禽的种类、日龄、气候等有关,还与蛋的贮存时间有密切关系。鸡蛋的平均重量为52g(32~65g)、鸭蛋的平均重量为85g(70~100g)。外形大小相同的同种禽蛋,较轻的是陈蛋。
表1-6 禽蛋大小与蛋形指数的关系
蛋的比重亦称“蛋的密度”,与蛋的新鲜度有密切关系。禽蛋内的水分会随着贮藏时间的延长而蒸发,气室逐渐变大,内容物的质量逐渐变小,蛋就越不新鲜。蛋的比重与蛋壳厚度的关系见表1-7,一般鲜蛋比重在1.08~1.09。
表1-7 蛋的密度与蛋壳厚度的关系
新鲜的蛋气室很小,当鲜蛋贮藏时间变长,气室逐渐变大,蛋的质量降低。
蛋白指数是浓厚蛋白与稀薄蛋白质量之比。新鲜蛋的比值为6∶4或5∶5,浓厚蛋白越多,蛋越新鲜。
蛋黄指数是指蛋黄高度与蛋黄直径的比值,也可用百分率表示。新鲜蛋的蛋黄指数为0.40~0.44。合格蛋的蛋黄指数为0.30以上。
哈夫单位是根据蛋重和浓厚蛋白高度,按一定公式计算出其指标的一种方法,可以衡量蛋白品质和蛋的新鲜程度,它是现在国际上对蛋品质评定的重要指标和常用方法。新鲜蛋的哈夫指数在80以上。当哈夫单位小于31时则为次等蛋。表1-8为美国农业部根据哈夫单位划分的禽蛋等级。
表1-8 美国农业部根据哈夫单位划分的禽蛋等级
蛋黄色泽指蛋黄颜色的深浅。国际上通常用罗氏(Roche)比色扇的15种不同黄色色调等级比色,出口鲜蛋和再制蛋的蛋黄色泽需要达到8级以上。影响蛋黄色泽的主要因素是饲料。
感官法主要通过看(视觉鉴定)、听(听觉鉴定)、触(触觉鉴定)、闻(嗅觉鉴定)等方法鉴别鲜蛋的质量。通过肉眼观察鲜蛋的大小、蛋壳的形状、色泽、清洁度及蛋壳膜的完整情况,即为视觉鉴定。通过蛋相互碰撞的声音鉴别蛋壳完整性,即为听觉鉴定。将蛋放在手中,以手感觉蛋的重量,即为触觉鉴定。通过用鼻子闻蛋是否有异味,即为嗅觉鉴定。
利用蛋的透光性,可观察到蛋的蛋壳结构、气室大小、蛋白、蛋黄、系带及胚胎等特征,以鉴别蛋的质量。光照鉴别法分为手工照蛋法、机械照蛋法和电子自动照蛋法三种,表1-9为鲜蛋的光照透视特征。
表1-9 鲜蛋的光照透视特征
续表
应用紫外光照射禽蛋,使其产生光谱。根据荧光产生的强度大小,鉴别鲜蛋的质量。质量新鲜的蛋荧光强度弱,越陈旧的蛋,荧光强度越强。
除上述方法外,还可使用测定法、声学检验法、机械力学检验法及机器视觉检验法等对蛋的质量进行测定。
禽蛋的质量分级一般从蛋的外观鉴定和蛋的内部光照透视鉴定两方面综合评定。鲜蛋的分级,是鲜蛋贸易中的重要环节之一。我国对鲜蛋制定的食品安全国家标准《蛋与蛋制品》(GB 2749—2015)中规定了鲜蛋的感官要求,在国内贸易行业标准《鲜鸡蛋 鲜鸭蛋分级》(SB/T 10638—2011)中规定了普通鲜鸡蛋、鲜鸭蛋的卫生要求、品质分级、重量分级、包装产品分级判别、检验方法、检验规则和标签。鲜鸡蛋、鲜鸭蛋品质分为AA级、A级和B级三个等级,分级要求见表1-10。
表1-10 鲜鸡蛋和鲜鸭蛋的品质分级要求
近年来,国内外贸易的发展和国际市场的变化,供应出口的商品质量分级标准亦有所变化。不同国家和地区,其分级标准亦有所不同,经双方贸易协商,可将分级标准具体规定在合同上。
由于禽蛋的国际市场要求和分级目的不同,各个国家制定的鲜蛋分级标准亦不相同。有些是国家制定的标准,也有不同组织制定的标准及行业内的通用标准。
美国鲜蛋分级标准细致,主要根据蛋的质量、重量以及蛋的破损程度等分级。表1-11介绍了美国对鸡蛋的质量标准,表1-12介绍了美国消费市场的鸡蛋重量分级标准。
表1-11 美国不同等级鸡蛋的质量标准
续表
表1-12 美国消费市场的鸡蛋重量分级标准
注:“打”为行业常用计量单位,每打鸡蛋12个。
欧洲国家鲜蛋的分级标准按联合国欧洲经济委员会壳蛋质量控制标准执行,主要按蛋的质量、重量以及蛋的破损程度进行分级。表1-13为不同等级鸡蛋的质量标准。
表1-13 欧洲不同等级鸡蛋的质量标准
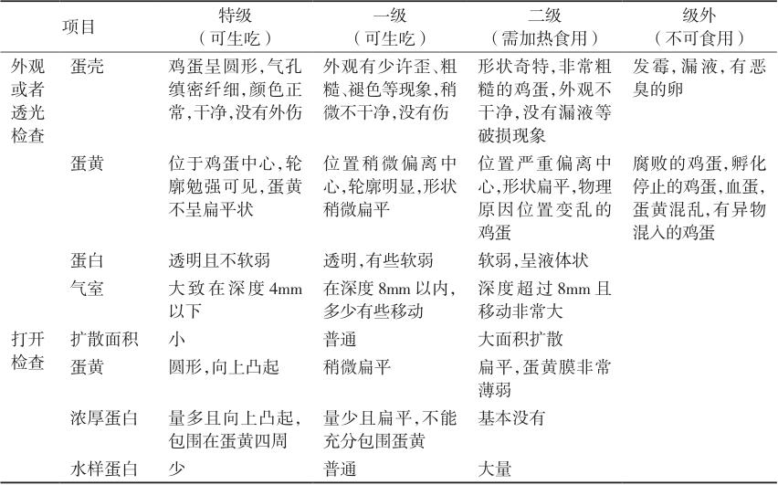
日本鲜蛋的分级标准主要根据禽蛋是否可生食、蛋品的品质及重量等分级。表1-14为不同等级鸡蛋的质量标准。
表1-14 日本不同等级鸡蛋的质量标准
根据我国国家标准《蛋与蛋制品术语和分类》(GB/T 34262—2017)中规定的分类原则,蛋与蛋制品以其属性和加工程度作为分类依据后,分类如下:
1.鲜蛋。
2.清洁蛋。
包括咸蛋、咸蛋黄、糟(醉)蛋、醋蛋、卤蛋、皮蛋、水煮蛋、茶香蛋(茶蛋)、烤蛋。
全蛋液、冰全蛋液、蛋黄液、咸蛋清、冰蛋黄液、蛋清液、冰蛋清液(冰蛋白)。
全蛋粉、蛋黄粉、蛋白粉(片)、皮蛋粉(粒)。
蛋肠、蛋干。