



工业机器人在世界各国的定义不完全相同,但是其含义基本一致。国际标准化组织(International Standard Organization,ISO)对工业机器人定义为:“工业机器人是一种具有自动控制的操作和移动功能,能够完成各种作业的可编程操作机。”ISO8373有更具体的解释:“工业机器人有自动控制与再编程、多用途功能,机器人操作机有三个或三个以上的可编程轴。在工业机器人自动化应用中,机器人的底座可固定,也可移动。”U.S.Robotics Industry Association对工业机器人的定义为:“工业机器人是用来进行搬运材料、零件、工具等可再编程的多功能机械手,或通过不同程序的调用来完成各种工作任务的特种装置。”日本工业标准(JIS)、德国标准(VID)及英国机器人协会也有类似的定义。工业机器人是集机械、电子、控制、计算机、传感器、人工智能等多学科的先进技术于一体的现代制造业自动化重要装备。新松SR360AL机器人如图2-1所示。
图2-1 新松SR360AL机器人
一般来说,工业机器人有以下四个显著特点。
1)仿人功能。工业机器人通过各种传感器感知工作环境,以具备自适应能力。在功能上模仿人的腰、臂、手腕、手指等部位,以达到工业自动化的目的。
2)可编程。作为柔性制造系统的重要组成部分,工业机器人的可编程能力是其对适应工作环境改变能力的一种体现。
3)通用性。工业机器人一般分为通用与专用两类。通用工业机器人只需更换不同的末端执行器就能完成不同的工业生产任务。
4)良好的环境交互性。智能工业机器人在无人为干预的条件下,对工作环境有自适应控制能力和自我规划能力。
20 世纪 60 年代初,人类创造了第一台工业机器人以后,机器人就显示出它强大的生命力。在短短50多年的时间内,机器人技术得到了迅速发展,工业机器人已在工业发达国家的生产中得到了广泛的应用。目前,工业机器人已广泛应用于汽车及汽车零部件制造业、机械加工行业、电子电气行业、橡胶及塑料工业、食品工业、木材与家具制造业等领域中。在工业生产中,弧焊机器人、点焊机器人、分配机器人、装配机器人、喷漆机器人及搬运机器人等工业机器人都已被大量使用。在众多制造业领域中,应用工业机器人最多的领域是汽车及汽车零部件制造业。2005年美洲地区汽车及汽车零部件制造业对工业机器人的需求占该地区所有行业对工业机器人需求的比例高达61%;亚洲地区达到33%,位居各行业之首;虽然2005年由于德国、意大利和西班牙三国对汽车工业投资的趋缓直接导致欧洲地区汽车工业对工业机器人的需求下滑,但汽车工业仍然是欧洲地区使用工业机器人最普及的行业。目前,汽车制造业是制造业所有子行业中人均拥有工业机器人最多的行业。比如,2004年德国制造业中每1万名工人拥有工业机器人的数量为162台,而在汽车制造业中每1万名工人拥有工业机器人的数量则为1 140台;2004年意大利制造业中每1万名工人拥有工业机器人的数量为123台,而在汽车制造业中每1万名工人拥有工业机器人的数量高达1 600台。
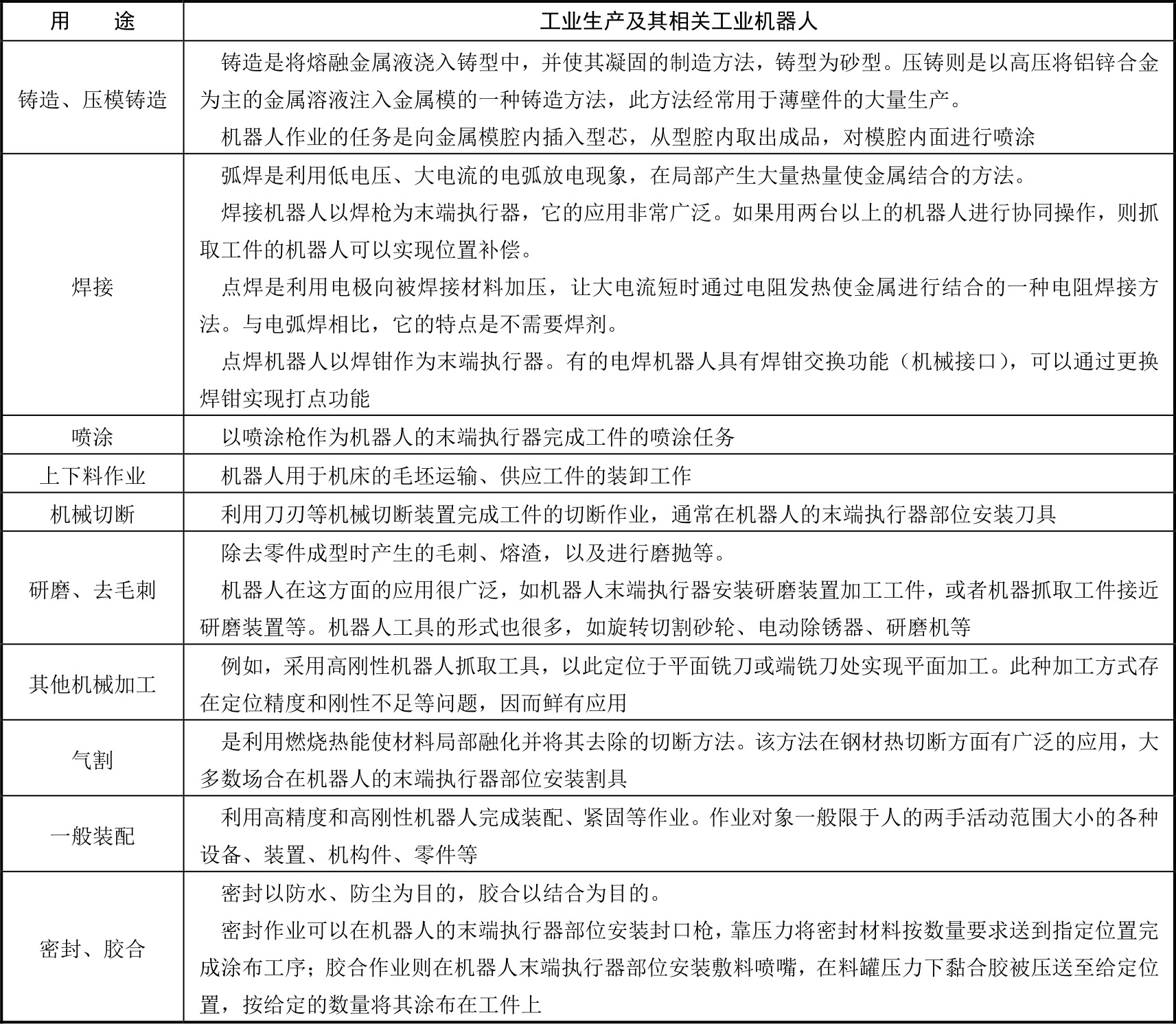
工业机器人的用途和技术见表2-1。
表2-1 工业机器人的用途和技术
纵观世界各国发展工业机器人的产业过程,可归纳为三种不同的发展模式,即日本模式、欧洲模式和美国模式。
日本模式的特点是:各司其职,分层面完成交钥匙工程,即机器人制造厂商以开发新型机器人和批量生产优质产品为主要目标,并由其子公司或其他工程公司来设计制造各行业所需要的机器人成套系统,各自分别完成交钥匙工程。
欧洲模式的特点是:一揽子交钥匙工程,即机器人的生产和用户所需要的系统设计制造全部由机器人制造厂商自己完成。
美国模式的特点是:采购与成套设计相结合。美国国内基本上不生产普通的工业机器人,企业需要机器人时通常由工程公司进口,再自行设计、制造配套的外围设备,完成交钥匙工程。
工业机器人的发展大致分为三个阶段。
第1代工业机器人,主要指T/P方式(Teaching/Playback方式,示教/再现方式)的工业机器人。为了让机器人完成某种作业,首先由操作者将具体面对的作业的各种知识(如空间轨迹、作业条件、作业顺序等)通过某种手段,对机器人进行“示教”,而机器人的控制系统则将这些知识记忆下来,然后再根据“再现”指令逐条取出。经过解读之后,在一定精度范围之内,反复执行各种被示教过的复杂动作。目前,国际上商品化与实用化的工业机器人,绝大部分都是这种T/P方式工业机器人。
第2代工业机器人,指具有一些简单智能(如视觉、触觉、力感知等)的工业机器人。第2代工业机器人早在几年前就已获得实验室的成功,但是由于智能信息处理系统的庞大与昂贵,尚不能普及。
第3代工业机器人,指具有自治性的工业机器人。它不仅具有视觉、触觉、力感知等智能,而且还具有像人一样的逻辑思维和逻辑判断功能。机器人依靠本身的智能系统对周围环境、作业条件等做出判断后,可自行开始工作。第3代工业机器人目前刚刚进入探索阶段。
经过40多年的发展,我国工业机器人已在产业化的道路上加快了步伐。国家“863”高技术计划已将沈阳新松机器人自动化股份有限公司、哈尔滨博实自动化设备有限责任公司、一汽集团涂装技术开发中心、国家机械局北京自动化所工业机器人与应用技术工程研究中心、大连贤科机器人技术有限公司、天津市南开太阳高技术有限公司、上海机电一体工程有限公司、上海交大海泰科技发展有限公司、四川绵阳四维焊接自动化设备有限公司确立为智能机器人主题的9个产业化基地。在国内,工业机器人产业刚刚起步,但增长的势头非常强劲。例如,中国科学院沈阳自动化所投资组建的新松机器人公司,年利润增长在40%左右。
工业机器人由三大部分、六个子系统组成。三大部分是机械本体、传感器部分和控制部分。六个子系统是驱动系统、机械结构系统、感知系统、机器人-环境交互系统、人机交互系统及控制系统。图2-2所示为工业机器人系统组成及相互关系。
图2-2 工业机器人系统组成及相互关系
(1)驱动系统。
要使机器人运行起来,需要给各个关节,即每个运动自由度安装传动装置,这就是驱动系统。驱动系统可以是液动、气动或电动的,也可以是把它们结合起来应用的综合系统,还可以是直接驱动或者通过同步带、链条、轮系、谐波齿轮等机械传动机构进行间接驱动。
(2)机械结构系统。
工业机器人的机械结构系统如图 2-3 所示,主要由机身、手臂、末端执行器三大件组成。每一大件都由若干自由度构成一个多自由度的机械系统。若机身具备行走机构便构成行走机器人;若机身不具备行走及腰转机构,则构成单机器人臂。手臂一般由上臂、下臂和手腕组成。末端执行器是直接装在手腕上的重要部件,它可以是两个手指或多个手指的手爪。
图2-3 工业机器人的机械结构系统
(3)感知系统。
感知系统由内部传感器和外部传感器组成,其作用是获取机器人内部和外部环境信息,并把这些信息反馈给控制系统。内部状态传感器用于检测各个关节的位置、速度等变量,为闭环伺服控制系统提供反馈信息。外部传感器用于检测机器人与周围环境之间的一些状态变量,如距离、接近程度和接触情况等,用于引导机器人识别物体,并做出相应处理。外部传感器一方面使机器人更准确地获取周围环境情况,另一方面也能起到矫正误差的作用。
(4)控制系统。
控制系统的任务是根据机器人的作业指令从传感器获取反馈信号,控制机器人的执行机构,使其完成规定的运动和功能。如果机器人不具备信息反馈特征,则该控制系统称为开环控制系统;如果机器人具备信息反馈特征,则该控制系统称为闭环控制系统。该部分主要由计算机硬件和软件组成,软件主要由人机交互系统和控制算法等组成。
工业机器人按三大部分(机械本体部分、感知器部分和控制部分)分类,如图2-4所示。
工业机器人还可以根据用途分为以下几种。
(1)搬运机器人。
搬运机器人用途很广泛,一般只需要点位控制,即被搬运工件无严格的运动轨迹要求,只要求起始点和终点的位姿准确。
图2-4 工业机器人分类
1960年,最早的搬运机器人出现在美国,Versatran和Unimate两种机器人首次用于搬运作业。搬运作业是指用一种设备握持工件,从一个加工位置移到另一个加工位置。搬运机器人可安装不同的末端执行器以完成各种不同形状和状态的工件搬运工作,减轻了人类繁重的体力劳动。目前世界上使用的搬运机器人超过10万台,被广泛应用于机床上下料、冲压机自动化生产线、自动装配流水线、码垛搬运、集装箱等自动搬运。部分发达国家已制定相应标准,规定了人工搬运的最大限度,超过限度的必须由搬运机器人来完成。
(2)检测机器人。
零件制造过程中的检测及成品检测都是保证产品质量的关键。这类机器人的工作内容主要是确认零件尺寸是否在允许的公差内,或者控制零件按质量进行分类。
例如,油管接头螺纹加工完毕后,将环规旋进管端,通过测量旋进量或检测与密封垫的接触程度即可了解接头螺纹的加工精度。油管接头工件较重,环规的质量一般也都超过15kg,为了能完成螺纹检测任务的连续自动化动作(环规自动脱离、旋进自动测量等),需要油管接头螺纹检测机器人。该机器人是六轴多关节机器人,它的特点在于其手部机构是一个五自由度的柔顺螺纹旋进机构。此外,还有一个卡死检测机构,能对螺纹旋进动作加以控制。
油管接头螺纹检测机器人的作业对象是钢管,管径不同或管弯曲等原因会造成钢管定位的偏心,因此,需要在机器人手部安装摄像头以识别钢管的位置,再根据图像匹配等技术识别钢管的中心线。
(3)焊接机器人。
这是目前应用最广泛的一种机器人,它分为电焊和弧焊两类。电焊机器人负荷大、动作快,工作的位姿要求严格,一般有6个自由度。弧焊机器人负载小、速度低,对机器人的运动轨迹要求严格,必须实现连续路径控制,即在运动轨迹的每个点都必须实现预定的位置和姿态要求。
弧焊机器人的6个自由度中,一般3个自由度用于控制焊具跟随焊缝的空间轨迹,另外3个自由度保持焊具与工件表面正确的姿态关系,这样才能保证获得良好的焊缝质量。目前,汽车制造厂已广泛使用焊接机器人进行承重大梁和车身的焊接。
MOTOMAN-EA1900N六自由度垂直多关节型焊接机器人如图2-5所示,其主要参数见表2-2。
图2-5 MOTOMAN-EA1900N六自由度垂直多关节型焊接机器人
表2-2 MOTOMAN-EA1900N主要参数
(4)装配机器人。
装配机器人要求具有较高的位姿精度,手腕应具有较大的柔性。因为装配是一个复杂的作业过程,不仅要检测装配作业过程中的误差,而且还要纠正这种误差,因此,装配机器人采用了许多传感器,如接触传感器、视觉传感器、接近传感器、听觉传感器等。
(5)喷漆机器人。
喷漆机器人主要由机器人本体、计算机和相应的控制系统组成。液压驱动的喷漆机器人还包括液压油源,如油泵、油箱和电机等。多采用5或6个自由度关节式结构,手臂有较大的运动空间,并可做复杂的轨迹运动。其腕部一般有2~3个自由度,可灵活运动。较先进的喷漆机器人腕部采用柔性手腕,既可向各个方向弯曲,又可转动,其动作类似于人的手腕,能方便地通过较小的孔伸入工件内部,喷涂其内表面。喷漆机器人一般采用液压驱动,具有动作速度快、防爆性能好等特点,可通过手把手示教或点位示数来实现示教。喷漆机器人广泛用于汽车、仪表、电器、搪瓷等工艺生产部门。
这种工业机器人多用于喷涂生产线上,重复定位精度不高。另外,由于漆雾易燃,驱动装置必须防燃、防爆。
图2-6所示为IRB5400-12喷涂机器人,拥有喷涂精确、正常运行时间长、漆料耗用少、工作节拍短及有效集成涂装设备等诸多优势,还包括负荷能力强、运行可靠性高等优势。IRB5400-12喷涂机器人技术数据见表2-3。ABB独创的集成化工艺系统(IPS)具备供漆和供气闭环调节与高速控制功能,可最大限度地减少过喷现象,并确保漆膜的均匀一致。
图2-6 IRB5400-12喷涂机器人
表2-3 IRB5400-12喷涂机器人技术数据
工业机器人的种类、用途及用户要求都不尽相同。但工业机器人的主要技术参数应包括自由度、精度、工作范围、最大工作速度和承载能力。
自由度是指机器人所具有的独立坐标轴运动的数目,一般不包括手爪(或末端执行器)的开合自由度。在三维空间中,表述一个物体的位置和姿态需要6个自由度。但是,工业机器人的自由度是根据其用途设计的,可能小于6个,也可能大于6个自由度。例如,日本日立公司生产的A4020装配机器人有4个自由度,可以在印制电路板上接插电子元器件;PUMA562机器人具有6个自由度,可以进行复杂空间曲面的弧焊作业。从运动学的观点看,在完成某一特定作业时具有多余自由度的机器人,叫冗余自由度机器人,又叫冗余度机器人。例如,PUMA562机器人在执行印制电路板上接插元器件的作业时就是一个冗余自由度机器人。利用冗余的自由度可以增加机器人的灵活性,躲避障碍物,并能改善动力性能。人的手臂共有7个自由度,所以工作起来很灵巧,手部可回避障碍物,从不同方向到达目的。
工业机器人精度是指定位精度和重复定位精度。定位精度是指机器人手部实际到达位置与目标位置之间的差异,用反复多次测试的定位结果的代表点与指定位置之间的距离来表示。重复定位精度是指机器人重复定位手部于同一目标位置的能力,以实际位置值的分散程度来表示。实际应用中常以重复测试结果的标准偏差值的3倍来表示,它是衡量一列误差值的密集度。图2-7所示为工业机器人定位精度与重复定位精度图例。
图2-7 工业机器人定位精度与重复定位精度图例
工作范围是指机器人手臂末端或手腕中心所能到达的所有点的集合,也叫工作区域。因为末端操作器的形状和尺寸是多种多样的,为了真实地反映机器人的特征参数,一般工作范围是指不安装末端操作器的工作区域。确定工作范围的形状和大小是十分重要的,机器人在执行某作业时可能因为存在手部不能到达的作业死区而无法完成任务,KUKAKR100型机器人工作范围如图2-8所示。
图2-8 KUKAKR100型机器人工作范围
最大工作速度,有的厂家指工业机器人自由度上最大的稳定速度,有的厂家指手臂末端最大合成速度,通常在技术参数中会有说明。工作速度越高,工作效率就越高。但是,工作速度越高就要花费更多的时间去升速或降速。
承载能力是指机器人在工作范围内的任何位置上所能承受的最大质量。承载能力不仅取决于负载的质量,而且与机器人运行的速度、加速度的大小和方向有关。为了安全起见,承载能力这一技术指标是指高速运行时的承载能力。承载能力不仅指负载,也包括机器人末端操作器的质量。
不同种类的工业机器人要求的技术关键点有所不同,如应用于汽车零部件焊接生产的弧焊机器人,其关键技术概括如下。
(1)弧焊机器人系统优化集成技术。弧焊机器人采用交流伺服驱动技术及高精度、高刚性的 RV 减速机和谐波减速器,具有良好的低速稳定性和高速动态响应,并且可以实现免维护功能。
(2)协调控制技术。控制多机器人协调运动,既能保持焊枪和工件的相对姿态以满足焊接工艺的要求,又能避免焊枪和工件的碰撞。
(3)精确焊缝轨迹跟踪技术。结合激光传感器和视觉传感器离线工作方式的优点,采用激光传感器实现焊接过程中的焊缝跟踪,提升焊接机器人对复杂工件进行焊接的柔性和适应性,结合视觉传感器离线观察获得焊缝跟踪的残余偏差,基于偏差统计获得补偿数据,并进行机器人运动轨迹的修正,在各种工况下都能获得最佳的焊接质量。
激光加工机器人结构优化设计技术,是采用大范围框架式本体结构,在增大作业范围的同时,保证机器人精度。激光加工机器人的关键技术包括以下方面。
(1)机器人系统的误差补偿技术。针对一体化加工机器人工作空间大、精度高等要求,结合其结构特点,采取非模型方法与基于模型方法相结合的混合补偿方法,完成几何参数误差和非几何参数误差的补偿。
(2)高精度机器人检测技术。将三坐标测量和机器人技术相结合,实现机器人高精度在线测量。
(3)激光加工机器人专用语言实现技术。根据激光加工及机器人作业特点,完成激光加工机器人专用语言的定义与实现。
(4)网络通信和离线编程技术。具有串口、CAN等网络通信功能,实现对机器人生产线的监控和管理,并实现上位机对机器人的离线编程控制。
(5)高速平稳控制技术。通过轨迹优化和提高关节伺服性能,实现洁净搬运的平稳性。
(6)控制器的小型化技术。考虑洁净室建造和运营成本较高,可采用控制器小型化技术,减少洁净机器人占用的空间。
(7)晶圆检测技术。利用光学传感器,能够通过机器人的扫描,获得卡匣中晶圆有无缺片、倾斜等信息。