



稳态设计的目的是确定系统的具体组成和主要参数,其过程包括负载分析、驱动方式和传动速比确定、执行元件的选择、驱动电路设计、反馈测量回路设计等环节。稳态设计的结果确定了系统的控制能力,在此基础上才能开展动态设计,使系统达到要求的动态性能。稳态设计是系统设计的基础,稳态设计的欠缺可能会对系统整体设计带来颠覆性的影响。稳态设计的开展需要对系统功能、性能,控制对象的运动学和动力学特性,以及各种主流的控制元件都比较了解,而且同时还要具备一定的工程设计经验。
按照通用设计流程从需求开始,机电伺服控制系统的稳态设计首先要进行控制对象的运动学和动力学特性分析,确定执行元件负载特性,作为后面执行、驱动元件及反馈测量元件选型的依据。
以雷达伺服系统为例,控制对象包括转台、天线阵面等,其中单轴对象的运动模式主要是单轴转动,形式上包括加减速转动、匀速转动和定位。多轴串、并联形式对象的运动控制根据运动机构的拓扑构成,以及对象控制目标如相对基座参考坐标系的指向,分解得到各轴的实时运动要求,相当于多个有位置或速度同步需求的单轴控制对象。通过运动学分析得到各轴转速、加速度的边界要求。
明确控制对象的运动要求后,通过动力学分析得到执行元件负载要求。动力学分析需要已知对象的质量、惯量、形状尺寸等自身特性,以及所处的工作环境,如运动副之间的摩擦、风扰动、载体姿态和与运动相关的扰动等。以上因素共同决定了负载大小,负载包括风负载、惯性负载、摩擦负载及重力负载等,具体计算方法参见3.3.2节。
伺服驱动方式一般分为直接驱动和间接驱动两种,两者的区别就在于电动机和负载之间是否安装减速传动装置。直接驱动方式由于不需要减速传动装置,避免了传动环节的摩擦阻滞、弹性变形、间隙空回等因素导致的运动迟滞、传动刚度不高等问题,能实现相对较高的动态性能和控制精度。同时,由于减少了中间环节,还有利于降低噪声、损耗和维护成本。另外,通过直接驱动还避免了为保证最终控制精度必须采用的高低速转轴两套反馈测量元件的要求,通过直通式安装形式,既提高了传动精度,又降低了系统复杂性。
虽然直接驱动在控制特性上有较大优势,但由于电动机的质量与力矩基本呈线性关系,导致在输出力矩较大时,直接驱动方式在质量和成本方面相对都有较大劣势。同时,由于直接驱动电动机的发热量较大,在力矩要求比较大时还需要通过水冷等方式帮助电动机降温,从而在另一方面增加了系统的复杂性,降低了可维护性和可靠性。
以雷达伺服系统为例,在确定驱动方式时需要同时考虑控制特性、成本预算、使用要求等。一般对于输出转矩在几十牛·米的机载雷达伺服系统,为简化结构形式,减小轴向尺寸,提高控制精度,可以尽量采用直驱方式。对于输出力矩要求上千牛·米的伺服系统,要根据控制特性要求,以及设备结构形式选择驱动方式,如测控雷达、火控雷达中具有较高随动精度要求的伺服系统,在结构安装满足要求的前提下可以选择直驱方式。而对于情报雷达、气象雷达、航管雷达等对角度控制动态性能要求较低的伺服系统,一般选用间接驱动方式。对驱动力矩要求上万牛·米,需要多电动机驱动的雷达伺服系统,只能采用间接驱动方式。
如果采用间接驱动方式,还需要进一步确定减速机构的传动速比。
根据初步确定的电动机额定转速,结合控制对象最高转速计算传动速比上限值,公式为
式中, n m_nor 为电动机额定转速; n 1_max 为负载端最高转速。
再根据电动机的峰值输出力矩,结合控制对象最大力矩载荷计算传动速比下限值,公式为
式中, M 1_max 为负载端最大力矩; M m_max 为电动机峰值转矩。
在 i max 和 i min 之间确定具体数值的过程中,需要根据系统的具体性能要求和负载特点来选择最佳传动速比。
对于经常处于匀速转动,且加速度要求不高的系统,如情报类、气象类雷达伺服系统,可以按照最大输出角速度原则确定速比,参照式(2-8)。假设负载端的静态风扭矩为 M WS (与负载端转速无关,取实际平均值),负载端的动态风扭矩与转速线性相关假设系数为 C D ,根据式
式中, F x 为水平风力; D 为天线口径; V 为风速。
假设电动机和负载的黏性摩擦系数为 μ 1 和 μ 2 ,齿轮速比为 i ,效率为 η ,电动机的额定转矩为 M M ,负载的角速度为 ω L ,负载的角加速度为0,则负载端的力矩关系为
对式(2-12)取对 i 的微分,并令d ω L /d i =0,则得到对应负载转速最大值的传动速比为
另外,对于经常加减速,并同时要保证一定转速要求的测控和火控雷达伺服系统,就要按照最大输出角加速度的原则确定传动速比。除以上假设外,假定负载轴的角加速度为 ε L ,电动机峰值力矩为 M MX ,则负载端的运动方程为
对式(2-15)取对 i 的微分,并令d ε L /d i =0,则得到对应负载角加速度最大值的传动速比为
得到以上系统的最佳传动速比 i s 后,再依据 i max 和 i min 之间的取值范围及可选择减速机配置的速比,选择最接近 i s 的值,也以此作为电动机与负载惯量匹配的评判依据。
在机电伺服控制系统中执行元件主要是电动机。通常需要按照2.2.2节中执行元件的特性,依据驱动方式及系统调速、位置随动、平台稳定等功能要求和负载大小等主要因素,选择电动机类型和电动机电气参数。
1. 电动机类型选择
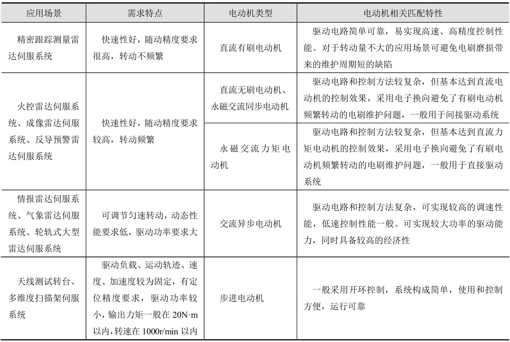
在雷达等电子设备伺服系统中一般可选用的电动机类型有直流(有刷)电动机、交流电动机和步进电动机。其中交流电动机又包括直流无刷电动机、永磁交流同步电动机和交流异步电动机。根据电动机的外特性,直流电动机、永磁交流同步电动机等又可以分为普通伺服电动机和力矩电动机。
依据各类型电动机的特点,以及在不同的电子设备中的应用场景,选择电动机的类型,如表2-1所示。
表2-1 应用场景与电动机类型的匹配关系
2. 电动机参数选择
电动机参数需要根据伺服电动机、力矩电动机和步进电动机几类进行选择。由于对交流电动机的控制本质上等效于对直流电动机的控制,因此,此处以直流电动机为例进行阐述。
对于使用者而言,主要关心伺服电动机的功率、转速、力矩、绝缘等级等参数。
如图2-15所示流程,先得到负载平均力矩,再结合负载转速,可以估算电动机驱动功率,计算公式为
式中, M avg 是负载平均力矩; ω max 是负载的最高转速; η 是电动机和传动减速机构的总效率。其中,直流电动机和交流同步电动机的效率为90%~95%,交流异步电动机的效率为75%~80%。
图2-15 伺服电动机参数选择流程图
确定电动机功率后,就基本确定了电动机基座号的大小。再根据电动机类型,就可以确定电动机的额定转速、额定转矩等参数的可选范围。大多数雷达伺服系统中采用电动机间接驱动形式,电动机的额定转速和转矩与传动速比密切相关,在传动速比未确定时先根据电动机选用经验预定一个转速和转矩值,在传动速比的确定过程中共同决定。
由于伺服电动机工作过程中存在铜耗、铁耗,会导致电动机温度升高,因此还需要根据电动机的热耗,结合使用环境温度上限、散热方式、海拔高度等确定电动机的最高温度,并据此确定电动机的绝缘等级。
力矩电动机具有转速低、力矩大、力矩波动小、机械特性硬度大、线性度好等优点,可以在很低转速,甚至堵转下长期工作,因此一般在直接驱动方式下应用。力矩电动机的性能参数不同于普通的伺服电动机,主要有连续堵转转矩、峰值堵转转矩、堵转电流、控制电压、空载转速等。力矩电动机的性能参数选择流程图如图2-16所示。
图2-16 力矩电动机的性能参数选择流程图
当电动机长时间堵转时,电动机在温升允许范围内输出的最大转矩称为连续堵转转矩。此时的电枢电流和电压分别对应连续堵转电流和控制电压。由于发热条件限制,保护电动机磁性,电动机短时输出转矩可以略大于连续堵转转矩,但不能超出峰值堵转转矩。
在随动精度要求较高的火控、成像类雷达伺服系统中,还要对电动机摩擦力矩、齿槽转矩等指标进行限制,一般要求不大于额定转矩或连续堵转转矩的3%。
此外,如有驱动电路的匹配要求,还需要选择电动机反电势常数、力矩常数、定子绕组电阻、电感等详细参数。
根据以下直流电动机电枢回路电压平衡方程计算工作过程中的最高电枢电压,与现有系统中的电源电压进行匹配。
式中, R 是绕组电阻; L 是绕组电感; C e 是反电势常数; n 是电动机转速。
步进电动机选用时需要确定步距角、最大静止转矩、最大启动转矩、最大启动频率和启动时的惯频特性、最大连续响应频率及矩频特性等指标。
典型的伺服电动机驱动电路主要由控制器、调制器和变换器等部分组成,如图2-17虚线框中所示。
图2-17 典型电动机驱动系统原理示意图
其中,变换器是驱动电路的基础,在电动机驱动中大多采用电压源型变换器。这些变换器利用直流侧的电容来暂时储存电能。通过电力电子器件的开关可允许调制直流电压,最终产生可变电压和可变频率的波形。对于一般伺服电动机的驱动电路变换器,其主体结构都是通过功率开关管构成桥式电路。以交流电动机驱动电路为例,典型变换器电路拓扑示意图如图2-18所示。
图2-18 典型变换器电路拓扑示意图
电路中一共有七个功率管,其中由六个功率管组成三相全桥,三个桥臂分别连接到电动机三相绕组,驱动电动机运转;另一个功率管控制泄放电阻,实现能耗制动功能。
调制器的作用是根据控制器输出信号的极性和幅度大小,对高频脉冲的占空比进行调制,用于变换器中开关器件的控制。在现代功率驱动电路中,一般将此功能合并到数字化控制器中实现。
控制器是电动机驱动电路的核心,主要完成控制指令和电动机及负载反馈信息的综合,根据与电动机类型和参数相适应的控制策略产生变换器控制输入信号。
1. 功率元件的选型
根据2.2.3节所述功率元件的特点,在目前的电动机驱动电路中主要以MOSFET和IGBT为主。二者的主要区别是MOSFET耐压较IGBT低,所以在电压超过直流600V的应用中尽量采用IGBT元件。无论选用哪种,功率管的漏极至源极间可能承受的最大电压都应为电源电压的两倍以上。
功率元件的额定电流视电路结构而定,该额定电流应是负载在所有情况下能够承受的最大电流。与电压的情况相似,必须确保所选的功率管能承受这个额定电流,需要考虑连续模式和脉冲尖峰两种情况下的电流。在连续导通模式下,功率管处于稳态,此时电流连续通过器件。脉冲尖峰是指有大量电涌(或尖峰电流)流过器件。一旦确定了这些条件下的最大电流,只需直接选择能承受这个最大电流的器件即可,一般器件的极值电流应为实际最大电流的1.5~2倍。
在实际情况下,功率管并不是理想的器件,因为在导电过程中会有电能损耗,称为导通损耗。功率管漏极和源极间的电阻在功率管开关及导通过程中是可变的,并随温度而显著变化。器件的功率损耗可由以下公式计算:
式中, I 为功率管流过的电流; R dson 为导通电阻; t on 为功率管导通时间。
由式(2-19)可知,功率管的功率损耗会随着导通电阻、通电时间及温升变化而变化。某些MOSFET管施加的漏源电压 V DS 越小, R dson 就会越大;反之, R dson 就会越小。耐压较高的MOSFET管 R dson 会随着电流轻微上升。关于导通电阻的各种电气参数变化可在制造商提供的技术资料表中查到,设计选用时需要根据实际情况进行功耗校核,结合最高结温限制、使用环境和热阻确定使用上是否安全。
2. 能耗制动电路设计选型
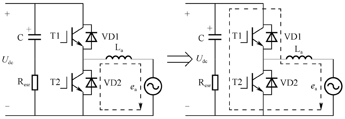
以常用有源电压型逆变永磁同步电动机驱动系统为例,多采用如图2-19所示的电路结构。
图2-19 A相电路的Boost工作状态
当永磁同步电动机制动时,如采用如图2-19所示的三相半桥驱动电路,则能量再生发生在以下三种情况:①由于开关器件死区时间引起的能量再生;②反电动势高于端电压、小于母线电压的Boost方式能量再生;③电动机反电势高于母线电压的能量再生。
开关死区时间引起的能量再生是驻留在电动机绕组电感中的能量,在电流流经方向的开关管关闭时通过功率管并联的续流二极管向母线电容充电所引起的,受电感值限制,这部分能量较低,一般不会使母线电压明显升高。
另一种是Boost方式能量再生,该方式是指电动机反电动势低于母线电压情况下发生的能量再生。式(2-20)是交流永磁同步电动机在
d
-
q
坐标系下的电压方程。由式(2-20)可知,当交、直轴电感压降和反电动势之和超过逆变电压,即
和
超过逆变端电压
、
时,电流将改变方向,再生能量向直流侧流动。
式中, u d 、 u q 分别为 d 、 q 轴支路对应的电压; ψ d 和 ψ q 分别为 d 、 q 轴对应的磁通量; i d 和 i q 为 d 、 q 轴的电流; ω e 为电动机转速; R s 为电动机绕组电阻。
取电动机的A相电路来分析,此时电路工作模式为Boost状态,如图2-19所示。在每个开关周期中,电动机线圈切割磁力线会获得能量,该能量会存在于电动机支路电感中。当续流二极管导通时,电感释放能量并将其存储到母线滤波电容中,此时A相电感压降和反电动势之和高于母线电压。该状态下可把电动机看作瞬时发电机,驱动器控制电动机产生制动转矩。这种情况发生在电动机运行到停止的各种制动状态。
第三种状态是电动机反电动势高于母线电压的能量再生。机电伺服控制系统负载是位能负载且在位能释放过程或者大惯性负载制动时,电动机转动方向和出力方向相反,电动机从电动状态转变为发电状态,电动机反电动势高于母线电压,电动机输出的电流经功率驱动元件向直流母线侧流动。
以上情况下发生的对母线电容的充电动作会产生泵升电压,若不将这部分能量及时释放,过高的电压将损坏滤波电容和功率模块。因而,必须对再生能量进行处理。
在一般电子设备(如雷达等)中,往往采用外接能耗电阻的方式处理,通过电阻发热将反馈能量消耗掉。选用能耗电阻需要对反馈能量有定量认识,以一个受位能负载作用的伺服系统为例进行介绍,其再生能量包括两部分,第一部分是位能负载及转子所构成的等效负载所具有的能量;第二部分是外界施加在电动机或负载上的驱动转矩所产生的再生能量。假设负载是一个旋转体,电动机绕组电阻为
R
,电感为
L
,电流为
i
,电动机转子及所带负载折算到转子轴上的转动惯量总和为
J
,且受到一个转矩恒为
T
的负载作用,角速度为
ω
,则电动机和负载所具有的总动能为
,驱动转矩和位能负载在时间
t
内释放的能量
,电动机定子绕组电感存储的能量为
,电动机绕组消耗的能量为
。
设负载机械摩擦损耗为 W mech ,其他损耗设为 W O ,在电动机制动位能负载到停止过程中,理论上可以回馈的全部能量可以表示为
设整个制动过程中回馈能量全部存储在母线滤波电容中,则有
通过上式和功率元件、电容电压极限值和母线电容的大小,可以得到电容理论能够接收的能量大小,剩余的能量就需要通过外接能耗电阻在作用时间内消耗掉,再结合电动机制动工作间隔时间等计算能耗电阻功率和阻值。
3. 直流有刷电动机驱动电路设计
由于直流有刷电动机只有单路绕组,一般以2.2.3节中描述的H桥为主电路,通过PWM方式直接控制加在绕组两端电压的极性和大小。直流有刷电动机驱动电路示意图如图2-20所示,在H桥输出和电动机绕组之间串联电流霍尔传感器实时测量电动机绕组中的电流值,并与给定值相减后再与三角波信号比较,自动生成频率和三角波相同、脉宽受误差控制的PWM信号,经半桥驱动电路控制H桥中四个功率管的通断,从而构成电流闭环。
图2-20 直流有刷电动机驱动电路示意图
H桥电路可以通过四个分立功率管搭建,也可以直接选用H桥功率集成模块。功率器件选用时,需参考式(2-18)确定驱动电源电压,以及电动机绕组电流的大小。
由于直流驱动电路结构相对简单,可以通过硬件电路直接实现,并由模拟电压控制电动机绕组的电流;也可以结合单片机或MCU等嵌入式系统直接采集电流传感器的反馈信号,经闭环算法处理后生成PWM信号去控制绕组电流。
4. 直流无刷电动机驱动电路设计
如2.2.2节所述直流无刷电动机是一种用电子换向装置取代机械换向装置的直流电动机,因此其驱动电路可以借鉴直流有刷电动机电路的处理方法,只是控制对象由单相绕组变为三相绕组。同时,由于电子换向要求,需要设计换相逻辑电路。如图2-21中电动机驱动模块为MSK公司的直流无刷电动机驱动模块,其中霍尔传感器信号处理电路中集成了表2-2所示的导通逻辑关系。
图2-21 直流无刷电动机控制驱动电路及模块示意图
表2-2 霍尔信号及绕组导通逻辑关系表
除此之外,模块还集成了电动机三相绕组电流检测和处理电路,可以在模块内部完成电动机的电流闭环控制。
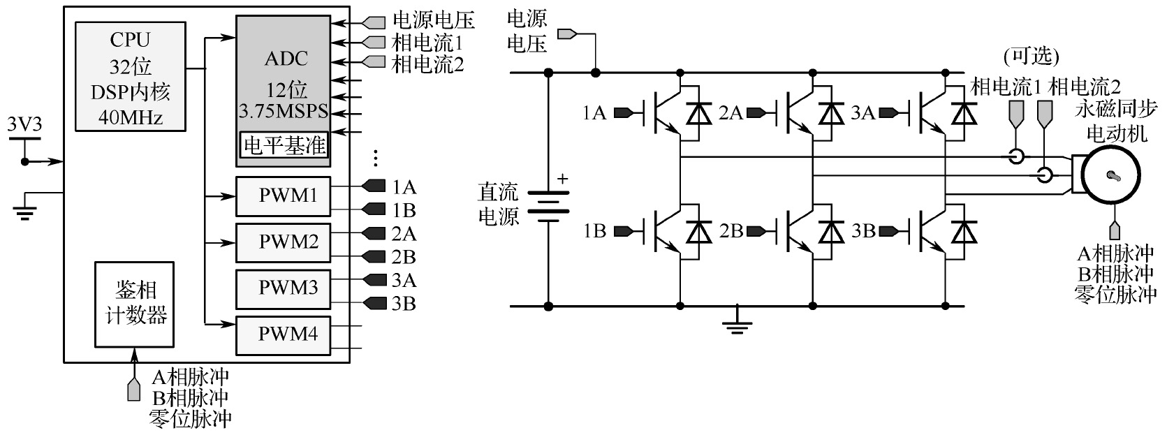
5. 交流电动机驱动电路设计
交流电动机包括异步电动机和永磁同步电动机(PMSM),其驱动电路设计比较相似(如图2-22所示),除了采用三相全桥驱动电路外,由于需要结合电动机轴端的角度传感器并采用矢量控制等复杂控制算法,一般都要搭建基于较强计算功能的MCU或DSP的控制电路。如TI公司的C2000系列芯片,除了具备几百兆赫兹主频和浮点计算功能外,还集成了PWM、A/D、QEP、SPI、I 2 C、CAN等丰富的外部设备接口。这些接口方便直接与具备标准接口的角度传感器连接,同时也可以直接控制三相全桥电路实现逻辑关系较复杂的控制功能。
图2-22 PMSM驱动电路示意图
6. 步进电动机驱动电路设计
步进电动机驱动电路一般包括环形分配器和功率驱动模块两部分。其中,环形分配器根据内部时序逻辑将外部作为控制命令的脉冲指令及方向信号进行分配处理,生成与电动机绕组相数和运行拍数相对应的周期性循环控制信号,按指令信号的频率和极性依次去控制电动机各绕组的通断。环形分配器一般采用CPLD或FPGA等可编程器件编程实现。功率驱动模块通过H桥实现单个绕组的通断和极性控制,或通过上下管实现绕组的通断控制。为保证电动机在各种速度下的运行性能,一般需采用高低压驱动、恒流斩波驱动等控制方式,如图2-23所示。
图2-23 步进电动机驱动电路示意图
伺服系统的反馈测量回路包括电流测量回路、角速度测量回路和角位置测量回路几种。
电流测量回路根据电动机绕组电流的范围选择相应的测量元件,主要有电流采样电阻和电流霍尔传感器,测量元件将电流信号转换为电压信号,再经滤波和调理供闭环处理电路或MCU的A/D采集模块使用。
角速度测量回路一般通过安装在电动机轴端的测速发电机将角速度转换为电压信号,与电流信号一样,通过驱动电路中的滤波和调理电路处理后使用。由于交流电动机在轴端常配置有旋转变压器或增量式编码器测量电动机轴转角位置,用来作为电动机磁场定向控制的输入,因此也可以通过对该角度微分的方法得到电动机轴的角速度供速度闭环使用。
对于角位置测量回路,现有比较常用的测量元件中,旋转变压器技术成熟且应用广泛,有单极、多极等不同类型以适应0.2°~0.001°的精度要求。当测角精度较高时,一般只能采用同轴安装形式,由于雷达转台旋转轴内部需要安装汇流环、水铰链等随轴转动设备,通径很大,采用同轴安装的旋变口径将更大,带来制造难度的加大和较高的成本。针对雷达伺服转台结构,可以设计采用精、粗通道两组同步轮系组合测角的方式,粗通道内含一组1:1同步轮系,安装一个高精度单极旋转变压器;精通道内含一组有一定速比的高精度同步轮系,安装一个多对极双通道旋转变压器,两组同步轮系均与负载主轴大齿轮外齿啮合,其结构实现形式详见3.3.5节。该测角回路示意图如图2-24所示。
图2-24 高精度组合测角回路示意图
对于圆感应同步器,由于输出的信号较微弱(一般为毫伏级),容易受到外界干扰,因此该信号需要前级放大。为消除电磁干扰,放大电路需就近装于屏蔽盒内,电路设计选用高增益、低噪声集成运放,采用差动放大方式。随着元件集成度的提高,国内外已有设计均采用一体式结构框架,通过金属铝外壳将电路和圆感应同步器敏感元件封装成一体,既可起到提高集成度,减小体积、质量的作用,又可以提高抗干扰能力。
伺服系统稳态误差主要由反馈测量元件本身及结构的轴系和传动误差等部分组成。设计中通过对反馈测量元件精度,结构轴系垂直度、平行度、同心度及测量元件传动精度的分解,在各部分满足精度要求的前提下,使系统最终的稳态误差指标得到保证。