



公共关系专业组织是指那些自发组织起来的从事公共关系理论研究与实务活动的非营利性群众团体或组织,主要包括公共关系学会、公共关系协会及其他专业协会。这些专业组织通过其出版物、会议、实践活动等起着推广和普及公共关系意识、公共关系观念及提高公众公共关系技能的重要作用。
大多数公共关系专业组织都是半封闭的组织:它们一方面为会员提供组织章程规定的服务;另一方面又向社会开放,推出一些普及型服务和职业资格准入服务。这些公共关系专业组织的工作大体上包括以下内容。
向会员提供组织信息及其他相关信息,组织会员间的学术和经验交流及维护协会和会员的正当权益。
这是公共关系专业组织的一项相当重要的工作。各种组织日益注重形象,作为树立和维护形象的专业组织,更应该以良好的形象出现在人们面前。这就需要制定出公共关系专业组织成员共同遵守的职业道德标准和行为准则。因此,几乎每个公共关系组织都制定了明确的公共关系人员职业道德准则。
阅读材料
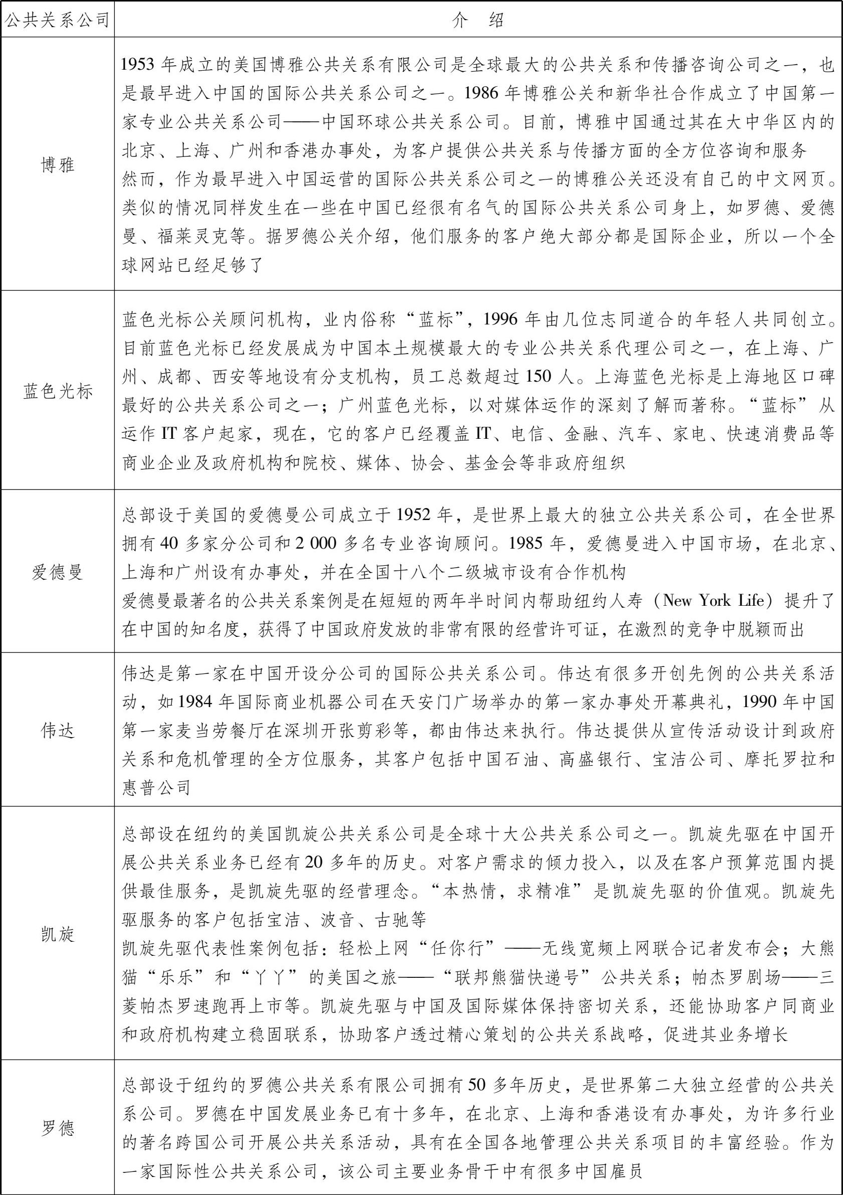
知名公共关系公司简介如表 2-1所示。
表 2-1 各公共关系公司简介
续表
续表
阅读材料
20年前,现代公共关系理论和实务随改革开放引进中国,一批有识之士投身于公共关系知识传播、理论研究和实践探索,开创了中国公共关系事业的先河。伴随着我国经济体制改革的不断深入,中国公共关系事业经历了 70年代末至 80年代初酝酿期(即导入期)、80年代中至 90年代初知识传播期(即普及期)、90年代专业发展期(即实践期)的曲折发展和积累。2000年,公共关系职业在我国终于得到政府的正式认可,业务市场规模、专业服务细分、本土化发展以及从业队伍形成等都预示着中国公共关系业进入其发展的第四阶段——快速增长期(即成熟期),一个新兴的行业——公共关系业在我国正式形成。1991年 4月,中国国际公共关系协会(CIPRA)在北京宣告成立。通过十年来的不断总结和探索,CIPRA已发展成为全国权威性的公共关系专业组织,一批中外著名企业、专业公共关系公司和组织成为单位会员,一大批资深公关从业人员、专家、学者作为个人会员加盟了协会。中国最佳公共关系案例大赛、中国国际公共关系大会、定期专业讲座和培训以及其他业内交流活动成为CIPRA服务中国公共关系业的基本工作内容。近年来,为推动中国公共关系业的职业化、专业化、规范化发展,CIPRA加强了全国公关员职业资格考核认证、中国公共关系行业年度调查、中国公共关系业年度工作研讨会等行业性工作,这些工作得到业内的普遍认可和支持。对于中国公共关系业这一茁壮成长的新兴行业,我们认为,有必要不断提高专业技术水平,加强人才培养和交流,制定行业标准,规范市场行为。我们应该同心同德,共同努力,为繁荣我们的行业而做出应有的努力和贡献。
2001年中国国际公共关系协会用近一年的时间,在反复研究欧美等发达国家公共关系专业人员行为准则的基础上,广泛征求了国内外公共关系界专家、学者的意见和建议,制定出这部《中国国际公共关系协会会员行为准则》。这一《行为准则》借鉴了国际公共关系协会(IPRA)、美国公共关系协会(PRSA)、英国公共关系协会(IPR)等成功经验,结合中国实际情况,着眼于未来行业发展,原则性地规定了公共关系从业人员的行为规范。
《中国国际公共关系协会会员行为准则》于 2002年 12月 6日经中国国际公共关系协会第三次会员代表大会审议通过,决定于 2003年 1月 1日实施执行。
公共关系是组织机构进行信息传播、关系协调和形象管理的一门艺术和科学,它通过一系列有计划、有目的、有步骤的调查、策划、实施、评估以及咨询等手段来实现。公共关系职业在我国是国家正式认可的一个职业,中国公共关系业服务于社会主义市场经济建设和改革开放,促进物质文明和精神文明的建设,推动社会的进步和发展。鉴于公共关系业是一个严肃的职业,每个公共关系专业公司和从业人员应该追求崇高的职业道德并遵循职业的行为准则。为此,CIPRA所有会员(单位会员和个人会员)均同意遵守本准则。
第一条 教育、引导原则。为组织机构提供有效的、负责任的公共关系服务,教育社会公众并正确引导公众舆论,以服务公众利益。
第二条 公平、公开原则。以公平、公开的态度对待组织机构、社会公众乃至竞争对手,争取良好的商业环境,促进社会进步。
第三条 诚实、信誉原则。以诚实的态度服务组织机构和公众,准确、真实地传播信息;讲求商业信誉,将公众利益放在首位。
第四条 专业、独立原则。运用专业技术和经验服务组织机构和公众,为组织机构提供客观、独立的建议和服务;通过持续的专业开发、研究与教育来推动本职业的发展。
第一条 信息传播是公共关系服务的基础,唯有准确、真实的信息传播才能更好地沟通组织机构与新闻媒体、政府、公众之间的关系,真正服务组织机构和公众利益。CIPRA会员:
1.确保信息传播手段和信息内容符合国家法律的有关规定;
2.应该确保信息传播的完整性、真实性、准确性;
3.应该兼顾公众利益和组织机构利益;
4.不应该隐瞒事实真相或欺骗公众,有责任迅速纠正错误的传播信息;
5.不应该向媒体赠送“红包”或其他形式的报酬,媒体必须的版面费、车马费除外。
第二条 以组织机构利益为导向是本行业赖以生存的基础,应该通过不断完善的专业技术和经验来满足组织机构的需求,帮助组织机构实现既定的目标。CIPRA会员:
1.应该诚实地告知组织机构自己的专业能力,说明代理业务的规范流程,提交标准文案,明示收费标准;
2.代表组织机构与公众沟通时,应该明示组织机构的名称;
3.服务组织机构时,不应该在媒体上宣传自己和自己的组织;
4.不应该承诺自己不能直接控制的结果;
5.不应同时服务两个利益冲突的组织机构,除非在详细陈述事实之后得到组织机构同意。
第三条 专业服务涉及组织机构众多秘密,因此严格保守组织机构秘密和个人信息是获取组织机构信任、保持商誉的根本。CIPRA会员:
1.应该保守组织机构过去、现在以及将来的秘密;
2.应该保护组织机构及其雇员的隐私;
3.如发现组织机构秘密外泄,有义务向组织机构提示;
4.严禁利用他人秘密获取商业利益。
第四条 避免现在、潜在的利益冲突可以建立组织机构和公众的广泛信任,是本行业健康发展的基础。CIPRA会员:
1.应该做到个人利益服从组织机构利益,组织机构利益服从公众利益;
2.应该避免因外界因素而引起个人利益与行业利益的冲突;
3.有责任向组织机构提示可能影响组织机构的利益冲突;
4.有义务帮助本行业解决可能存在的利益冲突。
第五条 优胜劣汰,唯有保持公平、公开的竞争,才能不断完善健康、繁荣的行业大环境。CIPRA会员:
1.应该尊重平等的竞争,避免因竞争而损害竞争对手的行为发生;
2.应该通过提高专业技术水平和服务品质来增强竞争能力;
3.严禁采取欺骗组织机构、诋毁竞争对手等手段来取得竞争优势;
4.有责任保护知识产权,不应将他人的劳动成果据为己有。
第六条 人才资源是行业发展和繁荣的基本条件,只有不断培养和吸收优秀人才进入本行业,才能不断壮大行业队伍,提升本行业在社会的地位。CIPRA会员:
1.有义务对其员工进行专业培训,同时将自己的经验和成果与行业分享;
2.应该允许人才流动,但不得通过猎取人才来争取相关客户;
3.流动人员应保守原公司的秘密和知识产权(如客户资料等);
4.流动人员不得主动争取原公司的客户资源。
第七条 没有行业的繁荣,也就没有个体的利益。每个成员应以不懈努力,创造一个不断发展、繁荣的行业为己任。CIPRA会员:
1.应该积极宣传和传播公共关系知识;
2.应该不断追求专业技术水平的提高;
3.应该正确诠释成功的公共关系案例或经验;
4.应该维护和巩固本行业的职业地位;
5.应该要求下属及相关人士同样遵守本《准则》的有关规定。
第一条 如果CIPRA有足够证据证明某会员在履行其职业义务过程中有违反本准则的行为,该会员将受到CIPRA的劝诫、警告、通报以及开除等处罚。
第二条 本《准则》中所指的“组织机构”,即通常所指的“客户”,包括政府机构、企事业单位以及非营利机构。
第三条 本《准则》最终解释权归中国国际公共关系协会。
二○○二年十二月六日,北京
公共关系专业组织的对外服务项目包括对外的专业培训和资格认证、公共关系理论和实务知识技巧的普及及宣传,以及积极健康的公共关系意识和公共关系观念的宣传推广。这样的服务有的是收费服务,如专业培训,而更多是免费服务项目。
公共关系专业组织通过编著业界专业书籍、教材,或者提供公共关系方面的报刊,培养公共关系专业人才,及时传递业内外的各种信息,促进行业整体素质提高。