



回顾近二十年的军旅生涯,曹操克敌制胜的一大法宝就是:快!即以令对手措手不及的速度,实现令人意想不到的战役效果。
以官渡之战为例。战前,曹操北面有强敌袁绍的重压,南面有荆州刘表和张绣的威胁,西面有关中马腾和韩遂的虎视,东面有徐州刘备的复叛,可谓四面受敌,顾此失彼。为此,曹操先是亲自进军黎阳,同时命令臧霸等人进入青州,让于禁屯驻于黄河上游,又分兵把守官渡,早早地为与袁绍的决战设下了黄河与官渡这一前一后两道防线。
随后,曹操迅速回到许都,眼睛紧盯着关中、荆州和徐州。在收降了张绣、孤立了刘表、稳住了关中之后,曹操看准袁绍“ 性迟而多疑,来必不速 ”、刘备“ 新将绍兵,未能得其用 ”的弱点,以令人难以置信的速度挥师向东,令刘备望风而逃。整个战役,开始于建安五年(公元200年)正月,结束于建安五年正月,前后一二十天的工夫,轻松避免了两线作战的风险,时间的算盘打得相当精准。
建安五年二月,击溃徐州刘备的曹操,迅速奔向黄河岸边,通过白马之战斩杀了袁军大将颜良、延津之战斩杀了袁军大将文丑,进而将袁军带入了预设的决战地点官渡。随后,在双方僵持了两个多月之后,曹操不仅通过奇袭乌巢一把火烧了袁军的粮草辎重,而且迅速回防大本营,彻底击碎了袁绍翻盘的迷梦。所有这一切,都在于“快”。
官渡之战如此,北征乌桓同样如此。建安十二年(公元207年),针对雨水连绵、行军迟缓的情况,曹操接受郭嘉“ 兵贵神速 ”的建议,留下粮草辎重,率领轻兵星夜兼程,出卢龙塞奇袭乌桓老巢柳城,不但斩杀了乌桓首领蹋顿,而且收降了其二十余万人众。
不仅曹操,他手下的众将也是一个比一个快,就拿心腹大将夏侯渊来说,打仗时“ 赴急疾,常出敌之不意 ”,甚至能够以“ 三日五百,六日一千 ”的速度进行长途奔袭、连续作战。
在那个快鱼吃慢鱼的竞争时代,曹操享受着战争带来的“快感”,也用速度解决了两个问题:其一是战场主动权问题,通过“说曹操,曹操到”的速度,使敌人猝不及防,实现闪击;其二是人力成本问题,通过快速机动,人马就像货币一样流动起来,一分钱不能掰成两半花,但一个兵却可以当成两个兵用,人力资源的价值得到了最大限度的发挥。
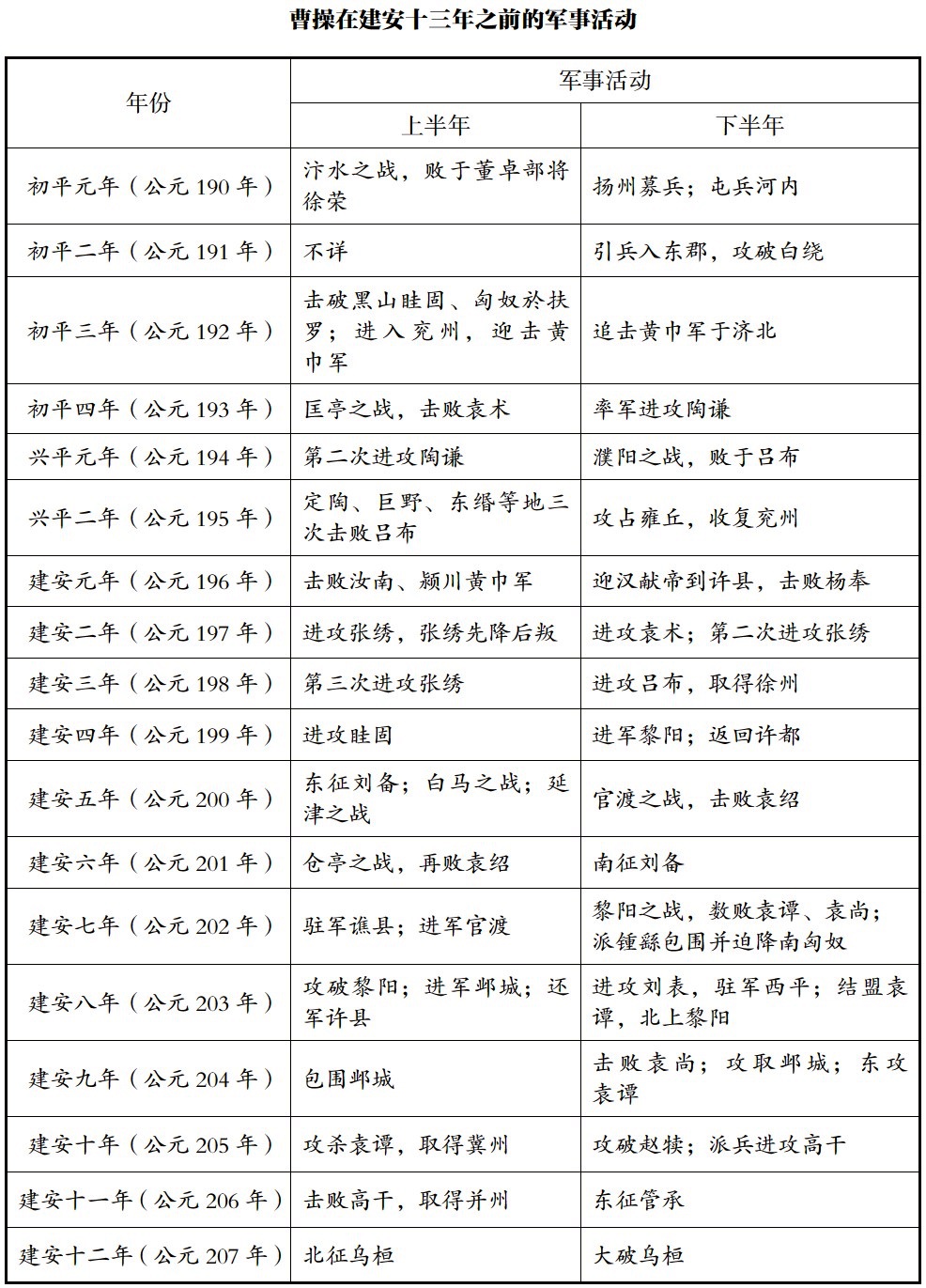
因为快,奔波在外似乎成了一种常态。从初平元年(公元190年)开始,除了彷徨等待、寻找方向的初平二年(公元191年)春夏,“半年一征”几乎是曹操的铁律。
讨董卓、击黑山、打匈奴、破黄巾、败袁术、侵陶谦、伐张绣、攻刘表、擒吕布、征刘备、御袁绍、杀袁谭、灭高干、袭乌桓,长期以来,曹操不是在打仗就是在打仗的路上。
 
   可是,当时光之轮走到建安十三年(公元208年),曹操征伐的脚步却一下子停了下来。从正月到六月,曹操没有任何军事动作,见诸史书勉强算是军事行为的唯一记载就是那句“ 作玄武池以肄舟师 ”了。对此,史学家可以解释为曹操在为南征做准备。可是,如果真要做准备,真是在认真做准备,为什么还要大费周章地挖池子呢?如果真要挖池凿渠的话,难道不应该到南方前线去挖凿吗?
实际上,曹操之前为了军事目的的确挖凿了不少沟渠。建安九年(公元204年),曹操北渡黄河、征伐袁尚时,曾经“ 遏淇水入白沟 ”,目的是疏通向北的运粮水道。建安十一年(公元206年),曹操为了征讨乌桓,专门开凿了两条渠,一条“ 自呼沲入泒水 ”,取名“平虏渠”;另一条“ 从泃河口凿入潞河 ”,取名“泉州渠”。可是,玄武池却不一样,它并不具备运送军粮的功能和价值,用它来操练水军又显得华而不实。那么,曹操开凿玄武池到底意欲何为?
众所周知,曹操是一个相当节俭也相当务实的人。据载,建安年间,曹操为了节省粮食,颁布了禁酒令。因为禁酒,曹操甚至得罪了以“ 坐上宾常满,樽中酒不空 ”为追求的名士孔融,为此二人还专门论战了一番。曹操不仅要求部下节俭,自己也率先垂范,据后来成为魏国侍中的卫觊描述,曹操日常“ 食不过一肉,衣不用锦绣,茵蓐不缘饰,器物无丹漆 ”,一句话,怎么简单怎么来,怎么实用怎么来。曹操的这种节俭,一方面源于个人性格,一方面源于现实条件,在生存竞争的丛林中,怎么敢好大喜功、铺张浪费?“ 奢淫肆欲,征敛无度 ”的袁术一开始也是跨州连郡,好不威风,但到头来怎么样,临死的时候连想喝碗蜂蜜水都成了一种奢望。
如此看来,开凿玄武池,曹操必然还有更加实用主义的考虑,那究竟是什么呢?答案就是两个字:建设。
种种迹象表明,开挖玄武池只是曹操庞大造城计划的其中一环。在曹操的规划中,他要建的是一座史无前例的新城。
此时,曹操清楚地知道,邺城必须要改变秦咸阳城、汉长安城在空间布局上的杂乱无章,必须要改变之前都城之中处处是宫城的“君贵民轻”格局,必须要改变限制商业活动的“面朝后市”格局。
这座城应尽可能方正,不能如前汉长安城和后汉洛阳城那般分散且不规则;
这座城要有明确的功能分区,宫室官署、里坊街市各安其所;
这座城要兼具军事、商业、园林等多种功能,既利防卫,又利商贸,还利居住;
这座城中只需要一座宫城,没必要如前汉的长安城那般,宫城占了全城的三分之二;
这座城要有对称的中轴线,主要道路要正对城门,以方便人员、货物进出;
这座城城墙四周要有角楼,以利于军事防卫。
此时,曹操也许并不知道,正是他开创了城市中轴对称布局的先河,首创了城市干道与皇宫丁字交会的新格局。此后,邺城不仅将成为曹魏、后赵、冉魏、前燕、东魏、北齐六朝的都城,而且会成为中国二世纪至六世纪长安等都城建设的典范,甚至对明清北京城的规划都有很大影响。
了解了曹操关于邺城的宏伟规划后,再来看邺城旁边的玄武池,求解上面的各种疑问似乎就容易多了。
在太行山东麓和河北平原西部的交界地带,发源于太行山的漳水和洹水冲击出了一块更小的平原,邺城就坐落于此。
邺城缘山而建,也缘山而危。初平四年(公元193年),利用袁绍离开邺城的空当,黑山军于毒部借助西山到邺城居高临下、一马平川的优势,与魏郡叛军一起占领了邺城。建安九年(公元204年),听说袁尚循西山而来救援被曹军包围的邺城,曹操的手下还是颇有些担心的。
邺城因水而兴,也因水而困。建安九年,曹操就是在围城挖沟堑、决漳水淹城之后才攻入邺城的。
总之,一句话:有山有水是好事,但也是一件麻烦事。
占据邺城后,曹操围绕兴山水之利、除山水之弊费了不少心思,而挖凿玄武池就是这一番思量的成果之一。那么,玄武池又能兴何利、除何弊呢?
首先,一旦挖了玄武池,无形中就相当于在流经邺城的漳水上建了一座疏解上游来水的水库,不管是自然洪灾还是人为决灌,玄武池都能予以化解。
其次,开挖玄武池也相当于在西山与邺城之间建了一个隔离带,敌人再也不能藏在西山出其不意地攻击邺城了。
再次,开挖玄武池,相当于在城边建了一个水军基地,不仅有利于防范来自漳水、洹水等的水上袭击,同时也将构筑起一个水陆结合的城防体系。
最后,开挖玄武池所取出来的土,还可以作为城市建设的原材料。虽然不知道此时的曹操是否已经为那座即将建设的高台想好了“铜雀台”这一名称,但用挖出来的土来建设高台的这一想法,估计早已纳入了曹操的整体规划之中,甚至不排除这种可能:曹操先有建设高台的想法,然后才动了挖池取土的脑筋。如果真这样的话,这座高台此时八成已经完成规划设计并选址动工了。
如此看来,除了利用玄武池操练水军之外,曹操开挖玄武池还考虑了水量调节和军事防御等多种功能,不可谓不谋深虑远。
不过,接下来又有问题了:曹操为什么对邺城如此上心?怎么没见曹操对许都、洛阳、鄄城等其他任何一座城想得如此周到?